Condividi tramite


Localizzazione del driver della stampante V4

Importante

La piattaforma di stampa moderna è il mezzo preferito di Windows per comunicare con le stampanti. Ti consigliamo di usare il driver di classe IPP di Microsoft, insieme a Print Support Apps (PSA), per personalizzare l'esperienza di stampa in Windows 10 e 11 per lo sviluppo di dispositivi per stampanti.

Per altre informazioni, vedere Print Support App v1 and v2 design guide.

Windows fornisce stringhe di visualizzazione localizzate standard per supportare lo sviluppo di estensioni della stampante e app per dispositivi UWP fornite tramite gli oggetti IPrintSchemaCapabilities.

La tabella seguente illustra le funzionalità che Windows può localizzare con le stringhe di visualizzazione standard:

Funzionalità Opzioni standard
Contenitori di input Job/Document/PageInputBin
Tipi di supporto PageMediaType
Duplexing JobDuplexAllDocumentsContiguously
Regole di confronto DocumentCollate
Colore di output PageOutputColor
Orientamento PageOrientation
N-Up JobNUpAllDocumentsContiguously
Punzonatura foro JobHolePunch

DocumentHolePunch
Graffatura JobStapleAllDocuments

DocumentStaple
Binding JobBindAllDocuments

DocumentBinding
Qualità dell'output PageOutputQuality
Dimensioni del supporto PageMediaSize

Inoltre, queste stringhe sono disponibili nei formati XML di PrintCapabilities, a condizione che il driver non specifichi un nome visualizzato usando una DLL di risorsa per la funzionalità o l'opzione. Se un driver specifica un nome visualizzato usando una DLL di risorse, verrà fornito nel codice XML, nonché all'interfaccia utente delle preferenze di stampa basate su COMPSTUI legacy usata nelle versioni precedenti di Windows.

Tra le diverse interfacce utente e API, i nomi visualizzati variano. Usare i tre diagrammi di flusso seguenti per visualizzare una panoramica del comportamento di localizzazione previsto per uno scenario specifico.

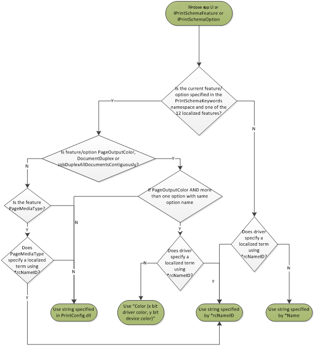
Il diagramma di flusso seguente mostra il comportamento di localizzazione previsto nelle app UWP, nonché nelle famiglie di oggetti IPrintSchemaFeature e IPrintSchemaOption.

localization behavior flowchart for Windows apps, iprintschemafeature or iprintschemaoption.diagramma di flusso del comportamento di localizzazione per le app di Windows, iprintschemafeature o iprintschemaoption.

Il diagramma di flusso seguente illustra il comportamento di localizzazione previsto nei documenti XML PrintCapabilities .

localization behavior flowchart for printcapabilities xml documents.diagramma di flusso del comportamento di localizzazione per i documenti xml printcapabilities.

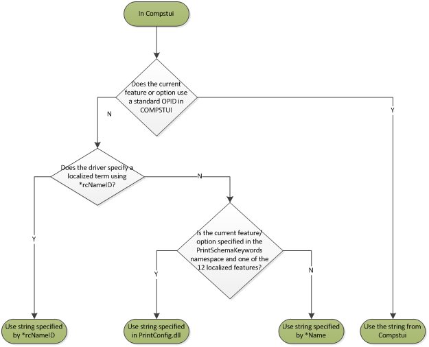
Il diagramma di flusso seguente mostra il comportamento di localizzazione previsto nella finestra di dialogo delle preferenze di stampa basate su Compstui.

localization behavior flowchart for compstui-based dialog .diagramma di flusso del comportamento di localizzazione per la finestra di dialogo basata su compstui.

Per usare i nomi visualizzati localizzati da Microsoft, seguire le istruzioni riportate in questa tabella per modificare correttamente i file di configurazione GPD o PPD.

Tipo di file Istruzioni
GPD Specificare la voce Nome per la funzionalità o l'opzione GpD.

Non specificare la voce rcNameID .

Per le funzionalità o le opzioni seguenti, è necessario specificare anche PrintSchemaKeywordMap per eseguire il mapping delle funzionalità o delle opzioni GPD alle funzionalità o alle opzioni definite dallo schema di stampa corrispondenti, a meno che non siano specificate come funzionalità standard. Per visualizzare esempi che illustrano come usare PrintSchemaKeywordMap per eseguire il mapping delle funzionalità, vedere Modifiche alla descrizione delle funzionalità basate su GPD/PPD

JobHolePunch, DocumentHolePunch

JobStapleAllDocuments, DocumentStaple

JobBindAllDocuments, DocumentBinding

PageOutputQuality

PageMediaType

Per N-Up, non usare PrintSchemaKeywordMap nei valori delle opzioni.
PPD Utilizzare PrintSchemaKeywordMap per eseguire il mapping delle funzionalità o delle opzioni PPD alle funzionalità o alle opzioni definite dallo schema di stampa corrispondenti. Per visualizzare esempi che illustrano come usare PrintSchemaKeywordMap per eseguire il mapping delle funzionalità, vedere Modifiche alla descrizione delle funzionalità basate su GPD/PPD

Per N-Up, non usare PrintSchemaKeywordMap nei valori delle opzioni.

Localizzazione dei driver basati su PPD

I driver basati su PPD non supportano le DLL delle risorse. Di conseguenza, potrebbe essere necessario fornire più file PPD. Microsoft consiglia ai driver di stampa v4 che usano file di configurazione PPD di usare le tecniche descritte in questo argomento per includere un file PPD per impostazioni locali.

IPrintSchemaCapabilities

IPrintSchemaFeature

IPrintSchemaOption

Modifiche alla descrizione delle funzionalità basate su GPD/PPD

Funzionalità standard