Condividi tramite


Sequenza di chiamate dell'API del metodo Tunnel

Questo argomento illustra la sequenza di chiamate API per i metodi di tunnel

Panoramica della sequenza di chiamate al metodo tunnel

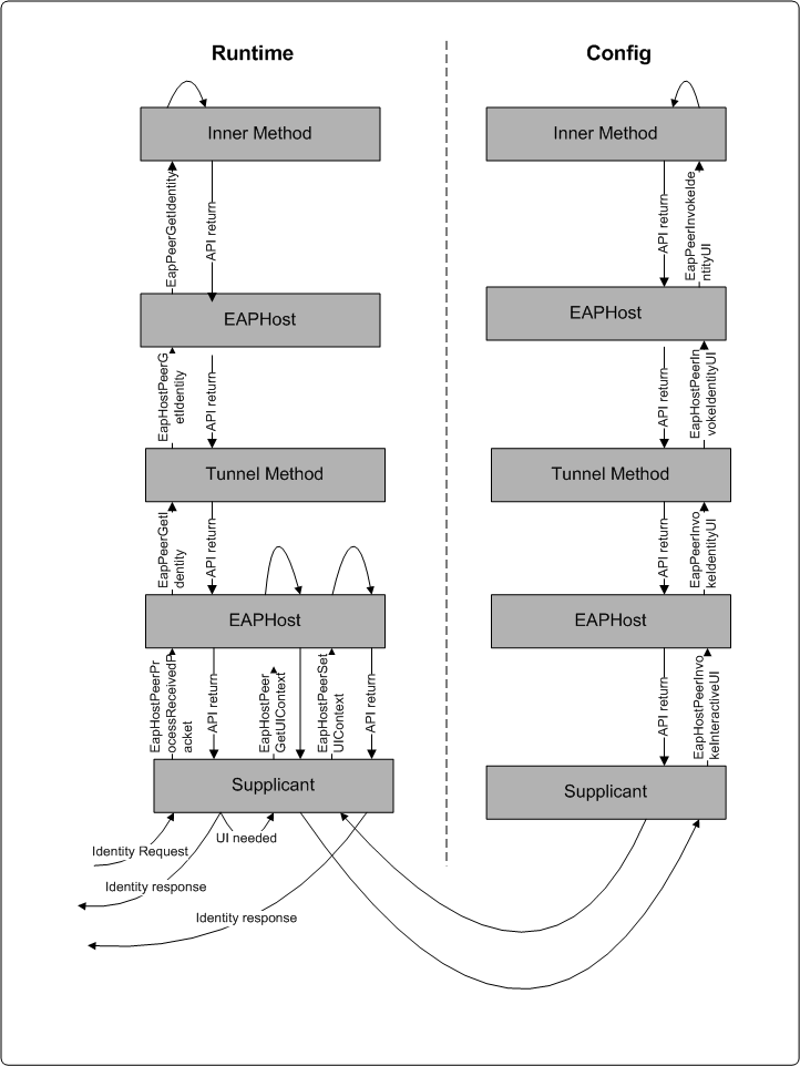
Quando Supplicant ottiene la richiesta di identità utente e dati utente, in genere si verifica il flusso di chiamata API seguente.

  • Supplicant chiama EapHostPeerProcessReceivedPacket in EapHost per elaborare il pacchetto ricevuto dall'autenticatore.
  • Durante l'elaborazione di questo pacchetto, EAPHost lo determina come pacchetto IdentityRequest e chiama EapPeerGetIdentity sul metodo di tunnel per ottenere l'identità utente da usare per l'autenticazione.
  • Se il metodo tunnel deve ottenere l'identità utente dal metodo interno, chiama EAPHostPeerGetIdentity in EAPHost interno, che a sua volta chiama EapPeerGetIdentity sul metodo interno.

Interazione dell'utente con il flusso di chiamata dell'API Metodi tunnel

In alcuni casi, quando l'identità non è disponibile o quando l'utente deve fornire informazioni aggiuntive, il metodo Eap genera una finestra di dialogo dell'interfaccia utente sul supplicante.

In questi casi la sequenza di chiamata seguente viene in genere eseguita per ottenere informazioni direttamente dall'utente.

  • Il metodo Eap tunnel restituisce il codice azione per richiamare l'interfaccia utente in EapHost. Supplicant chiama EapHostPeerGetUIContextper ottenere le informazioni sul contesto dell'interfaccia utente corrente per la finestra di dialogo dell'interfaccia utente.

  • Supplicant chiama quindi EapHostPeerInvokeInteractiveUI. Questa funzione usa le informazioni sul contesto dell'interfaccia utente per generare un'interfaccia utente interattiva usata per ottenere informazioni sulle credenziali dall'utente. Il processo dell'interfaccia utente carica Eappcfg.dll e ottiene i puntatori a EapPeerInvokeInteractiveUI e EapPeerFreeMemory.

    Nota

    Il processo dell'interfaccia utente raccoglie in genere l'interfaccia utente o gestisce l'interfaccia utente interattiva ed è separato dal processo supplicante. La separazione dei due processi non è un requisito di EAPHost, ma in questo modo ha il vantaggio di consentire al processo dell'interfaccia utente di interagire con il desktop.

     

  • EapHost chiama EapPeerInvokeIdentityUI sul metodo di tunnel per ottenere informazioni sull'identità utente.

  • Per ottenere l'identità utente dal metodo interno, il metodo tunnel chiama EapHostPeerInvokeIdentityUI in EAPHost interno.

  • Inner EAPHost chiama EapPeerInvokeIdentityUI nel metodo interno per richiamare l'interfaccia utente dell'identità utente.

  • EapHostPeerSetUIContext fornisce informazioni sul contesto dell'interfaccia utente nuove o aggiornate al metodo peer EAP caricato in EAPHost dopo la generazione dell'interfaccia utente.

Il diagramma seguente illustra la sequenza di chiamate API per i metodi del tunnel

sequenza di chiamate api dei metodi tunnel

Sequenza di chiamata EAPHost

Sequenza di chiamate API supplicant

Informazioni di riferimento sulle API Supplicant di EAPHost