Nota
L'accesso a questa pagina richiede l'autorizzazione. È possibile provare ad accedere o modificare le directory.
L'accesso a questa pagina richiede l'autorizzazione. È possibile provare a modificare le directory.
Sottosistema Windows per Linux (WSL) è ora open source.
Il codice che supporta WSL è disponibile in GitHub: microsoft/WSL Releases.The code that power WSL is available at GitHub: microsoft/WSL Releases.
Informazioni su come scaricare WSL, compilare dal codice sorgente e panoramica dei componenti WSL e altro ancora.
Panoramica dei componenti
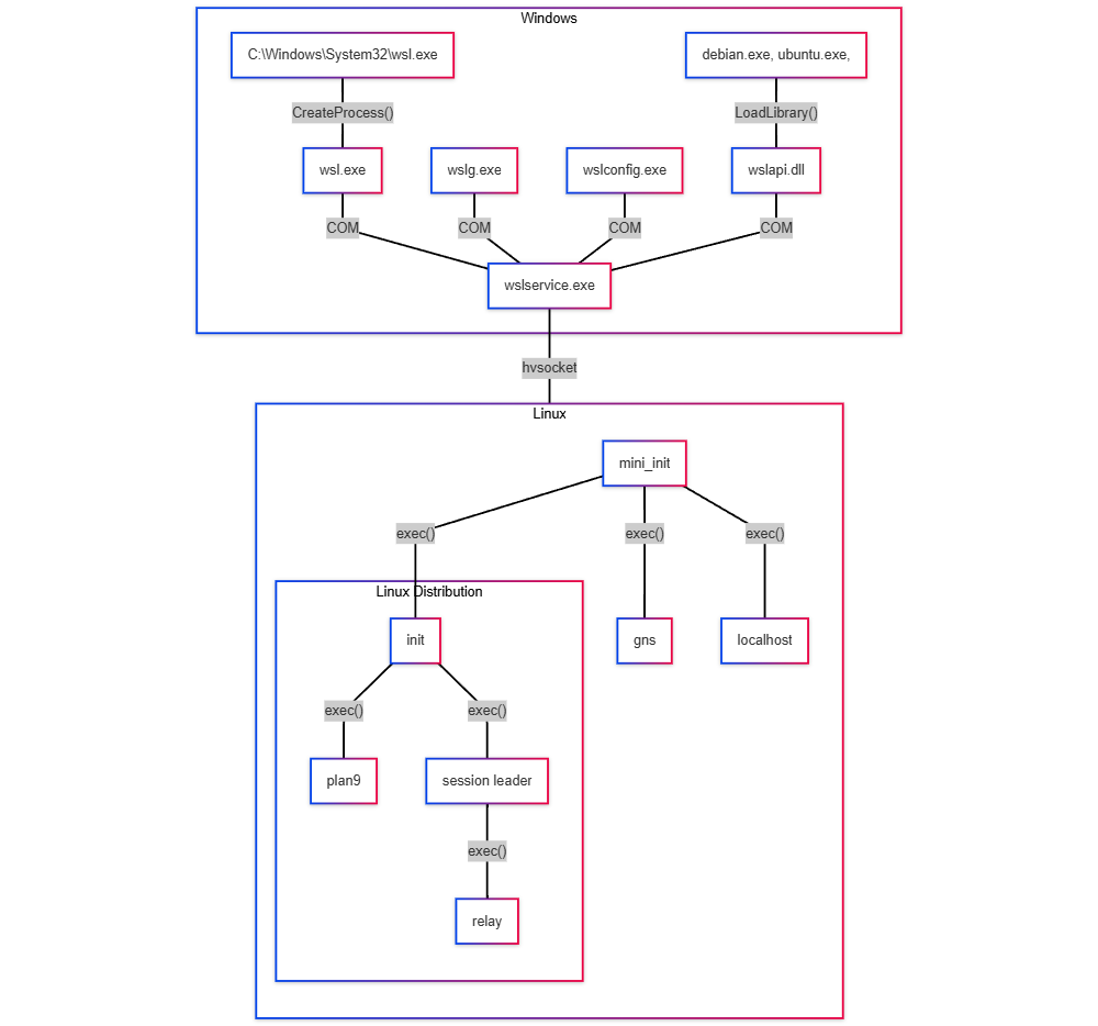
WSL è costituito da un set di componenti di distribuzione. Alcuni vengono eseguiti in Windows e alcuni vengono eseguiti all'interno della macchina virtuale WSL 2.
Il codice di WSL può essere suddiviso in queste aree principali:
Eseguibili della riga di comando che rappresentano i punti di ingresso per interagire con WSL:
wsl.exe,wslconfig.exeewslg.exe. Si tratta di processi eseguiti daC:\\Windows\System32\wsl.exe>CreateProcess().Il servizio WSL che avvia la macchina virtuale WSL avvia le distribuzioni Linux installate, monta le condivisioni di accesso ai file e altro ancora:
wslservice.exe.Processi init e daemon linux, file binari eseguiti in Linux per fornire funzionalità WSL:
initper l'avvio, per la rete,gnslocalhostper il port forwarding e così via.Condivisione di file Linux in Windows con l'implementazione del server plan9 di WSL:
plan9.
Altre informazioni su ogni componente sono disponibili nel sito della documentazione open source WSL: wsl.dev.
Il codice sorgente WSL è supportato da questi componenti open source aggiuntivi:
- microsoft/wslg: abilitazione del sottosistema Windows per Linux per includere il supporto per gli scenari correlati al server Wayland e X: Interfaccia utente grafica (GUI) per eseguire app Linux con un'interfaccia utente (non solo nella riga di comando).
- microsoft/WSL2-Linux-Kernel: Il codice sorgente del kernel Linux utilizzato nel sottosistema Windows per Linux 2 (WSL2): Il kernel Linux di WSL2.
I componenti seguenti fanno ancora parte dell'immagine di Windows e non sono attualmente open source:
-
Lxcore.sys: il driver dal lato del kernel che alimenta WSL 1 -
P9rdr.sysep9np.dll: componenti che eseguono il reindirizzamento del\\wsl.localhostfile system (da Windows a Linux)
Per altre informazioni sulla cronologia e la community dietro WSL open source, vedere l'annuncio del blog di Microsoft Build 2025: The Windows Subsystem for Linux is now open source by Pierre Boulay (Annuncio del blog di Microsoft Build 2025: Il sottosistema Windows per Linux è ora open source di Pierre Boulay)
Visitare il repository WSL in GitHub per contribuire: microsoft/WSL.
Windows Subsystem for Linux