Ескертпе
Бұл бетке кіру үшін қатынас шегін айқындау қажет. Жүйеге кіруді немесе каталогтарды өзгертуді байқап көруге болады.
Бұл бетке кіру үшін қатынас шегін айқындау қажет. Каталогтарды өзгертуді байқап көруге болады.
Microsoft Graph — это технологическая платформа, которая позволяет организациям подключать свои бизнес-системы к данным и службам SaaS Microsoft 365. Microsoft Graph включает все параметры, доступные на современных платформах облачной интеграции, включая интерактивные API, возможности для входящего и исходящего трафика данных, а также интеграцию на основе событий, а также следующие варианты интеграции:
- Транзакционные API-интерфейсы HTTP RESTful. Предоставляют интерфейсы управления и плоскости данных для различных предложений SaaS Microsoft 365. Эти API поддерживают синхронное взаимодействие и по своей природе детализируются.
- Расширенные API HTTP RESTful — подкласс API HTTP RESTful, которые предоставляют дополнительные возможности для эффективного извлечения данных. Расширенные API-интерфейсы состоят из API Microsoft Teams, которые позволяют специализированным операциям получать большие объемы данных, а также API Microsoft SharePoint и Exchange Online, которые повышают ограничения регулирования для платных приложений.
- Microsoft Graph Data Connect — механизм массового экспорта данных, который следует шаблону ETL (извлечение, преобразование & загрузки) с этапом сбора данных, который выполняет этап сбора данных перед их массовой передачей в хранилище, предоставленное клиентами, и обслуживает данные с высокой задержкой.
- API интеграции на основе событий позволяют клиентским приложениям получать уведомления об изменениях или полные данные объектов после события в экосистеме Microsoft 365. Этот механизм отправки поддерживается веб-перехватчиками и не гарантирует доставку сообщений или порядок сообщений.
- API интеграции потоковой передачи событий. Позволяет клиентским приложениям реагировать на действия в Microsoft 365 в собственном темпе и гарантирует сохранение неизменяемых данных событий. Уведомления об изменениях Microsoft Graph с Центры событий Azure поддерживают этот механизм вытягивания.
- соединители Microsoft 365 Copilot (ранее — соединители Microsoft Graph) — включите прием больших объемов данных клиентов в хранилище Microsoft 365, что обогащает Microsoft 365 Copilot, цикл расширения и возможности Microsoft 365, основанные на поиске. Эти соединители доступны через соединители для конкретного продукта, такие как соединитель Copilot для ServiceNow или интерфейсы REST API универсального содержимого.
На следующем рисунке показаны шаблоны интеграции Microsoft Graph, связанные с ними архитектурные характеристики и типы решений, с которые они сопоставляются.
Широкий спектр вариантов интеграции может затруднить выбор оптимального варианта для ваших потребностей. Рекомендуется начать с бизнес-сценария и определить функциональные и нефункциональные требования. Затем можно выбрать вариант интеграции на основе этих требований.
В зависимости от многих известных сценариев в экосистеме Microsoft Graph следующие требования к архитектуре влияют на выбор вариантов интеграции:
- Тип интеграции. Интеграция приложений включает клиентские приложения, которые зависят как от данных, так и от функциональности служб Microsoft 365; например, API sendMail обращается к данным пользователя, а также отправляет сообщение электронной почты. Интеграция данных включает приложения, которые создают или потребляют данные Microsoft Graph, но не полагаются на службы Microsoft 365. Все варианты интеграции Microsoft Graph поддерживают сценарии интеграции данных.
- Направление потока данных. Исходящий поток — это когда данные клиента покидают границы соответствия Требованиям Microsoft Graph, а входящий поток — при поступлении данных клиента в Microsoft Graph.
- Объем данных — объем данных клиента, обработанных в критический период, например в рабочий день.
- Задержка данных — разница во времени между созданием и извлечением данных.
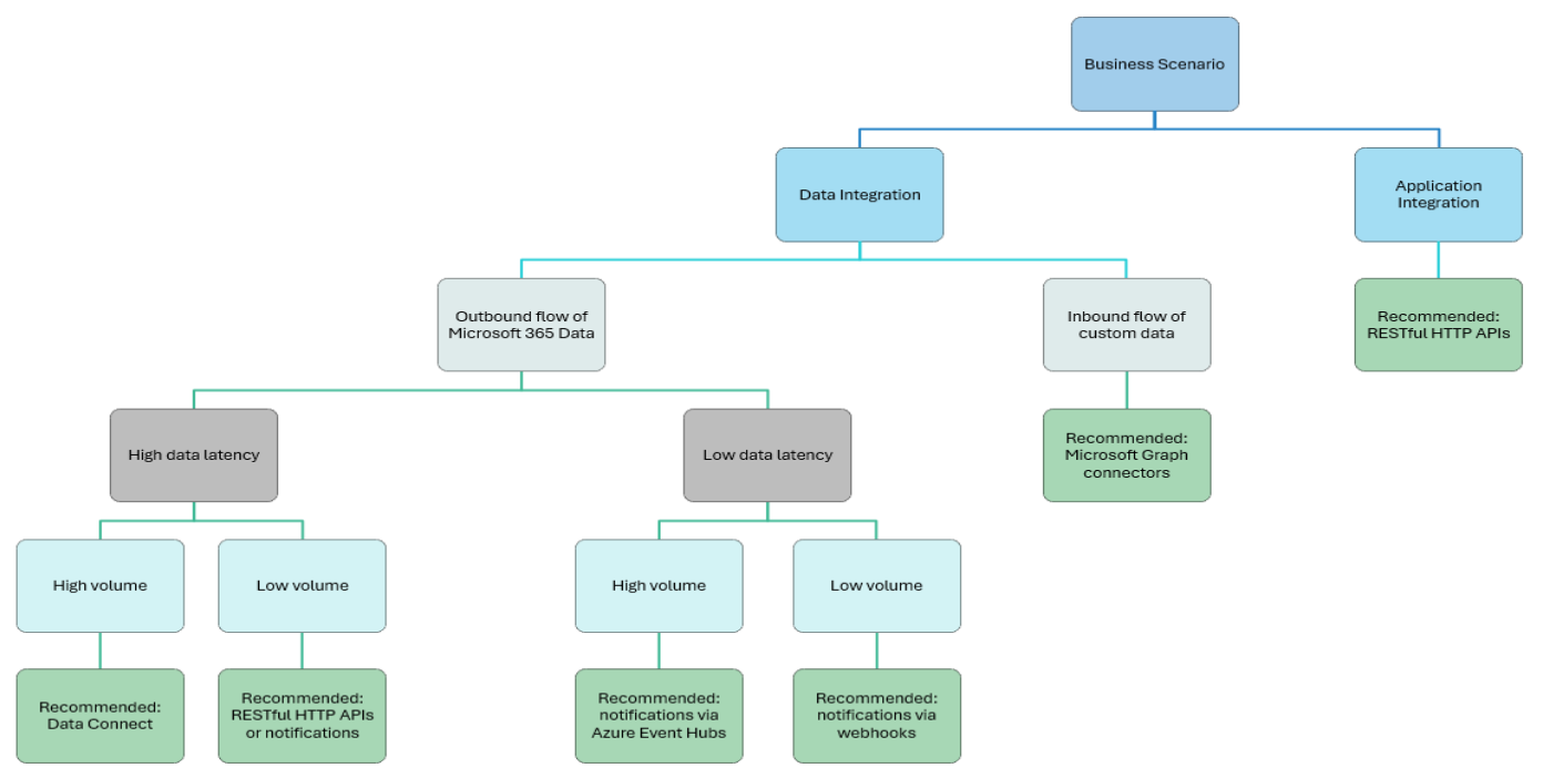
Используйте следующее дерево решений, чтобы выбрать вариант интеграции в зависимости от требований к архитектуре.
- Требования к интеграции приложений. Используйте API Microsoft Graph.
- Сценарии интеграции данных:
- Исходящий поток данных Microsoft 365:
- Для высокой задержки и большого объема данных — используйте Data Connect.
- Для высокой задержки и низкого объема данных — используйте API-интерфейсы Или уведомления Microsoft Graph.
- Для низкой задержки и большого объема данных используйте уведомления Microsoft Graph через концентратор событий.
- Для низкой задержки данных и низкого объема данных используйте уведомления Microsoft Graph через веб-перехватчики.
- Входящий поток пользовательских данных— используйте соединители Microsoft 365 Copilot (ранее — соединители Microsoft Graph).
- Исходящий поток данных Microsoft 365:
Во многих бизнес-сценариях для реализации решения требуется несколько стандартных блоков интеграции. Например, в сценариях защиты от потери данных (DLP) может потребоваться Microsoft Graph Data Connect для первоначального сбора данных и анализа вредоносных шаблонов поведения, а также последующей интеграции потоковой передачи событий для приема и обработки данных практически в реальном времени для распознавания потенциального инцидента безопасности. Выберите варианты интеграции на основе ограничений и требований, таких как сложность, стоимость и время выхода на рынок, чтобы максимально ускорить путь к стоимости.
Дополнительные сведения о каждом из вариантов интеграции см. в следующих разделах:
- Анализ данных Microsoft Graph в хранилище данных
- Создание интерактивных приложений
- Создание интерактивных приложений Microsoft Graph с помощью веб-канала в режиме реального времени
- Получение обновлений для изменений данных в режиме реального времени с помощью Microsoft Graph
- Получение событий с вашей скоростью с помощью Microsoft Graph
- Использование Microsoft Graph для расширения поиска (Майкрософт) с помощью пользовательских данных