Бөлісу құралы:


Сынақ жүйесіндегі аутентификация қауіпсіздік архитектурасы (алдын ала қарау)

Ескертпе

Алдын ала қарау мүмкіндіктері өндірісті пайдалану үшін арналмаған және функционалдық шектеулі болуы мүмкін. Бұл мүмкіндіктер ресми жарияланудан бұрын қолжетімді, сондықтан тұтынушылар ерте қатынаса алады және кері байланыс бере алады.

Бұл техникалық құжат Power Apps Test Engine ішіндегі аутентификация механизмдерінің қауіпсіздік архитектурасын сипаттайды. Түпнұсқалық растама әдістерін таңдау және конфигурациялау бойынша пайдаланушыға бағытталған нұсқаулықты Түпнұсқалық растау нұсқаулығын қараңыз.

Аутентификация әдістеріне шолу

Test Engine екі негізгі аутентификация әдісін қолдайды:

  • Сақтау күйінің аутентификациясы - Браузердің тұрақты cookie файлдары мен сақтау күйіне негізделген
  • Сертификат негізіндегі аутентификация - X.509 сертификаттары және Dataverse интеграция негізінде

Екі әдіс де көп факторлы аутентификация (MFA) және шартты кіру саясаттарын қоса алғанда, заманауи қауіпсіздік талаптарын қолдауға арналған.

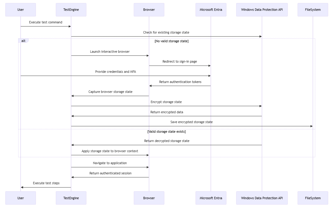
Сақтау күйінің аутентификация архитектурасы

Сақтау күйінің аутентификация әдісі аутентификация таңбалауыштарын қауіпсіз сақтау және қайта пайдалану үшін Playwright браузерінің мәтінмәндік басқаруын пайдаланады.

Сынақ жүйесіндегі аутентификация ағынына шолу

Windows деректерін қорғауды енгізу

Жергілікті сақтау күйінің орындалуы қауіпсіз сақтау үшін Windows Data Protection API (DPAPI) пайдаланады:

Жергілікті Windows Data Protection API (DPAPI) көмегімен аутентификацияға шолу

Қауіпсіздік ұсыныстары

Сақтау күйінің қауіпсіздік архитектурасы мыналарды қамтамасыз етеді:

  • DPAPI шифрлауын қолдану арқылы тыныштықта аутентификация таңбалауыштарын қорғау
  • Microsoft Entra СІМ және шартты қатынас саясаттарын қолдау
  • Playwright браузерінің мәтінмәндері арқылы құмсалғышты оқшаулау
  • Microsoft Entra сеанстың қызмет ету мерзімі саясаттарына сәйкестік

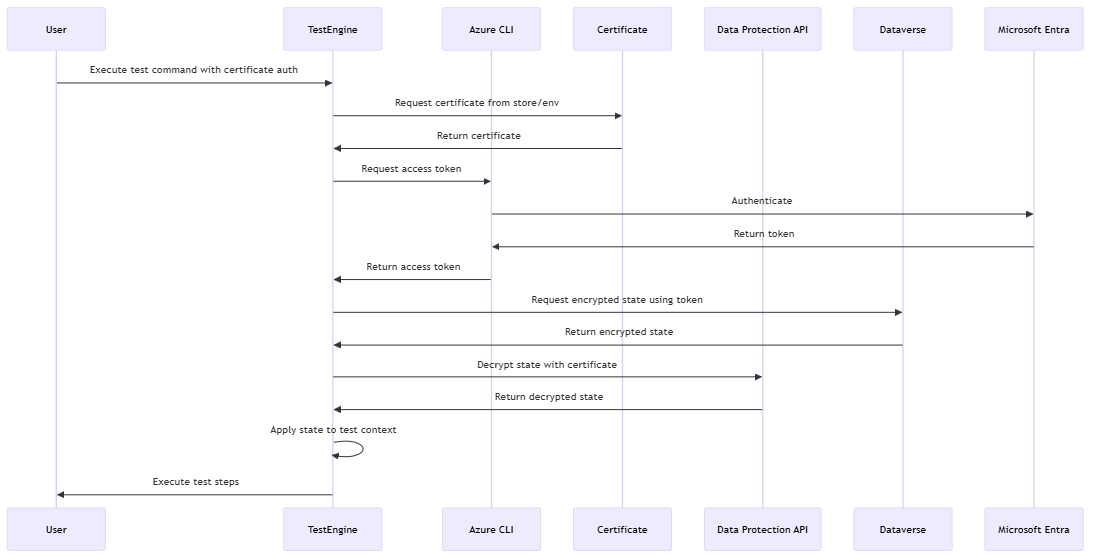
Сертификат негізіндегі аутентификация архитектурасы

Сертификат негізіндегі аутентификация Dataverse біріктіріледі және қауіпсіздікті жақсарту және демалыс кезіндегі ақпаратты шифрлау үшін X.509 сертификаттарын пайдаланады.

Қолдану аутентификациясына шолу Dataverse

Dataverse сақтауды жүзеге асыру

Dataverse Орындау қорғаныс кілттерін қауіпсіз сақтау үшін реттелетін XML репозиторийін пайдаланады:

Мәндерді Dataverse сақтауына шолу

Шифрлау технологиясы

Келесі бөлімдер тыныш және тасымалдау кезінде аутентификация деректерін қорғау үшін Test Engine пайдаланатын шифрлау алгоритмдері мен кілтті басқару тәсілдерін сипаттайды.

AES-256-CBC + HMACSHA256

Әдепкі бойынша деректер мәндері AES-256-CBC және HMACSHA256 тіркесімімен шифрланады:

ASP.Net Data Protection API көмегімен Dataverse шифрлауға шолу

Бұл тәсіл мыналарды қамтамасыз етеді:

  1. Құпиялылық AES-256 шифрлауы арқылы
  2. Тұтастық HMAC тексеруі арқылы
  3. Деректер көзінің аутентификациясы

Data Protection API интеграциясы

Сынақ жүйесі кілттерді басқару және шифрлау үшін ASP.NET Core деректерін қорғау API интерфейсімен біріктірілген:

 Dataverse Data Protection API пайдалануына шолу

Арнайы XML репозиторийін енгізу

Сынақ механизмі Dataverse интеграция үшін теңшелетін IXmlRepository іске асырады:

Data Protection API реттелетін xml провайдеріне шолу

Шартты қол жеткізу және СІМ үйлесімділігі

Test Engine аутентификация архитектурасы Microsoft Entra шартты қатынас саясаттарымен үздіксіз жұмыс істеуге арналған:

Шартты қол жеткізу саясаты мен көп факторлы аутентификацияға шолу

Жетілдірілген қауіпсіздік ережелері

Келесі бөлімдер аутентификация деректерін қорғауды жақсартатын және кәсіпорын орталарында қауіпсіз операцияларды қолдайтын басқа қауіпсіздік мүмкіндіктері мен интеграцияларды бөлектейді.

Dataverse қауіпсіздік моделін біріктіру

Сынақ механизмі Dataverse сенімді қауіпсіздік үлгісін пайдаланады:

  • Жазба деңгейінің қауіпсіздігі - сақталған аутентификация деректеріне кіруді басқарады
  • Үлгіні ортақ пайдалану - сынақ аутентификация мәтінмәндерін қауіпсіз ортақ пайдалануды қосады
  • Тексеру - құпия аутентификация деректеріне кіруді бақылайды
  • Баған деңгейіндегі қауіпсіздік - Сезімтал өрістерді түйіршікті қорғауды қамтамасыз етеді

Azure CLI таңбалауышын басқару

Dataverse түпнұсқалық растамасы үшін Test Engine рұқсат белгілерін қауіпсіз түрде алады:

Azure пәрмен жолы (CLI) негізіндегі аутентификацияға шолу

Қауіпсіздіктің ең жақсы тәжірибелері

Сынақ механизмінің аутентификациясын жүзеге асырған кезде, осы қауіпсіздіктің ең жақсы тәжірибелерін қарастырыңыз:

  • Ең аз артықшылық рұқсаты - Тіркелгілерді тексеру үшін ең аз қажетті рұқсаттарды беріңіз
  • Тұрақты сертификат айналымы - Куәліктерді мерзімді түрде жаңарту
  • Қауіпсіз CI/CD айнымалы мәндері - құпия деректері бар конвейердің айнымалы мәндерін қорғау
  • Тексеру рұқсаты - Аутентификация ресурстарына қол жеткізуді бақылау
  • Қоршаған ортаны оқшаулау - Тестілеу үшін бөлек орталарды пайдаланыңыз

Болашақ қауіпсіздік жақсартулары

Түпнұсқалық растама қауіпсіздік архитектурасының болашақ жақсартулары мыналарды қамтиды:

  • Жетілдірілген құпия басқару үшін Azure Key Vault бағдарламасымен интеграция
  • Azure орталарында басқарылатын идентификацияларға қолдау көрсету
  • Жақсартылған журнал жүргізу және қауіпсіздікті бақылау мүмкіндіктері
  • Платформааралық сценарийлер үшін қосымша қорғау провайдерлері

Деректерді қорғау ASP.NET Негізгі
Windows деректерін қорғау API
Microsoft Entra аутентификация
Dataverse қауіпсіздік моделі
X.509 куәлігіне негізделген аутентификация