다음을 통해 공유


Azure AD B2C로 사용자 마이그레이션하기

중요합니다

2025년 5월 1일부터 새 고객을 위해 Azure AD B2C를 더 이상 구매할 수 없습니다. FAQ에서 자세히 알아보세요.

다른 ID 공급자에서 Azure AD B2C(Azure Active Directory B2C)로 마이그레이션하려면 기존 사용자 계정을 마이그레이션해야 할 수도 있습니다. 마이그레이션 전과 원활한 마이그레이션의 두 가지 마이그레이션 방법에 대해 설명합니다. 두 방법 중 하나를 사용하면 Microsoft Graph API 를 사용하여 Azure AD B2C에서 사용자 계정을 만드는 애플리케이션 또는 스크립트를 작성해야 합니다.

Azure AD B2C 사용자 마이그레이션 전략 및 고려해야 할 단계에 대해 알아보려면 이 비디오를 시청하세요.

비고

마이그레이션을 시작하기 전에 Azure AD B2C 테넌트의 사용되지 않는 할당량이 마이그레이션하려는 모든 사용자를 수용할 수 있는지 확인합니다. 테넌트 사용량을 가져오는 방법을 알아봅니다. 테넌트의 할당량 한도를 늘려야 하는 경우 Microsoft 지원에 문의하세요.

마이그레이션 전

마이그레이션 전 흐름에서 마이그레이션 애플리케이션은 각 사용자 계정에 대해 다음 단계를 수행합니다.

  1. 현재 자격 증명(사용자 이름 및 암호)을 포함하여 이전 ID 공급자에서 사용자 계정을 읽습니다.
  2. 현재 자격 증명을 사용하여 Azure AD B2C 디렉터리에 해당 계정을 만듭니다.

다음 두 가지 상황 중 하나에서 마이그레이션 전 흐름을 사용합니다.

  • 사용자의 일반 텍스트 자격 증명(사용자 이름 및 암호)에 액세스할 수 있습니다.
  • 자격 증명은 암호화되지만 암호를 해독할 수 있습니다.

프로그래밍 방식으로 사용자 계정을 만드는 방법에 대한 자세한 내용은 Microsoft Graph를 사용하여 Azure AD B2C 사용자 계정 관리를 참조하세요.

원활한 마이그레이션

이전 ID 공급자의 일반 텍스트 암호에 액세스할 수 없는 경우 원활한 마이그레이션 흐름을 사용합니다. 예를 들면 다음과 같습니다.

  • 암호는 해시 함수와 같은 단방향 암호화 형식으로 저장됩니다.
  • 암호는 액세스할 수 없는 방식으로 레거시 ID 공급자에 의해 저장됩니다. 예를 들어 ID 공급자가 웹 서비스를 호출하여 자격 증명의 유효성을 검사하는 경우입니다.

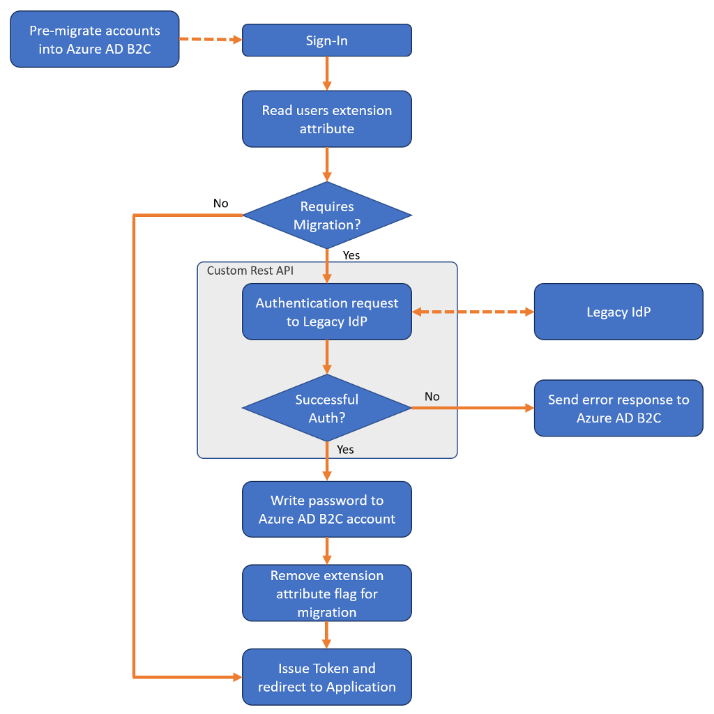
원활한 마이그레이션 흐름은 여전히 사용자 계정의 사전 마이그레이션이 필요하지만 사용자 지정 정책을 사용하여 첫 번째 로그인 시 각 사용자의 암호를 설정하는 REST API (만드는)를 쿼리합니다.

원활한 마이그레이션 흐름은 마이그레이션 전자격 증명 설정의 두 단계로 구성됩니다.

1단계: 마이그레이션 전

  1. 마이그레이션 애플리케이션은 이전 ID 공급자에서 사용자 계정을 읽습니다.
  2. 마이그레이션 애플리케이션은 Azure AD B2C 디렉터리에 해당 사용자 계정을 만들지만 생성 한 임의의 암호를 설정합니다 .

2단계: 자격 증명 설정

계정의 사전 마이그레이션이 완료되면 사용자 지정 정책 및 REST API는 사용자가 로그인할 때 다음을 수행합니다.

  1. 입력한 이메일 주소에 해당하는 Azure AD B2C 사용자 계정을 읽습니다.
  2. 계정이 마이그레이션 대상으로 지정되었는지 확인하려면 부울 확장 속성을 평가하세요.
    • 확장 특성이 반환 True되는 경우 REST API를 호출하여 레거시 ID 공급자에 대한 암호의 유효성을 검사합니다.
      • REST API에서 암호가 올바르지 않으면 사용자에게 친숙한 오류를 반환합니다.
      • REST API에서 암호가 올바른 것으로 확인되면 Azure AD B2C 계정에 암호를 쓰고 부울 확장 특성을 False.로 변경합니다.
    • 부울 확장 특성이 반환 False되는 경우 로그인 프로세스를 정상적으로 계속합니다.

예제 사용자 지정 정책 및 REST API를 보려면 GitHub에서 원활한 사용자 마이그레이션 샘플을 참조하세요.

사용자 마이그레이션에 대한 원활한 마이그레이션 방법의 순서도 다이어그램

안전

원활한 마이그레이션 방법은 사용자 고유의 사용자 지정 REST API를 사용하여 레거시 ID 공급자에 대해 사용자의 자격 증명의 유효성을 검사합니다.

무차별 암호 대입 공격으로부터 REST API를 보호해야 합니다. 공격자는 결국 사용자의 자격 증명을 추측하기 위해 여러 암호를 제출할 수 있습니다. 이러한 공격을 방지하려면 로그인 시도 횟수가 특정 임계값을 초과할 때 REST API에 대한 요청 제공을 중지합니다. 또한 Azure AD B2C와 REST API 간의 통신을 보호합니다. 프로덕션을 위해 RESTful API를 보호하는 방법을 알아보려면 Secure RESTful API를 참조하세요.

사용자 특성

레거시 ID 공급자의 모든 정보를 Azure AD B2C 디렉터리로 마이그레이션해야 하는 것은 아닙니다. 마이그레이션하기 전에 Azure AD B2C에 저장할 적절한 사용자 특성 집합을 식별합니다.

  • Azure AD B2C에 DO 저장소:
    • 사용자 이름, 암호, 전자 메일 주소, 전화 번호, 멤버 자격 번호/식별자입니다.
    • 개인 정보 취급 방침 및 최종 사용자 사용권 계약에 대한 동의 표식입니다.
  • Azure AD B2C에 저장하지 마세요.
    • 신용 카드 번호, SSN(사회 보장 번호), 의료 기록 또는 정부 또는 업계 규정 준수 기관에서 규제하는 기타 데이터와 같은 중요한 데이터입니다.
    • 마케팅 또는 커뮤니케이션 기본 설정, 사용자 동작 및 인사이트.

디렉터리 정리

마이그레이션 프로세스를 시작하기 전에 디렉터리를 정리할 수 있습니다.

  • Azure AD B2C에 저장할 사용자 특성 집합을 식별하고 필요한 특성만 마이그레이션합니다. 필요한 경우 사용자에 대한 더 많은 데이터를 저장하는 사용자 지정 특성을 만들 수 있습니다.
  • 여러 인증 원본이 있는 환경에서 마이그레이션하는 경우(예: 각 애플리케이션에 고유한 사용자 디렉터리가 있음) Azure AD B2C의 통합 계정으로 마이그레이션합니다.
  • 여러 애플리케이션에 다른 사용자 이름이 있는 경우 ID 컬렉션을 사용하여 모든 애플리케이션을 Azure AD B2C 사용자 계정에 저장할 수 있습니다. 암호에 대해 사용자가 암호를 선택하고 디렉터리에 설정하도록 합니다. 예를 들어 원활한 마이그레이션을 통해 선택한 암호만 Azure AD B2C 계정에 저장해야 합니다.
  • 사용하지 않는 사용자 계정을 제거하거나 부실 계정을 마이그레이션하지 마세요.

암호 정책

마이그레이션하는 계정이 Azure AD B2C에서 적용하는 강력한 암호 강도 보다 암호 강도가 약한 경우 강력한 암호 요구 사항을 사용하지 않도록 설정할 수 있습니다. 자세한 내용은 암호 정책 속성을 참조하세요.

다음 단계

GitHub의 azure-ad-b2c/user-migration 리포지토리에는 원활한 마이그레이션 사용자 지정 정책 예제 및 REST API 코드 샘플이 포함되어 있습니다.

원활한 사용자 마이그레이션 사용자 지정 정책 및 REST API 코드 샘플