Azure Resource Mover는 Azure 지역 간에 Azure 리소스를 이동하는 데 유용합니다.
이 문서에서는 Resource Mover에서 사용하는 구성 요소를 요약하고 이동 프로세스를 설명합니다.
구성 요소
이러한 구성 요소는 영역 이동 중에 사용됩니다.
| 구성 요소 | 세부 정보 |
|---|---|
| Resource Mover | Resource Mover는 Azure 리소스 공급자와 조정하여 지역 간 리소스 이동을 오케스트레이션합니다. Resource Mover는 리소스 종속성을 분석하고 이동 프로세스 중에 리소스 상태를 유지 및 관리합니다. |
| 이동 컬렉션 | 이동 컬렉션은 Azure Resource Manager 개체입니다. 이동 컬렉션은 구독에 있는 원본 및 대상 지역의 각 쌍 조합에 대해 지역 이동 프로세스 중에 생성됩니다. 컬렉션에는 이동할 리소스에 대한 메타데이터 및 구성 정보가 포함됩니다. 이동 컬렉션에 추가된 리소스는 동일한 구독에 있어야 하지만 다른 리소스 그룹에 있을 수 있습니다. |
| 리소스 이동 | 이동 컬렉션에 리소스를 추가하면 Resource Mover가 이동 리소스로 추적합니다. Resource Mover는 이동 컬렉션의 모든 이동 리소스에 대한 정보를 유지하고 원본과 대상 리소스 간에 일대일 관계를 유지합니다. |
| 종속성 | Resource Mover는 컬렉션에 추가한 리소스의 유효성을 검사하고 이동 컬렉션에 없는 종속성이 리소스에 있는지 확인합니다. 리소스에 대한 종속성을 식별한 후 종속성을 이동 컬렉션에 추가하고 이동하거나 대상 지역에서 다른 기존 리소스를 선택할 수 있습니다. 모든 종속성은 이동을 시작하기 전에 해결해야 합니다. |
지역 이동 프로세스
각 이동 리소스는 요약된 단계를 거칩니다.
| Step | 세부 정보 | 상태/문제 |
|---|---|---|
| 1단계: 리소스 선택 | 리소스를 선택합니다. 리소스가 이동 컬렉션에 추가됩니다. | 리소스 상태가 Prepare pending(준비 보류 중)으로 이동합니다. |
| 2단계: 종속성 유효성 검사 | 종속성의 유효성 검사는 백그라운드에서 리소스 추가와 함께 수행됩니다. 유효성 검사에서 종속 리소스가 보류 중임을 표시하는 경우 종속 리소스를 추가해야 합니다. 이동 컬렉션에 추가합니다. 이동하지 않을 경우에도 모든 종속 리소스를 추가합니다. 나중에 이동하는 리소스가 구성 옵션을 사용하는 대신 대상 지역에서 다른 리소스를 사용하도록 지정할 수 있습니다. 종속성 유효성 검사 탭에 미해결 종속성이 있는지 수동으로 유효성을 검사해야 할 수 있습니다. |
|
| 3단계: 준비 | 준비 프로세스를 시작합니다. 준비 단계는 이동하는 리소스에 따라 다릅니다. - 상태 비저장 리소스: 상태 비저장 리소스에는 구성 정보만 있습니다. 이러한 리소스는 데이터를 이동하기 위해 데이터를 지속적으로 복제할 필요가 없습니다. Azure VNet(가상 네트워크), 네트워크 어댑터, 부하 분산 장치 및 네트워크 보안 그룹을 예로 들 수 있습니다. 이 유형의 리소스에 대해 준비 프로세스는 Azure Resource Manager 템플릿을 생성합니다. - 상태 저장 리소스: 상태 저장 리소스에는 구성 정보와 이동해야 하는 데이터가 모두 포함되어 있습니다. Azure VM 및 Azure SQL 데이터베이스를 예로 들 수 있습니다. 준비 프로세스는 각 리소스마다 다릅니다. 원본 리소스를 대상 지역으로 복제하는 작업이 포함될 수 있습니다. |
시작하면 리소스 상태가 Prepare in progress(준비 진행 중)로 이동합니다. 준비가 완료되면 리소스 상태가 문제없이 Initiate move pending(이동 시작 보류 중)으로 이동합니다. 실패한 프로세스는 상태가 Prepare failed(준비 실패)로 이동합니다. |
| 4단계: 이동 시작 | 이동 프로세스를 시작합니다. 이동 방법은 리소스 유형에 따라 다릅니다. - 상태 비저장: 일반적으로 상태 비저장 리소스의 경우 이동 프로세스는 가져온 템플릿을 대상 지역에 배포합니다. 템플릿은 원본 리소스 설정 및 대상 설정에 대한 수동 편집을 기반으로 합니다. - 상태 저장: 상태 저장 리소스의 경우 이동 프로세스에는 대상 지역에서 리소스를 만들거나 복사본을 사용하도록 설정하는 작업이 포함될 수 있습니다. 상태 저장 리소스의 경우에만 이동을 시작하면 원본 리소스의 가동 중지 시간이 발생할 수 있습니다. 예를 들면, VM 및 SQL입니다. |
이동을 시작하면 상태가 Initiate move in progress(이동 시작 진행 중)로 전환됩니다. 이동 시작에 성공하면 리소스 상태가 문제없이 Commit move pending(이동 커밋 보류 중)으로 이동합니다. 이동 프로세스가 실패하면 상태가 Initiate move failed(이동 시작 실패함)로 이동합니다. |
| 5단계 옵션 1: 이동 취소 | 초기 이동 후 전체 이동을 진행할지 여부를 결정할 수 있습니다. 진행하지 않으려면 이동을 취소할 수 있으며, Resource Mover는 대상에 만든 리소스를 삭제합니다. 상태 저장 리소스에 대한 복제 프로세스는 무시 프로세스 후에 계속됩니다. 이 옵션은 테스트에 유용합니다. | 리소스를 무시하면 상태가 Discard in progress(무시 진행 중)로 이동합니다. 무시에 성공하면 상태가 문제 없이 Initiate move pending(이동 시작 보류 중)으로 이동합니다. 무시에 실패하면 상태가 Discard move failed(이동 무시 실패함)로 이동합니다. |
| 5단계 옵션 2: 이동 커밋 | 초기 이동 후 전체 이동을 진행하려면 대상 지역에서 리소스를 확인하고 준비가 되면 이동을 커밋합니다. 상태 저장 리소스의 경우에만 커밋하면 VM 또는 SQL과 같은 원본 리소스에 액세스할 수 없게 될 수 있습니다. |
이동을 커밋하면 리소스 상태가 Commit move in progress(이동 커밋 진행 중)로 이동합니다*. 커밋에 성공하면 리소스 상태에 문제없이 Commit move completed(이동 커밋 완료됨)가 표시됩니다. 커밋에 실패하면 상태가 Commit move failed(이동 커밋 실패함)로 이동합니다. |
| 6단계: 원본 삭제 | 이동을 커밋하고 대상 지역에서 리소스를 확인한 후 원본 리소스를 삭제할 수 있습니다. | 커밋한 후에는 리소스 상태가 원본 삭제 보류 중으로 이동합니다. 그런 다음, 원본 리소스를 선택하고 삭제할 수 있습니다. 원본 삭제 보류 중 상태의 리소스만 삭제할 수 있습니다. Resource Mover 포털에서 리소스 그룹 또는 SQL Server 삭제는 지원되지 않습니다. 이러한 리소스는 리소스 속성 페이지에서만 삭제할 수 있습니다. |
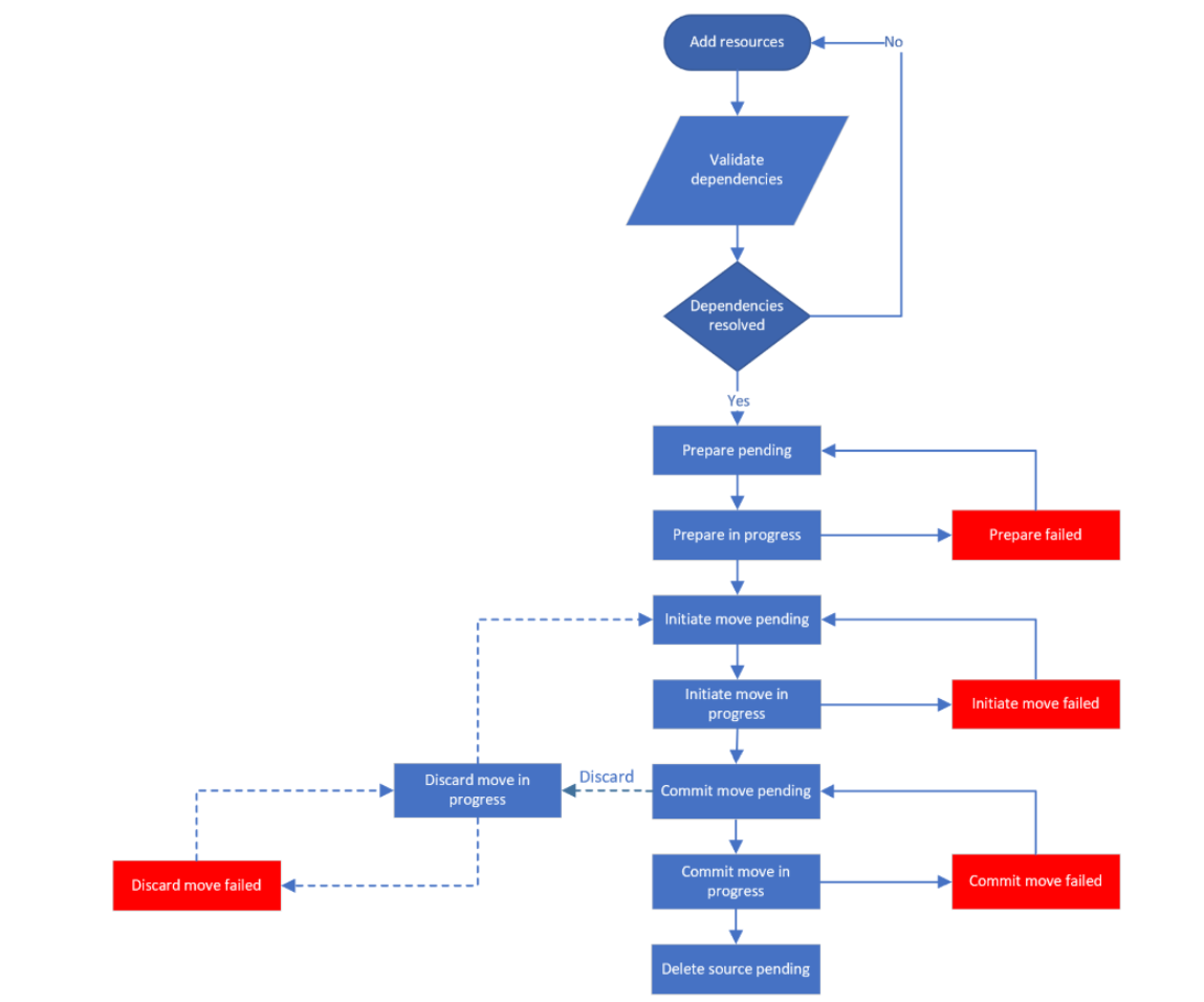
지역 이동 상태
이동 프로세스에는 여러 상태와 각 상태에서 발생할 수 있는 문제가 있습니다. 이 내용은 순서도에 요약되어 있습니다.
종속성 분석
이동 프로세스를 진행하는 동안 다음과 같은 경우 종속성은 자동으로 유효성이 검사됩니다.
- 리소스가 이동 컬렉션에 없는 종속 리소스를 사용합니다.
- 이동 컬렉션의 종속 리소스에 이동 컬렉션에 없는 자체 종속성이 있습니다.
- 리소스에 대한 대상 설정을 수정했으면 종속성의 유효성을 다시 검사해야 합니다.
리소스 제거
리소스를 이동하지 않으려는 경우 이동 컬렉션에서 제거할 수 있습니다. 그러면 리소스는 연결된 작업 또는 개체(예: 복제 또는 저장된 템플릿)와 함께 컬렉션에서 삭제됩니다. 리소스를 제거하면 정확히 어떻게 되는지는 리소스 유형 및 삭제할 때 리소스의 상태에 따라 다릅니다. 자세히 알아보기.
이동 영향
이 표에는 지역 간에 이동할 때 영향을 받는 사항이 요약되어 있습니다.
| 동작 | 지역 간 |
|---|---|
| Data | 리소스 데이터 및 메타데이터가 이동됩니다. 메타데이터가 임시로 저장되어 리소스 종속성 및 작업 상태를 추적합니다. |
| 리소스 | 원본 리소스는 앱이 계속 작동하도록 그대로 유지되며 이동 후 선택적으로 제거할 수 있습니다. 대상 지역에 리소스가 생성됩니다. |
| 이동 프로세스 | 수동 작업 및 모니터링이 필요한 다단계 프로세스입니다. |
| 테스트 | 이동 후 앱이 대상 지역에서 예상대로 계속 작동해야 하므로 이동 테스트는 중요합니다. |
| 가동 중지 시간 | 데이터 손실은 예상되지 않지만 리소스 이동을 위한 약간의 가동 중지 시간이 있습니다. |
다음 단계
- Azure VM을 다른 지역으로 이동합니다.
- Azure SQL 리소스를 다른 지역으로 이동합니다.