조건부 액세스 적응 세션 수명 정책을 통해 조직은 복잡한 배포에서 인증 세션을 제한할 수 있습니다. 다음과 같은 시나리오가 있습니다.
- 관리되지 않는 디바이스 또는 공유 디바이스에 대한 리소스 액세스
- 외부 네트워크를 통한 중요 정보에 액세스
- 영향력이 높은 사용자
- 중요한 비즈니스 애플리케이션
조건부 액세스는 적응 세션 수명 정책 제어를 제공하므로 모든 사용자에게 영향을 주지 않고 조직 내의 특정 사용 사례를 대상으로 하는 정책을 만들 수 있습니다.
정책을 구성하는 방법을 살펴보기 전에 기본 구성을 검토합니다.
사용자 로그인 빈도
로그인 빈도는 다시 로그인하라는 메시지가 표시되기 전에 사용자가 리소스에 액세스할 수 있는 기간을 지정합니다.
사용자 로그인 빈도에 대한 Microsoft Entra ID 기본 구성은 90일의 롤링 기간입니다. 사용자에게 자격 증명을 자주 요청하는 것이 합리적일 수 있지만 이 방법은 역효과를 낼 수 있습니다. 생각하지 않고 자격 증명을 습관적으로 입력하는 사용자는 의도치 않게 악의적인 프롬프트에 자격 증명을 제공할 수 있습니다.
사용자에게 다시 로그인하도록 요청하지 않으면 놀라운 것처럼 보일 수 있지만 IT 정책 위반으로 세션이 취소됩니다. 예를 들어 암호 변경, 비규격 디바이스 또는 사용하지 않도록 설정된 계정이 있습니다. Microsoft Graph PowerShell을 사용하여 사용자의 세션을 명시적으로 취소할 수도 있습니다. Microsoft Entra ID 기본 구성은 세션의 보안 상태가 변경되지 않은 경우 사용자에게 자격 증명을 제공하도록 요청하지 않는 것입니다.
로그인 빈도 설정은 표준에 따라 OAuth2 또는 OIDC 프로토콜을 구현하는 앱에서 작동합니다. 다음 웹 애플리케이션을 포함하여 Windows, Mac 및 Mobile용 앱과 같은 대부분의 Microsoft 네이티브 앱은 설정을 준수합니다.
- 워드, 엑셀, 파워포인트 온라인
- OneNote 온라인
- Office.com
- Microsoft 365 관리 포털
- Exchange Online
- SharePoint 및 OneDrive
- 팀 웹 클라이언트
- Dynamics CRM 온라인
- Azure Portal
SIF(로그인 빈도)는 자체 쿠키를 삭제하지 않고 인증을 위해 정기적으로 Microsoft Entra ID로 다시 리디렉션하지 않는 한 OAuth2 또는 OIDC 프로토콜을 사용하는 비 Microsoft SAML 애플리케이션 및 앱에서 작동합니다.
사용자 로그인 빈도 및 다단계 인증
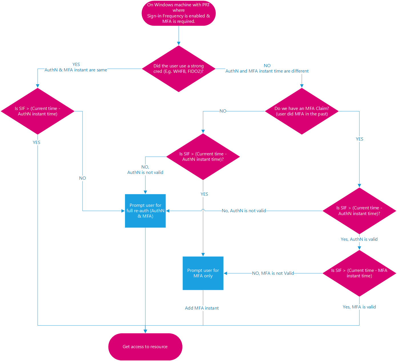
이전에는 로그인 빈도가 Microsoft Entra 조인, 하이브리드 조인 및 등록된 디바이스의 1단계 인증에만 적용되었습니다. 이러한 디바이스에서 다단계 인증을 쉽게 강화할 수 없습니다. 고객 피드백에 따라 로그인 빈도는 이제 MFA(다단계 인증)에도 적용됩니다.
사용자 로그인 빈도 및 디바이스 ID
Microsoft Entra 조인 및 하이브리드 조인 디바이스에서 디바이스 잠금을 해제하거나 로그인하면 4시간마다 PRT(기본 새로 고침 토큰)가 대화형으로 새로 고쳐집니다. 현재 타임스탬프와 비교하여 PRT에 대해 기록된 마지막 새로 고침 타임스탬프는 PRT가 SIF를 충족하고 기존 MFA 클레임이 있는 PRT에 대한 액세스 권한을 부여하기 위해 SIF 정책에서 할당된 시간 내에 있어야 합니다. Microsoft Entra 등록 디바이스에서 잠금 해제 또는 로그인은 사용자가 Microsoft Entra 계정을 통해 Microsoft Entra 등록 디바이스에 액세스하지 않으므로 SIF 정책을 충족하지 않습니다. 그러나 Microsoft Entra WAM 플러그 인은 WAM을 사용하여 네이티브 애플리케이션 인증 중에 PRT를 새로 고칠 수 있습니다.
참고
사용자 로그인에서 캡처한 타임스탬프가 4시간 새로 고침 주기로 인해 마지막으로 기록된 PRT 새로 고침 타임스탬프와 반드시 동일하지는 않습니다. 동일한 경우는 PRT가 만료될 때 사용자 로그인이 이를 4시간 동안 새로 고침하는 경우입니다. 다음 예제에서는 SIF 정책이 1시간으로 설정되고 PRT가 00:00에 새로 고쳐진다고 가정합니다.
예제 1: 1시간 동안 SPO의 동일한 문서에서 계속 작업하는 경우
- 00:00에 사용자는 Windows 11 Microsoft Entra 조인 디바이스에 로그인하고 SharePoint Online에 저장된 문서 작업을 시작합니다.
- 사용자는 디바이스에서 한 시간 동안 동일한 문서 작업을 계속합니다.
- 01:00에 사용자에게 다시 로그인하라는 메시지가 표시됩니다. 이 메시지는 관리자가 구성한 조건부 액세스 정책의 로그인 빈도 요구 사항을 기준으로 합니다.
예제 2: 브라우저에서 실행되는 백그라운드 작업 사용을 일시 중지한 다음, SIF 정책 시간이 경과한 후 다시 상호 작용하는 경우
- 00:00에 사용자는 Windows 11 Microsoft Entra 조인 디바이스에 로그인하고 SharePoint Online에 문서 업로드를 시작합니다.
- 00:10에 사용자가 디바이스를 잠깁니다. 백그라운드 업로드는 SharePoint Online으로 계속됩니다.
- 02:45에 사용자가 디바이스의 잠금을 해제합니다. 백그라운드 업로드가 완료를 표시합니다.
- 02:45에 사용자에게 다시 상호 작용할 때 로그인하라는 메시지가 표시됩니다. 이 메시지는 00:00에 발생한 마지막 로그인 이후 관리자가 구성한 조건부 액세스 정책의 로그인 빈도 요구 사항을 기준으로 합니다.
클라이언트 앱(활동 세부 정보 아래)이 브라우저인 경우 시스템은 다음 사용자 상호 작용까지 백그라운드 서비스에 대한 이벤트 및 정책의 로그인 빈도 적용을 연기합니다. 기밀 클라이언트에서 시스템은 다음 대화형 로그인까지 비대화형 로그인에 대한 로그인 빈도 적용을 연기합니다.
예제 3: 잠금 해제에서 기본 새로 고침 토큰의 4시간 새로 고침 주기 사용
시나리오 1 - 사용자가 주기 내에 돌아옴
- 00:00에 사용자는 Windows 11 Microsoft Entra 조인 디바이스에 로그인하고 SharePoint Online에 저장된 문서 작업을 시작합니다.
- 00:30에 사용자가 디바이스를 잠깁니다.
- 00:45에 사용자가 디바이스의 잠금을 해제합니다.
- 01:00에 사용자에게 다시 로그인하라는 메시지가 표시됩니다. 이 프롬프트는 초기 로그인 후 1시간 후에 관리자가 구성한 조건부 액세스 정책의 로그인 빈도 요구 사항을 기반으로 합니다.
시나리오 2 - 사용자가 주기를 벗어나 돌아옴
- 00:00에 사용자는 Windows 11 Microsoft Entra 조인 디바이스에 로그인하고 SharePoint Online에 저장된 문서 작업을 시작합니다.
- 00:30에 사용자가 디바이스를 잠깁니다.
- 04:45에 사용자가 디바이스의 잠금을 해제합니다.
- 05:45에 사용자에게 다시 로그인하라는 메시지가 표시됩니다. 이 메시지는 관리자가 구성한 조건부 액세스 정책의 로그인 빈도 요구 사항을 기준으로 합니다. PRT가 04:45에 새로 고쳐진 지 1시간이 지났고, 00:00에 처음 로그인한 지 4시간이 지났습니다.
매번 재인증 필요
일부 시나리오에서는 사용자가 다음과 같은 특정 작업을 수행할 때마다 새 인증을 요구할 수 있습니다.
- 중요 애플리케이션에 액세스
- VPN 또는 NaaS(Network as a Service) 공급자 뒤에 리소스 보호
- PIM에서 권한 있는 역할 승격 보안.
- Azure Virtual Desktop 머신에 대한 사용자 로그인 보호
- Microsoft Entra ID Protection으로 식별된 위험한 사용자 및 로그인 보호.
- Microsoft Intune 등록과 같은 중요한 사용자 작업 보호
매번 선택하면 세션이 평가될 때 정책에 전체 재인증이 필요합니다. 이 요구 사항은 사용자가 세션 수명 동안 브라우저를 닫고 열면 재인증하라는 메시지가 표시되지 않을 수 있음을 의미합니다. 로그인 빈도를 매번 설정하는 것은 리소스에 클라이언트가 새 토큰을 가져와야 하는 시기를 식별하는 논리가 있을 때 가장 잘 작동합니다. 이러한 리소스는 세션이 만료된 후에만 사용자를 Microsoft Entra로 다시 리디렉션합니다.
사용자가 매번 다시 인증하도록 요구하는 정책을 적용하는 애플리케이션 수를 제한합니다. 재인증이 너무 자주 트리거되면 보안 마찰이 증가하여 사용자가 MFA 피로를 경험하고 피싱의 문을 열 수 있습니다. 일반적으로 웹 애플리케이션은 매번 다시 인증 요구를 사용하도록 설정한 경우 데스크톱의 경우보다 중단이 적은 환경을 제공합니다. 정책은 사용자가 5분 안에 한 번 이상 메시지를 받지 않도록 매번 시간 관련 작업을 선택할 때, 5분의 시계 오류를 고려에 포함합니다.
경고
로그인 빈도를 사용하여 매번 재인증이 필요하지만 다단계 인증이 없으면 사용자에 대한 로그인 루프가 발생할 수 있습니다.
- Microsoft 365 스택의 애플리케이션의 경우 더 나은 사용자 환경을 위해 시간 기반 사용자 로그인 빈도 를 사용합니다.
- Azure Portal 및 Microsoft Entra 관리 센터의 경우 시간 기반 사용자 로그인 빈도 를 사용하거나 더 나은 사용자 환경을 위해 인증 컨텍스트를 사용하여 PIM 활성화에 대한 재인증이 필요합니다 .
검색 세션의 지속성
영구 브라우저 세션을 사용하면 사용자가 브라우저 창을 닫고 다시 연 후에도 로그인 상태를 유지할 수 있습니다.
브라우저 세션 지속성에 대한 Microsoft Entra ID의 기본값을 사용하면 개인 디바이스의 사용자가 인증에 성공한 후 로그인 상태를 표시하여 세션을 유지할지 여부를 결정할 수 있습니다. AD FS Single Sign-On 설정의 지침에 따라 AD FS에서 브라우저 지속성을 설정하는 경우 정책이 준수되고 Microsoft Entra 세션도 유지됩니다. 테넌트 사용자가 Stay signed in? 프롬프트를 볼 수 있는지를 구성하려면, 회사 브랜딩 창에서 해당 설정을 변경하십시오.
영구 브라우저에서 쿠키는 브라우저를 닫은 후에도 사용자의 디바이스에 저장됩니다. 이러한 쿠키는 리소스 환경에 적용되는 조건부 액세스 정책에 관계없이 토큰이 만료될 때까지 사용할 수 있는 Microsoft Entra 아티팩트(Microsoft Entra Artifacts)에 액세스할 수 있습니다. 따라서 토큰 캐싱은 인증을 위해 원하는 보안 정책을 직접 위반할 수 있습니다. 현재 세션 이외의 토큰을 저장하는 것은 편리해 보일 수 있지만 Microsoft Entra 아티팩트에서 무단 액세스를 허용하여 보안 취약성을 만들 수 있습니다.
인증 세션 제어 구성
조건부 액세스는 프리미엄 라이선스가 필요한 Microsoft Entra ID P1 또는 P2 기능입니다. 조건부 액세스에 대한 자세한 내용은 Microsoft Entra ID의 조건부 액세스란?을 참조하세요.
경고
현재 공개 미리 보기에서 구성 가능한 토큰 수명 기능을 사용하는 경우 동일한 사용자 또는 앱 조합에 대해 서로 다른 두 가지 정책을 만들지 마세요. 하나는 이 기능과 구성 가능한 토큰 수명 기능이 있는 정책입니다. Microsoft는 2021년 1월 30일에 새로 고침 및 세션 토큰 수명을 위해 구성 가능한 토큰 수명 기능을 사용 중지하고 조건부 액세스 인증 세션 관리 기능으로 대체했습니다.
로그인 빈도를 사용하도록 설정하기 전에 테넌트에서 다른 재인증 설정을 사용하지 않도록 설정해야 합니다. "신뢰할 수 있는 디바이스에서 MFA 기억"을 사용하도록 설정한 경우 로그인 빈도를 사용하기 전에 사용하지 않도록 설정합니다. 이러한 두 설정을 함께 사용하면 사용자에게 예기치 않게 메시지가 표시될 수 있습니다. 재인증 프롬프트 및 세션 수명에 대한 자세한 내용은 다시 인증 프롬프트 최적화 및 Microsoft Entra 다단계 인증에 대한 세션 수명 이해를 참조하세요.