다음을 통해 공유


Atlas Kafka topics 메시지를 보내고 받도록 Microsoft Purview를 사용하여 Event Hubs 구성

이 문서에서는 Azure Event Hubs Atlas Kafka topics 이벤트를 보내고 받을 수 있도록 Microsoft Purview를 구성하는 방법을 설명합니다.

환경을 이미 구성한 경우 Azure.Messaging.EventHubs .NET 라이브러리를 시작하여 메시지를 보내고 받는 방법을 알아봅니다.

필수 구성 요소

환경을 구성하려면 다음과 같은 특정 필수 구성 요소가 필요합니다.

  • Microsoft Azure 구독. Event Hubs를 비롯한 Azure 서비스를 사용하려면 Azure 구독이 필요합니다. Azure 계정이 없는 경우 평가판 에 등록하거나 계정을 만들 때 MSDN 구독자 혜택을 사용할 수 있습니다.
  • 활성 Microsoft Purview 계정입니다.

Event Hubs 구성

Atlas Kafka topics 메시지를 보내거나 받으려면 하나 이상의 Event Hubs 네임스페이스를 구성해야 합니다. 구체적으로 다음과 같은 옵션을 선택할 수 있습니다.

참고

Microsoft Purview 계정이 2022년 12월 15일 이전에 만들어진 경우 관리되는 Event Hubs 리소스가 이미 계정에 연결되어 있을 수 있습니다. Azure Portal Microsoft Purview 계정 페이지의 설정 아래 관리되는 리소스에서 검사 수 있습니다. Azure Portal Microsoft Purview 계정 페이지의 관리되는 리소스 페이지에 강조 표시된 Event Hubs 네임스페이스 토글을 보여 주는 스크린샷

  • 이 리소스가 표시되지 않거나 사용하지 않도록 설정된 경우 아래 단계에 따라 Event Hubs를 구성합니다.

  • 사용하도록 설정된 경우 원하는 경우 이 관리되는 Event Hubs 네임스페이스를 계속 사용할 수 있습니다. (관련 비용이 있습니다. 가격 책정 페이지를 참조하세요.) 고유한 Event Hubs 계정을 관리하려면 먼저 이 기능을 사용하지 않도록 설정하고 아래 단계를 따라야 합니다. Event Hub의 지원되는 TLS 버전을 업데이트된 상태로 유지하려면 BYO 이벤트 허브를 사용하는 것이 좋습니다.관리되는 Event Hubs 리소스를 사용하지 않도록 설정하면 관리되는 Event Hub 리소스를 다시 사용하도록 설정할 수 없습니다. 고유한 Event Hubs만 구성할 수 있습니다.

고유한 Event Hubs 네임스페이스 가져오기

Event Hubs를 사용하여 기존 Azure Event Hubs 네임스페이스를 구성하거나 Microsoft Purview와 연결할 새 네임스페이스를 만들 수 있습니다.

Event Hubs 권한

Event Hubs를 사용하여 인증하려면 다음을 사용할 수 있습니다.

  • Microsoft Purview 관리 ID(권장)
  • 사용자 할당 관리 ID - 계정을 만든 후 네임스페이스를 구성 하고 열린 네트워크에서 Event Hubs를 사용하는 경우에만 사용할 수 있습니다.

이러한 ID는 Microsoft Purview에서 사용하도록 구성할 수 있도록 Event Hubs에 대한 최소 기여자 권한이 필요합니다.

Event Hubs 네트워킹

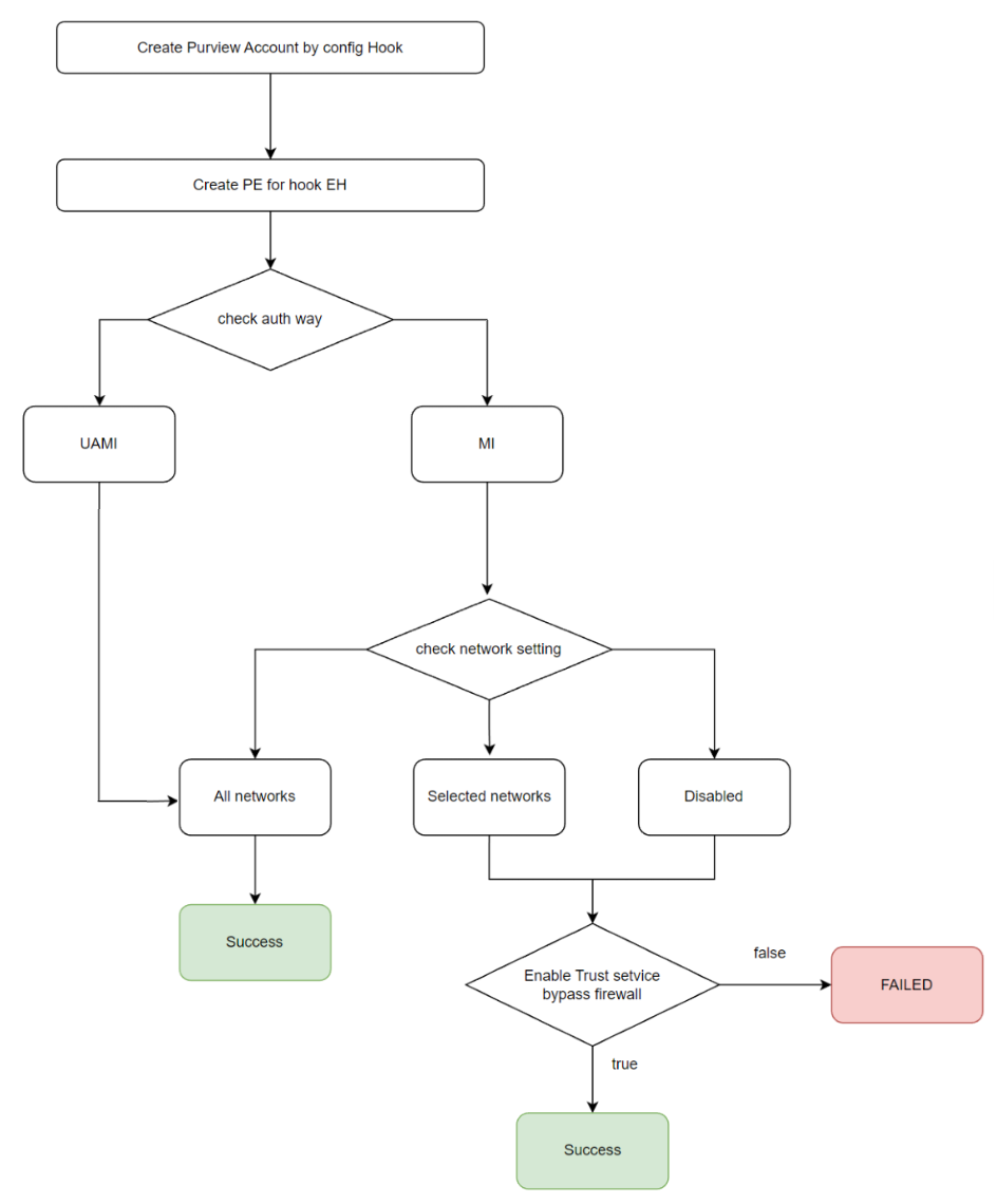
  1. Microsoft Purview 계정이 프라이빗 엔드포인트를 사용하는 경우 수집 프라이빗 엔드포인트를 설정하여 Event Hubs에 연결합니다.

  2. Event Hubs 작업 영역 네트워크는 다음 두 가지 방법 중 하나로 구성해야 합니다.

    • 선택한 네트워크 또는 사용 안 함으로 설정된 공용 네트워크 액세스, 신뢰할 수 있는 Microsoft 서비스가 이 방화벽을 우회하도록 허용예로 설정하고 Microsoft Purview 관리 ID를 사용하여 인증합니다.
    • 공용 네트워크 액세스모든 네트워크 로 설정되고 Microsoft Purview 관리 ID 또는 사용자가 할당한 관리 ID를 사용하여 인증합니다.

    신뢰할 수 있는 서비스인 Microsoft Purview의 상태 신뢰할 수 있는 Microsoft 서비스가 이 방화벽을 우회하도록 허용이 Event Hubs 리소스에서 예로 설정된 한 후크는 Event Hubs에서 메시지를 계속 받을 수 있음을 의미합니다.

모든 네트워크를 통한 성공 경로를 보여 주거나 신뢰할 수 있는 서비스를 사용하도록 설정하는 Event Hubs 네트워킹의 흐름도입니다.

Event Hubs 네트워킹에 대한 자세한 내용은 Azure Event Hubs 설명서를 참조하세요.

Microsoft Purview에 메시지를 게시하도록 Event Hubs 구성

  1. Azure Portal Microsoft Purview 계정 페이지의 설정에서 Kafka 구성으로 이동합니다.

    Azure Portal Microsoft Purview 메뉴의 Kafka 구성 옵션을 보여 주는 스크린샷

  2. 구성 추가후크 구성을 선택합니다.

    참고

    필요한 만큼 후크 구성을 추가할 수 있습니다.

    구성 추가 및 후크 구성이 강조 표시된 Kafka 구성 페이지를 보여 주는 스크린샷

  3. 후크 구성에 이름을 지정하고, 구독, 기존 Event Hubs 네임스페이스, 알림을 보낼 기존 Event Hubs, 사용하려는 소비자 그룹 및 사용하려는 인증 종류를 선택합니다.

    동일한 Event Hubs 네임스페이스를 두 번 이상 사용할 수 있지만 각 구성에는 고유한 Event Hubs가 필요합니다.

    모든 값이 채워진 후크 구성 페이지를 보여 주는 스크린샷

  4. 저장을 선택합니다. 구성을 완료하는 데 몇 분 정도 걸립니다.

  5. 구성이 완료되면 Microsoft Purview에 메시지를 게시하는 단계를 시작할 수 있습니다.

Microsoft Purview에서 메시지를 받도록 Event Hubs 구성

  1. Azure Portal Microsoft Purview 계정 페이지의 설정에서 Kafka 구성으로 이동합니다.

    Azure Portal Microsoft Purview 메뉴의 Kafka 구성 옵션을 보여 주는 스크린샷

  2. 이미 알림 유형으로 나열된 구성이 있는 경우 Event Hubs가 이미 구성되어 있으며 Microsoft Purview 메시지를 받는 단계를 시작할 수 있습니다.

    참고

    한 번에 하나의 Notification Event Hubs만 구성할 수 있습니다.

    알림 유형 구성이 준비된 Kafka 구성 옵션을 보여 주는 스크린샷

  3. 알림 구성이 아직 나열되지 않은 경우 구성 추가알림 구성을 선택합니다.

    구성 추가 및 알림 구성이 강조 표시된 Kafka 구성 페이지를 보여 주는 스크린샷

  4. 알림 구성에 이름을 지정하고, 구독, 기존 Event Hubs 네임스페이스, 알림을 보낼 기존 Event Hubs, 사용하려는 파티션 및 사용하려는 인증 종류를 선택합니다.

    동일한 Event Hubs 네임스페이스를 두 번 이상 사용할 수 있지만 각 구성에는 고유한 Event Hubs가 필요합니다.

    모든 값이 채워진 알림 허브 구성 페이지를 보여 주는 스크린샷

  5. 저장을 선택합니다. 구성을 완료하는 데 몇 분 정도 걸립니다.

  6. 구성이 완료되면 Microsoft Purview 메시지를 받는 단계를 시작할 수 있습니다.

구성된 Event Hubs 제거

구성된 Event Hubs 네임스페이스를 제거하려면 다음 단계를 수행할 수 있습니다.

  1. Azure Portal Microsoft Purview 계정을 검색하여 엽니다.

  2. Azure Portal Microsoft Purview 계정 페이지의 설정에서 Kafka 구성을 선택합니다.

  3. 사용하지 않도록 설정할 Event Hubs를 선택합니다. (후크 허브는 Microsoft Purview에 메시지를 보냅니다. 알림 허브는 알림을 받습니다.)

  4. 제거를 선택하여 선택을 저장하고 비활성화 프로세스를 시작합니다. 완료하는 데 몇 분 정도 걸릴 수 있습니다.

    제거 단추가 강조 표시된 Azure Portal Microsoft Purview 계정 페이지의 Kafka 구성 페이지를 보여 주는 스크린샷

관리되는 네임스페이스 만들기

관리되는 Event Hubs 네임스페이스를 사용하려면 REST API를 사용하여 계정을 구성해야 합니다.

아래 스크립트(apiVersion = 2021-12-01 설정)를 사용하여 계정을 업데이트할 수 있으며 이 방법은 이벤트 허브 구성에만 영향을 줍니다.

$body = @{"properties" = @{ "managedEventHubState" = "Enabled" }; "location" = $($location); "identity" = @{ "type"= $($type) } } | ConvertTo-Json
$Token=Get-AzAccessToken
$Headers = @{ "Authorization" = "Bearer $($Token.Token)" }
$Uri = "https://management.azure.com/subscriptions/$($subscription)/resourceGroups/$($rg)/providers/Microsoft.Purview/accounts/$($accountName)?api-version=$($apiVersion)"

Invoke-WebRequest -URI $Uri -Method Put -Body $body -Headers $Headers -ContentType "application/json"

다음 단계