적용 대상: SQL Server 2025(17.x)
SQL Server 2025(17.x)는 이전 릴리스를 기반으로 개발 언어, 데이터 형식, 온-프레미스 또는 클라우드 환경 및 운영 체제를 선택할 수 있는 플랫폼으로 SQL Server를 확장합니다.
이 문서에서는 SQL Server 2025(17.x)의 새로운 기능과 향상된 기능을 요약합니다.
SQL Server 2025 가져오기
복습:
SQL Server 2025(17.x)에서 최상의 환경을 위해 최신 도구를 사용합니다.
에디션 변경 내용
Standard Edition
SQL Server 2025(17.x) Standard 버전에 대한 용량 제한 증가:
- 단일 인스턴스에서 사용하는 최대 컴퓨팅 용량: 소켓 4개 또는 코어 32개 미만으로 제한됩니다.
- SQL Server 2025 인스턴스당 버퍼 풀의 최대 메모리(17.x): 256GB.
이제 Enterprise 버전과 동일한 기능을 사용하여 Standard 및 Standard Developer 버전에서 리소스 관리자를 사용할 수 있습니다.
웹 버전
- 웹 버전은 지원되지 않습니다. 자세한 내용은 SQL Server 2025 GA 블로그 게시물의 제품 변경 섹션 을 참조하세요.
Express 버전
SQL Server 2025(17.x) Express 버전에 대한 용량 제한 증가:
- 최대 관계형 데이터베이스 크기: 50GB
- 고급 서비스(SQLEXPRADV)를 사용하는 Express 버전은 중단됩니다.
- 이제 Express 버전에는 Advanced Services를 사용하여 Express Edition에서 이전에 사용할 수 있었던 모든 기능이 포함됩니다.
새 개발자 버전
다음 무료 버전은 해당 유료 버전의 모든 기능을 제공하도록 설계되었습니다. 유료 라이선스 없이 SQL Server 애플리케이션을 개발하는 데 사용할 수 있습니다.
버전별 기능에 대해서는 SQL Server 2025의 버전 및 지원되는 기능을 검토하세요.
표준 개발자 버전
SQL Server 2025 Standard Developer Edition은 개발 라이선스가 부여된 무료 버전입니다. 여기에는 SQL Server Standard 버전의 모든 기능이 포함됩니다.
Standard Edition용 새 애플리케이션을 개발합니다.
프로덕션 환경에 배포하기 전에 기존 애플리케이션을 Standard 버전에서 SQL Server 2025 Standard 버전으로 업그레이드하도록 인증하는 스테이징 환경을 설정합니다.
엔터프라이즈 개발자 에디션
SQL Server 2025 Enterprise Developer Edition에는 SQL Server Enterprise Edition 기능이 포함되어 있습니다.
- Enterprise 버전용 새 애플리케이션을 개발합니다.
이전 버전의 Developer 버전과 기능적으로 동일합니다.
주요 기능
다음 섹션에서는 SQL Server 2025(17.x)에서 개선되거나 도입된 기능을 식별합니다.
AI (인공지능)
| 새로운 기능 또는 업데이트 | 세부 정보 |
|---|---|
| SQL Server Management Studio의 GitHub Copilot | 질문하고 데이터에서 답변을 가져옵니다. |
| 벡터 데이터 형식 | 유사성 검색 및 기계 학습 애플리케이션과 같은 작업에 최적화된 벡터 데이터를 저장합니다. 벡터는 최적화된 이진 형식으로 저장되지만 편의를 위해 JSON 배열로 노출됩니다. 벡터의 각 요소는 단정밀도(4-바이트) 또는 반정밀도(2-바이트) 부동 소수점 값을 사용하여 저장할 수 있습니다. |
| 벡터 함수 | 새 스칼라 함수는 이진 형식으로 벡터에 대한 작업을 수행하므로 애플리케이션은 SQL Database 엔진에서 벡터를 저장하고 조작할 수 있습니다. |
| 벡터 인덱스 | 대략적인 벡터 인덱스를 만들고 관리하여 지정된 참조 벡터와 유사한 벡터를 빠르고 효율적으로 찾습니다. sys.vector_indexes 벡터 인덱스를 쿼리합니다. PREVIEW_FEATURES 데이터베이스 범위 구성이 필요합니다. |
| 외부 AI 모델 관리 | REST AI 유추 엔드포인트에 액세스하는 태스크(벡터 배열 만들기)를 포함하기 위한 외부 AI 모델 개체를 관리합니다. |
개발자
| 새로운 기능 또는 업데이트 | 세부 정보 |
|---|---|
| 이벤트 스트리밍 변경 | 거의 실시간으로 데이터의 증분 DML 변경 내용(예: 업데이트, 삽입 및 삭제)을 캡처하고 게시합니다. 변경 이벤트 스트리밍은 네이티브 JSON 또는 Avro Binary로 직렬화된 간단한 CloudEvent에서 스키마, 이전 값 및 새 값과 같은 데이터 변경 내용에 대한 세부 정보를 Azure Event Hubs에 보냅니다. PREVIEW_FEATURES 데이터베이스 범위 구성이 필요합니다. |
| 유사 항목 문자열 일치 | 두 문자열이 비슷한지 확인하고 두 문자열 간의 차이를 계산합니다. PREVIEW_FEATURES 데이터베이스 범위 구성이 필요합니다. |
| 정규식 |
문자 시퀀스를 사용하여 텍스트의 검색 패턴을 정의합니다. SQL Server를 regex로 쿼리하여 텍스트 데이터를 찾거나 바꾸거나 유효성을 검사합니다. |
| 정규식 함수 | 정규식을 사용하여 SQL Server의 복잡한 패턴을 일치시키고 데이터를 조작합니다. |
| 외부 REST 엔드포인트 호출 | 시스템 저장 프로시저 sp_invoke_external_rest_endpoint 호출하면 다음을 수행할 수 있습니다. - 다른 Azure 서비스에서 REST/GraphQL 엔드포인트 호출 - Azure Function을 통해 데이터를 처리합니다. - Power BI 대시보드 업데이트 - 온-프레미스 REST 엔드포인트 호출 - Azure OpenAI 서비스와 통신 |
| SQL Server의 JSON 데이터 | 네이티브 이진 형식으로 저장된 JSON 데이터와 함께 SQL Server 기본 제공 함수 및 연산자를 사용합니다. - JSON 텍스트를 구문 분석하고 값을 읽거나 수정합니다. - JSON 개체의 배열을 테이블 형식으로 변환합니다. - 변환된 JSON 개체에서 Transact-SQL 쿼리를 실행합니다. - Transact-SQL 쿼리의 결과를 JSON 형식으로 서식 지정합니다. - 자세한 내용 및 예제는 JSON 데이터 형식을 참조하세요. |
| 기본 제공 함수에 대한 일괄 처리 모드 최적화 | 다음과 같은 기본 제공 함수의 성능이 향상되었습니다. - 수학 함수 - DATETRUNC |
| 새로운 중국어 데이터 정렬 | GB18030-2022 표준을 지원하는 버전 160. |
애널리틱스
| 새로운 기능 또는 업데이트 | 세부 정보 |
|---|---|
| Linux의 SQL Server에서 PolyBase를 사용하여 ODBC 데이터 원본에 연결 | SQL Server on Linux에 대한 ODBC 데이터 원본을 지원합니다. |
| 특정 소스 형식에 대한 네이티브 지원 | Parquet, Delta 또는 CSV에는 PolyBase 서비스가 더 이상 필요하지 않습니다. |
| PolyBase에 대한 TDS 8.0 지원 | Windows for PolyBase에서 Microsoft ODBC Driver for SQL Server의 기능을 사용하는 경우 외부 데이터 원본으로 SQL Server에 TDS 8.0을 사용할 수 있습니다. |
| 관리 ID에 대한 PolyBase 지원 | 관리 ID를 사용하여 Microsoft Azure Blob Storage 및 Microsoft Azure Data Lake Storage와 통신합니다. |
가용성 및 재해 복구
| 새로운 기능 또는 업데이트 | 세부 정보 |
|---|---|
| Always On 가용성 그룹 | |
| 가용성 그룹 비동기 페이지 요청 디스패치 개선 | 장애 조치 복구 중에 비동기 페이지 요청 및 일괄 처리를 수행합니다. 기본적으로 사용하도록 설정됩니다. |
| 데이터베이스가 확인 상태로 전환되도록 허용 | 네트워크 서비스 중단으로 인해 지속형 구성 데이터를 읽지 못했습니다. |
| AG 그룹 커밋 대기(밀리초) 구성 | 트랜잭션이 보조 복제본으로 더 빠르게 전송되도록 가용성 그룹 복제본에 대해 밀리초 단위로 설정합니다 availability group commit time . |
| 가용성 그룹에 대한 통신 흐름 제어 | 새 sp_configure 옵션을 사용하면 주 복제본에서 보조 복제본이 뒤처지는지 여부를 확인할 수 있습니다. 새 구성 옵션을 사용하면 HADR 엔드포인트 간의 통신을 최적화할 수 있습니다. |
| 포함된 AG에 대한 분산 AG 지원 | 포함된 두 가용성 그룹 간에 분산 가용성 그룹을 구성합니다. |
| 분산 AG 동기화 개선 사항 | 글로벌 주 복제본 및 전달자 복제본이 비동기 커밋 모드에 있는 경우 네트워크 포화도를 줄여 동기화 성능을 향상시킵니다. |
| 영구 AG 상태 문제에 대한 빠른 장애 조치(failover) |
RestartThreshold 값을 Always On 가용성 그룹의 값으로 0으로 설정합니다. 이 값은 영구적인 상태 문제가 감지되면 즉시 가용성 그룹 리소스를 페일오버하도록 Windows Server 장애 조치 클러스터 (WSFC)에 지시합니다. |
| 향상된 상태 검사 시간 제한 진단 | 글로벌 주 복제본 및 전달자 복제본이 비동기 커밋 모드에 있는 경우 네트워크 포화도를 줄여 동기화 성능을 향상시킵니다. 이 변경은 기본적으로 사용하도록 설정되며 구성이 필요하지 않습니다. |
| 수신기 IP 주소 제거 | Transact-SQL 명령의 ALTER AVAILABILITY GROUP 새 매개 변수를 사용하면 수신기를 삭제하지 않고 수신기에서 IP 주소를 제거할 수 있습니다. |
NONE 또는 읽기/쓰기 라우팅에 대해 설정 |
READ_WRITE_ROUTING_URL 및 READ_ONLY_ROUTING_URL을 구성할 때, Transact-SQL 명령 NONE을 사용하여 ALTER AVAILABILITY GROUP의 설정을 통해 지정된 라우팅을 주 복제본으로 자동으로 다시 라우팅하도록 되돌릴 수 있습니다. |
| TDS 8.0을 사용하여 TLS 1.3 암호화 구성 | TDS 8.0을 지원하는 WSFC와 Always On 가용성 그룹 복제본 간의 통신을 위해 TLS 1.3 암호화를 구성합니다. |
| Always On 장애 조치(failover) 클러스터 인스턴스 | |
| TDS 8.0을 사용하여 TLS 1.3 암호화 구성 | TDS 8.0 지원을 사용하여 WSFC와 Always On FCI(장애 조치(failover) 클러스터 인스턴스) 간의 통신을 위해 TLS 1.3 암호화를 구성합니다. |
| Backups | |
| 변경할 수 없는 Blob Storage에 백업 | URL에 백업할 때 사용할 수 있습니다. |
| 보조 복제본에 백업 | 이제 복사 전용 백업 외에도 모든 보조 복제본에서 전체 및 차등 백업을 수행할 수 있습니다. |
| 로그 전달 | |
| TDS 8.0을 사용하여 TLS 1.3 암호화 구성 | 로그 전달 토폴로지에서 서버 간 통신을 위해 TLS 1.3 암호화를 구성합니다. |
안전
| 새로운 기능 또는 업데이트 | 세부 정보 |
|---|---|
| 보안 캐시 개선 사항 | 특정 로그인에 대해서만 캐시를 무효화합니다. 보안 캐시 항목이 무효화되면 영향을 받는 로그인에 속하는 항목만 영향을 받습니다. 이 향상된 기능은 영향을 받지 않는 로그인 사용자에 대한 캐시가 아닌 권한 유효성 검사의 영향을 최소화합니다. |
| RSA 암호화에 대한 OAEP 패딩 모드 지원 | 인증서 및 비대칭 키를 지원하여 암호화 및 암호 해독 프로세스에 보안 계층을 추가합니다. |
| 기본적으로 암호 해시용 PBKDF가 켜짐 | 기본적으로 암호 해시에 PBKDF2 를 사용하여 암호 보안을 강화하고 고객이 NIST SP 800-63b를 준수하도록 지원합니다. |
| Microsoft Entra 인증을 사용하는 관리 ID | 아웃바운드 연결에서 Arc 지원 서버 관리 ID를 사용하여 Azure 리소스와 통신하고 외부 사용자가 SQL Server에 연결할 수 있도록 인바운드 연결을 사용할 수 있습니다. Azure Arc에서 SQL Server를 사용하도록 설정해야 합니다. |
| 관리 ID를 사용하여 URL에서 백업/복원 | 관리 ID를 사용하여 URL로 백업하거나 URL에서 복원합니다. Azure Arc에서 SQL Server를 사용하도록 설정해야 합니다. |
| Azure Key Vault를 사용하여 확장 가능한 키 관리에 대한 관리 ID 지원 | AKV 및 관리형 HSM(하드웨어 보안 모듈)을 사용하여 EKM에 지원됩니다. Azure Arc에서 SQL Server를 사용하도록 설정해야 합니다. |
| Microsoft Entra 로그인 및 특수하지 않은 표시 이름을 가진 사용자 만들기 |
WITH OBJECT_ID 또는 CREATE USER 문을 사용하는 경우 T-SQL 구문을 지원합니다. |
| Linux에서 사용자 지정 암호 정책 지원 | SQL Server on Linux에서 SQL 인증 로그인에 대한 사용자 지정 암호 정책을 적용합니다. |
| TDS 8.0 지원을 사용하여 TLS 1.3 암호화 구성 | 다음 기능을 위해 TDS 8과 함께 추가된 TLS 1.3 암호화: - SQL Server 에이전트 - sqlcmd 유틸리티 - bcp 유틸리티 - SQL 기록기 서비스 - SQL Server(CEIP)에 대한 사용량 및 진단 데이터 수집 구성 - SQL Server에서 PolyBase를 사용하여 데이터 가상화 - Always On 가용성 그룹 - Always On FCI(장애 조치(failover) 클러스터 인스턴스) - 연결된 서버 - 트랜잭션 복제 - 병합 복제 - 피어 투 피어 - 스냅샷 복제 - 로그 전달 호환성이 손상되는 변경 내용을 검토합니다. |
데이터베이스 엔진
| 새로운 기능 또는 업데이트 | 세부 정보 |
|---|---|
| 최적화된 잠금 | 차단 및 잠금 메모리 소비를 줄이고 잠금 에스컬레이션을 방지합니다. |
| Tempdb 공간 리소스 거버넌스 | 비정상적으로 증가하는 워크로드가 tempdb에서 많은 공간을 차지하지 않도록 방지하여 안정성을 향상시키고 장애를 예방합니다. |
| tempdb의 가속 데이터베이스 복구 | 임시 테이블을 사용하는 트랜잭션과 같이 데이터베이스의 트랜잭션에 tempdb 대해 가속화된 데이터베이스 복구의 이점을 제공합니다. |
| 읽을 수 있는 보조 데이터베이스에 대한 지속형 통계 | 보조 복제본에 대해 실행되는 워크로드가 최적화되도록 읽기 가능한 보조 복제본에 대한 지속형 통계를 만듭니다. |
| 변경 내용 추적 개선 사항 | 적응형 단순 정리는 변경 내용 추적 자동 정리 성능을 향상시킵니다. |
| Columnstore 개선 사항 | columnstore 인덱스의 여러 개선 사항: - 정렬된 비클러스터형 columnstore 인덱스 - 정렬된 columnstore 인덱스에 대한 온라인 인덱스 빌드 및 향상된 정렬 품질 - 클러스터형 columnstore 인덱스가 있는 경우 축소 작업 개선 |
| 메모리 최적화 컨테이너 및 파일 그룹 제거 | 모든 In-Memory OLTP 개체가 삭제될 때 메모리 최적화 컨테이너 및 파일 그룹의 제거를 지원합니다. |
| Linux의 tempdb에 대한 tmpfs 지원 | SQL Server를 Linux에서 tempdb로 사용하도록 설정하고 실행 합니다. |
| ZSTD Backup 압축 알고리즘 | SQL Server 2025(17.x)는 더 빠르고 효과적인 백업 압축 알고리즘인 ZSTD를 추가합니다. |
| 최적화된 sp_executesql | 컴파일 폭풍의 영향을 효과적으로 줄입니다. 컴파일 폭풍은 많은 수의 쿼리가 동시에 컴파일되어 성능 문제 및 리소스 경합으로 이어지는 상황입니다. 이 기능을 사용하면 호출이 sp_executesql 컴파일 관점에서 저장 프로시저 및 트리거와 같은 개체처럼 동작할 수 있습니다.sp_executesql 사용하여 컴파일 프로세스를 serialize하는 일괄 처리를 허용하면 컴파일 폭풍의 영향을 줄일 수 있습니다. |
| 시간 제한 확장 이벤트 세션 | 시간 제한이 경과한 후 확장 이벤트 세션을 자동으로 중지합니다. 이렇게 하면 세션이 실수로 무기한 실행되어 리소스를 사용하고 잠재적으로 많은 양의 데이터를 생성할 수 있는 상황을 방지할 수 있습니다. |
| PREVIEW_FEATURES | 데이터베이스 범위 구성을 사용하면 이 버전의 SQL Server가 일반 공급된 후 일반 공급이 예정된 특정 기능을 활성화할 수 있습니다. 릴리스 정보에서 이러한 기능을 검토합니다. |
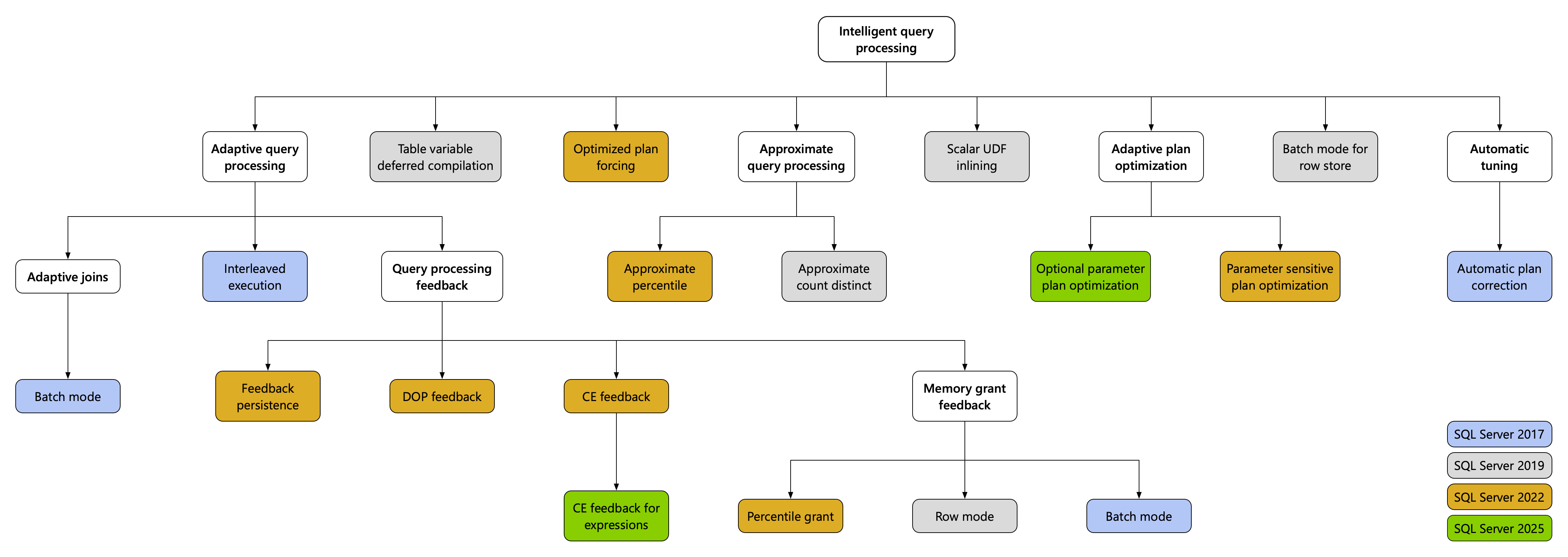
쿼리 저장소 및 지능형 쿼리 처리
IQP(지능형 쿼리 처리) 기능 제품군에는 최소한의 구현 노력으로 기존 워크로드의 성능을 개선하는 기능이 포함됩니다.
| 새로운 기능 또는 업데이트 | 세부 정보 |
|---|---|
| 식에 대한 카디널리티 추정 피드백 | 이전 쿼리에서 식의 실행을 학습합니다. 적절한 CE(카디널리티 추정) 모델 선택 항목을 찾고 해당 식의 향후 실행에 적용됩니다. |
| OPPO(선택적 매개 변수 계획 최적화) | 단일 문에서 여러 계획을 생성하는 PSPO(매개 변수 중요 계획 최적화) 개선과 함께 도입된 적응 계획 최적화(Multiplan) 인프라를 활용합니다. 이렇게 하면 기능이 쿼리에 사용되는 매개 변수 값에 따라 다른 가정을 할 수 있습니다. |
| DOP(병렬 처리 수준) 피드백 | 이제 기본적으로 설정됩니다. |
| 읽을 수 있는 보조 데이터베이스에 대한 쿼리 저장소 | 이제 기본적으로 설정됩니다. |
| ABORT_QUERY_EXECUTION 쿼리 힌트 | 애플리케이션 워크로드에 영향을 주는 중요하지 않은 쿼리와 같이 문제가 있는 알려진 쿼리의 향후 실행을 차단합니다. |
언어
| 새로운 기능 또는 업데이트 | 세부 정보 |
|---|---|
| 인공 지능 | |
| VECTOR_DISTANCE | 지정된 거리 메트릭을 사용하여 두 벡터 사이의 거리를 계산합니다. |
| VECTOR_NORM | 벡터의 표준(길이 또는 크기의 측정값)을 반환합니다. |
| 벡터_정규화 | 정규화된 벡터를 반환합니다. |
| VECTORPROPERTY | 지정된 벡터의 특정 속성을 반환합니다. |
| 벡터 인덱스 생성 | 가장 가까운 인접 항목 검색의 성능을 향상시키기 위해 벡터 열에 대략적인 인덱스를 만듭니다. PREVIEW_FEATURES 데이터베이스 범위 구성이 필요합니다. |
| VECTOR_SEARCH. | 근사한 인접 벡터 검색 알고리즘을 사용하여 지정된 쿼리 벡터와 유사한 벡터를 검색합니다. PREVIEW_FEATURES 데이터베이스 범위 구성이 필요합니다. |
| 외부 모델 생성 | AI 모델 유추 엔드포인트의 위치, 인증 방법 및 용도를 포함하는 외부 모델 개체를 만듭니다. |
| 외부 모델 수정 | 외부 모델 개체를 변경합니다. |
| 외부 모델 삭제 | 외부 모델 개체를 삭제합니다. |
| AI_GENERATE_CHUNKS | 형식, 크기 및 소스 식을 기반으로 텍스트의 청크 또는 조각을 만듭니다. |
| AI_임베딩_생성 | 데이터베이스에 저장된 미리 생성된 AI 모델 정의를 사용하여 포함(벡터 배열)을 만듭니다. |
| 정규식 |
|
| REGEXP_LIKE | 정규식 패턴이 문자열에서 일치하는지 나타냅니다. |
| REGEXP_REPLACE | 정규식 패턴이 발견된 대체 문자열로 대체된 수정된 소스 문자열을 반환합니다. 일치하는 항목이 없으면 함수는 원래 문자열을 반환합니다. |
| REGEXP_SUBSTR | 정규식 패턴과 일치하는 문자열의 부분 문자열을 한 번 반환합니다. 일치하는 항목이 없으면 반환됩니다 NULL. |
| REGEXP_INSTR | 인수 값 return_option 에 따라 일치하는 부분 문자열의 시작 또는 끝 위치를 반환합니다. |
| REGEXP_COUNT | 정규식 패턴이 문자열에서 일치하는 횟수를 계산합니다. |
| REGEXP_MATCHES | 정규식 패턴과 문자열을 일치시켜서 생성된 부분 문자열을 캡처한 테이블 형식 결과를 반환합니다. 일치하는 항목이 없으면 함수는 행을 반환하지 않습니다. |
| REGEXP_SPLIT_TO_TABLE | 정규식 패턴으로 구분된 분할 문자열을 반환합니다. 패턴과 일치하지 않는 경우 함수는 전체 문자열 식을 반환합니다. |
| JSON | |
| JSON_OBJECTAGG | 집계에서 JSON 개체를 생성합니다. |
| JSON_ARRAYAGG | 집계에서 JSON 배열을 생성합니다. |
| 기타 추가 및 개선 사항 | |
| 서브스트링 | 길이 는 이제 선택 사항이며, 기본적으로 식 길이입니다. 이 변경은 함수를 ANSI 표준에 맞춥니다. |
| DATEADD | number 는 bigint 형식을 지원합니다. |
| UNISTR | 유니코드 인코딩 값을 지정합니다. 유니코드 문자를 반환합니다. |
| 제품 | 집계 함수는 PRODUCT() 값 집합의 곱을 계산합니다. |
| CURRENT_DATE | 현재 데이터베이스 시스템 날짜를 날짜 값으로 반환합니다. |
| EDIT_DISTANCE | 한 문자열을 다른 문자열로 변환하는 데 필요한 삽입, 삭제, 대체 및 트랜스포지션 수를 계산합니다. PREVIEW_FEATURES 데이터베이스 범위 구성이 필요합니다. |
| 편집 거리 유사성 | 0에서 100(전체 일치를 나타낸)까지의 유사성 값을 계산합니다. PREVIEW_FEATURES 데이터베이스 범위 구성이 필요합니다. |
| JARO_WINKLER_DISTANCE | 설정된 접두사 길이에 대해 처음부터 일치하는 문자열에 대한 기본 설정을 제공하는 두 문자열 간의 편집 거리를 계산합니다. float를 반환합니다. PREVIEW_FEATURES 데이터베이스 범위 구성이 필요합니다. |
| JARO_WINKLER_SIMILARITY | 0에서 100(전체 일치를 나타낸)까지의 유사성 값을 계산합니다. int를 반환합니다. PREVIEW_FEATURES 데이터베이스 범위 구성이 필요합니다. |
|
-
BASE64_ENCODE - BASE64_DECODE |
이진 데이터를 다양한 시스템에서 전송하는 데 안전한 텍스트 형식으로 변환합니다. 이미지 또는 파일과 같은 이진 데이터가 텍스트 전용 시스템을 통과하는 경우에도 전송 중에 그대로 유지되도록 하므로 다양한 방법으로 사용할 수 있습니다. |
| || (문자열 연결) | 식을 .와 expression || expression연결합니다. |
| 데이터베이스 범위 구성 PREVIEW_FEATURES | 이 버전의 SQL Server가 일반 공급에 대해 릴리스될 당시에는 일반 공급에 사용되지 않는 기능을 사용하도록 설정합니다. 릴리스 정보에서 이러한 기능을 검토합니다. |
리눅스
도구
| 새로운 기능 또는 업데이트 | 세부 정보 |
|---|---|
| bcp 유틸리티 | 인증 향상 |
| sqlcmd 유틸리티 | 인증 향상 |
Microsoft Fabric
| 새로운 기능 또는 업데이트 | 세부 정보 |
|---|---|
| 패브릭의 미러링 | SQL Server 2025 온-프레미스에서 Microsoft Fabric에 데이터를 지속적으로 복제합니다. Microsoft Fabric에는 Azure SQL Database 및 Azure SQL Managed Instance를 비롯한 다양한 원본의 미러링이 이미 포함되어 있습니다. 패브릭에 대한 SQL Server 2025 데이터베이스 미러링에 대한 자세한 내용은 Microsoft Fabric의 미러된 SQL Server 데이터베이스를 참조하세요. |
SQL Server 2025용 패브릭 미러링
SQL Server 2025(17.x)용 패브릭에서 미러링에 대한 리소스 사용량을 관리하도록 SQL Server 리소스 관리자를 구성할 수 있습니다. 각 워크로드 그룹은 특정 미러링 단계에 대한 것입니다.
예를 들어 시작하려면 패브릭 미러링에 대한 리소스 관리자 구성을 참조하세요. 자세한 내용은 리소스 관리자 워크로드 그룹을 참조하세요.
트랜잭션 로그가 SQL Server 2025(17.x)에서 채워지지 않도록 패브릭 미러링에 대한 자동 실행 기능을 사용하도록 설정하고 구성할 수 있습니다.
예를 들어 시작하려면 자동 다시 설정 구성을 참조하세요.
SQL Server 2025(17.x)에서 패브릭 미러링에서 처리할 트랜잭션의 최대 및 하한을 구성할 수 있습니다.
예를 들어 시작하려면 컨트롤 검색 성능 구성을 참조하세요.
SQL Server Analysis Services
SQL Server Analysis Services는 로컬 계정을 사용하여 구성할 때 장애 조치(failover) 클러스터에서 실행되지 않습니다. 도메인 계정을 사용하여 Analysis Services를 구성해야 합니다.
장애 조치(failover) 클러스터에서 로컬 계정을 사용하는 경우 Windows 이벤트 뷰어에 다음 오류가 표시됩니다.
Server Gen2 cryptokey is not present, but server assembly object System is set to use server gen2 cryptokey. Terminating server.
특정 업데이트는 SQL Server Analysis Services의 새로운 기능을 참조하세요.
Power BI 보고서 서버
SQL Server 2025(17.x)부터 온-프레미스 보고 서비스는 Power BI Report Server에 통합됩니다. 자세한 내용은 Reporting Services 통합 FAQ를 참조하세요.
SQL Server Integration Services
SQL Server Integration Services와 관련된 변경 내용은 SQL Server 2025 Integration Services의 새로운 기능입니다.
지원되지 않는 서비스 및 사용되지 않는 기능
DQS(Data Quality Services)는 이 버전의 SQL Server에서 지원되지 않습니다. SQL Server 2022(16.x) 및 이전 버전에서 DQS를 계속 지원합니다. 업그레이드 중에 DQS를 제거하는 방법을 비롯한 자세한 내용은 SQL Server 2025 알려진 문제를 참조하세요.
MDS(Master Data Services)는 이 버전의 SQL Server에서 중단됩니다. SQL Server 2022(16.x) 및 이전 버전에서 MDS를 계속 지원합니다.
Synapse Link 는 이 버전의 SQL Server에서 지원되지 않습니다. 패브릭에서 미러링을 대신 사용하십시오. 자세한 내용은 패브릭의 미러링 – 새로운 기능
Purview 액세스 정책 (DevOps 정책 및 데이터 소유자 정책)은 이 버전의 SQL Server에서 중단됩니다. 대신 고정 서버 역할을 사용합니다.
SQL 성능 모니터링 Purview 정책 작업 대신
##MS_ServerPerformanceStateReader##및/또는##MS_PerformanceDefinitionReader##고정 서버 역할을 사용하십시오.SQL 보안 감사 Purview 정책 작업 대신
##MS_ServerSecurityStateReader##및/또는##MS_SecurityDefinitionReader##고정 서버 역할을 사용합니다.기존 로그인과
##MS_DatabaseConnector##함께 서버 역할을 사용하여 해당 데이터베이스에서 사용자를 만들 필요 없이 데이터베이스에 연결합니다.
핫 추가 CPU 기능은 이 버전의 SQL Server에서 더 이상 사용되지 않으며 이후 버전에서 제거될 예정입니다.
경량 풀링 구성 옵션 및 해당 파이버 모드 기능은 이 버전의 SQL Server에서 더 이상 사용되지 않으며 향후 버전에서 제거될 예정입니다.
주요 변경 내용
SQL Server 2025(17.x)는 연결된 서버, 복제, 로그 전달 및 PolyBase와 같은 몇 가지 SQL Server 데이터베이스 엔진 기능에 대한 주요 변경 내용을 소개합니다.
자세한 내용은 SQL Server 2025의 데이터베이스 엔진 기능에 대한 주요 변경 내용을 참조하세요.
관련 콘텐츠
- SqlServer PowerShell 모듈
- SQL Server PowerShell
- SQL Server 워크샵
- SQL Server 2025 릴리스 정보
- SQL Server 2025 알려진 문제
도움말 보기
- SQL에 대한 아이디어: SQL Server를 개선하기 위해 제안할 사항이 있나요?
- Microsoft Q & A(SQL Server)
- DBA Stack Exchange(태그 sql-server): SQL Server 관련 문의 사항
- Stack Overflow(태그 sql-server): SQL 개발 관련 문의 사항
- Microsoft SQL Server 사용 조건 및 정보
- 비즈니스 사용자에 대한 지원 옵션
- 그 밖의 SQL Server 도움말 및 피드백
SQL 설명서 작성에 참여하세요.
SQL 콘텐츠를 직접 편집할 수 있다는 것을 알고 계셨나요? 그렇게 하면 설명서를 개선하는 데 도움이 될 뿐만 아니라 페이지의 기여자로도 인정받게 됩니다.
자세한 내용은 Microsoft Learn 편집 설명서를 참조하세요.