다음을 통해 공유


네트워크 액세스 제어 구성

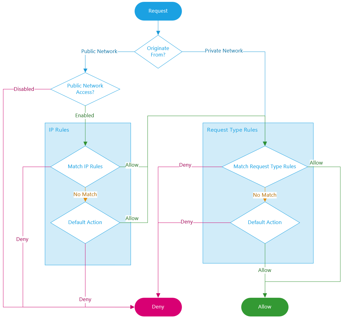
Azure SignalR Service를 사용하면 요청 유형 및 네트워크 하위 집합에 따라 서비스 엔드포인트에 대한 액세스를 보호하고 관리할 수 있습니다. 네트워크 액세스 제어 규칙을 구성할 때 지정된 네트워크에서 요청을 하는 애플리케이션만 SignalR Service에 액세스할 수 있습니다.

네트워크 액세스 제어 의사 결정 흐름 차트를 보여 주는 스크린샷

Important

네트워크 액세스 제어 규칙이 적용되는 경우 SignalR Service에 액세스하는 애플리케이션은 여전히 해당 요청에 적절한 권한 부여가 필요합니다.

공용 네트워크 액세스

공용 네트워크 액세스의 구성을 간소화하기 위해 단일 통합 스위치를 제공합니다. 스위치에는 다음과 같은 옵션이 있습니다.

  • 사용 안 함: 공용 네트워크 액세스를 완전히 차단합니다. 다른 모든 네트워크 액세스 제어 규칙은 공용 네트워크에 대해 무시됩니다.
  • 사용: 공용 네트워크 액세스를 허용합니다. 이 액세스는 추가 네트워크 액세스 제어 규칙에 의해 추가로 규제됩니다.
  1. 보호할 SignalR Service 인스턴스로 이동합니다.

  2. 왼쪽 메뉴에서 네트워킹을 선택합니다. 공용 액세스 탭 선택:

    공용 네트워크 액세스를 구성하는 방법을 보여 주는 스크린샷

  3. 사용 안 함 또는 사용 선택

  4. 저장을 선택하여 변경 내용을 적용합니다.

기본 작업

다른 규칙과 일치하지 않는 경우 기본 동작이 적용됩니다.

  1. 보호할 SignalR Service 인스턴스로 이동합니다.

  2. 왼쪽 메뉴에서 네트워크 액세스 제어 를 선택합니다.

    포털의 기본 작업

  3. 기본 작업을 편집하려면 허용/거부 단추를 전환합니다.

  4. 저장을 선택하여 변경 내용을 적용합니다.

요청 형식 규칙

공용 네트워크와 각 프라이빗 엔드포인트에 대해 지정된 요청 유형을 허용하거나 거부하도록 규칙을 구성할 수 있습니다.

예를 들어 서버 연결은 일반적으로 높은 권한이 있습니다. 보안을 강화하기 위해 해당 원본을 제한할 수 있습니다. 공용 네트워크에서 모든 서버 연결을 차단하고 특정 가상 네트워크에서만 시작되도록 규칙을 구성할 수 있습니다.

일치하는 규칙이 없으면 기본 작업이 적용됩니다.

  1. 보호할 SignalR Service 인스턴스로 이동합니다.

  2. 왼쪽 메뉴에서 네트워크 액세스 제어 를 선택합니다.

    포털의 요청 유형 규칙

  3. 퍼블릭 네트워크 규칙을 편집하려면 퍼블릭 네트워크에서 허용되는 요청 유형을 선택합니다.

    포털에서 공용 네트워크 ACL 편집

  4. 프라이빗 엔드포인트 네트워크 규칙을 편집하려면 프라이빗 엔드포인트 연결 아래의 각 행에서 허용되는 요청 유형을 선택합니다.

    포털에서 프라이빗 엔드포인트 ACL 편집

  5. 저장을 선택하여 변경 내용을 적용합니다.

IP 규칙

IP 규칙을 사용하면 특정 공용 인터넷 IP 주소 범위에 대한 액세스 권한을 부여하거나 거부할 수 있습니다. 이러한 규칙은 특정 인터넷 기반 서비스 및 온-프레미스 네트워크에 대한 액세스를 허용하거나 일반 인터넷 트래픽을 차단하는 데 사용할 수 있습니다.

다음 제한 사항이 적용됩니다.

  • 최대 30개 규칙을 구성할 수 있습니다.
  • 주소 범위는 CIDR 표기법을 사용하여 지정해야 합니다(예: 16.17.18.0/24.). IPv4 및 IPv6 주소가 모두 지원됩니다.
  • IP 규칙은 정의된 순서대로 평가됩니다. 일치하는 규칙이 없으면 기본 작업이 적용됩니다.
  • IP 규칙은 공용 트래픽에만 적용되며 프라이빗 엔드포인트의 트래픽을 차단할 수 없습니다.
  1. 보호할 SignalR Service 인스턴스로 이동합니다.

  2. 왼쪽 메뉴에서 네트워킹을 선택합니다. 액세스 제어 규칙 탭을 선택합니다.

    IP 규칙을 구성하는 방법을 보여 주는 스크린샷

  3. IP 규칙 섹션에서 목록을 편집합니다.

  4. 저장을 선택하여 변경 내용을 적용합니다.

다음 단계

Azure Private Link에 대해 자세히 알아봅니다.