다음을 통해 공유


Agents

이 문서에서는 에이전트의 핵심 개념, 에이전트가 중요한 이유 및 워크플로에 적합한 방법을 소개하여 .NET에서 에이전트 빌드를 시작할 수 있도록 설정합니다.

에이전트란?

에이전트는 목표를 달성하는 시스템입니다.

에이전트의 구성 요소

에이전트는 다음을 갖추면 더 많은 기능을 갖추게 됩니다.

  • 추론 및 의사 결정: LLM, 검색 알고리즘 또는 계획 및 의사 결정 시스템을 통해 지원됩니다.
  • 도구 사용: MCP(모델 컨텍스트 프로토콜) 서버, 코드 실행 및 외부 API에 대한 액세스입니다.
  • 컨텍스트 인식: 채팅 기록, 스레드, 벡터 저장소, 엔터프라이즈 데이터 또는 지식 그래프를 통해 알 수 있습니다.

이러한 기능을 통해 에이전트는 보다 자율적이고 적응적이며 지능적으로 작동할 수 있습니다.

워크플로란?

목표가 복잡해짐에 따라 관리 가능한 단계로 세분화해야 합니다. 워크플로가 들어오는 곳입니다.

워크플로는 목표를 달성하는 데 필요한 단계의 시퀀스를 정의합니다.

비즈니스 웹 사이트에서 새 기능을 시작한다고 상상해 보십시오. 간단한 업데이트인 경우 몇 시간 안에 아이디어에서 프로덕션으로 넘어갈 수 있습니다. 그러나 더 복잡한 이니셔티브의 경우 프로세스에는 다음이 포함될 수 있습니다.

  • 요구 사항 수집
  • 디자인 및 아키텍처
  • Implementation
  • Testing
  • 배치

몇 가지 중요한 관찰:

  • 각 단계에는 하위 작업이 포함될 수 있습니다.
  • 다른 전문가는 서로 다른 단계를 맡을 수 있습니다.
  • 진행률이 항상 선형인 것은 아닙니다. 테스트 중에 발견된 버그가 구현으로 다시 전송될 수 있습니다.
  • 성공은 관련자 간 계획, 오케스트레이션 및 통신에 따라 달라집니다.

에이전트 + 워크플로 = 에이전트 워크플로

워크플로에는 에이전트가 필요하지 않지만 에이전트는 이를 과급할 수 있습니다.

에이전트에 추론, 도구 및 컨텍스트가 있는 경우 워크플로를 최적화할 수 있습니다.

이는 에이전트가 복잡한 목표를 달성하기 위해 워크플로 내에서 공동 작업하는 다중 에이전트 시스템의 기반입니다.

워크플로우 오케스트레이션

에이전트 워크플로는 다양한 방법으로 오케스트레이션할 수 있습니다. 다음은 가장 일반적인 몇 가지 예입니다.

순차

에이전트는 작업을 하나씩 처리하여 결과를 전달합니다.

순차 에이전트 오케스트레이션: 작업 입력 → 에이전트 A → 에이전트 B → 에이전트 C → 최종 출력

일치하는

에이전트는 각각 작업의 다양한 측면을 처리하는 병렬로 작동합니다.

동시 에이전트 오케스트레이션: 태스크 입력 → 에이전트 A, B, C → 집계 결과 → 최종 출력

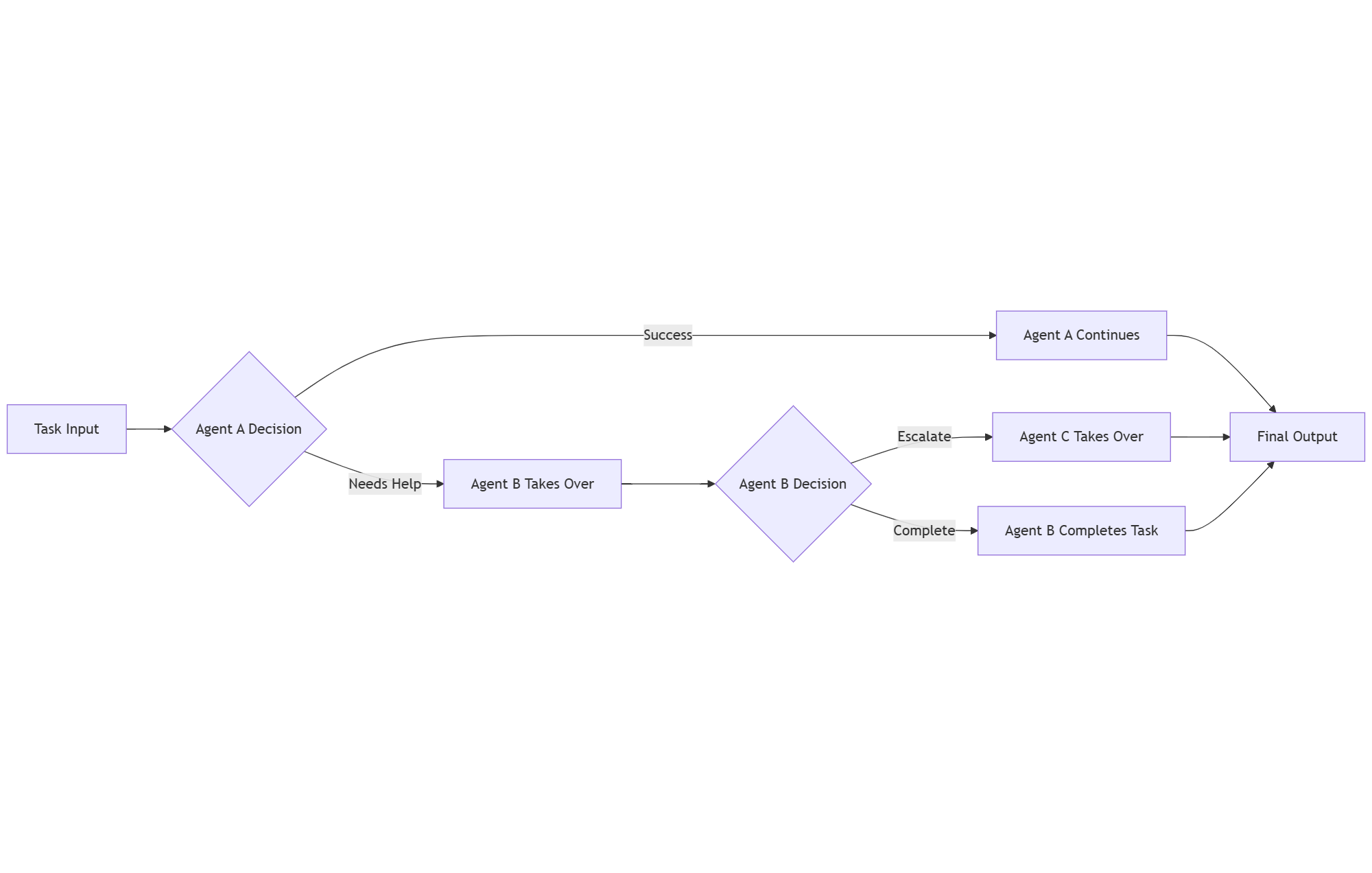
인계

책임은 조건 또는 결과에 따라 한 에이전트에서 다른 에이전트로 이동합니다.

핸드오프 오케스트레이션: 작업 입력 → 에이전트 A 의사 결정 → 에이전트 B 또는 에이전트 A → 에이전트 B 의사 결정 → 에이전트 C 또는 에이전트 B → 최종 출력

그룹 채팅

에이전트는 공유 대화에서 공동 작업하여 실시간으로 인사이트를 교환합니다.

그룹 채팅 오케스트레이션: 사용자 및 에이전트 A, B, C는 GroupChat을 통해 공동 작업하여 최종 출력을 생성합니다.

돋보기

리드 에이전트는 다른 에이전트를 지시합니다.

.NET에서 에이전트 빌드를 시작하면 어떻게 하나요?

AI 모델, 도구 및 데이터의 모듈식 구성 요소를 제공하여 Microsoft.Extensions.AIMicrosoft.Extensions.VectorData 내에서 에이전트의 기반을 구축합니다.

이러한 구성 요소는 Microsoft 에이전트 프레임워크의 기초 역할을 합니다. 자세한 내용은 Microsoft 에이전트 프레임워크를 참조하세요.