중요
Xamarin 지원은 2024년 5월 1일 현재 Xamarin.Forms, Intune 앱 SDK Xamarin 바인딩 및 관련 Microsoft Tunnel 지원을 포함한 모든 Xamarin SDK에 대해 종료되었습니다. Xamarin.Forms는 .NET MAUI(다중 플랫폼 앱 UI)로 발전했습니다. 기존 Xamarin 프로젝트는 .NET MAUI로 마이그레이션해야 합니다. Xamarin 프로젝트를 .NET으로 업그레이드하는 방법에 대한 자세한 내용은 Xamarin에서 .NET으로 업그레이드 & .NET MAUI 및 .NET 다중 플랫폼 앱 UI 설명서를 참조하세요. Android 플랫폼에서 Intune 지원은 .NET MAUI용 앱 SDK - Android 및 Android용 .NET 설명서 Intune 참조하세요. iOS 플랫폼에서 Intune 지원은 MAUI.iOS용 앱 SDK 및 iOS용.NET Microsoft Intune 참조하세요.
이 가이드를 통해 모바일 앱이 Microsoft Intune 앱 보호 정책을 신속하게 지원할 수 있습니다. Intune 앱 SDK 개요에 설명된 대로 Intune 앱 SDK의 이점을 먼저 이해하는 것이 유용할 수 있습니다.
Intune 앱 SDK는 iOS 및 Android에서 유사한 시나리오를 지원하며 IT 관리자를 위한 플랫폼 간에 일관된 환경을 만들기 위한 것입니다. 그러나 플랫폼 차이 및 제한 사항으로 인해 특정 기능을 지원하는 데는 약간의 차이가 있습니다.
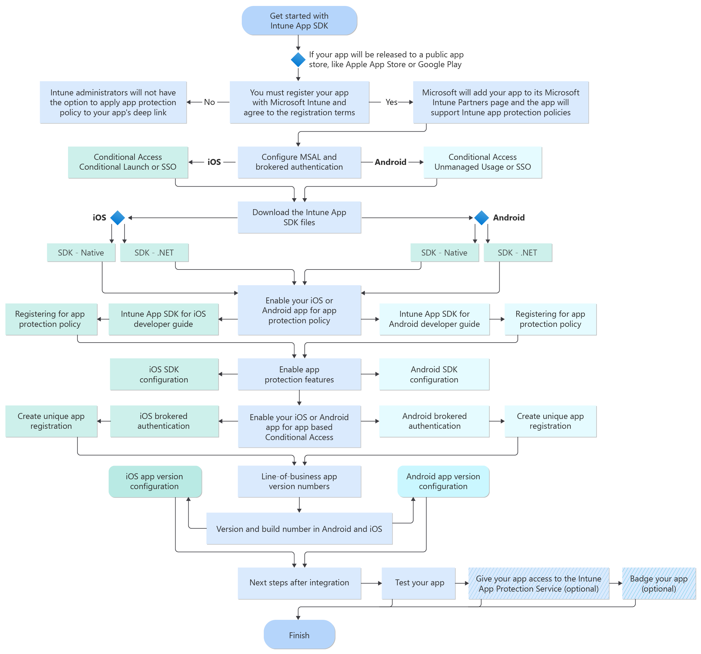
프로세스 흐름
다음 다이어그램은 iOS용 Intune 앱 SDK 및 android용 Intune 앱 SDK에 대한 프로세스 흐름을 제공합니다.
Microsoft에 스토어 앱 등록
앱이 organization 내부이며 공개적으로 사용할 수 없는 경우:
앱을 등록할 필요가 없습니다 . 회사 또는 회사에서 작성한 LOB(내부 LOB) 앱의 경우 IT 관리자는 내부적으로 앱을 배포합니다. Intune 앱이 SDK를 사용하여 빌드되었음을 감지하고 IT 관리자가 앱 보호 정책을 적용할 수 있도록 합니다. 앱 보호 정책에 iOS 또는 Android 앱 사용 섹션으로 건너뛸 수 있습니다.
앱이 Apple App Store 또는 Google Play와 같은 공용 앱 스토어에 릴리스되는 경우:
먼저 Microsoft Intune 앱을 등록하고 등록 조건에 동의해야 합니다. 그런 다음 IT 관리자는 관리되는 앱에 앱 보호 정책을 적용할 수 있으며, 이 정책은 파트너 생산성 앱으로 나열됩니다.
Microsoft Intune 팀에서 등록을 완료하고 확인할 때까지 Intune 관리자는 앱의 딥 링크에 앱 보호 정책을 적용할 수 있는 옵션이 없습니다. 또한 Microsoft는 Microsoft Intune 파트너 페이지에 앱을 추가합니다. 이 경우 앱의 아이콘이 표시되어 Intune 앱 보호 정책을 지원한다는 것을 보여 줍니다.
등록 프로세스
등록 프로세스를 시작하고 Microsoft 연락처로 아직 작업하지 않은 경우 Microsoft Intune 앱 파트너 설문지를 작성합니다.
설문지 응답에 나열된 이메일 주소를 사용하여 등록 프로세스를 계속 진행합니다. 또한 Microsoft는 귀하의 등록 이메일 주소를 사용하여 문제가 있는 경우 귀하에게 연락합니다.
참고
설문지 및 Microsoft Intune 팀과의 이메일 서신을 통해 수집된 모든 정보는 Microsoft 개인정보처리방침을 준수합니다.
등록 프로세스에서 예상되는 사항:
설문지를 제출한 후에는 등록 이메일 주소를 통해 연락하여 성공적인 수신을 확인하거나 등록을 완료하기 위한 추가 정보를 요청합니다.
필요한 모든 정보를 받은 후에는 서명할 Microsoft Intune 앱 파트너 계약을 보내드립니다. 이 계약은 회사가 Microsoft Intune 앱 파트너가 되기 전에 동의해야 하는 조건에 대해 설명합니다.
앱이 Microsoft Intune 서비스에 성공적으로 등록되고 앱이 Microsoft Intune 파트너 사이트에 추천되는 경우 알림을 받습니다.
마지막으로 앱의 딥 링크가 다음 월간 Intune 서비스 업데이트에 추가됩니다. 예를 들어 등록 정보가 7월에 완료되면 8월 중순에 딥 링크가 지원됩니다.
딥 링크는 퍼블릭 앱 스토어의 앱 목록에 대한 링크입니다. 나중에 앱의 딥 링크가 변경되면 앱을 다시 등록해야 합니다.
SDK 파일 다운로드
네이티브 iOS 및 Android용 Intune 앱 SDK는 Microsoft GitHub 계정에서 호스트됩니다. 이러한 공용 리포지토리에는 각각 네이티브 iOS 및 Android용 SDK 파일이 있습니다.
앱이 .NET 다중 플랫폼 앱 UI(.NET MAUI)로 빌드되는 경우 다음 SDK 변형을 사용합니다.
참고
.NET MAUI용 Intune APP SDK를 사용하여 .NET 다중 플랫폼 앱 UI를 통합하는 Intune Android 또는 iOS 앱을 개발할 수 있습니다. 이 프레임워크를 사용하여 개발된 앱을 사용하면 모바일 애플리케이션 관리를 Intune 적용할 수 있습니다.
리포지토리에서 포크하고 끌어오는 데 사용할 수 있는 GitHub 계정에 등록하는 것이 좋습니다. GitHub를 사용하면 개발자가 제품 팀과 통신하고, 문제를 열고, 빠른 응답을 받고, 릴리스 정보를 보고, Microsoft에 피드백을 제공할 수 있습니다. Intune 앱 SDK GitHub에 대한 질문은 에 문의하세요msintuneappsdk@microsoft.com.
앱 보호 정책에 iOS 또는 Android 앱 사용
앱에 Intune 앱 SDK를 통합하는 데 도움이 되는 다음 개발자 가이드 중 하나가 필요합니다.
iOS용 앱 SDK 개발자 가이드 Intune: 이 문서에서는 Intune 앱 SDK를 사용하여 네이티브 iOS 앱을 사용하도록 설정하는 단계를 단계별로 안내합니다.
android용 앱 SDK 개발자 가이드 Intune: 이 문서에서는 Intune 앱 SDK를 사용하여 네이티브 Android 앱을 사용하도록 설정하는 단계를 단계별로 안내합니다.
중요
Intune 정기적으로 Intune 앱 SDK에 대한 업데이트를 릴리스합니다. 업데이트를 소프트웨어 개발 릴리스 주기에 통합하고 앱이 최신 App Protection 정책 설정을 지원하는지 확인할 수 있도록 업데이트를 위해 Intune 앱 SDK 리포지토리를 구독하는 것이 좋습니다.
모든 주요 OS 릴리스 전에 필수 Intune 앱 SDK 업데이트를 수행하여 OS 업데이트로 인해 호환성이 손상되는 변경이 발생할 수 있으므로 앱이 원활하게 계속 실행되도록 할 계획입니다. 주요 OS 릴리스 전에 최신 버전으로 업데이트하지 않으면 호환성이 손상되는 변경이 발생하거나 앱에 앱 보호 정책을 적용할 수 없는 위험이 발생할 수 있습니다.
앱 기반 조건부 액세스에 대해 iOS 또는 Android 앱 사용
앱 보호 정책에 앱을 사용하도록 설정하는 것 외에도 앱이 Microsoft Entra 앱 기반 조건부 액세스에서 제대로 작동하려면 다음이 필요합니다.
앱은 Microsoft 인증 라이브러리를 사용하여 빌드되고 Microsoft Entra broker 인증에 사용하도록 설정됩니다.
앱의 Microsoft Entra 클라이언트 ID는 iOS 및 Android 플랫폼에서 고유해야 합니다.
앱에 대한 원격 분석 구성
Microsoft Intune 앱의 사용 현황 통계에 대한 데이터를 수집합니다.
iOS용 앱 SDK Intune: SDK는 기본적으로 사용 이벤트에 SDK 원격 분석 데이터를 기록합니다. 이 데이터는 Microsoft Intune 전송됩니다.
- 앱에서 Microsoft Intune SDK 원격 분석 데이터를 보내지 않도록 선택하는 경우 IntuneMAMSettings 사전에서 속성을
MAMTelemetryDisabled"YES"로 설정하여 원격 분석 전송을 사용하지 않도록 설정해야 합니다.
- 앱에서 Microsoft Intune SDK 원격 분석 데이터를 보내지 않도록 선택하는 경우 IntuneMAMSettings 사전에서 속성을
android용 앱 SDK Intune: android용 Intune 앱 SDK는 앱의 데이터 수집을 제어하지 않습니다. 회사 포털 애플리케이션은 기본적으로 원격 분석 데이터를 기록합니다. 이 데이터는 Microsoft Intune 전송됩니다. Microsoft 정책에 따라 PII(개인 식별 정보)는 수집하지 않습니다.
- 최종 사용자가 이 데이터를 보내지 않도록 선택하는 경우 회사 포털 앱의 설정에서 원격 분석을 해제해야 합니다. 자세한 내용은 Microsoft 사용량 현황 데이터 수집 끄기를 참조하세요.
기간 업무 앱 버전 번호
이제 Intune 기간 업무 앱에 iOS 및 Android 앱의 버전 번호가 표시됩니다. 숫자는 앱 목록의 Microsoft Intune 관리 센터 및 앱 개요 블레이드에 표시됩니다. 최종 사용자는 회사 포털 앱 및 웹 포털에서 앱 번호를 볼 수 있습니다.
전체 버전 번호
전체 버전 번호는 앱의 특정 릴리스를 식별합니다. 숫자는 Version(Build)로 표시됩니다. 예를 들어 2.2(2.2.17560800)입니다.
전체 버전 번호에는 두 가지 구성 요소가 있습니다.
버전
버전 번호는 사용자가 읽을 수 있는 앱의 릴리스 번호입니다. 이는 최종 사용자가 앱의 다른 릴리스를 식별하는 데 사용됩니다.빌드 번호
빌드 번호는 앱 검색 및 프로그래밍 방식으로 앱을 관리하는 데 사용할 수 있는 내부 번호입니다. 빌드 번호는 코드의 변경 내용을 참조하는 앱의 반복을 나타냅니다.
Android 및 iOS의 버전 및 빌드 번호
Android와 iOS는 모두 앱에 대한 참조에서 버전 및 빌드 번호를 사용합니다. 그러나 두 운영 체제 모두 OS 관련 의미가 있습니다. 다음 표에서는 이러한 용어가 어떻게 관련되어 있는지 설명합니다.
Intune 사용할 기간 업무 애플리케이션을 개발하는 경우 버전과 빌드 번호를 모두 사용해야 합니다. Intune 앱 관리 기능은 의미 있는 CFBundleVersion(iOS용) 및 PackageVersionCode(Android용)를 사용합니다. 이러한 숫자는 앱 매니페스트에 포함됩니다.
| Intune | iOS | Android | 설명 |
|---|---|---|---|
| 버전 번호 | CFBundleShortVersionString | PackageVersionName | 이 숫자는 최종 사용자에 대한 앱의 특정 릴리스를 나타냅니다. |
| 빌드 번호 | CFBundleVersion | PackageVersionCode | 이 숫자는 앱 코드에서 반복을 나타내는 데 사용됩니다. |
iOS
-
CFBundleShortVersionString
번들의 릴리스 버전 번호를 지정합니다. 이 번호는 릴리스된 앱 버전을 식별합니다. 이 숫자는 최종 사용자가 앱을 참조하는 데 사용됩니다. -
CFBundleVersion
번들의 반복을 식별하는 번들의 빌드 버전입니다. 이 숫자는 릴리스 또는 출시되지 않은 번들을 식별할 수 있습니다. 이 숫자는 앱 검색에 사용됩니다.
Android
-
PackageVersionName
사용자에게 표시되는 버전 번호입니다. 이 특성은 원시 문자열 또는 문자열 리소스에 대한 참조로 설정할 수 있습니다. 문자열은 사용자에게 표시되는 것 외에 다른 용도가 없습니다. -
PackageVersionCode
내부 버전 번호입니다. 이 숫자는 한 버전이 다른 버전보다 최신 버전인지 여부를 확인하는 데만 사용되며, 더 높은 숫자는 최신 버전을 나타냅니다. 버전이 아닙니다.
통합 후 다음 단계
앱 테스트
iOS 또는 Android 앱을 Intune 앱 SDK와 통합하는 데 필요한 단계를 완료한 후에는 모든 앱 보호 정책이 사용자 및 IT 관리자에게 활성화되고 작동하는지 확인해야 합니다. 통합 앱을 테스트하려면 다음이 필요합니다.
Microsoft Intune 테스트 계정: Intune 앱 보호 기능에 대해 Intune 관리형 앱을 테스트하려면 Microsoft Intune 계정이 필요합니다.
iOS 또는 Android 스토어 앱에서 Intune 앱 보호 정책을 사용하도록 설정하는 ISV인 경우 등록 단계에 설명된 대로 Microsoft Intune 등록을 완료한 후 프로모션 코드를 받게 됩니다. 프로모션 코드를 사용하면 1년 동안 Microsoft Intune 평가판에 등록할 수 있습니다.
스토어에 배송되지 않는 기간 업무 앱을 개발하는 경우 organization 통해 Microsoft Intune 액세스할 수 있어야 합니다. Microsoft Intune 1개월 무료 평가판에 등록할 수도 있습니다.
최종 사용자 계정을 사용하여 모바일 디바이스에서 앱을 테스트하는 경우 관리자 계정으로 로그인한 후 Microsoft 365 관리 센터 웹 사이트에서 해당 계정에 Intune 라이선스를 부여했는지 확인합니다. Microsoft Intune 라이선스 할당을 참조하세요.
앱 보호 정책 Intune: 모든 Intune 앱 보호 정책에 대해 앱을 테스트하려면 각 정책 설정에 대해 예상되는 동작이 무엇인지 알고 있어야 합니다. iOS 앱 보호 정책 및 Android 앱 보호 정책에 대한 설명을 참조하세요. 앱이 Intune SDK를 통합했지만 대상 앱 목록에 나열되지 않은 경우 사용자 지정 앱을 선택할 때 텍스트 상자에 앱의 번들 ID(iOS) 또는 패키지 이름(Android)을 지정할 수 있습니다.
문제 해결: 앱의 설치 사용자 환경을 수동으로 테스트하는 동안 문제가 발생하는 경우 앱 설치 문제 해결을 참조하세요.
앱에 Intune Mobile App Management 서비스에 대한 액세스 권한 부여
앱이 자체 사용자 지정 Microsoft Entra 설정을 인증에 사용하는 경우 공용 스토어 앱과 내부 LOB 앱 모두에 대해 다음 단계를 수행해야 합니다. 앱이 Intune SDK 기본 클라이언트 ID를 사용하는 경우 단계를 수행할 필요가 없습니다.
Azure 테넌트 내에 앱을 등록하고 모든 애플리케이션 아래에 표시되면 앱에 Intune Mobile App Management 서비스에 대한 액세스 권한을 부여해야 합니다. Microsoft Intune 관리 센터에서 다음을 수행합니다.
- Microsoft Entra ID 블레이드로 이동합니다.
- 앱 등록 애플리케이션에 대해 설정된 목록으로 이동합니다.
- + 권한 추가를 클릭합니다.
- organization 사용하는 API를 클릭합니다.
- 검색 상자에 Microsoft 모바일 애플리케이션 관리를 입력합니다.
- 위임된 권한에서 DeviceManagementManagedApps.ReadWrite: 사용자의 앱 관리 데이터 읽기 및 쓰기* 확인란을 선택합니다.
- 권한 추가를 클릭합니다.
앱 배지(선택 사항)
Intune 앱 보호 정책이 앱에서 작동하는지 유효성을 검사한 후 Intune 앱 보호 로고로 앱 아이콘을 배지로 지정할 수 있습니다.
이 배지는 IT 관리자, 최종 사용자 및 잠재적 Intune 고객에게 앱이 Intune 앱 보호 정책과 함께 작동한다는 것을 나타냅니다. Intune 고객이 앱을 사용하고 채택하도록 장려합니다.
배지는 서류 가방 아이콘이며 아래 샘플에서 볼 수 있습니다.
앱을 배지로 지정하는 데 필요한 사항:
.eps 파일을 읽을 수 있는 이미지 조작 애플리케이션 또는 .ai 파일을 읽을 수 있는 Adobe 애플리케이션입니다.
Microsoft Intune GitHub에서 Intune 앱 배지 자산 및 지침을 찾을 수 있습니다.