다음을 통해 공유


Copilot Studio Kit 테스트를 위한 Microsoft 인증 설정

이 문서에서는 에이전트 테스트 실행기 Power Apps 구성 요소 프레임워크(PCF)를 사용하여 Copilot Studio 에이전트를 테스트하기 위한 Microsoft 인증을 설정하기 위한 에이전트 테스트 프레임워크 및 단계별 지침에 대한 개요를 제공합니다.

아키텍처

Microsoft 인증은 테스트 시나리오에 최적화된 간소화된 브라우저-에이전트 SDK 아키텍처를 제공합니다. 이 방법을 사용하면 추가 인증 인프라 없이 테스트 환경과 Copilot Studio 에이전트 간에 보안 통신을 수행할 수 있습니다.

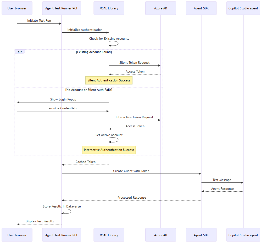
흐름 아키텍처

다음 시퀀스 다이어그램은 인증 및 테스트 실행 흐름을 보여 줍니다.

인증 및 테스트를 위한 브라우저-에이전트 SDK 아키텍처를 보여 주는 다이어그램

구성 요소 아키텍처

다음 다이어그램에서는 에이전트 테스트 실행기용 Microsoft 인증 흐름과 관련된 주요 구성 요소를 보여 줍니다.

브라우저 환경, Power Platform 서비스 및 인증 서비스를 포함하여 테스트 흐름과 관련된 주요 구성 요소를 보여 주는 다이어그램

Microsoft 인증 설정

설정 프로세스에는 Azure Active Directory 앱 등록 구성, Copilot Studio에서 에이전트 식별자 가져오기, Dataverse에서 구성 레코드 만들기가 포함됩니다.

Azure 포털

Azure Portal에서 앱 등록을 만들고, 리디렉션 URL을 추가하고, API 권한을 구성합니다.

비고

테넌트 관리 권한이 있는 경우 API 권한을 구성할 수 있습니다. 그렇지 않으면 테넌트 관리자에게 이 작업을 수행하도록 요청해야 합니다.

  1. Azure Portal에서 앱 등록을 만듭니다.

    애플리케이션(클라이언트) ID디렉터리(테넌트) ID를 모두 복사해야 합니다. 개요 페이지에서 이러한 값을 가져올 수 있습니다.

  2. Azure Portal에서 API 권한 구성:

    1. 앱 등록에서 API 권한으로 이동합니다.

    2. 사용 권한 추가를 선택합니다.

    3. 내 조직에서 사용하는 API 탭을 선택합니다.

    4. Power Platform API를 검색합니다.

      비고

      목록에 Power Platform API 가 표시되지 않으면 테넌트에 API를 추가해야 합니다. Power Platform API 인증 2단계의 지침을 따릅니다.

    5. 위임된 권한을 선택합니다.

    6. CopilotStudio에서 CopilotStudio.Copilots.Invoke를 선택합니다.

    7. 권한 추가를 선택합니다.

    8. 조직에 대한 관리자 동의 부여를 선택하여 관리자 동의를 <부여합니다.> 버튼을 사용할 수 없는 경우, 테넌트 관리자에게 대신 요청해야 할 수 있습니다.

  3. Azure Portal에서 토큰 설정 구성을 포함하여 리디렉션 URL을 추가합니다.

    1. 앱 등록에서 인증 으로 이동합니다.

    2. 플랫폼 구성에서 플랫폼 추가를 선택합니다.

    3. 단일 페이지 애플리케이션을 선택합니다.

    4. 형식을 사용하여 환경 URL을 입력합니다. https://[your-org].crm.dynamics.com

    5. 액세스 토큰(암시적 흐름에 사용됨)ID 토큰(암시적 및 하이브리드 흐름에 사용됨)을 모두 선택합니다.

    6. 설정을 선택합니다.

    7. 지원되는 계정 유형이 조직 디렉터리의 계정으로만 설정되어 있는지 확인합니다.

Copilot Studio 및 Dataverse

Copilot Studio에서 에이전트의 환경 ID 및 에이전트 식별자를 가져와 Dataverse에서 에이전트 구성 레코드를 만듭니다.

  1. Copilot Studio에서:

    1. 올바른 환경에 있는지 확인합니다.

    2. 테스트할 에이전트를 선택하고 에이전트가 게시되었는지 확인합니다.

    3. 설정에서 고급메타데이터> 선택합니다.

    4. 환경 ID스키마 이름 값을 복사합니다. 스키마 이름은 에이전트 식별자 이며 형식 cr123_agentname을 사용합니다.

  2. 이전 단계의 값을 사용하여 Dataverse에서 에이전트 구성 레코드를 만듭니다.

    분야 가치 Example
    사용자 인증 Microsoft 인증
    클라이언트 ID Azure Portal에서 1단계의 애플리케이션(클라이언트) ID입니다. 12345678-1234-1234-1234-123456789012
    테넌트 ID Azure Portal에서 1단계의 디렉터리(테넌트) ID입니다. 87654321-4321-4321-4321-210987654321
    환경 ID 이전 단계의 환경 ID입니다. 11111111-2222-3333-4444-555555555555
    에이전트 식별자 이전 단계의 스키마 이름입니다. cr123_testagent

Troubleshooting

이 섹션에서는 발생할 수 있는 일반적인 오류에 대한 문제 해결 단계를 제공합니다.

인증 오류

오류: "AADSTS50011: 요청에 지정된 회신 URL이 일치하지 않습니다."

  • 원인: Azure 앱 등록에서 리디렉션 URI가 일치하지 않습니다.

  • 해결 방법:

    1. Azure Portal에서 앱 등록으로 이동하여인증> 선택합니다.
    2. 리디렉션 URI가 환경 URL과 정확하게 일치하는지 확인합니다.
    3. 다음 형식을 사용합니다. https://[your-org].crm.dynamics.com

오류: "AADSTS65001: 사용자 또는 관리자가 동의하지 않았습니다."

  • 원인: API 권한 또는 관리자 동의가 없습니다.

  • 해결 방법:

    1. Azure Portal에서 앱 등록으로 이동하여API 권한> 선택합니다.
    2. CopilotStudio.Copilots.Invoke 권한이 추가되었는지 확인합니다.
    3. 관리자 동의 권한 부여 선택.

로그인 팝업이 매번 나타납니다.

  • 원인: 계정이 캐시되지 않거나 브라우저 설정으로 인해 토큰 스토리지가 차단됩니다.

  • 해결 방법:

    1. 브라우저에서 Dynamics 도메인에 대한 팝업 창을 허용하는지 확인합니다.
    2. 브라우저가 시크릿 또는 프라이빗 모드인지 확인합니다.
    3. 브라우저가 타사 쿠키를 차단하지 않는지 확인합니다.
    4. 브라우저 캐시를 지우고 다시 시도합니다.
    5. 조직 정책이 다시 인증을 강제하는지 확인합니다.

오류: 브라우저 콘솔의 "InteractionRequiredAuthError"

  • 원인: 자동 인증이 실패하고 대화형 로그인이 트리거될 때 일반적인 동작입니다.

  • 예상 동작:

    • 이 오류는 자동 인증에 실패할 때 발생합니다.
    • 시스템에서 로그인 팝업을 자동으로 표시합니다.
  • 작업 필요: 없음.

에이전트 SDK 오류

오류: "404 찾을 수 없음 - 에이전트를 찾을 수 없음"

  • 원인: 잘못된 에이전트 식별자 또는 환경 ID입니다.

  • 해결 방법:

    1. 고급 메타데이터 설정 >>아래의 Copilot Studio에서 에이전트 식별자(스키마 이름)를 확인합니다.
    2. 환경 ID가 에이전트가 게시된 환경과 일치하는지 확인합니다.
    3. 에이전트가 게시되고 액세스할 수 있는지 확인합니다.

오류: "401 권한 없음"

  • 원인: 인증 토큰 문제입니다.

  • 해결 방법:

    1. 사용자가 Copilot Studio 환경에 액세스할 수 있는지 확인합니다.
    2. Azure 앱 등록 권한을 확인합니다.
    3. 브라우저 캐시를 지우고 인증을 다시 시도합니다.

오류: "403 사용할 수 없음"

  • 원인: 에이전트에 액세스할 수 있는 권한이 부족합니다.

  • 해결 방법:

    1. Dataverse에서 사용자에게 적절한 보안 역할이 있는지 확인합니다.
    2. 에이전트가 사용자의 보안 역할을 허용하는지 확인합니다.
    3. 환경 사용 권한을 확인합니다.

에이전트 테스트 실행기 제어 오류

오류: "인증 서비스를 초기화하지 못했습니다."

  • 원인: 에이전트 구성 레코드의 구성이 잘못되었습니다.

  • 해결 방법:

    1. 네 가지 구성 값이 모두 올바른지 확인합니다.
      • 클라이언트 ID
      • 임차인 ID
      • 환경 ID
      • 에이전트 식별자
    2. 추가 공백 또는 잘못된 문자를 확인합니다.

오류: "외부 서비스 호출이 차단됨"

  • 원인: 외부 서비스 사용이 누락되었습니다.

  • 해결 방법:

    • 모델 기반 앱의 최종 사용자:
      • 이 오류는 일반적으로 배포 또는 구성 문제를 나타냅니다.
      • 시스템 관리자 또는 개발자에게 문의하세요.
      • 관리자 또는 개발자의 개입이 필요하므로 어떤 사용자 작업도 이 문제를 해결할 수 없습니다.
    • 시스템 관리자의 경우:
      • 조직 보안 정책이 외부 호출을 차단하는지 확인합니다.
      • 방화벽 및 프록시 설정이 필요한 Microsoft 도메인에 대한 연결을 허용하는지 확인합니다.

네트워크 및 CORS 오류

오류: "CORS 정책: 'Access-Control-Allow-Origin' 헤더 없음"

  • 원인: 원본 간 요청이 차단되었습니다.

  • 해결 방법:

    1. Azure의 리디렉션 URI가 정확한 도메인과 일치하는지 확인합니다.
    2. 모든 URL에 HTTPS를 사용합니다.
    3. 혼합 콘텐츠(HTTP/HTTPS) 문제가 없는지 확인합니다.

오류: "페치 실패"

  • 원인: 네트워크 연결 또는 방화벽 문제.

  • 해결 방법:

    1. 다음의 네트워크 연결을 확인합니다.
      • login.microsoftonline.com
      • api.powerplatform.com
    2. 방화벽이 아웃바운드 HTTPS 트래픽을 허용하는지 확인합니다.
    3. 해당하는 경우 프록시 설정을 확인합니다.

테스트 실행 오류

오류: "테스트 실행 시간 제한"

  • 원인: 에이전트가 응답하는 데 너무 오래 걸립니다.

  • 해결 방법:

    1. Copilot Studio에서 에이전트 성능을 확인합니다.
    2. 에이전트가 게시되고 작동하는지 확인합니다.

오류: "대화를 만들지 못했습니다."

  • 원인: 에이전트 SDK 초기화에 실패했습니다.

  • 해결 방법:

    1. 에이전트가 게시되었는지 확인합니다.
    2. Copilot Studio에서 에이전트 구성을 확인합니다.
    3. 에이전트가 테스트 시나리오를 지원하는지 확인합니다.

디버깅 팁

  1. 브라우저 개발자 도구 사용:

    • F12 키를 눌러 개발자 도구를 엽니다.
    • 콘솔 탭에서 JavaScript 오류를 확인합니다.
    • 네트워크 탭에서 실패한 요청을 확인합니다.
  2. 인증 흐름 확인:

    • 로그인하는 동안 네트워크 탭을 모니터링합니다.
    • login.microsoftonline.com에서 200개의 응답을 찾습니다.
    • 콘솔 로그에서 토큰 획득을 확인합니다.
  3. 구성 유효성 검사:

    • 모든 GUID 및 식별자를 확인합니다.
    • 추가 공백이나 특수 문자가 없는지 확인합니다.
    • 환경 및 에이전트 접근성을 확인합니다.
  4. 격리된 테스트:

    • Copilot Studio에서 직접 에이전트를 사용해 보세요.