Microsoft Purview 데이터 손실 방지 Just-In-Time 보호에 대해 알아보기

정책 평가가 완료되는 동안 엔드포인트 DLP(데이터 손실 방지 ) JIT(Just-In-Time) 보호를 사용하여 모니터링되는 파일에서 송신 활동을 감지하고 차단합니다.

JIT는 보호된 항목에 대한 이러한 사용자 송신 활동을 감사하고 차단합니다.

  • 이동식 미디어에 복사
  • 네트워크 공유에 복사
  • 인쇄
  • RDP(원격 데스크톱 프로토콜)를 사용하여 복사 또는 이동
  • 차단된 Bluetooth 앱을 사용하여 복사 또는 이동
  • 클립보드에 복사: 기본적으로 JIT 감사
  • 제한된 클라우드 서비스 도메인에 업로드

용어

이 문서 전체에서 사용되는 용어는 다음과 같습니다.

  • 부실 분류: DLP 정책의 최신 버전에서 생성되지 않은 분류입니다. 항목을 평가하고 분류한 후 정책을 업데이트하는 경우 해당 항목은 최신 버전의 정책으로 재평가될 때까지 부실 분류를 하게 됩니다.
  • JIT 후보 파일: DLP에서 평가되지 않았거나 부실 분류가 있는 Files.
  • JIT 감사: JIT를 사용하도록 설정한 후 엔드포인트 DLP는 모든 JIT 후보 파일에 대해 활동 탐색기 에서 이벤트를 생성합니다. JIT 활동 탐색기 이벤트에서 JIT 트리거 필드에 는 값 true이 있고 적용 모드 값은 입니다 Audit.
  • JIT 블록: JIT를 사용하도록 설정한 후 엔드포인트 DLP는 활동을 차단하고 모든 JIT 후보 파일에 대한 활동 탐색기에서 이벤트를 생성합니다. JIT 활동 탐색기 이벤트에서 JIT 트리거 필드에 는 값 true이 있고 적용 모드 필드에는 값 Block이 있습니다.

참고

엔드포인트 DLP는 이벤트 또는 경고를 생성 DLPRuleMatch 하지 않습니다.

  • JIT 진행 중 알림: JIT에 대한 scope 사용자가 JIT 후보 파일에서 송신 작업을 시도할 때 엔드포인트 DLP는 송신 활동을 차단하고 알림 메시지를 표시할 수 있습니다. 이 알림을 진행 중인 JIT 알림이라고 합니다.
  • JIT 평가 완료 알림: 엔드포인트 DLP가 JIT 후보 파일에 대한 정책 평가를 완료하면 Endpoint DLP는 사용자에게 알리는 알림 메시지를 표시합니다. 이 알림을 JIT 평가 완료 알림이라고 합니다.
  • JIT 이벤트: 엔드포인트 DLP는 JIT 감사 또는 JIT 차단 작업이 트리거되는 경우 활동 탐색기에서 JIT 이벤트를 기록하고 표시합니다. 이벤트에는 값이 JIT triggered 로 설정됩니다 true.
  • 오류 발생 시 대체 작업: 이 구성은 정책 평가가 완료되지 않을 때 DLP가 적용해야 하는 적용 모드를 지정합니다. 어떤 값을 선택하든 관련 원격 분석은 활동 탐색기에 표시됩니다.

JIT 트리거가 true로 설정되고 적용 모드가 차단으로 설정된 것을 보여 주는 활동 탐색기 이벤트의 스크린샷

JIT 보호 작동 방식

JIT는 다음 조건이 모두 충족되면 송신 작업을 차단합니다.

  • 사용자가 분류되지 않았거나 부실 정책으로 분류된 항목에서 송신 작업을 시도합니다. 부실 정책은 이후 업데이트된 정책으로 파일이 분류되었고 업데이트된 정책으로 파일이 다시 분류되지 않았음을 의미합니다.
  • 사용자가 JIT의 scope 있습니다.
  • 송신 작업에 대한 재정의로 차단하거나 차단하는 기존 DLP(Microsoft Purview 데이터 손실 방지) 정책이 있습니다.
  • 송신 활동은 허용된 위치에 있지 않습니다. 예를 들어 허용되는 프린터, USB 디바이스, URL 또는 네트워크 공유입니다.
  • 송신 활동은 JIT 일시 중지 및 다시 시작을 지원하지 않습니다.
  • DLP 정책 평가는 5초 후에 완료 되지 않습니다 .

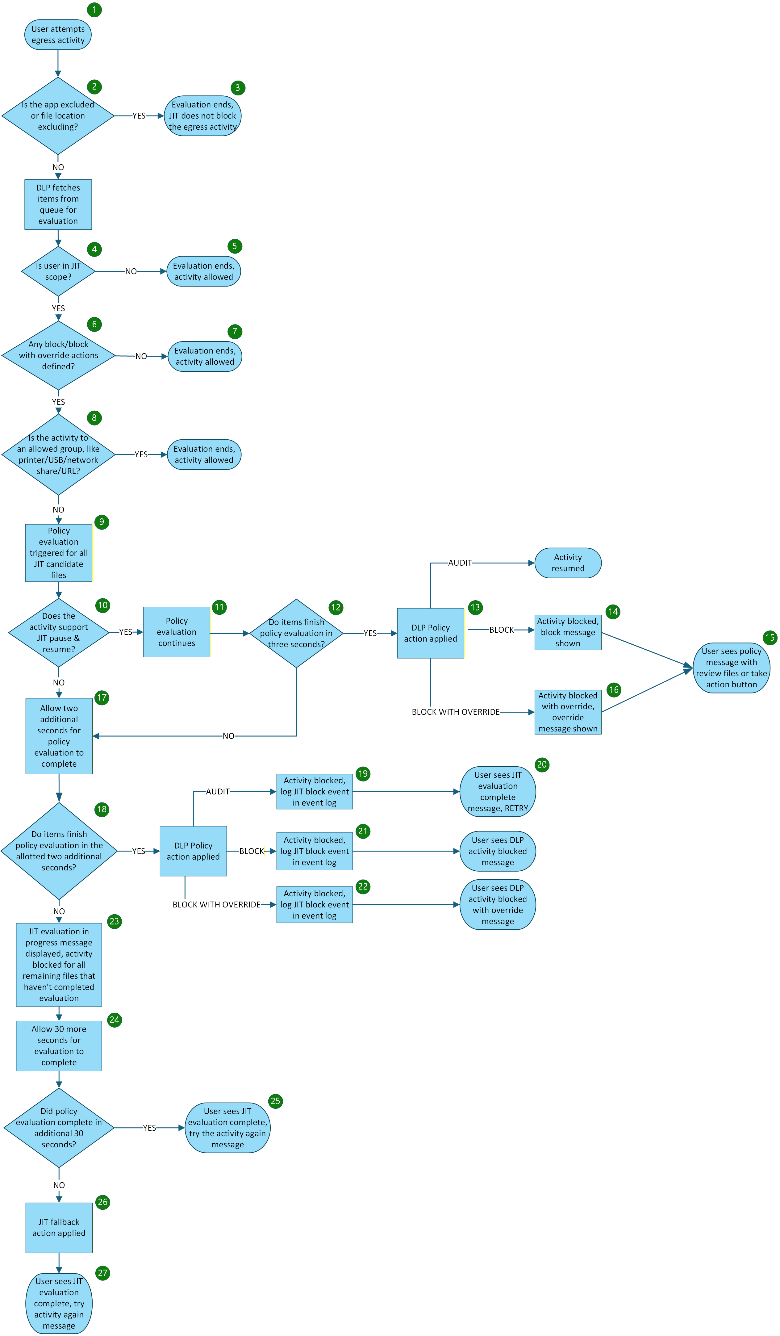
JIT 워크플로

엔드포인트 DLP에 대한 JIT 보호 워크플로의 다이어그램

  1. 사용자가 하나 이상의 JIT 후보 항목에 대해 온보딩된 디바이스에서 송신 작업을 시도합니다.

  2. 관련된 활동이 제외된 앱 목록에서 제외된 파일 경로 위치, 파일 확장명은 제외된 경우 프로세스가 종료됩니다.

  3. 평가가 종료되고 작업이 JIT에 의해 차단되지 않습니다. 사용자에게 알림 메시지가 표시되지 않고 JIT 감사 이벤트가 기록되지 않습니다.

  4. DLP는 사용자가 JIT에 대한 scope 있는지 확인합니다. 그렇다면 평가가 계속됩니다. 그렇지 않은 경우 프로세스는 5단계에서 종료됩니다.

  5. JIT는 활동을 차단하지 않습니다. 알림이 표시되지 않고 JIT 감사 이벤트가 기록됩니다.

  6. DLP는 시도된 작업에 대한 DLP 규칙에 정의된 재정의 작업이 있는 차단 또는 블록이 있는지 확인합니다. 그렇다면 평가가 계속됩니다. 그렇지 않은 경우 프로세스는 5단계에서 설명한 동작으로 끝납니다.

  7. JIT는 활동을 차단하지 않습니다. 알림이 표시되지 않고 JIT 감사 이벤트가 기록됩니다.

  8. DLP는 작업이 허용된 프린터 그룹, USB 그룹, 네트워크 공유 또는 URL에 대한 것인지 확인합니다. 그렇다면 JIT는 활동을 차단하지 않으며 정책 평가가 종료됩니다.

  9. JIT 평가가 트리거됩니다.

  10. JIT는 활동이 JIT 일시 중지 및 다시 시작을 지원하는지 확인합니다.

  11. 그렇다면 평가가 계속됩니다.

  12. 3초 이내에 정책 평가를 완료하는 모든 활동에 대해 정책 작업이 적용됩니다.

  13. 감사 작업의 경우 활동이 다시 시작되고 사용자에게 표시되는 메시지가 없으며 JIT 감사 이벤트가 감사 로그에 기록됩니다.

  14. 차단 작업의 경우 활동이 차단됩니다. 차단된 활동 메시지가 사용자에게 표시되고 JIT 감사 이벤트가 감사 로그에 기록됩니다.

  15. 사용자에게 파일 검토 단추 또는 작업 수행 단추가 있는 정책 메시지가 표시됩니다. 정책 평가가 종료됩니다.

  16. 재정의 동작 이 있는 블록 의 경우 작업이 차단되고, 재정의 메시지가 있는 블록이 사용자에게 표시되어 필요에 따라 블록을 재정의할 수 있으며, JIT 감사 이벤트와 재정의 이벤트가 있는 블록이 모두 감사 로그에 기록됩니다.

  17. 3초 이내에 DLP 정책 평가를 완료하지 않았거나 다시 시작을 지원하지 않는 모든 항목의 경우 JIT 평가에서 2초 더 허용합니다.

  18. 할당된 2초 이내에 DLP 정책 평가를 완료하는 모든 활동에 대해 정책 작업이 적용됩니다.

  19. 감사 정책 작업의 경우 활동이 다시 시작을 지원하지 않고 JIT 블록 이벤트가 감사 로그에 기록되기 때문에 활동이 차단됩니다.

  20. 사용자에게 정책 평가 완료 메시지가 표시되고 다시 시도하라는 메시지가 표시됩니다. 정책 평가가 종료됩니다.

  21. 차단 정책 작업의 경우 활동이 차단되고, 차단된 활동 메시지가 표시되고, JIT 블록 이벤트가 감사 로그에 기록되고 평가가 종료됩니다.

  22. 재정의 정책 동작 이 있는 블록 의 경우 작업이 차단되고, 사용자가 필요에 따라 블록을 재정의할 수 있도록 재정의 메시지가 있는 블록이 표시되고, JIT 블록 이벤트와 재정의 이벤트가 있는 블록이 모두 감사 로그 및 평가 종료에 기록됩니다.

  23. 총 5초 이내에 DLP 정책 평가를 완료하지 않은 모든 항목의 경우 작업이 차단되고 진행 중인 Just-In-Time 메시지가 사용자에게 표시됩니다. JIT 블록 이벤트가 감사 로그에 기록됩니다.

  24. 진행 중인 JIT를 사용하면 활동이 차단되는 동안 정책 평가가 30초 더 완료될 수 있습니다.

  25. DLP 정책 평가가 30초 이내에 완료되면 사용자에게 Just-In-Time 평가 완료 메시지가 표시되고 사용자에게 작업을 다시 시도하라는 메시지가 표시됩니다.

  26. DLP 정책 평가가 30초 이내에 완료되지 않으면 JIT 대체 작업이 적용됩니다.

  27. JIT 정책 평가 완료 메시지가 사용자에게 표시되고 평가가 종료됩니다. 사용자에게 작업을 다시 시도하라는 메시지가 표시됩니다.

Just-In-Time 보호의 사용자 환경

이 섹션에서는 맬웨어 방지 클라이언트 버전 4.18.25080 이상에 대한 사용자 환경을 설명합니다.

각 활동에 대한 지원 다시 시작

엔드포인트 DLP는 정책 평가가 3초 이내에 완료되는 경우 이러한 작업을 자동으로 다시 시작합니다.

  • 이동식 미디어에 복사
  • 네트워크 공유에 복사

정책 평가가 3초보다 오래 걸리는 경우 JIT 정책 평가 완료 알림이 표시되면 작업을 반복해야 합니다.

엔드포인트 DLP가 정책 평가를 완료한 후 다음 작업을 반복합니다.

  • 인쇄
  • RDP(원격 데스크톱 프로토콜)를 사용하여 복사 또는 이동
  • 허용되지 않는 Bluetooth 앱을 사용하여 복사 또는 이동
  • 클립보드에 복사: 기본적으로 JIT 감사

단일 파일에서 작업 수행

사용자가 단일 파일에서 작업을 수행하는 경우 엔드포인트 DLP는 다음과 같은 경우 JIT 감사 작업을 수행합니다.

  • 사용자가 JIT 범위 설정에 없습니다.
  • 활동에 대한 재정의 가 있는 차단 또는 차단이 없습니다.
  • 허용된 프린터, 이동식 미디어, 네트워크 공유 또는 웹 사이트에 대한 활동입니다.
  • 파일에 대한 정책 평가는 JIT 다시 시작을 지원하는 활동에 대해 5초 이내에 완료되거나 JIT 다시 시작을 지원하지 않는 활동에 대해 초 이내에 완료됩니다.

엔드포인트 DLP는 알림(경고 없음)으로 활동을 차단하고 정책 평가가 5초 이상 걸리는 경우에만 JIT 블록을 적용합니다.

여러 파일에서 작업 수행

사용자가 여러 파일에서 동시에 작업을 수행하는 경우 엔드포인트 DLP는 다음과 같은 경우 JIT 감사 작업을 수행합니다.

  • 사용자가 JIT 범위 설정에 없습니다.
  • 수행된 작업에 대한 재정의가 있는 차단 또는 차단이 없습니다.
  • 작업은 허용되는 프린터 또는 허용되는 이동식 미디어 또는 허용된 네트워크 공유에 대한 것입니다.

JIT 후보 파일의 경우 Endpoint DLP는 정책 평가를 트리거하고, 다시 시작을 지원하는 활동에 대해 5초 이내에 완료되는 파일에 대한 알림을 통합하고, 활동을 자동으로 다시 시작합니다. 활동이 다시 시작을 지원하지 않는 경우 Endpoint DLP는 정책 평가를 트리거하고 2초 이내에 완료되는 파일에 대한 알림을 통합합니다. 두 경우 모두 엔드포인트 DLP는 진행 중인 JIT 알림을 발생시키지 않습니다. 통합 알림의 최종 정책 평결만 표시합니다.