동시 오케스트레이션

완료됨

동시 오케스트레이션 패턴은 여러 AI 에이전트가 동일한 작업에서 동시에 실행되어야 하는 경우에 적합합니다. 각 에이전트가 고유한 관점 또는 특수화에서 독립적인 분석 또는 처리를 제공해야 하는 경우 이 방법을 선택합니다.

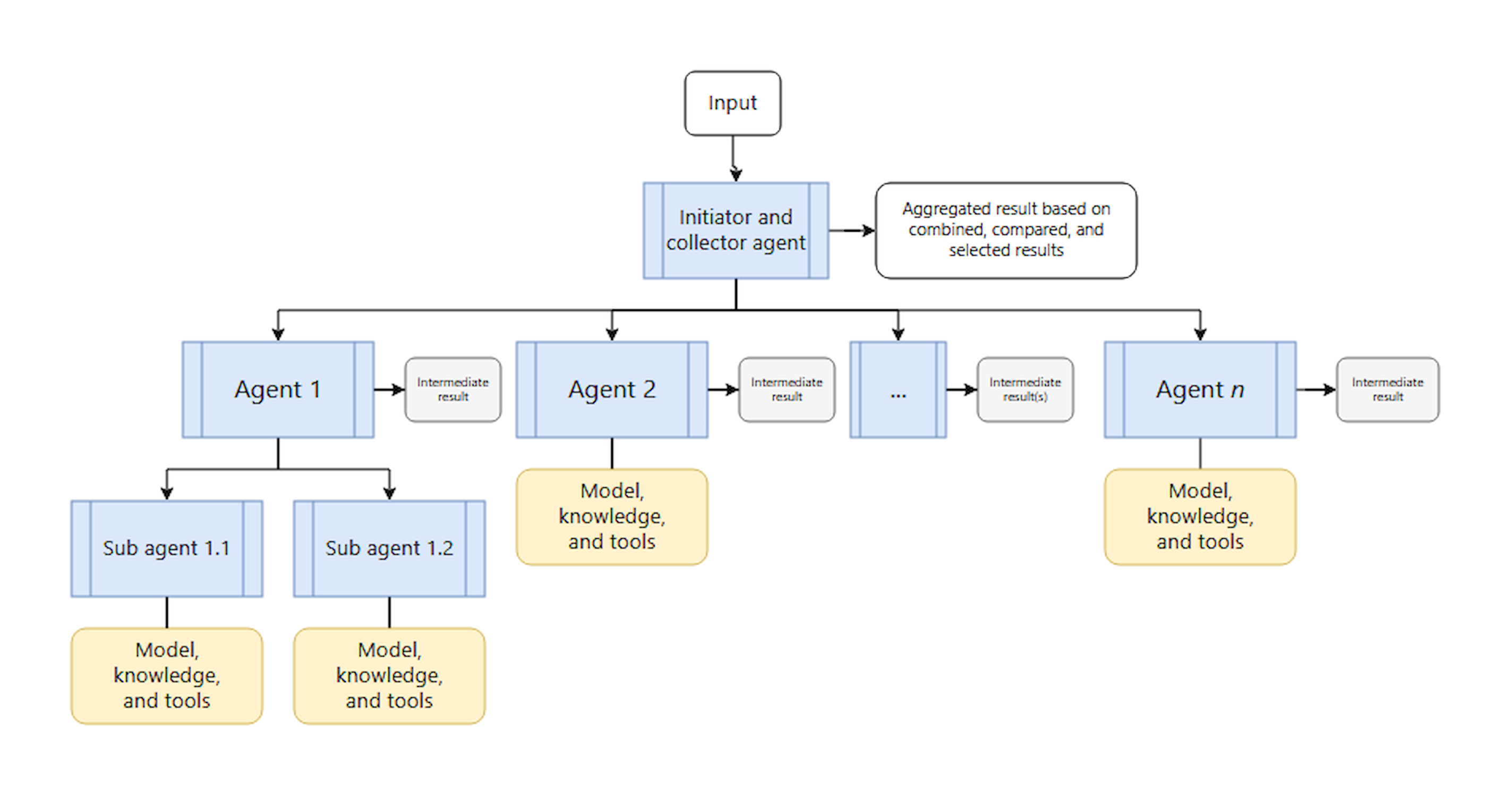
동시 오케스트레이션 패턴에는 모든 에이전트가 병렬로 작동합니다. 각 에이전트는 작업을 수행하기 위해 도구를 호출하거나 다른 데이터 저장소를 병렬로 업데이트하는 등 워크로드 내에서 자체 결과를 독립적으로 생성할 수 있습니다. 에이전트는 독립적으로 작동하며 결과를 서로 전달하지 않습니다. 에이전트는 자체 오케스트레이션 접근 방식을 독립적인 처리의 일부로 사용하여 추가 AI 에이전트를 호출할 수 있습니다. 사용 가능한 에이전트는 처리에 사용할 수 있는 에이전트를 알고 있어야 합니다. 이 패턴은 등록된 모든 에이전트에 대한 결정적 호출과 작업 요구 사항에 따라 호출할 에이전트의 동적 선택을 모두 지원합니다.

동시 오케스트레이션 패턴의 다이어그램입니다.

동시 오케스트레이션의 예로는 다양한 유형의 분석을 전문으로 하는 동시 에이전트를 사용하여 동일한 주식을 동시에 평가하는 지능형 애플리케이션이 필요한 금융 서비스 회사가 있습니다. 각 에이전트는 특수한 관점에서 인사이트를 제공합니다.

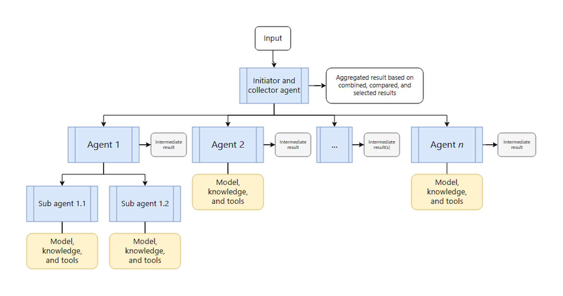
시스템은 병렬로 실행되는 4개의 특수 에이전트에 동일한 시세 기호를 디스패치하여 주식 분석 요청을 처리합니다.

  • 기본 분석 에이전트는 재무제표, 수익 추세 및 경쟁력 있는 위치를 평가하여 본질적인 가치를 평가합니다.
  • 기술 분석 에이전트는 가격 패턴, 볼륨 지표 및 모멘텀 신호를 검사하여 거래 기회를 식별합니다.
  • 감정 분석 에이전트는 뉴스 기사, 소셜 미디어 멘션 및 애널리스트 보고서를 처리하여 시장 감정과 투자자의 신뢰를 측정합니다.
  • ESG(환경, 사회 및 거버넌스) 에이전트는 환경 영향, 사회적 책임 및 거버넌스 사례 보고서를 검토하여 지속 가능성 위험 및 기회를 평가합니다.
  • 그런 다음, 이러한 독립적인 결과를 포괄적인 투자 권장 사항으로 결합하여 포트폴리오 관리자가 정보에 입각한 결정을 신속하게 내릴 수 있도록 합니다.

예제 애플리케이션의 동시 오케스트레이션 다이어그램입니다.

동시 오케스트레이션 패턴은 다음 시나리오에서 적합합니다.

  • 고정된 에이전트 집합을 사용하거나 특정 작업 요구 사항에 따라 AI 에이전트를 동적으로 선택하여 병렬로 실행할 수 있는 작업
  • 여러 독립적인 관점이나 기술, 비즈니스 및 창의적인 접근 방식과 같은 다양한 전문화의 이점을 활용하는 작업으로, 모두 동일한 문제에 기여할 수 있습니다. 이 협업은 일반적으로 브레인스토밍, 앙상블 추론, 쿼럼 및 투표 기반 의사 결정과 같은 다중 에이전트 의사 결정 기술을 특징으로 하는 시나리오에서 발생합니다.
  • 병렬 처리가 대기 시간을 줄이는 시간에 민감한 시나리오

다음 시나리오에서는 이 오케스트레이션 패턴을 피해야 합니다.

  • 에이전트는 서로의 작업을 기반으로 빌드하거나 특정 시퀀스에서 누적 컨텍스트를 요구해야 합니다.
  • 작업에는 특정 작업 순서 또는 정의된 시퀀스에서 실행된 결정적이고 재현 가능한 결과가 필요합니다.
  • 모델 할당량과 같은 리소스 제약 조건으로 병렬 처리가 비효율적이거나 불가능합니다.
  • 에이전트는 동시에 실행되는 동안 공유 상태 또는 외부 시스템에 대한 변경 내용을 안정적으로 조정할 수 없습니다.
  • 각 에이전트의 모순되거나 충돌하는 결과를 처리하기 위한 명확한 충돌 해결 전략은 없습니다.
  • 결과 집계 논리가 너무 복잡하거나 결과의 품질을 낮춥니다.