API 플러그 인을 사용하는 경우

완료됨

API 플러그 인을 사용하면 선언적 에이전트가 API와 통신하여 외부 데이터를 읽고 수정할 수 있습니다. API 플러그 인을 사용하여 선언적 에이전트를 확장하는 시기를 결정하는 방법을 알아봅니다.

의사 결정 기준

API 플러그 인은 선언적 에이전트에 대한 강력한 통합 기능을 제공합니다. 다음 조건은 API 플러그 인이 시나리오에 적합한지 여부를 결정하는 데 도움이 됩니다.

기본 모델을 벗어난 데이터

가장 먼저 이해해야 하는 것은 에이전트가 기본 모델의 정보만 사용하여 요구 사항을 충족할 수 있는지 여부입니다. 내부 데이터베이스와 같은 추가 정보에 액세스해야 하는 경우 API 플러그 인과 같이 확장해야 합니다.

데이터 셰이프

다음으로 이해해야 할 것은 에이전트가 액세스해야 하는 데이터의 모양입니다. 데이터가 고객 레코드 또는 주문과 같이 구조화되었나요, 아니면 문서나 보고서처럼 구조화되지 않은가요? 데이터가 구조화된 경우 API 플러그 인과 함께 사용하기에 적합합니다. 구조화되지 않은 경우 에이전트에서 사용할 수 있는 검색 인덱스와 API가 있나요? 그렇지 않으면 Copilot 커넥터를 사용하여 Microsoft 365로 데이터를 수집하고 검색 기능을 활용할 수 있습니다.

데이터 액세스

API 플러그 인을 사용하기로 결정하고 관련된 노력의 양을 결정하는 마지막 것은 플러그 인이 데이터에 액세스하는 기능입니다. 에이전트가 연결할 수 있는 API가 있나요? API를 설명하는 OpenAPI 사양이 있나요? API는 에이전트가 처리할 수 있는 인증 메커니즘을 사용하나요? API는 간단하게 이해하거나 사용할 수 있나요? 아니면 언어 모델에서 만들 수 없는 복잡한 쿼리를 사용하나요?

조건 적용

API 플러그 인은 선언적 에이전트를 기본 모델 외부의 구조화되고 자주 변경되는 데이터에 연결해야 하는 경우에 가장 적합합니다. 이 결정에는 미묘한 차이가 있기 때문에 이러한 기준을 예제 시나리오에 적용하는 방법을 생각해 보겠습니다.

  • 에이전트가 기본 모델 이외의 데이터에 액세스해야 합니까? 예. 수리에 대한 정보는 에이전트의 기본 모델에 포함되지 않습니다. 대신 정보가 데이터베이스에 저장되고 API를 통해 노출되므로 API 플러그 인을 사용하는 것이 에이전트에게 이 정보에 대한 액세스 권한을 부여하는 좋은 방법입니다.
  • 정보가 구조화되어 있나요? 예. 복구 정보는 API를 통해 노출되는 구조화된 데이터입니다. 더 많은 처리가 필요하지 않으므로 API 플러그 인에서 사용하기에 적합합니다.
  • API를 통해 노출되는 정보는 인터넷을 통해 액세스할 수 있나요? 예. 복구 정보는 API를 통해 노출됩니다. API는 인터넷을 통해 액세스할 수 있으며 API 키로 보호됩니다. 즉, 에이전트가 안전하게 상호 작용할 수 있습니다.

API 플러그 인이 있는 선언적 에이전트는 시나리오에 적합한 솔루션처럼 보입니다. 이는 모든 요구 사항을 충족하며 사용자가 수리에 대한 정보를 수정할 수 있도록 향후 도우미 확장할 수 있는 기능을 제공합니다.

API 플러그 인의 데이터로 응답하는 선언적 에이전트의 스크린샷.

지침 요약

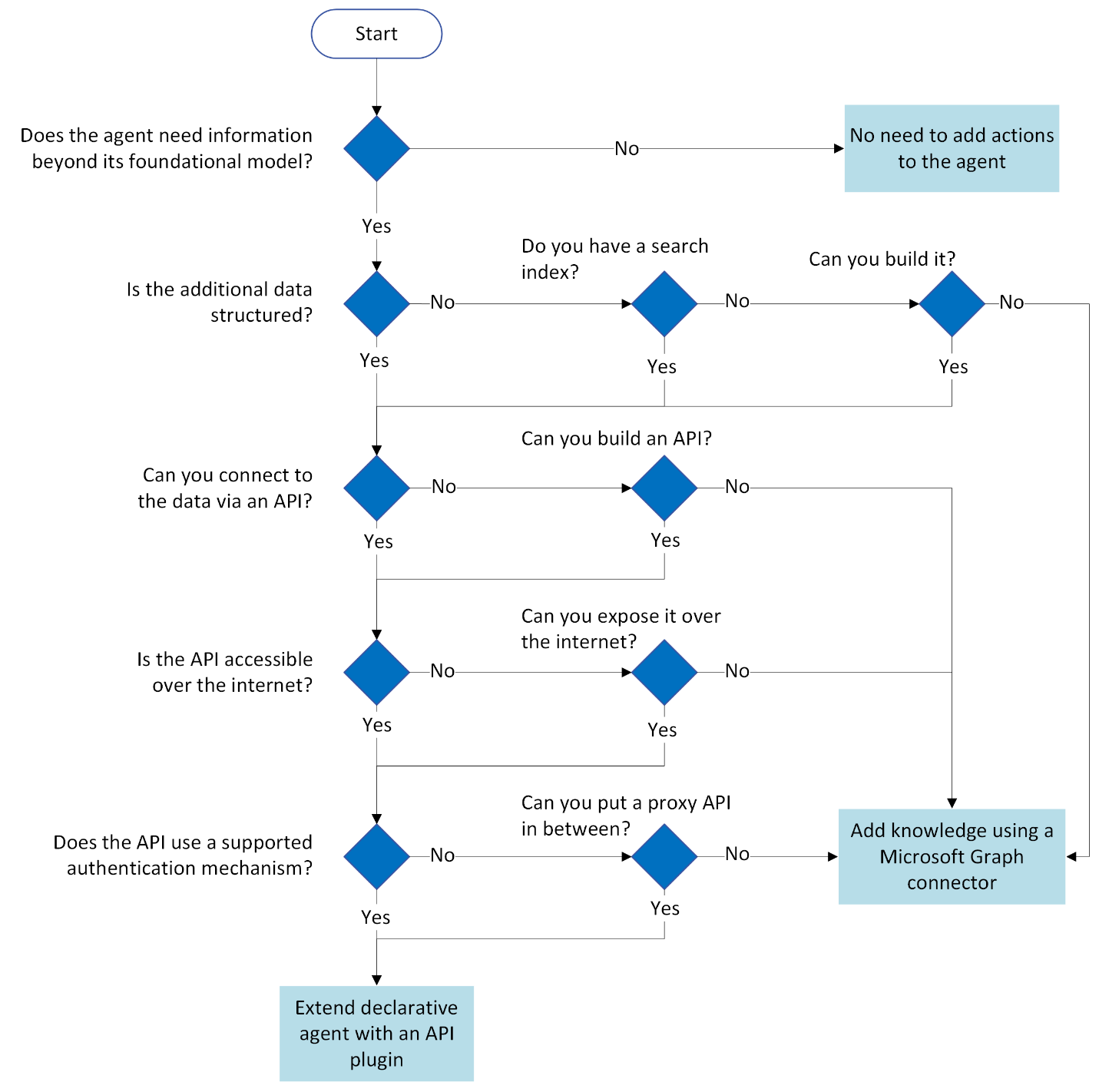
다음 순서도는 API 플러그 인을 사용하여 선언적 에이전트를 확장하는 것을 고려할 때 묻는 주요 질문을 요약합니다.

API 플러그 인이 좋은 옵션인지 여부를 이해하기 위한 의사 결정 프로세스를 보여 주는 다이어그램.