다음을 통해 공유


초기화 시퀀스

아래 그림에서는 초기화 중에 NFC CX 및 NFCC에서 교환되는 높은 수준의 NCI 패킷 집합을 보여 줍니다. 초기화가 시작되기 전에 NFC CX 드라이버는 클라이언트 드라이버의 Pre-Init 시퀀스 처리기가 등록된 경우 호출합니다. StateInit은 NCI 재설정, NCI 초기화, 매개 변수의 표준 NCI 구성, RF 인터페이스 및 RF 프로토콜 매핑과 같은 상위 수준 시퀀스로 구성됩니다. NFC 클라이언트 드라이버는 NfcCxSetRfDiscoveryConfig 및**NfcCxSetLlcpConfig**와 같은 NFC CX 인터페이스 함수를 통해 초기화 중에 사용되는 일부 NCI 구성 매개 변수의 기본값을 설정할 수 있습니다. 초기화가 완료되면 초기화 전체 시퀀스 처리기가 호출됩니다. 초기화가 완료된 후의 다음 상태는 StateRfIdle입니다.

초기화 시퀀스입니다.

NFCC의 적절한 작동을 위한 주요 요구 사항 중 하나는 NFC 클라이언트 드라이버에서 펌웨어 다운로드 작업을 처리하는 것입니다. NFC CX 디자인은 컨트롤러에 펌웨어를 다운로드하기 위한 여러 가지 디자인을 지원할 수 있을 만큼 유연합니다.

일부 칩셋은 펌웨어 다운로드가 필요한지 확인하기 위해 펌웨어 버전 관리 정보를 위해 NCI 초기화가 필요합니다. 이러한 디자인의 경우 아래와 같이 펌웨어 다운로드를 수행하기 위한 NFC CX 및 NFC 클라이언트 드라이버의 상태 컴퓨터가 표시됩니다. BLUE 상태는 NFC CX에서 지정한 상태에 해당하며 GRAY 상태는 NFC 클라이언트 드라이버의 상태에 해당합니다. NCI 초기화 후, 즉 초기화 완료 시퀀스 처리기에서 클라이언트 드라이버는 CORE_INIT_RSP 메시지에서 현재 버전을 확인하고 펌웨어 다운로드 작업이 필요한지 확인합니다. '아니요'이면 NFC CX 드라이버의 정상적인 상태 전환이 다음 상태로 계속됩니다. '예'이면 클라이언트 드라이버가 NFC CX에 다시 시작을 요청합니다. 종료가 완료되면 NFC 클라이언트 드라이버가 펌웨어 다운로드를 구현할 수 있습니다.

펌웨어 다운로드는 초기화 이후에 이루어집니다.

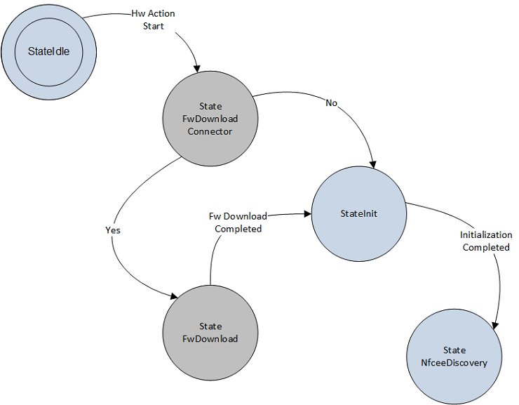
일부 NFCC 펌웨어 구현에는 펌웨어 다운로드가 필요한지 확인하기 위해 대역 외 메커니즘(예: NCI 컨텍스트 외부)이 있습니다. 이러한 경우 사전 초기화 시퀀스를 처리할 때 NFC 클라이언트 드라이버는 커넥터 상태를 구현하여 펌웨어 다운로드가 필요한지 확인할 수 있습니다. '예'이면 클라이언트 드라이버에서 펌웨어 다운로드 작업을 수행합니다. '아니요', 즉 펌웨어 다운로드가 필요하지 않은 경우 다음 상태로의 정상 작업이 계속됩니다. 아래 그림에서는 펌웨어 다운로드 사전 NCI 초기화에 대한 상태 컴퓨터 처리를 보여 줍니다.

펌웨어 다운로드 사전 초기화