이 브라우저는 더 이상 지원되지 않습니다.
최신 기능, 보안 업데이트, 기술 지원을 이용하려면 Microsoft Edge로 업그레이드하세요.
참고 항목
이 페이지에 액세스하려면 승인이 필요합니다. 로그인하거나 디렉터리 변경을 시도할 수 있습니다.
이 페이지에 액세스하려면 승인이 필요합니다. 디렉터리 변경을 시도할 수 있습니다.
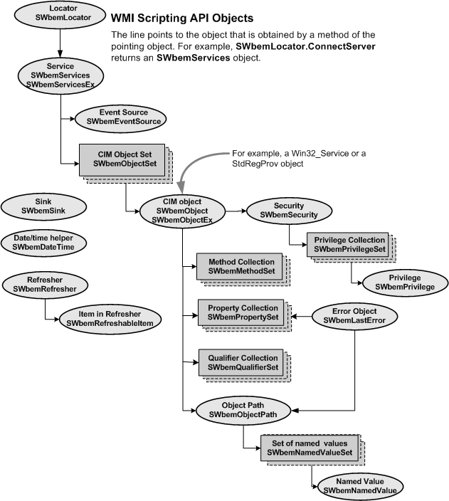
다음 다이어그램은 WMI 스크립팅 개체 간의 관계를 보여줍니다.
wmi 스크립팅 개체 간의 관계
이 페이지가 도움이 되었나요?
이 항목에 대한 도움이 필요하세요?
Ask Learn을 사용하여 이 주제를 명확히 설명하거나 안내하고 싶으신가요?