Editéieren

Deelen iwwer


Use governance components

After you become familiar with your environments and resources, consider implementing governance processes for your apps. You might want to gather extra information about your apps from your makers, or audit specific connectors or app usage.

Watch an overview of how to use the Governance components solution.

The Governance components solution contains assets relevant to admins and makers. Learn more in Set up Developer Compliance components.

Compliance processes

Watch a walk-through of how the compliance process works.

Flows

These flows are part of the Core components solution. However, most of their functionality is implemented in the Governance components solution.

Flow Type Schedule
Admin | Compliance request complete apps v3 Automated Triggered when the Power Apps Approval BPF is marked complete.
Admin | Compliance request complete bots v3 Automated Triggered when the Chatbot Approval BPF is marked complete.
Admin | Compliance request complete custom connector v3 Automated Triggered when the Custom Connector Approval BPF is marked complete.
Admin | Compliance request complete flow v3 Automated Triggered when the Flow Approval BPF is marked complete.
Admin | Compliance Teams Environment BPF kickoff v3 Automated Triggered when a business justification is submitted for a Microsoft Teams environment.
Admin | Compliance Detail request v3 Scheduled Facilitates the process described in App auditing process.

Admin | Compliance Detail request v3

This flow works with other apps and flows in the Center of Excellence (CoE) Starter Kit to facilitate the process described in App auditing process. Compliance detail request emails are sent for apps and chatbots.

This flow sends an email to users who have apps in the tenant that aren't compliant with the following thresholds:

  • The app is shared with more than 20 users or at least one group, and no business justification details are provided for it.

  • The app has business justification details, but hasn't been published in 60 days (so it's likely not on the latest version of Power Apps) or is missing a description.

  • The app has business justification details and an indication of high business impact, but no mitigation plan has been submitted to the attachments field.

This flow sends an email to users who have chatbots in the tenant that aren't compliant with the following thresholds:

  • The chatbot is launched more than 50 times, and no business justification details are provided for it.

  • The chatbot has business justification details and an indication of high business impact, but no mitigation plan has been submitted to the attachments field.

You can customize the criteria for when makers are asked to provide a business justification by using environment variables. Default values are provided.

You can customize the email that the flow sends out. By default, it looks similar to the following image:

Sample compliance detail request email informing a maker that their app is missing compliance details.

The compliance detail request email informs a maker that they own an app that is currently missing compliance details, which means it needs to be audited by an admin per the support policy. Makers are prompted to complete the business justification and mitigation plan details in the Developer Compliance Center app to document the intended use of the app.

Apps

The Governance components solution includes several apps that support compliance and governance processes.

Developer Compliance Center

This app is used in the auditing process for users to check whether apps, flows, chatbots, or custom connectors they own are compliant. It's also used to submit information to CoE admins as business justification to stay in compliance.

Permission: Share this app with your app makers as soon as you're using the app auditing process. If you intend to use this process, modify the Welcome email flow to add users to a security group, and then share this app with the security group.

Prerequisite: This app uses Microsoft Dataverse. If you install this solution in a production environment, either:

  • End users require a Per User license
  • The app needs to be assigned a Per App license
  • The environment needs to be covered by pay-as-you-go

Compliance status

The Developer Compliance Center enables makers to check the compliance status and submit more details for the following resources:

  • Canvas apps
  • Model-driven apps
  • Flows
  • Bots
  • Custom connectors
  • Desktop Flows
  • Solutions
  • Environments

Based on the resource, makers can filter their resources to the following compliance status:

  • Missing Details indicates that the compliance process or an admin requests more details to bring the resource back into compliance.
  • Flagged as inactive indicates that the resource is marked as inactive.
  • Non-compliant indicates that the resource is currently noncompliant with existing data or billing policies; often this status means that the resource can't be used until the problem is resolved.
  • Re-publish needed (for canvas apps only) indicates that the app wasn't published in the past 60 days.
  • Missing description indicates that the resource needs a description populated to help the admin understand what the resource is used for.

Screenshot showing the Developer Compliance Center overview for Canvas Apps.

For Missing Details, makers can achieve compliance by providing additional information through the Support Details form:

  • Business Justification: Describe the business need and the problem you're solving with this solution.
  • Business Impact: Define the operational impact this solution has on the people using it.
  • Access Management: Describe who has access to this resource, how access is managed (individual user access or access through group membership), and how joiners/movers/leavers processes are managed.
  • Dependencies: Describe any dependencies this solution uses—for example, external or internal APIs or Azure resources.
  • Conditions of use: (For connectors only) Describe in which situations the connector can and should be used.
  • Mitigation Plan provided: For critical solutions, upload a mitigation plan that details what business users do if there isn't an outage.

Customize: Verify that the Support details form matches your requirements, and update it if necessary.

Screenshot showing Support details in the Developer Compliance Center app.

Business process flows (BPFs)

Business process flows provide structured guidance for administrators during governance and approval processes.

Power Apps App Approval BPF

This process helps the admin audit the app approval process by providing a visualization of the stage in the process they're currently on. The audit stages are:

  • Validate maker requirements.
  • Assess risk.
  • Highlight the app in the app catalog.

Flow Approval BPF

This process helps the admin audit the flow approval process by providing a visualization of the stage in the process they're currently on. The audit stages are:

  • Validate maker requirements.
  • Assess risk.
  • Complete the admin review.

Custom Connector Approval BPF

This process helps the admin audit the custom connector approval process by providing a visualization of the stage in the process they're currently on. The audit stages are:

  • Validate maker requirements.
  • Assess risk.
  • Complete the admin review.

Chatbot Approval BPF

This process helps the admin audit the chatbot approval process by providing a visualization of the stage in the process they're currently on. The audit stages are:

  • Validate maker requirements.
  • Assess risk.
  • Complete the admin review.

Activate the business process flows

All business process flows are disabled by default. To enable them, follow these steps:

  1. Go to make.powerapps.com and set the current environment to the same environment where you installed the CoE solution.

  2. Select Solutions > Center of Excellence.

  3. Select Process from the filter option at the top.

  4. In Power Apps App Approval BPF, select the ellipsis (...), then select Turn On.

  5. Repeat the previous step for Flow Approval BPF, Custom Connector Approval BPF, and Chatbot Approval BPF.

Inactivity processes

Watch a walk-through of how the inactivity process works.

Tables

The inactivity processes use custom Dataverse tables to track and manage approval workflows for inactive resources.

Inactivity notifications approval

Represents inactivity notifications approval tasks that start during the Admin | Inactivity notifications v2 flows.

Flows

Flow Type Schedule
Admin | Inactivity notifications v2 (Start Approval for Apps) Schedule Weekly
Admin | Inactivity notifications v2 (Start Approval for Flows) Schedule Weekly
Admin | Inactivity notifications v2 (Check Approval) Schedule Daily
Admin | Inactivity notifications v2 (Clean Up and Delete) Schedule Daily
Admin | Email Managers Ignored Approvals Instant Weekly

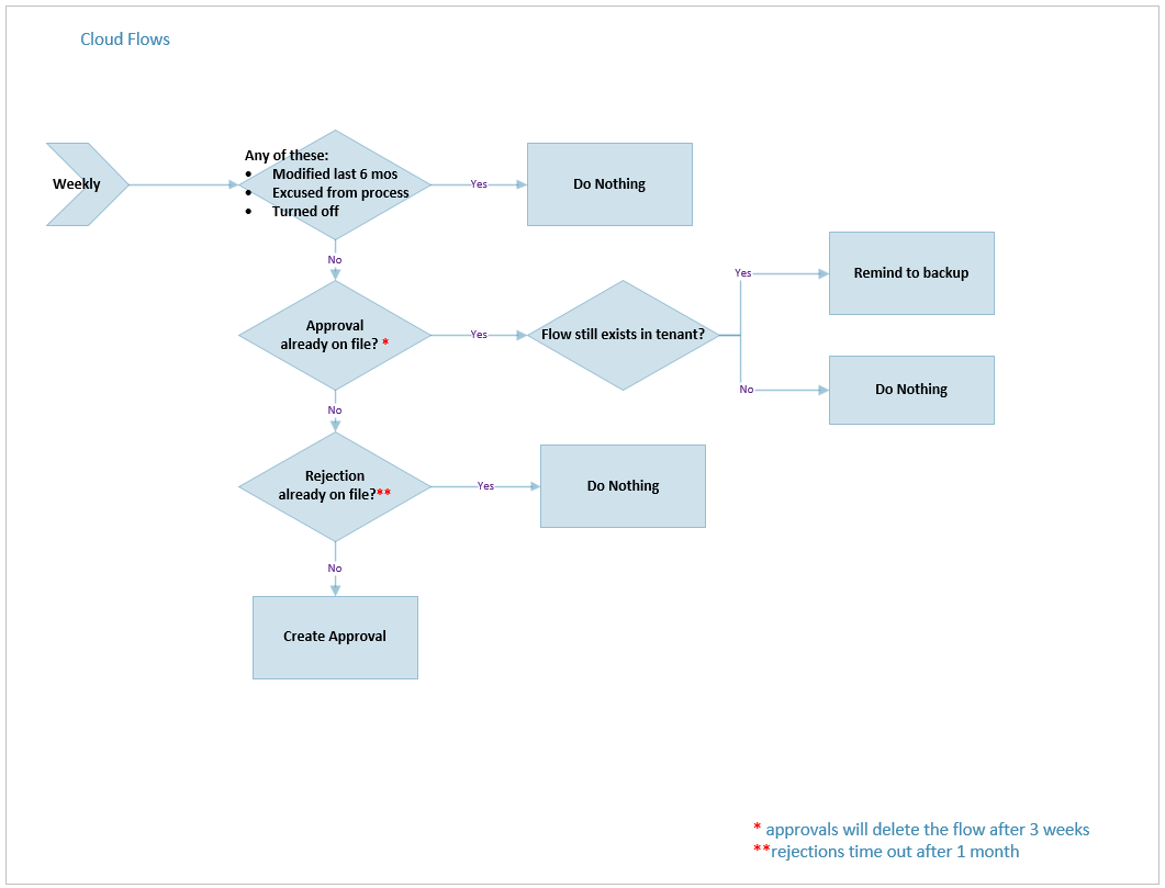
Admin | Inactivity notifications v2 (Start Approval for Apps)

Checks for apps not modified or launched in the last six months (configurable) and asks the app owner (via flow approvals) whether the app can be deleted.

It recommends that the app owner backs up the app if they want to restore it later.

This flow starts the approval process and writes the approval task to the Archive Approval Dataverse table.

Customize: By default, this flow assigns approvals to the app owner. To test in a debug environment (and not impact users), update the Production Environment environment to No. Approvals are sent to the admin account instead.

Flow diagram illustrating the workflow for Inactivity notifications v2 for Apps.

Admin | Inactivity notifications v2 (Start Approval for Flows)

Similar to the previous flow, this flow checks for flows (not apps) not modified in the last six months (configurable) and asks the flow owner (via flow approvals) whether the flow can be deleted.

It recommends that the flow owner backs up the flow if they want to restore it later.

This flow starts the approval process and writes the approval task to the Archive Approval Dataverse table.

Customize: By default, this flow assigns approvals to the flow owner. To test in a debug environment without involving users, update the Production Environment environment to No. Approvals are sent to the admin account instead.

Flow diagram illustrating the workflow for Inactivity notifications v2 for Flows.

Admin | Inactivity notifications (Check Approval)

On a scheduled interval, checks for approval responses created by the Start Approval flows. If the approval response is newly approved, marks the approved date so that the Inactivity notifications v2 (Clean Up and Delete) flow (described next) can delete it after the user has time to archive.

If the response was approved in the past but before deletion, sends a reminder to archive the app or flow before deletion.

Admin | Inactivity notifications (Clean Up and Delete)

Runs daily and does two cleanup tasks for the workflow:

  • Deletes the flows and apps approved for deletion more than three weeks ago (configurable).
  • Deletes expired approval requests created over a month ago. If a maker ignores an approval request, their app or flow isn't deleted. However, they'll receive another approval request again in the future. Additionally, their manager receives a notification about ignored requests.

Admin | Email Managers Ignored Inactivity notifications Approvals

Works with the other Inactivity notifications flows. It looks for approvals from the system that makers ignored for one month or more, and sends their manager a list with a request urging them to encourage their employees to approve or reject the request.

Screenshot showing list of employees with stale Power Platform objects, including the date of ignored notifications.

Apps

The inactivity processes include management applications that help administrators and managers handle cleanup tasks.

Cleanup Old Objects App

When makers are asked to confirm if objects are still useful in the Archival flows, they sometimes ignore these requests. In that case, the flow notifies their manager by sending an email.

Screenshot of an email showing a list of makers with stale Power Platform objects, per app, including the date of ignored notifications.

The manager can select the Cleanup Old Objects App link in the email notification to open the app.

Managers simply choose the maker (user) to manage.

Screenshot from Cleanup Old Objects App showing list of users with stale flows.

For each user selected, managers can either reject the deletion or send a reminder.

Screenshot from Cleanup Old Objects App showing options to Reminder User or Reject Deletion.

Managers can direct the maker to the app to do the cleanup as well. There, they can approve or reject deletion for all their objects.

App and Flow Inactivity Notifications Clean Up View

The App and Flow Inactivity Notifications Clean Up View gives administrators a view of all objects currently being considered for archival and deletion. An admin can filter to the apps that have been rejected with a note to review.

Screenshot from App and Flow Inactivity Notifications Clean Up View showing all objects in review.

If the reason is valid, admins can choose to exempt the object from future runs and from being considered for archival or deletion.

Screenshot from App and Flow Inactivity Notifications Clean Up View showing an app marked as excused along with an approval comment.

Microsoft Teams governance

Note

These components don't work in GCC High and DoD because these regions don't support posting adaptive cards to Teams.

Flows

Flow Type Schedule
Microsoft Teams Admin | Ask for Business Justification when Microsoft Teams environment is created Automated Triggered by Admin | Sync Template v3
Microsoft Teams Admin | Weekly Clean Up of Microsoft Teams environments Schedule Weekly
Microsoft Teams Admin | Send Reminder Mail Schedule Daily

Microsoft Teams Admin | Ask for Business Justification when Microsoft Teams environment is created

This flow runs daily and checks whether new environments of type Microsoft Teams have been created. Team owners who have created Microsoft Teams environments receive an adaptive card via Teams that prompts them to provide a business justification.

Additionally, this flow sends a welcome email to new team owners to provide them with further information about their environment. This email includes a link to the policy documentation you set up as part of configuring the CoE settings.

Save a copy of this flow if you want to change the wording in the emails or adaptive cards.

Learn more about the Microsoft Teams governance process in the CoE Starter Kit: Microsoft Dataverse for Teams environment management

Microsoft Teams Admin | Weekly Clean Up of Microsoft Teams environments

Note

Automatically deleting an inactive Dataverse for Teams environment is now part of the Power Platform admin center. Learn more in Automatic deletion of inactive Microsoft Dataverse for Teams environments.

Important

This flow deletes environments for which no business justification exists, or where the business justification has been rejected. Environment owners have seven days to provide a business justification before the environment is deleted.

This flow runs weekly and deletes environments created:

  • More than 7 days ago and have no business justification, or the business justification is rejected by the admin.
  • More than 90 days ago and have no apps or flows in the environment.

Note

Currently, agents created via Microsoft Copilot Studio in Microsoft Teams environments aren't discoverable in the CoE Starter Kit.

Environments are deleted from the tenant and marked as deleted in the Environment table of the CoE Starter Kit. You can view deleted environments in the Power Platform Admin View.

Important

You can recover a recently deleted environment (within seven days of deletion) by using the Power Platform admin center or the Power Apps cmdlet Recover-AdminPowerAppEnvironment. Learn more in Recover environment.

Save a copy of this flow if you want to make any changes to the criteria for when environments are deleted.

Learn more about the Microsoft Teams governance process in the CoE Starter Kit: Microsoft Dataverse for Teams environment management

Microsoft Teams Admin | Send Reminder Mail

This flow sends a daily reminder email to environment owners who have been asked for a business justification for their Dataverse for Teams environment but haven't yet provided one. The email also provides information on how to turn on flow integration in Microsoft Teams.

Cleanup for orphaned resources

Note

These components don't work in GCC High and DoD because these regions don't support posting adaptive cards to Teams.

Watch a walk-through of how the cleanup for orphaned objects process works.

Flows

Flow Type Schedule
Request Orphaned Objects Reassigned (Parent) Schedule weekly
Request Orphaned Objects Reassigned (Child) Instant child

Request Orphaned Objects Reassigned (Parent)

Runs daily and collects all orphaned objects in the tenant and attempts to associate them with the manager of the former owner. The flow then sends a Teams bot note to each impacted manager to let them know there are objects to clean. It then concurrently calls the child flow for each manager.

If the flow finds orphaned objects that can't resolve to a previous manager, it sends a list to the admin email so admins know which orphaned objects need to be cleaned manually.

Screenshot showing sample text notifying a manager of orphaned apps and flows.

Request Orphaned Objects Reassigned (Child)

Triggered daily for every manager who has objects owned by former employees who left the company. It shows all the cloud flows and canvas apps owned by the former employees and lets the manager decide what to do with them.

For example, to:

  1. Email themselves the list.
  2. Take ownership of them all.
  3. Delete them all.
  4. Assign them all to someone else.
  5. View each one individually.

Screenshot showing sample text urging managers to take action on orphaned objects.

If they choose to view the items individually, they can make these decisions granularly.

Screenshot showing sample text urging managers to take action on individual orphaned object items.

App quarantine process

The app quarantine process automatically restricts access to noncompliant applications and provides mechanisms for administrators to manage quarantined apps and notify makers of compliance requirements.

Environment variables

Name Description Default value
Quarantine Apps after x days of noncompliance If using the Compliance flow for apps to gather compliance details from makers, specify if you want to quarantine apps when they're not compliant. Specified in days. 7 days

Flows

Flow Type Schedule
Admin | Quarantine non-compliant apps Scheduled Daily
Admin | Set app quarantine status Automated When the Quarantine App field in the Power Apps App table is changed

Admin | Quarantine non-compliant apps

This flow runs on a schedule and checks if any apps need to be quarantined based on the following criteria:

  • Environment is included in the quarantine process.
  • Compliance details have been requested, but aren't yet submitted, and are pending longer than specified in the "Quarantine Apps after x days of non-compliance" environment variable.
  • App isn't already quarantined.
  • Admin Risk Assessment status isn't complete.

For any apps that match these criteria, the app quarantine status is set to Yes. If a maker submits compliance details through the Developer Compliance Center, the app is automatically released from quarantine. An admin must perform a risk assessment and manually release the app from quarantine by using the Power Platform Admin View.

To release an app from quarantine, use the Power Platform Admin View to set the Quarantine App field to No and mark the Admin Requirement - Risk Assessment State as Complete.

Admin | Set app quarantine status

This flow triggers automatically when the app quarantine status field of the Power Apps App table is updated.

This field:

  • Is set to Yes by the Admin | Quarantine noncompliant apps.
  • Can be updated to either Yes or No from the Power Platform Admin View to quarantine apps or release apps from quarantine.

This flow sets the quarantine status of the app.

If the app is quarantined, the flow sends an email to the maker to inform them their app can no longer be launched. The maker is asked to submit compliance details in the Developer Compliance Center app.

Example notification to inform a maker that their app is quarantined and what to do next.

If the app is released from quarantine, the flow sends an email to the maker to inform them the app is available for use again.

Example  notification to inform a maker that their app is released from quarantine.

Apps that are quarantined also appear in the Developer Compliance Center as Non-Compliant.