Notiz
Zougrëff op dës Säit erfuerdert Autorisatioun. Dir kënnt probéieren, Iech unzemellen oder Verzeechnesser ze änneren.
Zougrëff op dës Säit erfuerdert Autorisatioun. Dir kënnt probéieren, Verzeechnesser ze änneren.
The following diagrams describe some of the elements in Report Definition Language (RDL).
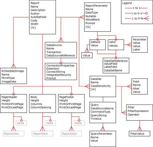
Report XML Diagram
Report XML diagram
.gif)
Report Items XML Diagram
Report Items XML diagram
.gif)
Data Regions XML Diagram
Data Regions XML diagram
.gif)
Table XML Diagram
Table XML diagram
.gif)
Matrix XML Diagram
Matrix XML diagram
.gif)
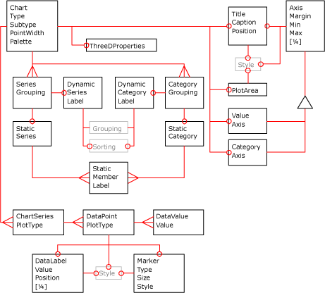
Chart XML Diagram
Chart XML diagram
.gif)