Nota
L-aċċess għal din il-paġna jeħtieġ l-awtorizzazzjoni. Tista’ tipprova tidħol jew tibdel id-direttorji.
L-aċċess għal din il-paġna jeħtieġ l-awtorizzazzjoni. Tista’ tipprova tibdel id-direttorji.
This topic provides a brief overview of the concept of federated security. It also describes Windows Communication Foundation (WCF) support for deploying federated security architectures. For a sample application that demonstrates federation, see Federation Sample.
Definition of Federated Security
Federated security allows for clean separation between the service a client is accessing and the associated authentication and authorization procedures. Federated security also enables collaboration across multiple systems, networks, and organizations in different trust realms.
WCF provides support for building and deploying distributed systems that employ federated security.
Elements of a Federated Security Architecture
The federated security architecture has three key elements, as described in the following table.
| Element | Description |
|---|---|
| Domain/realm | A single unit of security administration or trust. A typical domain might include a single organization. |
| Federation | A collection of domains that have established trust. The level of trust may vary, but typically includes authentication and almost always includes authorization. A typical federation might include a number of organizations that have established trust for shared access to a set of resources. |
| Security Token Service (STS) | A Web service that issues security tokens; that is, it makes assertions based on evidence that it trusts, to whomever trusts it. This forms the basis of trust brokering between domains. |
Example Scenario
The following illustration shows an example of federated security:

This scenario includes two organizations: A and B. Organization B has a Web resource (a Web service) that some users in organization A find valuable.
Note
This section uses the terms resource, service, and Web service interchangeably.
Typically, organization B requires that a user from organization A provide some valid form of authentication before accessing the service. In addition, the organization may also require that the user be authorized to access the specific resource in question. One way to address this problem and enable users in organization A to access the resource in organization B is as follows:
Users from organization A register their credentials (a user name and password) with organization B.
During the resource access, users from organization A present their credentials to organization B and are authenticated before accessing the resource.
This approach has three significant drawbacks:
Organization B has to manage the credentials for users from organization A in addition to managing the credentials of its local users.
Users in organization A need to maintain an additional set of credentials (that is, remember an additional user name and password) apart from the credentials they normally use to gain access to resources within organization A. This usually encourages the practice of using the same user name and password at multiple service sites, which is a weak security measure.
The architecture does not scale as more organizations perceive the resource at organization B as being of some value.
An alternative approach, which addresses the previously mentioned drawbacks, is to employ federated security. In this approach, organizations A and B establish a trust relationship and employ Security Token Service (STS) to enable brokering of the established trust.
In a federated security architecture, users from organization A know that if they want to access the Web service in organization B that they must present a valid security token from the STS at organization B, which authenticates and authorizes their access to the specific service.
On contacting the STS B, the users receive another level of indirection from the policy associated with the STS. They must present a valid security token from the STS A (that is, the client trust realm) before the STS B can issue them a security token. This is a corollary of the trust relationship established between the two organizations and implies that organization B does not have to manage identities for users from organization A. In practice, STS B typically has a null issuerAddress and issuerMetadataAddress. For more information, see How to: Configure a Local Issuer. In that case, the client consults a local policy to locate STS A. This configuration is called home realm federation and it scales better because STS B does not have to maintain information about STS A.
The users then contact the STS at organization A and obtain a security token by presenting authentication credentials that they normally use to gain access to any other resource within organization A. This also alleviates the problem of users having to maintain multiple sets of credentials or using the same set of credentials at multiple service sites.
Once the users obtain a security token from the STS A, they present the token to the STS B. Organization B proceeds to perform authorization of the users' requests and issues a security token to the users from its own set of security tokens. The users can then present their token to the resource at organization B and access the service.
Support for Federated Security in WCF
WCF provides turnkey support for deploying federated security architectures through the <wsFederationHttpBinding>.
The <wsFederationHttpBinding> element provides for a secure, reliable, interoperable binding that entails the use of HTTP as the underlying transport mechanism for request-reply communication style, employing text and XML as the wire format for encoding.
The use of <wsFederationHttpBinding> in a federated security scenario can be decoupled into two logically independent phases, as described in the following sections.
Phase 1: Design Phase
During the design phase, the client uses the ServiceModel Metadata Utility Tool (Svcutil.exe) to read the policy the service endpoint exposes and to collect the service's authentication and authorization requirements. The appropriate proxies are constructed to create the following federated security communication pattern at the client:
Obtain a security token from the STS in the client trust realm.
Present the token to the STS in the service trust realm.
Obtain a security token from the STS in the service trust realm.
Present the token to the service to access the service.
Phase 2: Run-Time Phase
During the runtime phase, the client instantiates an object of the WCF client class and makes a call using the WCF client. The underlying framework of WCF handles the previously mentioned steps in the federated security communication pattern and enables the client to seamlessly consume the service.
Sample Implementation Using WCF
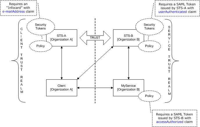
The following illustration shows a sample implementation for a federated security architecture using native support from WCF.

Example MyService
The service MyService exposes a single endpoint through MyServiceEndpoint. The following illustration shows the address, binding, and contract associated with the endpoint.

The service endpoint MyServiceEndpoint uses the <wsFederationHttpBinding> and requires a valid Security Assertions Markup Language (SAML) token with an accessAuthorized claim issued by STS B. This is declaratively specified in the service configuration.
<system.serviceModel>
<services>
<service type="FederationSample.MyService"
behaviorConfiguration='MyServiceBehavior'>
<endpoint address=""
binding=" wsFederationHttpBinding"
bindingConfiguration='MyServiceBinding'
contract="Federation.IMyService" />
</service>
</services>
<bindings>
<wsFederationHttpBinding>
<!-- This is the binding used by MyService. It redirects
clients to STS-B. -->
<binding name='MyServiceBinding'>
<security mode="Message">
<message issuedTokenType=
"http://docs.oasis-open.org/wss/oasis-wss-saml-token-profile-1.1#SAMLV1.1">
<issuer address="http://localhost/FederationSample/STS-B/STS.svc" />
<issuerMetadata
address=
"http://localhost/FederationSample/STS-B/STS.svc/mex" />
<requiredClaimTypes>
<add claimType="http://tempuri.org:accessAuthorized" />
</requiredClaimTypes>
</message>
</security>
</binding>
</wsFederationHttpBinding>
</bindings>
<behaviors>
<behavior name='MyServiceBehavior'>
<serviceAuthorization
operationRequirementType="FederationSample.MyServiceOperationRequirement, MyService" />
<serviceCredentials>
<serviceCertificate findValue="CN=FederationSample.com"
x509FindType="FindBySubjectDistinguishedName"
storeLocation='LocalMachine'
storeName='My' />
</serviceCredentials>
</behavior>
</behaviors>
</system.serviceModel>
Note
A subtle point should be noted about the claims required by MyService. The second figure indicates that MyService requires a SAML token with the accessAuthorized claim. To be more precise, this specifies the claim type that MyService requires. The fully-qualified name of this claim type is http://tempuri.org:accessAuthorized (along with the associated namespace), which is used in the service configuration file. The value of this claim indicates the presence of this claim and is assumed to be set to true by STS B.
At runtime, this policy is enforced by the MyServiceOperationRequirement class that is implemented as part of the MyService.
using System.Collections.Generic;
using System.IdentityModel.Claims;
using System.IdentityModel.Policy;
using System.IdentityModel.Tokens;
using System.Security.Cryptography.X509Certificates;
using System.ServiceModel;
Imports System.Collections.Generic
Imports System.IdentityModel.Claims
Imports System.IdentityModel.Policy
Imports System.IdentityModel.Tokens
Imports System.Security.Cryptography.X509Certificates
Imports System.ServiceModel
Imports System.ServiceModel.Channels
Imports System.ServiceModel.Security.Tokens
Imports System.Text
public class myServiceAuthorizationManager : ServiceAuthorizationManager
{
// Override the CheckAccess method to enforce access control requirements.
public override bool CheckAccess(OperationContext operationContext)
{
AuthorizationContext authContext =
operationContext.ServiceSecurityContext.AuthorizationContext;
if (authContext.ClaimSets == null) return false;
if (authContext.ClaimSets.Count != 1) return false;
ClaimSet myClaimSet = authContext.ClaimSets[0];
if (!IssuedBySTS_B(myClaimSet)) return false;
if (myClaimSet.Count != 1) return false;
Claim myClaim = myClaimSet[0];
if (myClaim.ClaimType ==
"http://www.tmpuri.org:accessAuthorized")
{
string resource = myClaim.Resource as string;
if (resource == null) return false;
if (resource != "true") return false;
return true;
}
else
{
return false;
}
}
// This helper method checks whether SAML Token was issued by STS-B.
// It compares the Thumbprint Claim of the Issuer against the
// Certificate of STS-B.
private bool IssuedBySTS_B(ClaimSet myClaimSet)
{
ClaimSet issuerClaimSet = myClaimSet.Issuer;
if (issuerClaimSet == null) return false;
if (issuerClaimSet.Count != 1) return false;
Claim issuerClaim = issuerClaimSet[0];
if (issuerClaim.ClaimType != ClaimTypes.Thumbprint)
return false;
if (issuerClaim.Resource == null) return false;
byte[] claimThumbprint = (byte[])issuerClaim.Resource;
// It is assumed that stsB_Certificate is a variable of type
// X509Certificate2 that is initialized with the Certificate of
// STS-B.
X509Certificate2 stsB_Certificate = GetStsBCertificate();
byte[] certThumbprint = stsB_Certificate.GetCertHash();
if (claimThumbprint.Length != certThumbprint.Length)
return false;
for (int i = 0; i < claimThumbprint.Length; i++)
{
if (claimThumbprint[i] != certThumbprint[i]) return false;
}
return true;
}
Public Class myServiceAuthorizationManager
Inherits ServiceAuthorizationManager
' Override the CheckAccess method to enforce access control requirements.
Public Overloads Overrides Function CheckAccess(ByVal operationContext As OperationContext) As Boolean
Dim authContext = operationContext.ServiceSecurityContext.AuthorizationContext
If authContext.ClaimSets Is Nothing Then
Return False
End If
If authContext.ClaimSets.Count <> 1 Then
Return False
End If
Dim myClaimSet = authContext.ClaimSets(0)
If Not IssuedBySTS_B(myClaimSet) Then
Return False
End If
If myClaimSet.Count <> 1 Then
Return False
End If
Dim myClaim = myClaimSet(0)
If myClaim.ClaimType = "http://www.tmpuri.org:accessAuthorized" Then
Dim resource = TryCast(myClaim.Resource, String)
If resource Is Nothing Then
Return False
End If
If resource <> "true" Then
Return False
End If
Return True
Else
Return False
End If
End Function
' This helper method checks whether SAML Token was issued by STS-B.
' It compares the Thumbprint Claim of the Issuer against the
' Certificate of STS-B.
Private Function IssuedBySTS_B(ByVal myClaimSet As ClaimSet) As Boolean
Dim issuerClaimSet = myClaimSet.Issuer
If issuerClaimSet Is Nothing Then
Return False
End If
If issuerClaimSet.Count <> 1 Then
Return False
End If
Dim issuerClaim = issuerClaimSet(0)
If issuerClaim.ClaimType <> ClaimTypes.Thumbprint Then
Return False
End If
If issuerClaim.Resource Is Nothing Then
Return False
End If
Dim claimThumbprint() = CType(issuerClaim.Resource, Byte())
' It is assumed that stsB_Certificate is a variable of type
' X509Certificate2 that is initialized with the Certificate of
' STS-B.
Dim stsB_Certificate = GetStsBCertificate()
Dim certThumbprint() = stsB_Certificate.GetCertHash()
If claimThumbprint.Length <> certThumbprint.Length Then
Return False
End If
For i = 0 To claimThumbprint.Length - 1
If claimThumbprint(i) <> certThumbprint(i) Then
Return False
End If
Next i
Return True
End Function
STS B
The following illustration shows the STS B. As stated earlier, a security token service (STS) is also a Web service and can have its associated endpoints, policy, and so on.

STS B exposes a single endpoint, called STSEndpoint that can be use to request security tokens. Specifically, STS B issues SAML tokens with the accessAuthorized claim, which can be presented at the MyService service site for accessing the service. However, STS B requires users to present a valid SAML token issued by STS A that contains the userAuthenticated claim. This is declaratively specified in the STS configuration.
<system.serviceModel>
<services>
<service type="FederationSample.STS_B" behaviorConfiguration=
"STS-B_Behavior">
<endpoint address=""
binding="wsFederationHttpBinding"
bindingConfiguration='STS-B_Binding'
contract="FederationSample.ISts" />
</service>
</services>
<bindings>
<wsFederationHttpBinding>
<!-- This is the binding used by STS-B. It redirects clients to
STS-A. -->
<binding name='STS-B_Binding'>
<security mode='Message'>
<message issuedTokenType="http://docs.oasis-open.org/wss/oasis-wss-saml-token-profile-1.1#SAMLV1.1">
<issuer address='http://localhost/FederationSample/STS-A/STS.svc' />
<issuerMetadata address='http://localhost/FederationSample/STS-A/STS.svc/mex'/>
<requiredClaimTypes>
<add claimType='http://tempuri.org:userAuthenticated'/>
</requiredClaimTypes>
</message>
</security>
</binding>
</wsFederationHttpBinding>
</bindings>
<behaviors>
<behavior name='STS-B_Behavior'>
<serviceAuthorization operationRequirementType='FederationSample.STS_B_OperationRequirement, STS_B' />
<serviceCredentials>
<serviceCertificate findValue='CN=FederationSample.com'
x509FindType='FindBySubjectDistinguishedName'
storeLocation='LocalMachine'
storeName='My' />
</serviceCredentials>
</behavior>
</behaviors>
</system.serviceModel>
Note
Again, the userAuthenticated claim is the claim type that is required by STS B. The fully-qualified name of this claim type is http://tempuri.org:userAuthenticated (along with the associated namespace), which is used in the STS configuration file. The value of this claim indicates the presence of this claim and is assumed to be set to true by STS A.
At runtime, the STS_B_OperationRequirement class enforces this policy, which is implemented as part of STS B.
public class STS_B_AuthorizationManager : ServiceAuthorizationManager
{
// Override AccessCheck to enforce access control requirements.
public override bool CheckAccess(OperationContext operationContext)
{
AuthorizationContext authContext =
operationContext.ServiceSecurityContext.AuthorizationContext;
if (authContext.ClaimSets == null) return false;
if (authContext.ClaimSets.Count != 1) return false;
ClaimSet myClaimSet = authContext.ClaimSets[0];
if (!IssuedBySTS_A(myClaimSet)) return false;
if (myClaimSet.Count != 1) return false;
Claim myClaim = myClaimSet[0];
if (myClaim.ClaimType == "http://www.tmpuri.org:userAuthenticated")
{
string resource = myClaim.Resource as string;
if (resource == null) return false;
if (resource != "true") return false;
return true;
}
else
{
return false;
}
}
// This helper method checks whether SAML Token was issued by STS-A.
// It compares the Thumbprint Claim of the Issuer against the
// Certificate of STS-A.
private bool IssuedBySTS_A(ClaimSet myClaimSet)
{
ClaimSet issuerClaimSet = myClaimSet.Issuer;
if (issuerClaimSet == null) return false;
if (issuerClaimSet.Count != 1) return false;
Claim issuerClaim = issuerClaimSet[0];
if (issuerClaim.ClaimType != ClaimTypes.Thumbprint) return false;
if (issuerClaim.Resource == null) return false;
byte[] claimThumbprint = (byte[])issuerClaim.Resource;
// It is assumed that stsA_Certificate is a variable of type X509Certificate2
// that is initialized with the Certificate of STS-A.
X509Certificate2 stsA_Certificate = GetStsACertificate();
byte[] certThumbprint = stsA_Certificate.GetCertHash();
if (claimThumbprint.Length != certThumbprint.Length) return false;
for (int i = 0; i < claimThumbprint.Length; i++)
{
if (claimThumbprint[i] != certThumbprint[i]) return false;
}
return true;
}
Public Class STS_B_AuthorizationManager
Inherits ServiceAuthorizationManager
' Override AccessCheck to enforce access control requirements.
Public Overloads Overrides Function CheckAccess(ByVal operationContext As OperationContext) As Boolean
Dim authContext = operationContext.ServiceSecurityContext.AuthorizationContext
If authContext.ClaimSets Is Nothing Then
Return False
End If
If authContext.ClaimSets.Count <> 1 Then
Return False
End If
Dim myClaimSet = authContext.ClaimSets(0)
If Not IssuedBySTS_A(myClaimSet) Then
Return False
End If
If myClaimSet.Count <> 1 Then
Return False
End If
Dim myClaim = myClaimSet(0)
If myClaim.ClaimType = "http://www.tmpuri.org:userAuthenticated" Then
Dim resource = TryCast(myClaim.Resource, String)
If resource Is Nothing Then
Return False
End If
If resource <> "true" Then
Return False
End If
Return True
Else
Return False
End If
End Function
' This helper method checks whether SAML Token was issued by STS-A.
' It compares the Thumbprint Claim of the Issuer against the
' Certificate of STS-A.
Private Function IssuedBySTS_A(ByVal myClaimSet As ClaimSet) As Boolean
Dim issuerClaimSet = myClaimSet.Issuer
If issuerClaimSet Is Nothing Then
Return False
End If
If issuerClaimSet.Count <> 1 Then
Return False
End If
Dim issuerClaim = issuerClaimSet(0)
If issuerClaim.ClaimType <> ClaimTypes.Thumbprint Then
Return False
End If
If issuerClaim.Resource Is Nothing Then
Return False
End If
Dim claimThumbprint() = CType(issuerClaim.Resource, Byte())
' It is assumed that stsA_Certificate is a variable of type X509Certificate2
' that is initialized with the Certificate of STS-A.
Dim stsA_Certificate = GetStsACertificate()
Dim certThumbprint() = stsA_Certificate.GetCertHash()
If claimThumbprint.Length <> certThumbprint.Length Then
Return False
End If
For i = 0 To claimThumbprint.Length - 1
If claimThumbprint(i) <> certThumbprint(i) Then
Return False
End If
Next i
Return True
End Function
If the access check is clear, STS B issues a SAML token with the accessAuthorized claim.
// Create the list of SAML Attributes.
List<SamlAttribute> samlAttributes = new List<SamlAttribute>();
// Add the accessAuthorized claim.
List<string> strList = new List<string>();
strList.Add("true");
samlAttributes.Add(new SamlAttribute("http://www.tmpuri.org",
"accessAuthorized",
strList));
// Create the SAML token with the accessAuthorized claim. It is assumed that
// the method CreateSamlToken() is implemented as part of STS-B.
SamlSecurityToken samlToken = CreateSamlToken(
proofToken,
issuerToken,
samlConditions,
samlSubjectNameFormat,
samlSubjectEmailAddress,
samlAttributes);
' Create the list of SAML Attributes.
Dim samlAttributes As New List(Of SamlAttribute)()
' Add the accessAuthorized claim.
Dim strList As New List(Of String)()
strList.Add("true")
samlAttributes.Add(New SamlAttribute("http://www.tmpuri.org", "accessAuthorized", strList))
' Create the SAML token with the accessAuthorized claim. It is assumed that
' the method CreateSamlToken() is implemented as part of STS-B.
Dim samlToken = CreateSamlToken(proofToken, _
issuerToken, _
samlConditions, _
samlSubjectNameFormat, _
samlSubjectEmailAddress, _
samlAttributes)
STS A
The following illustration shows the STS A.

Similar to the STS B, the STS A is also a Web service that issues security tokens and exposes a single endpoint for this purpose. However, it uses a different binding (wsHttpBinding) and requires users to present a valid CardSpace with an emailAddress claim. In response, it issues SAML tokens with the userAuthenticated claim. This is declaratively specified in the service configuration.
<system.serviceModel>
<services>
<service type="FederationSample.STS_A" behaviorConfiguration="STS-A_Behavior">
<endpoint address=""
binding="wsHttpBinding"
bindingConfiguration="STS-A_Binding"
contract="FederationSample.ISts">
<identity>
<certificateReference findValue="CN=FederationSample.com"
x509FindType="FindBySubjectDistinguishedName"
storeLocation="LocalMachine"
storeName="My" />
</identity>
</endpoint>
</service>
</services>
<bindings>
<wsHttpBinding>
<!-- This is the binding used by STS-A. It requires users to present
a CardSpace. -->
<binding name='STS-A_Binding'>
<security mode='Message'>
<message clientCredentialType="CardSpace" />
</security>
</binding>
</wsHttpBinding>
</bindings>
<behaviors>
<behavior name='STS-A_Behavior'>
<serviceAuthorization operationRequirementType=
"FederationSample.STS_A_OperationRequirement, STS_A" />
<serviceCredentials>
<serviceCertificate findValue="CN=FederationSample.com"
x509FindType='FindBySubjectDistinguishedName'
storeLocation='LocalMachine'
storeName='My' />
</serviceCredentials>
</behavior>
</behaviors>
</system.serviceModel>
At runtime, the STS_A_OperationRequirement class enforces this policy, which is implemented as part of STS A.
public class STS_A_AuthorizationManager : ServiceAuthorizationManager
{
// Override AccessCheck to enforce access control requirements.
public override bool CheckAccess(OperationContext operationContext)
{
AuthorizationContext authContext =
operationContext.ServiceSecurityContext.AuthorizationContext;
if (authContext.ClaimSets == null) return false;
if (authContext.ClaimSets.Count != 1) return false;
ClaimSet myClaimSet = authContext.ClaimSets[0];
if (myClaimSet.Count != 1) return false;
Claim myClaim = myClaimSet[0];
if ((myClaim.ClaimType ==
@"http://schemas.microsoft.com/ws/2005/05/identity/claims:EmailAddress") &&
(myClaim.Right == Rights.PossessProperty))
{
string emailAddress = myClaim.Resource as string;
if (emailAddress == null) return false;
if (!IsValidEmailAddress(emailAddress)) return false;
return true;
}
else
{
return false;
}
}
// This helper method performs a rudimentary check for whether
//a given email is valid.
private static bool IsValidEmailAddress(string emailAddress)
{
string[] splitEmail = emailAddress.Split('@');
if (splitEmail.Length != 2) return false;
if (!splitEmail[1].Contains(".")) return false;
return true;
}
}
Public Class STS_A_AuthorizationManager
Inherits ServiceAuthorizationManager
' Override AccessCheck to enforce access control requirements.
Public Overloads Overrides Function CheckAccess(ByVal operationContext As OperationContext) As Boolean
Dim authContext = operationContext.ServiceSecurityContext.AuthorizationContext
If authContext.ClaimSets Is Nothing Then
Return False
End If
If authContext.ClaimSets.Count <> 1 Then
Return False
End If
Dim myClaimSet = authContext.ClaimSets(0)
If myClaimSet.Count <> 1 Then
Return False
End If
Dim myClaim = myClaimSet(0)
If myClaim.ClaimType = "http://schemas.microsoft.com/ws/2005/05/identity/claims:EmailAddress" AndAlso myClaim.Right = Rights.PossessProperty Then
Dim emailAddress = TryCast(myClaim.Resource, String)
If emailAddress Is Nothing Then
Return False
End If
If Not IsValidEmailAddress(emailAddress) Then
Return False
End If
Return True
Else
Return False
End If
End Function
' This helper method performs a rudimentary check for whether
'a given email is valid.
Private Shared Function IsValidEmailAddress(ByVal emailAddress As String) As Boolean
Dim splitEmail() = emailAddress.Split("@"c)
If splitEmail.Length <> 2 Then
Return False
End If
If Not splitEmail(1).Contains(".") Then
Return False
End If
Return True
End Function
End Class
If the access is true, STS A issues a SAML token with userAuthenticated claim.
// Create the list of SAML Attributes.
List<SamlAttribute> samlAttributes = new List<SamlAttribute>();
// Add the userAuthenticated claim.
List<string> strList = new List<string>();
strList.Add("true");
SamlAttribute mySamlAttribute = new SamlAttribute("http://www.tmpuri.org",
"userAuthenticated", strList);
samlAttributes.Add(mySamlAttribute);
// Create the SAML token with the userAuthenticated claim. It is assumed that
// the method CreateSamlToken() is implemented as part of STS-A.
SamlSecurityToken samlToken = CreateSamlToken(
proofToken,
issuerToken,
samlConditions,
samlSubjectNameFormat,
samlSubjectEmailAddress,
samlAttributes);
' Create the list of SAML Attributes.
Dim samlAttributes As New List(Of SamlAttribute)()
' Add the userAuthenticated claim.
Dim strList As New List(Of String)()
strList.Add("true")
Dim mySamlAttribute As New SamlAttribute("http://www.tmpuri.org", _
"userAuthenticated", _
strList)
samlAttributes.Add(mySamlAttribute)
' Create the SAML token with the userAuthenticated claim. It is assumed that
' the method CreateSamlToken() is implemented as part of STS-A.
Dim samlToken = CreateSamlToken(proofToken, issuerToken, samlConditions, _
samlSubjectNameFormat, _
samlSubjectEmailAddress, _
samlAttributes)
Client at Organization A
The following illustration shows the client at organization A, along with the steps involved in making a MyService service call. The other functional components are also included for completeness.

Summary
Federated security provides a clean division of responsibility and helps to build secure, scalable service architectures. As a platform for building and deploying distributed applications, WCF provides native support for implementing federated security.