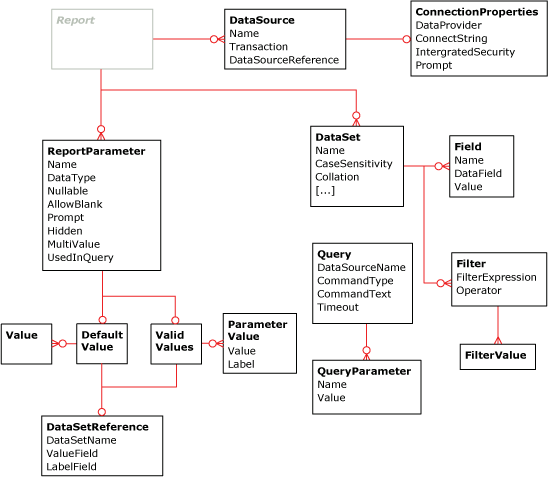
Report Definition Report Data Overview Diagram
The following diagram shows the relationships of some of the report data elements in the Report Definition Language (RDL).
.gif)
Dan il-brawżer m'għadux appoġġjat.
Aġġorna għal Microsoft Edge biex tieħu vantaġġ mill-aħħar karatteristiċi, aġġornamenti tas-sigurtà, u appoġġ tekniku.
Nota
L-aċċess għal din il-paġna jeħtieġ l-awtorizzazzjoni. Tista’ tipprova tidħol jew tibdel id-direttorji.
L-aċċess għal din il-paġna jeħtieġ l-awtorizzazzjoni. Tista’ tipprova tibdel id-direttorji.
The following diagram shows the relationships of some of the report data elements in the Report Definition Language (RDL).
.gif)