Nota
L-aċċess għal din il-paġna jeħtieġ l-awtorizzazzjoni. Tista’ tipprova tidħol jew tibdel id-direttorji.
L-aċċess għal din il-paġna jeħtieġ l-awtorizzazzjoni. Tista’ tipprova tibdel id-direttorji.
Diagram
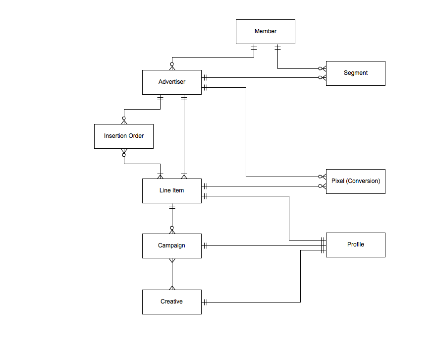
Object definitions
- Member: The parent object for your account. Each member has a contractual relationship with Xandr.
- Advertiser: The object which represents a single advertiser on Xandr. Generally, an advertiser can be associated with a single brand.
- Insertion Order: This object groups line items.
- Line Item: This object tracks all revenue in the system and defines how inventory will be purchased, including bidding strategies and media cost budgeting.
- Creative: The actual advertisement to be served. The specification of a creative includes format, size, and audit attributes.
- Segment: Used for targeting specific groups of users who have been added to the segment through a pixel.
- Conversion Pixel: These objects are used for tracking conversions as well as optimization for CPA campaigns and line items.
- Profile: This object defines all of the targeting parameters for another object (e.g., line item).
Note
A profile is the only object that does not correspond to the objects in the UI. For example, combine a profile (targeting) and a campaign (budget and flight dates) and show the campaign alone.