Nota
L-aċċess għal din il-paġna jeħtieġ l-awtorizzazzjoni. Tista’ tipprova tidħol jew tibdel id-direttorji.
L-aċċess għal din il-paġna jeħtieġ l-awtorizzazzjoni. Tista’ tipprova tibdel id-direttorji.
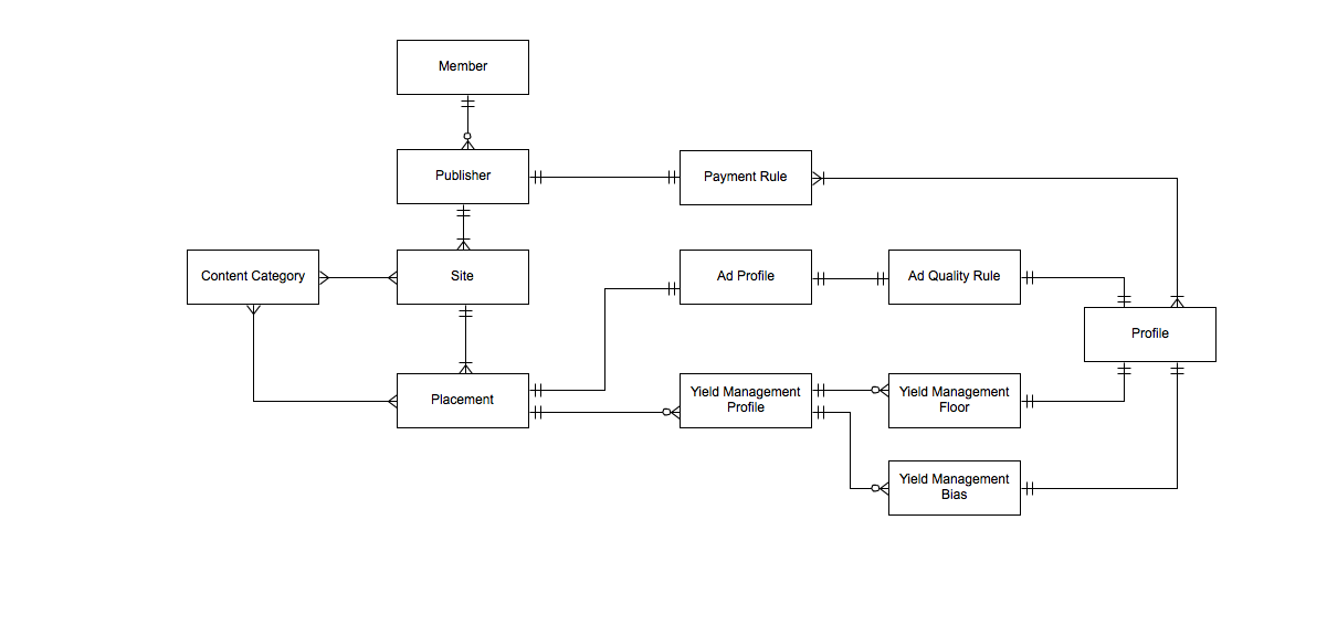
Diagram
Object definitions
- Member: The parent object for your account. Each member has a contractual relationship with Xandr.
- Publisher: The object which represents a single publisher on Xandr. Generally, a publisher can be associated with the owner of a piece of inventory.
- Site: This object groups placements and is usually associated with a singe website (domain) or section of a website.
- Placement: Each placement corresponds to a single ad tag through which impressions come to Xandr.
- Content Category: This object specifies attributes about the inventory which are useful for targeting with managed campaigns.
- Payment Rule: This object defines how a publisher is being paid for an impression. This can be associated with a profile to define dynamic payments based on the targeting.
- Ad Profile Service: Defines the types of creatives which can and cannot serve on a piece of inventory.
- Ad Quality Rule: This object specifies additional dynamic rules regarding which creatives can and cannot serve.
- Yield Management Profile: The parent object for yield management operations.
- Yield Management Floor: This object defines dynamic yield management price floors.
- Yield Management Bias: This object defines dynamic yield management biases.
- Profile: This object defines all of the targeting parameters for another object (e.g., payment rule).