Merk
Tilgang til denne siden krever autorisasjon. Du kan prøve å logge på eller endre kataloger.
Tilgang til denne siden krever autorisasjon. Du kan prøve å endre kataloger.
Azure Application Gateway consists of several components that you can configure in various ways for different scenarios. This article shows you how to configure each component.

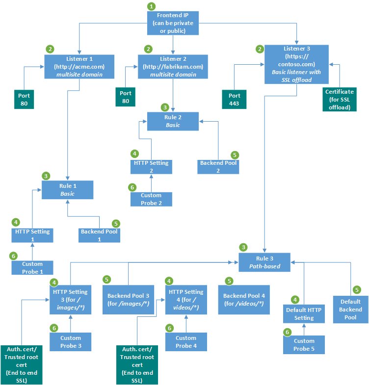
This image illustrates an application that has three listeners. The first two are multi-site listeners for http://acme.com/* and http://fabrikam.com/*, respectively. Both listen on port 80. The third is a basic listener that has end-to-end Transport Layer Security (TLS) termination, previously known as Secure Sockets Layer (SSL) termination.
Infrastructure
The Application Gateway infrastructure includes the virtual network, subnets, network security groups, and user-defined routes.
For more information, see Application Gateway infrastructure configuration.
Frontend IP address
You can configure the application gateway to have a public IP address, a private IP address, or both. A public IP is required when you host a backend that clients must access over the Internet via an Internet-facing virtual IP (VIP).
For more information, see Application Gateway frontend IP address configuration.
Listeners
A listener is a logical entity that checks for incoming connection requests by using the port, protocol, host, and IP address. When you configure the listener, you must enter values for these entities that match the corresponding values in the incoming request on the gateway.
For more information, see Application Gateway listener configuration.
Request routing rules
When you create an application gateway by using the Azure portal, you create a default rule (rule1). This rule binds the default listener (appGatewayHttpListener) with the default backend pool (appGatewayBackendPool) and the default backend HTTP settings (appGatewayBackendHttpSettings). After you create the gateway, you can edit the settings of the default rule or create new rules.
For more information, see Application Gateway request routing rules.
Backend settings
The application gateway routes traffic to the backend servers by using the configuration that you specify here. After you create a backend setting, you must associate it with one or more request-routing rules.
For more information, see Application Gateway backend settings configuration.
Backend pool
You can point a backend pool to four types of backend members: a specific virtual machine, a virtual machine scale set, an IP address/FQDN, or an app service.
After you create a backend pool, you must associate it with one or more request-routing rules. You must also configure health probes for each backend pool on your application gateway. When a request-routing rule condition is met, the application gateway forwards the traffic to the healthy servers (as determined by the health probes) in the corresponding backend pool.
Health probes
An application gateway monitors the health of all resources in its backend by default. But we strongly recommend that you create a custom probe for each backend HTTP setting to get greater control over health monitoring. To learn how to configure a custom probe, see Custom health probe settings.
Note
After you create a custom health probe, you need to associate it to a backend HTTP setting. A custom probe doesn't monitor the health of the backend pool unless the corresponding HTTP setting is explicitly associated with a listener using a rule.
Next steps
Now that you know about Application Gateway components, you can: