Merk
Tilgang til denne siden krever autorisasjon. Du kan prøve å logge på eller endre kataloger.
Tilgang til denne siden krever autorisasjon. Du kan prøve å endre kataloger.
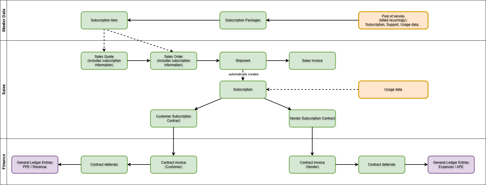
Abonnementslinjer representerer forpliktelser overfor kunder og leverandører. De begynner vanligvis med levering av en vare til kunden, inkluderer etterfølgende støtte og styrer faktureringsordninger. En abonnementslinje kan også være gjenstand for klargjøring, for eksempel for en støttetjeneste.
Under salgsprosessen samles all relevant informasjon om varer inn og lagres i form av et abonnement. Abonnementet opprettes automatisk når varen leveres (bokføring av følgeseddel).
Abonnementslinjemaler og abonnementslinjepakker er tilgjengelige for tildeling og oppsett av abonnementslinjer. Abonnementslinjer grupperes i kontrakter (abonnementskontrakter for kunde og leverandør) for administrasjons- og faktureringsformål.
Abonnementslinjer inkluderer detaljer om forpliktelsene som leverandøren av et produkt påtar seg overfor sine kunder, som igjen dekkes av leverandøren, hvis aktuelt.
Bildet nedenfor viser resultatet av bruken av abonnementslinjer.
Abonnementspakker
Abonnementslinjer grupperes i abonnementspakker. Du kan bruke handlingen Tildelte varer til å tildele dem til varer. På leveringstidspunktet konverteres de variable parameterne (f.eks. prisberegning og varighet) til absolutte verdier og tilknyttes som abonnementslinjer til den solgte varen (abonnement).
En abonnementspakke tilsvarer enheten du tilbyr og selger til en kunde. Du kan lagre både tjenesteforpliktelsene til kunden og tjenestefordringer til leverandøren.
Tips
Du kan forenkle opprettingen av en abonnementspakke ved å bruke handlingen Kopier abonnementspakke til en eksisterende abonnementspakke og deretter endre den til det nye formålet.
Abonnementspakkelinjemaler
Du kan opprette abonnementslinjemaler for å forenkle prosessen med å opprette abonnementspakker og detaljene på linjene. Følgende del forklarer innbyrdes forbindelser for feltene.
Oversikt over feltene for abonnementspakke| og abonnementspakke|linje
- I tillegg til den unike koden og beskrivelsen kan du angi en prisgruppe i hodet som skal brukes ved prissetting av abonnementslinjer. Hvis du vil ha mer informasjon, kan du gå til Prisgruppe i abonnementslinjer og abonnementer.
- Partner angir om det skal opprettes en abonnementslinje for kunde eller leverandør senere. Følgelig kan abonnementslinjer derettes kalles inn i abonnementskontrakter for kunde eller leverandør og faktureres via kjøps- eller salgsfakturaer.
- Mal angir om linjen ble opprettet basert på en abonnementspakke|linje. Det er valgfritt å angi en abonnementspakkelinjemal. Du kan også manuelt angi linjen.
- Beskrivelse spesifiserer beskrivelsen av abonnementspakkelinjen.
- Hvis du vil lære mer om feltet Fakturering, kan du gå til Typer abonnementspakkelinjer.
- Hvis du vil ha mer informasjon om feltet Faktureringselementnr. , kan du gå til Omsetningsgjenkjenning.
- Hvis du vil finne ut mer om feltet Type beregningsgrunnlagsbeløp, kan du gå til Prissetting og beregningstyper.
- Beregningsgrunnlagsprosent er prosenten av beregningsgrunnlagsbeløpet som brukes i salgsprosessen til å fastsette prisen for abonnementslinjen.
- Beregningsbaseperiode angir perioden som tjenestebeløpet er knyttet til. Skriv for eksempel inn 1M hvis beløpet henviser til én måned eller 12M hvis beløpet henviser til ett år.
- Faktureringsfrekvens definerer hvor ofte abonnementslinjer skal faktureres.
- Datoformelen i feltet Startformel for abonnementslinje angir tidsforskyvningen når en abonnementslinje blir gyldig.
- Først periode angir minimumsperioden for abonnementslinjene. Hvis den første perioden er angitt i salgsprosessen og ingen etterfølgende periode angis, settes sluttdatoen for service automatisk til slutten av den første perioden.
- Datoformelen i feltet Påfølgende periode spesifiserer varigheten av den automatiske forlengelsen etter den første perioden. Hvis feltet er tomt i salgsprosessen og enten innledende periode eller oppsigelsestiden er angitt samtidig, settes sluttdatoen for service automatisk til utløpsdatoen for den første perioden eller oppsigelsesperioden.
- Datoskjemaet i varselperiodefeltet angir leveringstiden før en abonnementslinje kan avbrytes. En tolv måneders innledende periode med tre måneders oppsigelsestid betyr at forfallsdato for oppsigelse er nådd etter ni måneder.
- Rabatt brukes til å kontrollere om abonnementslinjen brukes til rabatter under periodisk fakturering.
- Prisbindingsperiode definerer perioden hvor prisen ikke endres etter at abonnementslinjen er opprettet. Når abonnementslinjen er opprettet, beregnes datoen for neste prisoppdatering fra startdatoen for abonnementslinjen og prisbindingsperioden. Du må kanskje tilpasse siden for vise feltet.
Tips
Hvis du vil forenkle opprettingen av abonnementsvarer, kan du lagre abonnementspakker i varemaler. Hvis en vare opprettes ved hjelp av en mal som inneholder abonnementspakker, overføres pakkene automatisk til den nye varen.
Dimensjoner
Hvis en abonnementspakke inneholder linjer med både Partner=Customer og Partner=Vendor, overføres dimensjonene for kundeabonnementskontraktlinjen til den tilsvarende leverandørkontraktlinjen. Overføringen er viktig når du analyserer data. Abonnementspakkekoden er for eksempel identisk i data på både kunde- og leverandørsiden.
Prisgruppe på salgsabonnementslinjer og abonnementer
Før du kan beregne prisene for abonnementslinjene i salgsdokumentet, må du finne de aktuelle abonnementspakkene, inkludert alle prisgrupper som er tilordnet. Følgende betingelser gjelder:
- Hvis prisgruppen ikke er angitt i dokumentet, brukes bare abonnementspakker uten prisgruppe.
- Hvis abonnementspakken er angitt i dokumentet, gjelder bare abonnementspakker med samme prisgruppe. Hvis ingen abonnementspakker samsvarer med prisgruppen, vurderes også abonnementspakker uten prisgruppe. Abonnementspakker som er angitt som standard for varen, gjelder direkte. Andre er skrivebeskyttet.
- Hvis en abonnementspakke uten en prisgruppe ikke blir funnet, vurderes alle abonnementspakker. Standardpakken for varen gjelder direkte. Andre er skrivebeskyttet.
- Hvis det ikke finnes noen abonnementspakke, opprettes det ingen abonnementslinjer.
Fastsettelsen av abonnementslinjer ved manuell oppretting av et abonnement gjøres på samme måte som oppretting og beregning av abonnementslinjer. Hvis du imidlertid endrer sluttbruker (kunde) i abonnementet, må abonnementslinjene beregnes på nytt hvis prisgruppen for den nye sluttbrukeren (kunden) og abonnementet er forskjellige. Brukeren mottar en tilsvarende spørring. Hvis brukeren bekrefter, slettes abonnementslinjene og gjenopprettes basert på kriteriene ovenfor. Ellers tilbakestilles sluttbrukeren (kunden) til den opprinnelige verdien.
Bemerkning
Du kan bare endre abonnementslinjene i abonnementet hvis ingen av linjene er knyttet til en abonnementskontrakt for kunde eller leverandør.
Typer abonnementspakkelinjer
Kontrakt
Du fakturerer abonnementspakkelinjer for abonnementer der Feltet Fakturering via inneholder abonnementskontrakt i en definert syklus. Du kan eventuelt angi vilkår og oppsigelsesperioder.
Sales
Abonnementspakkelinjer for abonnementer der Feltet Fakturering via inneholder Salg , fakturerer ikke. Abonnementet og abonnementslinjen fungerer bare som informasjon (f.eks. for garantiperioden eller ettersalg til en garanti).
Bemerkning
Bare abonnementslinjer der den tilsvarende pakkelinjen er satt til Abonnementskontrakt i feltet Fakturering via, kan tildeles til en kunde- eller leverandørkontrakt og dermed faktureres regelmessig gjennom denne kontrakten.
Prissetting og beregningstyper
Tre typer referanseverdier brukes til å prise abonnementslinjer via feltet Beregningsgrunnlagstype:
- Varepris
- Dokumentpris
- Dokumentpris og rabatt
Hvis du vil ha mer informasjon, kan du gå til Prisfastsettelse for abonnementslinjer.
Inntektsføring
Hvis du selger et vanlig abonnement og fakturerer det regelmessig, bør omsetningen normalt realiseres basert på posteringsgruppene for abonnementsvaren. Du kan opprette en enkel abonnementspakke for dette (se eksempel nedenfor), der feltet Faktureringselement nr. ganske enkelt forblir tomt. Hvis omsetningen imidlertid skal realiseres annerledes enn bokføringsgruppene for abonnementsvaren, kan du angi et faktureringselement i feltet som er nevnt. Hvis angitt, brukes dette i fakturalinjen og også for utsettelsene. For abonnementselementer er feltet et valgfritt: Hvis et faktureringselement er angitt her, brukes det. Hvis det ikke er angitt noe faktureringselement, brukes posteringsgruppene for selve abonnementsvaren.
For scenarioer der selve varen selges som en engangsversjon, men en del skal faktureres regelmessig (det vil si at Salg med abonnement er valgt i feltet For abonnementsalternativ på varekortet), må et faktureringselement nødvendigvis angis, da varen som selges én gang, ikke kan brukes til fakturering regelmessig. Du finner et eksempel på en slik abonnementspakke nedenfor.
Oppslaget for feltet Faktureringselementnr. viser bare faktureringselementer.
Avhengig av konfigurasjonen av bokføringsgruppene i Generelt bokføringsoppsett, kan inntektene bokføres til forskjellige inntektskontoer for hver abonnementslinje til fakturering.
Eksempel: Abonnementselement (enkelt, månedlig abonnement)
Kom i gang med et enkelt, månedlig abonnement du trenger et abonnementselement (Abonnementselement er valgt i feltet Abonnementsalternativ på varekortet) og en abonnementspakke med bare én linje. Eksemplet nedenfor viser et slikt oppsett som kjører månedlig.
| Partner | Mal | Description | Fakturering via | Fakturering av elementnr. | Beregningsgrunnlagstype | Beregningsgrunnlagsprosent | Faktureringsbasisperiode | Faktureringsfrekvens | Startformel for abonnementslinje | Innledende periode | Påfølgende periode | Merknadsperiode |
|---|---|---|---|---|---|---|---|---|---|---|---|---|
| Kunde | ABONNEMENT-1M | Abonnement (månedlig) | Abonnementskontrakt | Varepris | 100 | 1M | 1M |
Du kan finne et eksempel som en del av Contoso-demodataene (elementet «SB1100»).
Eksempel: Salg med abonnement
For scenarioet der en vare selges som en engangshendelse, men med en regelmessig del trenger du en vare Salg med abonnement valgt i feltet Abonnementsalternativ på varekortet og en abonnementspakke minst én linje. Eksemplet nedenfor viser et slikt oppsett der prisen for den regelmessige delen beregnes med 10% fra dokumentlinjen for hele året.
| Partner | Mal | Description | Fakturering via | Fakturering av elementnr. | Beregningsgrunnlagstype | Beregningsgrunnlagsprosent | Faktureringsbasisperiode | Faktureringsfrekvens | Startformel for abonnementslinje | Innledende periode | Påfølgende periode | Merknadsperiode |
|---|---|---|---|---|---|---|---|---|---|---|---|---|
| Kunde | ABONNEMENT/12M | Abonnement (årlig) | Abonnementskontrakt | SB1104 | Dokumentpris | 10 | 12M | 12M |
Du kan finne et slikt eksempel som en del av Contoso-demodataene (elementer "SB1103" med faktureringselementet "SB1104").
Eksempel: Garanti som abonnementslinje
Avhengig av hvilket produkt som selges, kan det kreves en garanti ved lov. Dette kravet betyr at leverandøren av et produkt garanterer at produktene den leverer har de lovede egenskapene. Garantien er ofte begrenset i tid.
Du kan supplere den lovfestede garantien med ekstra garantier eller tjenester som du kan opprette som abonnementslinjer. Produsenter kan for eksempel gi kunden en utvidet garantiperiode fra kjøpsdatoen eller til og med abonnementslinjer som går utover det som er lovpålagt. For eksempel kostnadsfri utskifting på stedet av defekte deler.
En abonnementslinje kan representere tildeling av disse forpliktelsene. Den inneholder alle relevante serviceavtaler, for eksempel priser (vanligvis null), gyldighetsperioder, avbestillingsperioder og faktureringsfrekvensen. På samme måte som andre abonnementslinjer må abonnementslinjen tildeles til en kontrakt som skal faktureres (gjentakende til den utløper). Kontraktnummeret vises deretter på abonnementslinjen.
Eksemplet nedenfor viser en garanti som er definert som en abonnementslinje. Garantien er kostnadsfri og gjelder i tolv måneder.
| Partner | Mal | Description | Fakturering via | Fakturering av elementnr. | Beregningsgrunnlagstype | Beregningsgrunnlagsprosent | Faktureringsbasisperiode | Faktureringsfrekvens | Startformel for abonnementslinje | Innledende periode | Påfølgende periode | Merknadsperiode |
|---|---|---|---|---|---|---|---|---|---|---|---|---|
| Kunde | GARANTI | Garanti | Sales | Varepris | 0 | 12M | 12M | |||||
| Leverandør | GARANTI | Garanti | Sales | Varepris | 0 | 12M | 12M |
Abonnementspakken inneholder både en kunde og en leverandørlinje, slik at kunden kan gjøre krav i den angitte perioden. Denne informasjonen dekkes imidlertid også av abonnementslinjer mot leverandøren. Hvis leverandøren for eksempel leverte en garanti for varene.