Rediger

Del via


Debugger 2PF KDNET Support

This topic describes how to enable your miniport NDIS driver for 2PF debugger support to allow increased performance for high speed adapters, often used in data centers. This feature is available in Windows 11 and later.

When enabling kernel debugging on a NIC, the kernel debugging support takes over the physical device to provide both a kernel debugging and network connection on the box. This works fine on consumer low-bandwidth NICs (1–10 Gbps). However, on high-throughput devices that support 10–40+ Gbps, kernel debugging extensibility modules can't keep up with the traffic from the Windows networking stack. As a result, overall system performance is degraded.

Using the PCI multiple Physical Function (PF) feature for KDNET allows for debugging to be enabled with almost no performance impact.

The Physical Function (PF) is a PCI Express (PCIe) function of a network adapter that supports the single root I/O virtualization (SR-IOV) interface. The PF includes the SR-IOV Extended Capability in the PCIe Configuration space. The capability is used to configure and manage the SR-IOV functionality of the network adapter, such as enabling virtualization and exposing PCIe Virtual Functions (VFs).

The PF supports the SR-IOV Extended Capability structure in its PCIe configuration space. This structure is defined in the PCI-SIG Single Root I/O Virtualization and Sharing 1.1 specification.

The debugger transport takes advantage of multiple or 2PF enabled Miniport drivers. To allow debugging of systems of high speed servers, it's recommended that NIC vendors enable 2PF in all NICs that support multiple PF in the network card firmware.

For information on configuring 2PF support to test a connection, see Setting Up 2PF Kernel-Mode Debugging using KDNET.

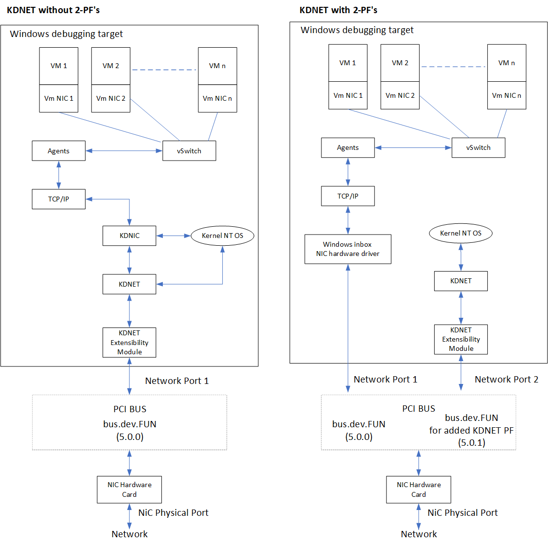
Multiple PF KDNET architecture overview

  • The Multiple PF (2PF) functionality is to add/assign a new PF to the original PCI network port (for example, Bus.dev.fun0.0).

  • The new added PF (for example, bus.dev.fun0.1) is used only by KDNET to route Debugger packets to/from the target.

  • The Windows inbox NIC driver uses the original PF to route Windows networking packets (TCP/IP).

  • Using this approach both drivers can work in parallel w/o interfering with each other work.

  • Both drivers run over the partitioned PCI configuration space

    • Windows Inbox driver runs out of the original network port at bus.dev.fun0.0

    • KDNET-KDNET-Ext. module runs out of the added PF at bus.dev.fun0.1, This way ensures that the Windows inbox NIC driver doesn't get impacted by sharing the NIC with KDNET.

  • The kdnet.exe user mode tool configures the 2PF feature using the Windows inbox driver by adding specific IOCTL codes to add/remove KDNET PF.

Diagram that shows two network stacks, one supporting 2PF using a combined PCI card setup.

Multiple PFs feature design requirements

  1. The KDNET 2PF feature needs to work for all current KD scenarios whether it's the pre-NT OS (for example, Boot Manager, OS loader, WinResume, Hyper-V, SK, etc.), NT OS, or Windows Desktop.

  2. A system reboot is required if adding a new PF for a device changes the BCD configuration for debugging settings. This requirement means that the configuration for an extra PF must be persistent across boots.

  3. Use KDNET 2PF only for debugging. This ensures that no Windows or UEFI Ethernet driver accesses the PCI 2PF location when the debugger owns the device. The 2PF location is configured by using dbgsettings::busparams.

  4. Windows or UEFI Ethernet drivers can't run out of the added KDNET 2PF even when KDNET isn't enabled in the system.

  5. The 2PF feature should support a dynamic mechanism for adding/enabling and removing/disabling the functionality on the current NIC.

  6. The Windows Miniport drivers implement the 2PF feature via servicing the following NDIS OIDs.

OID Name Description
OID_KDNET_ENUMERATE_PFS Enumerates PFs on the current bus.dev.fun (BDF), where the miniport driver is running.
OID_KDNET_ADD_PF Adds a PF to the current BDF, where the miniport driver is running.
OID_KDNET_REMOVE_PF Removes the added PF, from the passed in BDF.
OID_KDNET_QUERY_PF_INFORMATION Queries PF information data from the passed in BDF.

The OIDs and their structures are defined in ntddndis.h and kdnetpf.h files that are released with the public WDK.

See the following details on Input/Output parameters for each OID and the information provided in the kdnetpf.h header file.

  1. Configure KDNET by using the KDNET 2PF feature on NICs that support multiple PFs. Ensure that the NIC meets all the requirements described in this section to enable 2PF functionality.

KDNET Multiple PF Interface for Windows NIC Drivers

To support the KDNET Multiple PF Interface, Miniport drivers need to implement the handling of the following four NDIS OIDs.

  • OID_KDNET_ENUMERATE_PFS

  • OID_KDNET_ADD_PF

  • OID_KDNET_REMOVE_PF

  • OID_KDNET_QUERY_PF_INFORMATION

These OIDs and structures are populated in the ntddndis.h and kdnetpf.h files in the public WDK release on this path:

<WDK root directory>\ddk\inc\ndis

These files also are available in the Windows SDK, and can be found in this directory.

\Program Files (x86)\Windows Kits\10\Include\<Version for example 10.0.21301.0>\shared

The client tool (kdnet.exe) uses a private NDIS IOCTL to route the KDNET 2PF NDIS OIDs to the miniport drivers.

The Multiple PF feature NDIS OIDs

The Multiple PF feature is operated by using these four NDIS OIDs.

1. Enumerate PFs on the miniport BDF primary port using OID: OID_KDNET_ENUMERATE_PFS, see following definition.

  • OID_KDNET_ENUMERATE_PFS returns a list of all BDFs associated to the given primary port from where the miniport driver is running from. The bus.dev.fun (BDF) represents the port. The operation lists the PFs that are associated only with the bus.dev.fun (BDF port) where the miniport driver runs. Each miniport driver can determine its BDF location.

  • The list of PFs is returned to the client via a NDIS Query operation.

  • The OID_KDNET_ENUMERATE_PFS OID is associated with the NDIS_KDNET_ENUMERATE_PFS structure.

  • The OID_KDNET_ENUMERATE_PFS driver handler returns a buffer containing the PFs list with each PF element described by the type NDIS_KDNET_PF_ENUM_ELEMENT.

    The PfNumber field contains the PF Function Number, (for example, bus.dev.fun)

    The PfState field contains the PF state possible values- each element type described by NDIS_KDNET_PF_STATE enum.

    NDIS_KDNET_PF_STATE::NdisKdNetPfStatePrimary - This is a primary PF and it's usually used only by the miniport driver.

    NDIS_KDNET_PF_STATE::NdisKdnetPfStateEnabled - This is an added secondary PF that is used by KDNET.

    NDIS_KDNET_PF_STATE::NdisKdnetPfStateConfigured - This is an added PF, but it's only added/configured and isn't used.

  • If the PF list output buffer size isn't large enough to allocate the actual PFs list, then the OID handler needs to return E_NOT_SUFFICIENT_BUFFER error return value, together with the required buffer size, so the client tool can allocate the required size buffer, and then the client can make another call with the correct buffer size allocated. In addition, the OID request status field (described by NDIS_IOCTL_OID_REQUEST_INFO.status) should be set to equal to NDIS_STATUS_BUFFER_TOO_SHORT.

2. Add PCI PF to the miniport BDF primary port (OID: OID_KDNET_ADD_PF, see following definition)

  • Add a PF to the miniport primary port. The bus.dev.fun (BDF) represents the port.

  • The newly added PF is returned to the client via a NDIS Query operation.

  • The OID_KDNET_ADD_PF OID is associated with the NDIS_KDNET_ADD_PF structure.

  • The OID_KDNET_ADD_PF driver handler returns an ULONG containing the added PF function number.

  • This OID request has only one Output parameter: AddedFunctionNumber. The AddedFunctionNumber indicates the added Function number value at the miniport PCI location (the BDF miniport). The kdnet.exe utility receives this value and setup dbgsettings::busparams to points to the added PF.

Note

KDNET can use the added PF exclusively. Windows NIC drivers are rigged to expressly *NOT* run on an added PF. This also applies when KDNET is *NOT* enabled on the system and the PF is added to the port.

3. Remove PCI PF (OID: OID_KDNET_REMOVE_PF, see following definition )

  • Remove a PF from the given port. The bus.dev.fun (BDF) represents the port.

  • The OID_KDNET_REMOVE_PF OID is associated with the NDIS_KDNET_REMOVE_PF structure.

  • The OID_KDNET_REMOVE_PF OID has an input BDF port and returns an ULONG containing the removed PF function number via a NDIS Method operation.

  • This function succeeds only on the PFs added using the OID_KDNET_ADD_PF OID.

  • This OID request has the input BDF port from where needs to be removed the BDF. This function has an Output parameter of FunctionNumber. The output FunctionNumber contains the removed Function number value.

4. Query PCI PF information (OID: OID_KDNET_QUERY_PF_INFORMATION, see following definition)

  • This OID code allows querying specific PF data on a given port. The bus.dev.fun (BDF) represents the port.

  • The requested PF information is returned to the client via a NDIS Method operation.

  • The OID_KDNET_QUERY_PF_INFORMATION OID is associated with the NDIS_KDNET_QUERY_PF_INFORMATION structure.

  • The OID_KDNET_QUERY_PF_INFORMATION OID has an input BDF port and returns a buffer containing the following data:

    • MAC Address: Network address of the assigned new KDNET PF if there's any.

    • Usage Tag: Describes the entity that owns the PF port. It contains a constant value described by NDIS_KDNET_PF_USAGE_TAG enum.

    • Maximum Number of PFs: Contains an ULONG with the maximum number of PFs that can be added to the given BDF.

    • Device ID: Contains the device ID associated to the given BDF port. This is required for cases where the NIC FW assigns a new device ID to the new added KDNET PF port.

  • This OID requests the information for any passed in BDF port (BDF is an input parameter for this operation). It’s not necessarily related to the current BDF from where the driver is running from.

NDIS OIDs for KDNET on 2PF

Ntddndis.h file defines the OIDs.

#if (NDIS_SUPPORT_NDIS686)

 //

 // Optional OIDs to handle network multiple PF feature.

 //
#define OID_KDNET_ENUMERATE_PFS 0x00020222
#define OID_KDNET_ADD_PF 0x00020223
#define OID_KDNET_REMOVE_PF 0x00020224
#define OID_KDNET_QUERY_PF_INFORMATION 0x00020225
#endif // (NDIS_SUPPORT_NDIS686)

Kdnetpf.h file describes the type and structures associated with the NDIS OIDs.

#if (NDIS_SUPPORT_NDIS686)

 //
 // Used to query/add/remove Physical function on a network port.
 // These structures are used by these OIDs:
 // OID_KDNET_ENUMERATE_PFS
 // OID_KDNET_ADD_PF
 // OID_KDNET_REMOVE_PF
 // OID_KDNET_QUERY_PF_INFORMATION
 // These OIDs handle PFs that are primary intended to be used by  KDNET.
 //
 //
 // PCI location of the port to query
 //
 typedef struct _NDIS_KDNET_BDF
 {
 ULONG SegmentNumber;
 ULONG BusNumber;
 ULONG DeviceNumber;
 ULONG FunctionNumber;
 ULONG Reserved;
 } NDIS_KDNET_BDF, *PNDIS_KDNET_PCI_BDF;

 //
 // PF supported states.
 //
 typedef enum _NDIS_KDNET_PF_STATE
 {
 NdisKdNetPfStatePrimary = 0x0,
 NdisKdnetPfStateEnabled = 0x1,
 NdisKdnetPfStateConfigured = 0x2,
 } NDIS_KDNET_PF_STATE,*PNDIS_KDNET_PF_STATE;

 //
 // PF Usage Tag
 // Used to indicate the entity that owns the PF.
 // Used by the query NdisKdnetQueryUsageTag.
 //
 typedef enum _NDIS_KDNET_PF_USAGE_TAG
 {
 NdisKdnetPfUsageUnknown = 0x0,
 NdisKdnetPfUsageKdModule = 0x1,
 } NDIS_KDNET_PF_USAGE_TAG,*PNDIS_KDNET_PF_USAGE_TAG;

 //
 // PF element array structure
 //
 typedef struct _NDIS_KDNET_PF_ENUM_ELEMENT
 {
 NDIS_OBJECT_HEADER Header;

 //
 // PF value (for example, if <bus.dev.fun>, then PF value = fun)
 //
 ULONG PfNumber;

 //
 // The PF state value (defined by NDIS_KDNET_PF_STATE)
 //
 NDIS_KDNET_PF_STATE PfState;

 } NDIS_KDNET_PF_ENUM_ELEMENT, *PNDIS_KDNET_PF_ENUM_ELEMENT;
#define NDIS_KDNET_PF_ENUM_ELEMENT_REVISION_1 1
#define NDIS_SIZEOF_KDNET_PF_ENUM_ELEMENT_REVISION_1 \
 RTL_SIZEOF_THROUGH_FIELD(NDIS_KDNET_PF_ENUM_ELEMENT, PfState)

 //
 // This structure describes the data required to enumerate the list of PF
 // Used by OID_KDNET_ENUMERATE_PFS.
 //
 typedef struct _NDIS_KDNET_ENUMERATE_PFS
 {
 NDIS_OBJECT_HEADER Header;

 //
 // The size of each element is the sizeof(NDIS_KDNET_PF_ENUM_ELEMENT)
 //
 ULONG ElementSize;

 //
 // The number of elements in the returned array
 //
 ULONG NumberOfElements;

 //
 // Offset value to the first element of the returned array.
 // Each array element is defined by NDIS_KDNET_PF_ENUM_ELEMENT.
 //
 ULONG OffsetToFirstElement;
 } NDIS_KDNET_ENUMERATE_PFS, *PNDIS_KDNET_ENUMERATE_PFS;

#define NDIS_KDNET_ENUMERATE_PFS_REVISION_1 1
#define NDIS_SIZEOF_KDNET_ENUMERATE_PFS_REVISION_1 \
 RTL_SIZEOF_THROUGH_FIELD(NDIS_KDNET_ENUMERATE_PFS,
 OffsetToFirstElement)

 //
 // This structure indicates the data required to add a PF to the BDF port.
 // Used by OID_KDNET_ADD_PF.
 //
 typedef struct _NDIS_KDNET_ADD_PF
 {
 NDIS_OBJECT_HEADER Header;

 //
 // One element containing the added PF port number
 //
 ULONG AddedFunctionNumber;
 } NDIS_KDNET_ADD_PF, *PNDIS_KDNET_ADD_PF;

#define NDIS_KDNET_ADD_PF_REVISION_1 1
#define NDIS_SIZEOF_KDNET_ADD_PF_REVISION_1 \
 RTL_SIZEOF_THROUGH_FIELD(NDIS_KDNET_ADD_PF, AddedFunctionNumber)

 //
 // This structure indicates the data required to remove a PF from the BDF port.
 // Used by OID_KDNET_REMOVE_PF.
 //

 typedef struct _NDIS_KDNET_REMOVE_PF
 {
 NDIS_OBJECT_HEADER Header;

 //
 // PCI location that points to the PF that needs to be removed
 //
 NDIS_KDNET_BDF Bdf;

 //
 // One element containing the removed PF port
 //
 ULONG FunctionNumber;
 } NDIS_KDNET_REMOVE_PF, *PNDIS_KDNET_REMOVE_PF;
#define NDIS_KDNET_REMOVE_PF_REVISION_1 1
#define NDIS_SIZEOF_KDNET_REMOVE_PF_REVISION_1 \
 RTL_SIZEOF_THROUGH_FIELD(NDIS_KDNET_REMOVE_PF, FunctionNumber)

 //
 // This structure describes the data required to query the PF management data
 // Used by OID_KDNET_QUERY_PF_INFORMATION
 //
 typedef struct _NDIS_KDNET_QUERY_PF_INFORMATION
 {
 NDIS_OBJECT_HEADER Header;

 //
 // PF PCI location to query for
 //
 NDIS_KDNET_BDF Bdf;

 //
 // PF assigned MAC address
 //
 UCHAR NetworkAdddress[6];

 //
 // PF Usage tag described by NDIS_KDNET_PF_USAGE_TAG
 //
 ULONG UsageTag;

 //
 // Maximum number of Pfs that can be associated to the Primary BDF.
 //
 ULONG MaximumNumberOfSupportedPfs;

 //
 // KDNET PF device ID (Used if there's a new added PF and
 // the FW assigns a new DeviceID to the added KDNET PF)
 //
 ULONG DeviceId;

 } NDIS_KDNET_QUERY_PF_INFORMATION, *PNDIS_KDNET_QUERY_PF_INFORMATION;
#define NDIS_KDNET_QUERY_PF_INFORMATION_REVISION_1 1
#define NDIS_SIZEOF_KDNET_QUERY_PF_INFORMATION_REVISION_1 \
 RTL_SIZEOF_THROUGH_FIELD(NDIS_KDNET_QUERY_PF_INFORMATION, DeviceId)

#endif // (NDIS_SUPPORT_NDIS686)

See also

Setting Up 2PF Kernel-Mode Debugging using KDNET

Network OIDs

kdnetpf.h header