Merk
Tilgang til denne siden krever autorisasjon. Du kan prøve å logge på eller endre kataloger.
Tilgang til denne siden krever autorisasjon. Du kan prøve å endre kataloger.
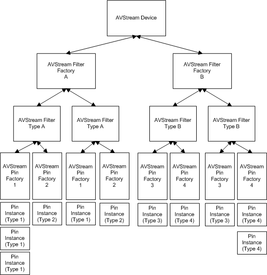
An AVStream minidriver can expose many different types of filters through a hierarchy such as the one in the following diagram.

The elements of this hierarchy are described in the next topic, AVStream Descriptors.