Share via


Lokalisatie van V4-printerstuurprogramma

Belangrijk

Het moderne afdrukplatform is de voorkeursmiddel van Windows om te communiceren met printers. We raden aan om de IPP inbox class driver van Microsoft te gebruiken, samen met Print Support Apps (PSA), om de afdrukervaring in Windows 10 en 11 aan te passen voor de ontwikkeling van printerapparaten.

Zie de ontwerphandleiding voor Print Support App v1 en v2 voor meer informatie.

Windows biedt standaard gelokaliseerde weergavetekenreeksen ter ondersteuning van de ontwikkeling van printerextensies en UWP-apparaat-apps die worden geleverd via IPrintSchemaCapabilities-objecten .

In de volgende tabel ziet u de functies die Windows kan lokaliseren met de standaardweergavetekenreeksen:

Eigenschap Standaardopties
Invoerbakken Taak/Document/PaginaInvoerBak
Mediatypen PageMediaType
Dubbelzijdig afdrukken JobDuplexAllDocumentsContiguously
Vergelijken/Rangschikking Documenten sorteren
Uitvoerkleur PaginaUitvoerKleur
Oriëntatie Paginaoriëntatie
N-Up JobNUpAllDocumentsContiguously
Gat slaan JobHolePunch

DocumentHolePunch
Nieten JobStapleAllDocuments

DocumentStaple
Verbindend JobBindAllDocuments

DocumentBinding
Uitvoerkwaliteit PageOutputQuality
Mediagrootte Paginamediaformaat

Bovendien zijn deze tekenreeksen beschikbaar in de XML-vormen van PrintCapabilities, mits het stuurprogramma geen weergavenaam opgeeft met behulp van een resource-DLL voor de functie of optie. Als een stuurprogramma een weergavenaam opgeeft met behulp van een bron-DLL, wordt deze opgegeven in de XML, evenals in de verouderde gebruikersinterface voor afdrukvoorkeuren op basis van COMPSTUI die wordt gebruikt in eerdere versies van Windows.

In de verschillende gebruikersinterfaces en API's variëren de weergavenamen. Gebruik de volgende drie stroomdiagrammen om een overzicht te zien van het verwachte lokalisatiegedrag voor een bepaald scenario.

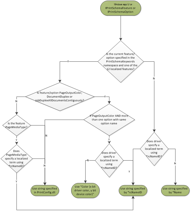
In het volgende stroomdiagram ziet u het verwachte lokalisatiegedrag in UWP-apps, evenals in de IPrintSchemaFeature - en IPrintSchemaOption-families van objecten.

stroomdiagram voor lokalisatiegedrag voor Windows-apps, iprintschemafeature of iprintschemaoption.

In het volgende stroomdiagram ziet u het verwachte lokalisatiegedrag in XML-documenten van PrintCapabilities .

stroomdiagram van het lokalisatiegedrag voor XML-documenten voor afdrukmogelijkheden.

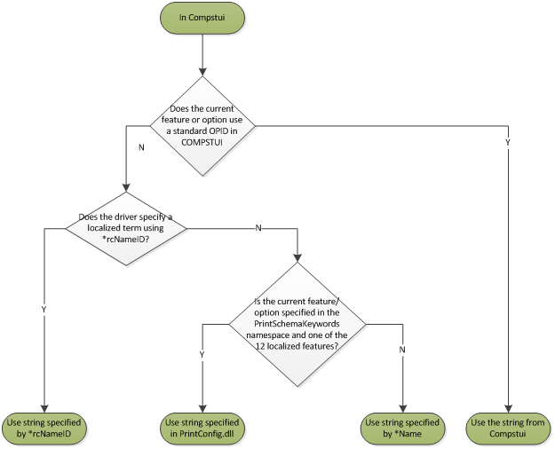
In het volgende stroomdiagram ziet u het verwachte lokalisatiegedrag in het standaarddialoogvenster met afdrukvoorkeuren op basis van Compstui.

stroomdiagram voor lokalisatiegedrag voor dialoogvenster op basis van compstui.

Als u de gelokaliseerde weergavenamen van Microsoft wilt gebruiken, volgt u de instructies in deze tabel om uw GPD- of PPD-configuratiebestanden correct te bewerken.

Bestandstype Aanwijzingen
GPD Geef de naamvermelding op voor de GPD-functie of -optie.

Geef de rcNameID-vermelding niet op.

Voor de volgende functies of opties moet u ook PrintSchemaKeywordMap opgeven om GPD-functies of -opties toe te wijzen aan de bijbehorende functies of opties voor afdrukschema's, tenzij deze zijn opgegeven als standaardfuncties. Zie GPD/PPD-Based Functiebeschrijvingswijzigingen voor meer informatie over het gebruik van PrintSchemaKeywordMap om functies toe te wijzen

JobHolePunch, DocumentHolePunch

JobStapleAllDocuments, DocumentStaple

JobBindAllDocuments, DocumentBinding

PageOutputQuality

PageMediaType

Gebruik voor N-Up geen PrintSchemaKeywordMap op de optiewaarden.
PPD Gebruik PrintSchemaKeywordMap om PPD-functies of -opties toe te wijzen aan de bijbehorende functies of opties voor afdrukschema's. Zie GPD/PPD-Based Functiebeschrijvingswijzigingen voor meer informatie over het gebruik van PrintSchemaKeywordMap om functies toe te wijzen

Gebruik voor N-Up geen PrintSchemaKeywordMap op de optiewaarden.

Op PPD gebaseerde stuurprogramma's lokaliseren

Op PPD gebaseerde stuurprogramma's bieden geen ondersteuning voor resource-DLL's. Als gevolg hiervan kan het nodig zijn om meerdere PPD-bestanden op te geven. Microsoft raadt aan dat v4-printerstuurprogramma's die gebruikmaken van PPD-configuratiebestanden, de technieken moeten gebruiken die in dit onderwerp worden beschreven om één PPD-bestand per landinstelling op te nemen.

IPrintSchemaCapabilities

IPrintSchemaFeature

IPrintSchemaOption

GPD/PPD-Based wijzigingen in functiebeschrijvingen

Standaardfuncties