Notitie
Voor toegang tot deze pagina is autorisatie vereist. U kunt proberen u aan te melden of mappen te wijzigen.
Voor toegang tot deze pagina is autorisatie vereist. U kunt proberen om mappen te wijzigen.
Belangrijk
Het moderne afdrukplatform is de voorkeursmiddel van Windows om te communiceren met printers. Het wordt aanbevolen om de IPP-inboxclassstuurprogramma van Microsoft te gebruiken, samen met Print Support Apps (PSA), om de afdrukervaring in Windows 10 en 11 aan te passen tijdens de ontwikkeling van printerapparaten.
Zie de ontwerphandleiding voor Print Support App v1 en v2 voor meer informatie.
Het v4-printerstuurprogrammamodel is een verfijning van het bestaande v3-printerstuurprogrammamodel. Het ontwerp verbetert de ontwikkeling van stuurprogramma's, vermindert de kosten voor IT-beheer en ondersteunt nieuwe scenario's. Het v4-printerstuurprogrammamodel blijft ondersteuning bieden voor veel bekende technologieën zoals XPSDrv-, GPD-, PPD-, autoconfiguratieen Bidi-. Het v4-stuurprogrammamodel ondersteunt ook verschillende nieuwe uitbreidbaarheidspunten.
Het v4-stuurprogrammamodel is geoptimaliseerd voor verschillende nieuwe scenario's:
Windows 8-scenario's
UWP-apps (Universal Windows Platform) bieden nieuwe ontwerpoverwegingen met betrekking tot het gedrag en de beveiligingscontext van de gebruikersinterface. Er was een printerstuurprogrammamodel nodig dat uitgebreide geïntegreerde ondersteuning zou bieden voor deze nieuwe omgeving. Het v4-printerstuurprogrammamodel biedt de enige manier voor printerfabrikanten om aangepaste ervaringen met afdrukvoorkeuren of printermeldingen in UWP-apps te bieden.
Printer delen
Printer delen is een belangrijk waardevoorstelitem voor Windows-servers. Het v4-printerstuurprogrammamodel maakt het delen eenvoudiger en efficiënter door het beheer van stuurprogramma's in verschillende processorarchitecturen te elimineren.
Eenvoud van stuurprogramma-ontwikkeling
Het v4-stuurprogramma ondersteunt bestaande ontwikkelingsinspanningen van het printerstuurprogrammamodel van versie 3 en van de XPSDrv-architectuur. Het v4-stuurprogramma is eenvoudiger te ontwikkelen en te testen.
Notitie
Om een aantal concepten in deze sectie beter uit te leggen, wordt een fictief bedrijf met de naam Fabrikam gebruikt.
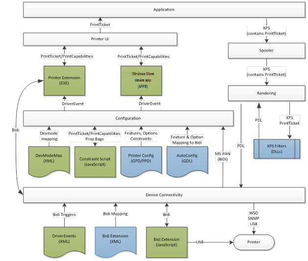
Architectuur op hoog niveau
Het volgende architectuurdiagram is een hoge weergave van een v4-afdrukstuurprogramma. Met uitzondering van de renderingfilters en gebruikersinterfacetoepassingen implementeert Microsoft alle andere functionele blokken in het diagram.
V4-afdrukstuurprogramma's zijn sterk afhankelijk van gegevensbestanden en JavaScript voor uitbreidbaarheid. De blauwe vakken vertegenwoordigen bestaande bestanden die zijn gebruikt in het v3-stuurprogrammamodel. De groene vakken vertegenwoordigen nieuwe plaatsen die moeten worden aangesloten.
In deze sectie
| Artikel | Beschrijving |
|---|---|
| V4-printerstuurprogramma weergeven | Bevat informatie over het weergeven van v4-printerstuurprogramma's. |
| configuratie van V4-printerstuurprogramma | Bevat informatie over de configuratie van v4-printerstuurprogramma's. |
| V4-printerstuurprogramma instellen | Bevat informatie over het instellen van v4-printerstuurprogramma's. |
| gebruikersinterfaces voor V4-printerstuurprogramma's | Bevat informatie over gebruikersinterfaces voor v4-printerstuurprogramma's. |
| V4-printerstuurprogrammaverbinding | Biedt informatie over connectiviteit van v4-printerstuurprogramma's. |
| Een v4-printerstuurprogramma maken | Bevat informatie over het bouwen van een v4-printerstuurprogramma in Visual Studio. |