Share via


Zelfstudie: Een dashboard voor metrische Java-gegevens bouwen met Azure Managed Grafana

In deze zelfstudie leert u hoe u een dashboard voor metrische gegevens instelt met behulp van Azure Managed Grafana om Java-toepassingen te bewaken die worden uitgevoerd in Azure Container Apps.

Grafana is een populair hulpmiddel voor gecentraliseerde visualisatie en bewaking van metrische gegevens in de waarneembaarheidsindustrie. Azure Managed Grafana is een volledig beheerde Azure-service waarmee u Grafana-dashboards kunt implementeren en beheren met naadloze Azure-integratie. U kunt Azure Managed Grafana gebruiken om metrische Java-gegevens te visualiseren die worden weergegeven door Azure Container Apps of Java-metrische gegevens te integreren in uw bestaande Grafana-dashboards.

In deze zelfstudie hebt u:

  • Maak een azure Managed Grafana-exemplaar.
  • Maak een dashboard met metrische Java-gegevens in Grafana.
  • Visualiseer metrische Java-gegevens voor Azure Container Apps met Grafana.

Vereisten

De omgeving instellen

Gebruik de volgende stappen om omgevingsvariabelen te definiëren en ervoor te zorgen dat uw Azure Managed Grafana-extensie up-to-date is.

  1. Maak variabelen ter ondersteuning van uw Grafana-configuratie.

    export LOCATION=eastus
    export SUBSCRIPTION_ID={subscription-id}
    export RESOURCE_GROUP=grafana-resource-group
    export GRAFANA_INSTANCE_NAME=grafana-name
    
    Variabele Beschrijving
    LOCATION De Azure-regiolocatie waar u uw Azure Managed Grafana-exemplaar maakt.
    SUBSCRIPTION_ID De abonnements-id die u gebruikt om uw Azure Container Apps- en Azure Managed Grafana-exemplaar te maken.
    RESOURCE_GROUP De naam van de Azure-resourcegroep voor uw Azure Managed Grafana-exemplaar.
    GRAFANA_INSTANCE_NAME De naam van het exemplaar voor uw Azure Managed Grafana-exemplaar.
  2. Meld u aan bij Azure met de Azure CLI.

    az login
    
  3. Maak een resourcegroep.

    az group create --name $RESOURCE_GROUP --location $LOCATION
    
  4. Gebruik de volgende opdracht om ervoor te zorgen dat u de nieuwste versie van de Azure CLI-extensies voor Azure Managed Grafana hebt.

    az extension add --name amg --upgrade
    

Een Azure Managed Grafana-exemplaar instellen

Maak eerst een Azure Managed Grafana-exemplaar en verken de benodigde roltoewijzingen.

  1. Maak een azure Managed Grafana-exemplaar.

    az grafana create \
        --name $GRAFANA_INSTANCE_NAME \
        --resource-group $RESOURCE_GROUP \
        --location $LOCATION
    
  2. Verdeel de rol Bewakingslezer van het Azure Managed Grafana-exemplaar om metrische gegevens van Azure Monitor te lezen. Meer informatie over de verificatie en machtigingen voor Azure Managed Grafana.

    GRAFA_IDDENTITY=$(az grafana show --name $GRAFANA_INSTANCE_NAME --resource-group $RESOURCE_GROUP --query "identity.principalId" --output tsv)
    
    az role assignment create --assignee $GRAFA_IDDENTITY --role "Monitoring Reader" --scope /subscriptions/$SUBSCRIPTION_ID
    

Een dashboard voor metrische Java-gegevens maken

  1. Wijs de Grafana Admin rol toe aan uw account in de Azure Managed Grafana-resource.

    Haal de resource-id op voor uw Azure Managed Grafana-exemplaar.

    GRAFANA_RESOURCE_ID=$(az grafana show --resource-group $RESOURCE_GROUP --name $GRAFANA_INSTANCE_NAME --query id --output tsv)
    

    Voordat u deze opdracht uitvoert, vervangt u de tijdelijke aanduiding door uw <USER_OR_SERVICE_PRINCIPAL_ID> gebruikers- of service-principal-id.

    az role assignment create \
        --assignee <USER_OR_SERVICE_PRINCIPAL_ID> \
        --role "Grafana Admin" \
        --scope $GRAFANA_RESOURCE_ID
    
  2. Download het java-voorbeelddashboard voor het JSON-bestand van Azure Container Apps .

  3. Haal het eindpunt van de Azure Managed Grafana-resource op.

    az grafana show --resource-group $RESOURCE_GROUP \
       --name $GRAFANA_INSTANCE_NAME \
       --query "properties.endpoint" \
       --output tsv
    

    Met deze opdracht wordt de URL geretourneerd die u kunt gebruiken voor toegang tot het Azure Managed Grafana-dashboard. Open uw browser met URL en aanmelding.

  4. Ga naar Dashboard>New ->Import. Upload het bovenstaande JSON-voorbeelddashboardbestand en kies de standaard ingebouwde Azure Monitor gegevensbron en klik vervolgens op Import de knop.

    Schermopname van het importeren van het metrische Java-dashboard voor Azure Container Apps.

Metrische Java-gegevens visualiseren voor Azure Container Apps met Grafana

  1. Voer uw resourcegegevens in de filters voor uw Azure Container Apps in. U kunt nu alle ondersteunde Java-metrische gegevens bekijken in Azure Container Apps in het dashboard. Het voorbeelddashboard biedt live metrische gegevens, waaronder

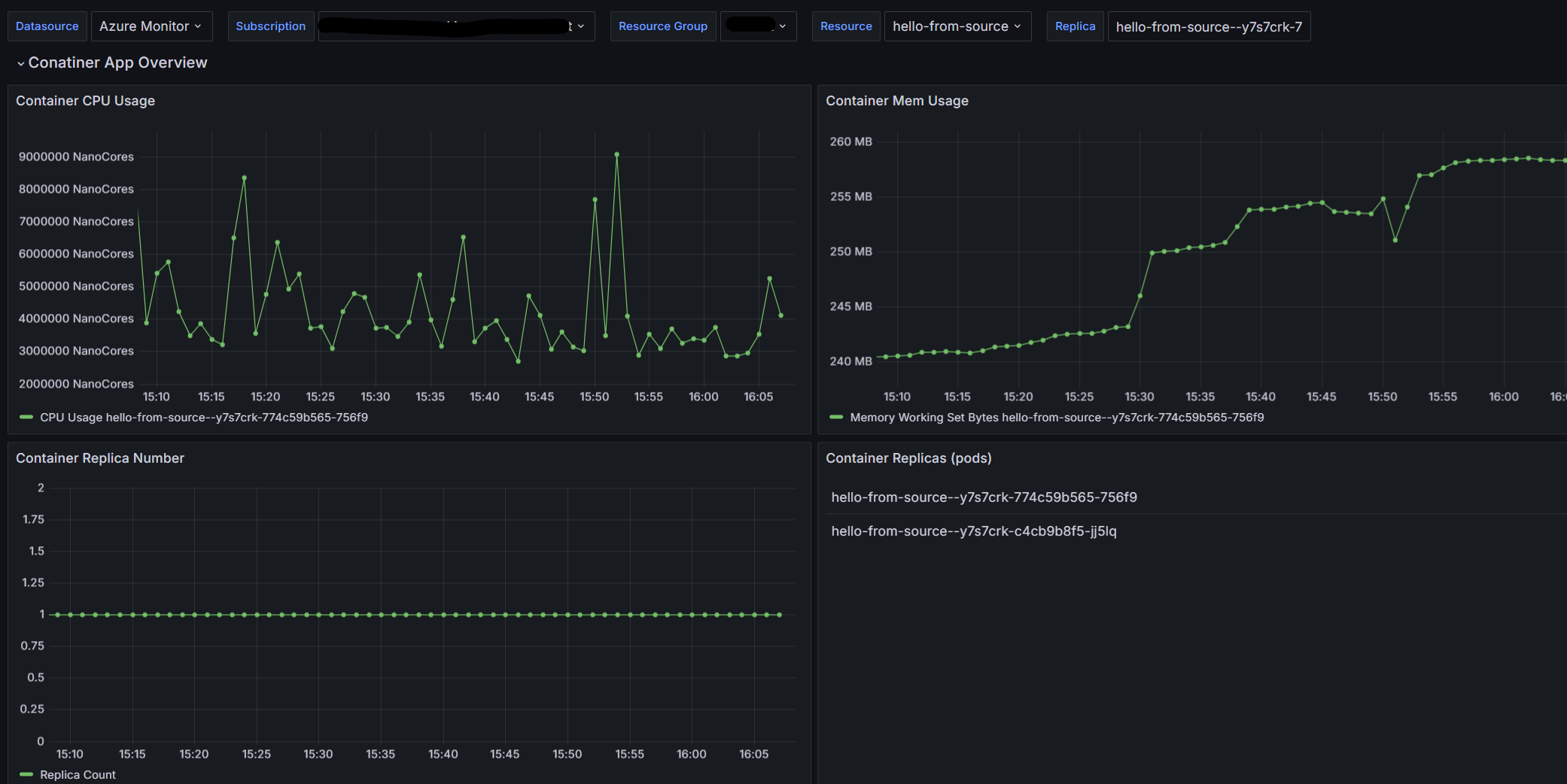
    • Overzicht van container-apps
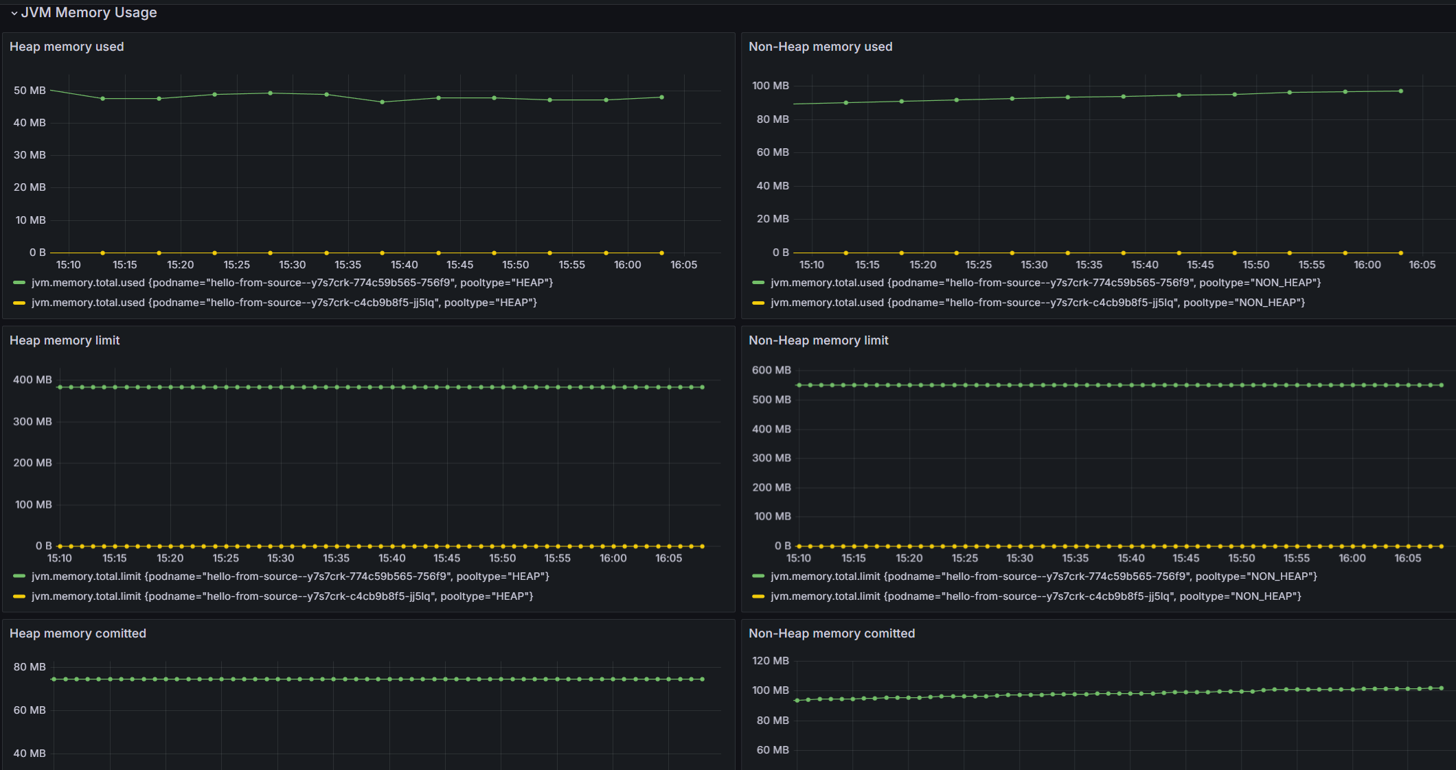
    • JVM-geheugengebruik
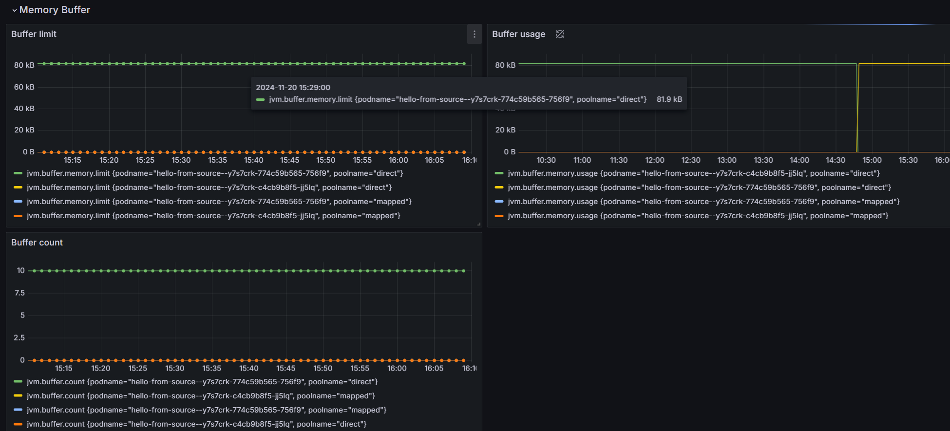
    • JVM-geheugenbuffer
    • JVM GC JVM GC
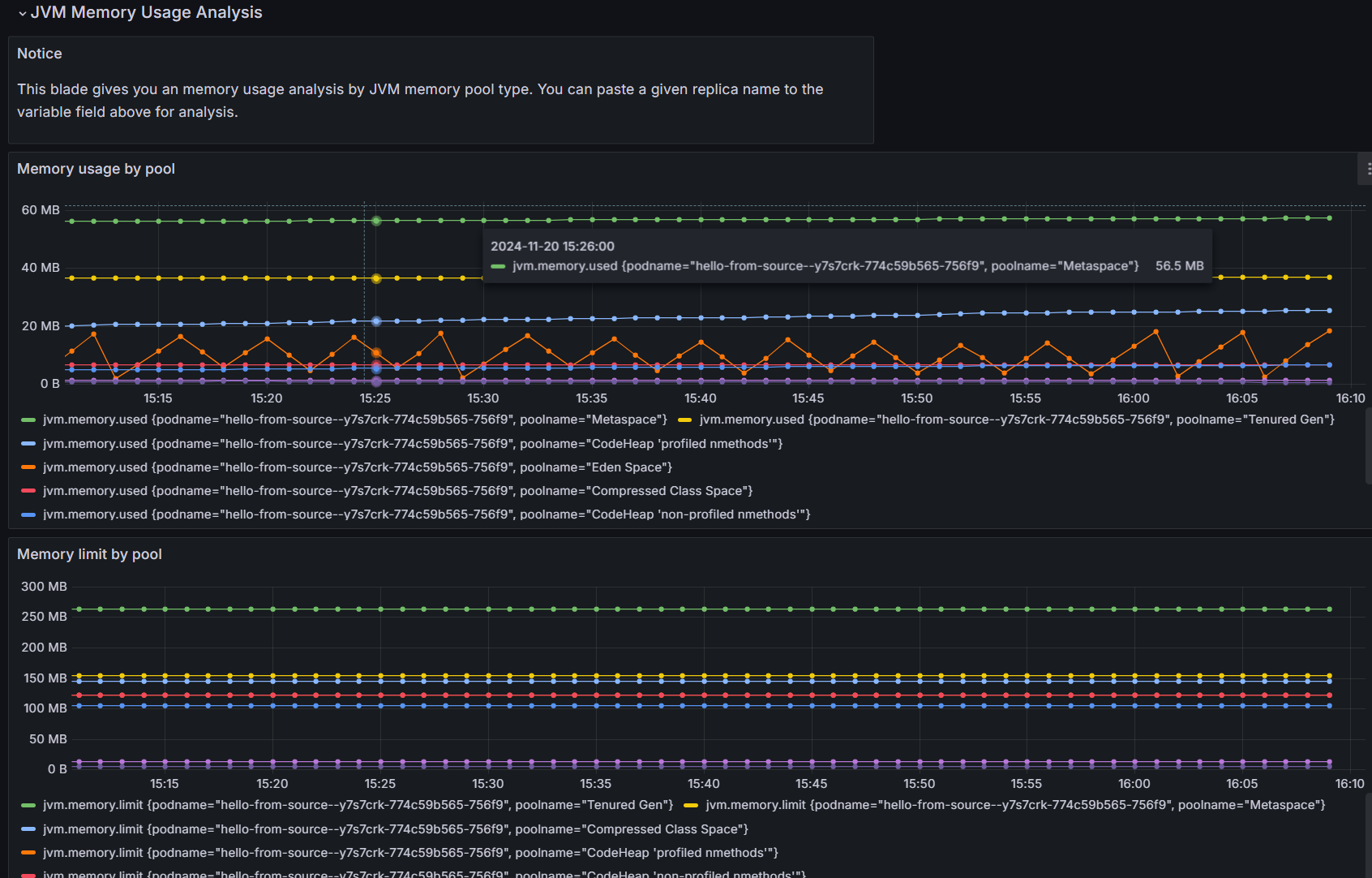
    • Een gedetailleerde analyse van het geheugengebruik van JVM

    Schermopname van het tabblad Overzicht in Grafana.

    Schermopname van het tabblad JVM-geheugen in Grafana.

    Schermopname van het tabblad JVM-buffergeheugen in Grafana.

    Schermopname van het tabblad JVM GC in Grafana.

    Schermopname van het tabblad Geheugenanalyse van JVM in Grafana.

U kunt dit dashboard als uitgangspunt gebruiken om uw eigen aangepaste metrische visualisaties en bewakingsoplossing te maken.

Resources opschonen

De resources die in deze zelfstudie zijn gemaakt, hebben een effect op uw Azure-factuur. Als u deze services niet op de lange termijn gaat gebruiken, voert u de volgende opdracht uit om alles te verwijderen dat in deze zelfstudie is gemaakt.

az group delete --resource-group $RESOURCE_GROUP