Notitie
Voor toegang tot deze pagina is autorisatie vereist. U kunt proberen u aan te melden of mappen te wijzigen.
Voor toegang tot deze pagina is autorisatie vereist. U kunt proberen om mappen te wijzigen.
Met Azure Resource Mover kunt u Azure-resources tussen Azure-regio's verplaatsen.
Dit artikel bevat een overzicht van de onderdelen die door Resource Mover worden gebruikt en beschrijft het verplaatsingsproces.
Onderdelen
Deze onderdelen worden gebruikt tijdens het verplaatsen tussen regio's.
| Onderdeel | DETAILS |
|---|---|
| Resource Mover | Resource Mover coördineert met Azure-resourceproviders om de verplaatsing van resources tussen regio's te orkestreren. Resource Mover analyseert bronafhankelijkheden en onderhoudt en beheert de status van resources tijdens het verplaatsingsproces. |
| Verplaats collectie | Een verplaatsingsverzameling is een object van Azure Resource Manager. De verplaatsingsverzameling wordt voor elke gekoppelde combinatie van bron- en doelregio's in een abonnement gemaakt tijdens het verplaatsingsproces tussen regio's. De verzameling bevat metagegevens en configuratie-informatie over de resources die u wilt verplaatsen. Resources die zijn toegevoegd aan een verplaatsingsverzameling moeten zich in hetzelfde abonnement bevinden, maar kunnen zich in verschillende resourcegroepen bevinden. |
| Resource verplaatsen | Wanneer u een resource aan een verzameling toevoegt, wordt de resource door Resource Mover als een verplaatsingsresource getraceerd. Resource Mover houdt informatie bij over alle verplaatsingsresources in de verplaatsingsverzameling en onderhoudt een een-op-een-relatie tussen de bron- en de doelresource. |
| Afhankelijkheden | Resource Mover valideert de resources die u aan een verzameling toevoegt en controleert of er afhankelijkheden zijn die zich niet in de verplaatsingsverzameling bevinden. Na het identificeren van afhankelijkheden voor een resource, kunt u deze afhankelijkheden toevoegen aan de verplaatsingsverzameling en ze ook verplaatsen, of u kunt alternatieve, bestaande resources in de doelregio selecteren. Alle afhankelijkheden moeten worden opgelost voordat u met de verhuizing begint. |
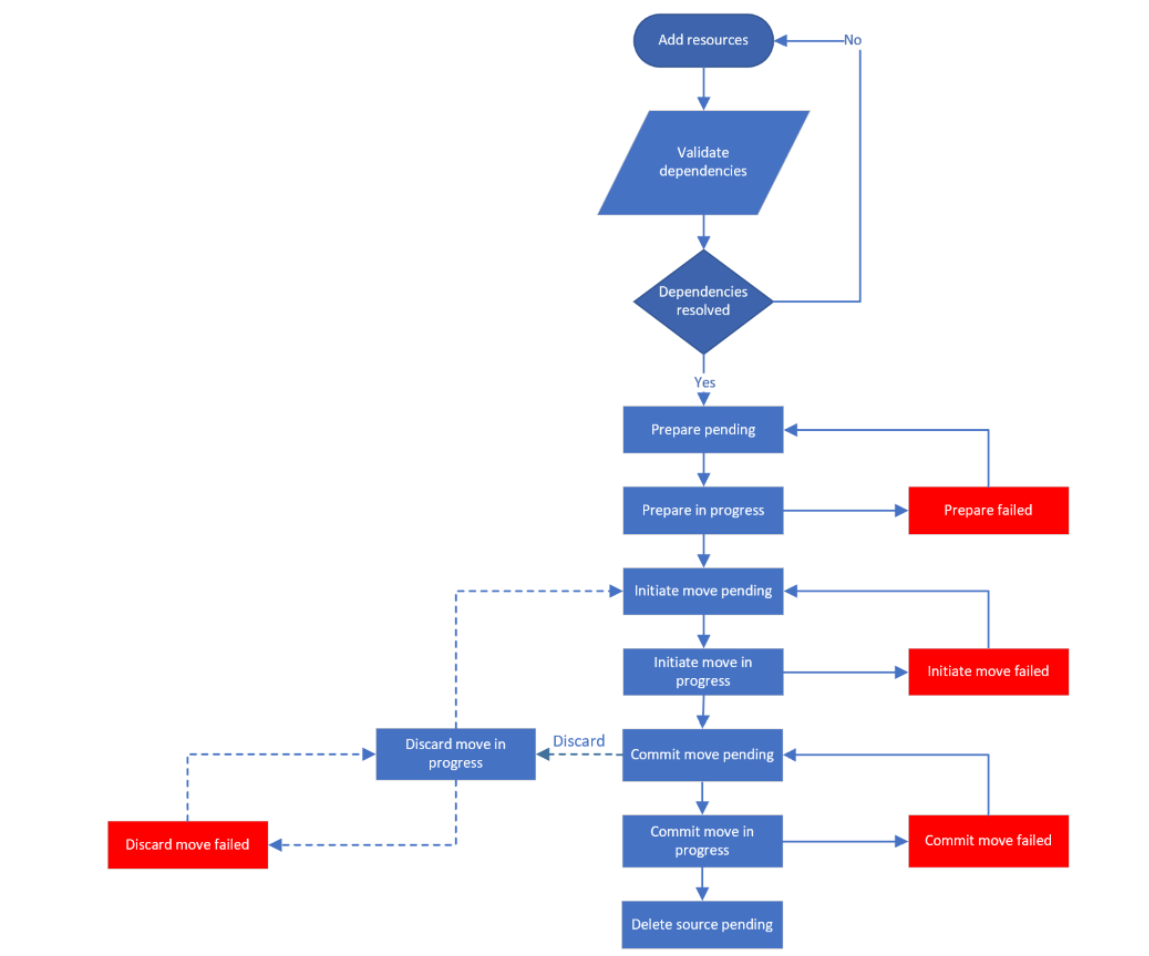
Proces van het verplaatsen van regio's
Elke verplaatsingsresource doorloopt de samengevatte stappen.
| Stap | DETAILS | Status/problemen |
|---|---|---|
| Stap 1: Resources selecteren | Selecteer een resource. De resource wordt toegevoegd aan de collectie voor verhuizingen. | De resourcestatus verplaatst naar Voorbereiding in behandeling. |
| Stap 2: Afhankelijkheden valideren | Validatie van de afhankelijkheden wordt uitgevoerd, terwijl tegelijkertijd het toevoegen van middelen op de achtergrond plaatsvindt. Indien de validatie aangeeft dat afhankelijke resources nog in afwachting zijn, moet u afhankelijke resources toevoegen. Voeg ze toe aan de verplaatsingsverzameling. Voeg alle afhankelijke resources toe, ook als u deze niet wilt verplaatsen. U kunt later opgeven dat de resources die u verplaatst, verschillende resources in de doelregio moeten gebruiken in plaats van de optie Configuratie te gebruiken. Mogelijk moet u handmatig valideren of er openstaande afhankelijkheden zijn op het tabblad Afhankelijkheden valideren. |
|
| Stap 3: Voorbereiden | Het voorbereidingsproces starten. De voorbereidingsstappen zijn afhankelijk van de resources die u wilt verplaatsen: - Staatloze Resources: Staatloze Resources hebben alleen configuratiegegevens. Voor deze resources is geen doorlopende replicatie van gegevens nodig om ze te kunnen verplaatsen. Voorbeelden hiervan zijn virtuele Azure-netwerken (VNets), netwerkadapters, load balancers en netwerkbeveiligingsgroepen. Voor dit type resource genereert het voorbereidingsproces een Azure Resource Manager-sjabloon. - Stateful resources: Stateful resources hebben zowel configuratie-informatie als gegevens die moeten worden verplaatst. Voorbeelden hiervan zijn Azure-VM's en Azure SQL-databases. Het voorbereidingsproces verschilt voor elke resource. Het kan inhouden dat de bronresource naar de doelregio wordt gerepliceerd. |
Bij het starten gaat de resourcestatus over in Voorbereiden wordt uitgevoerd. Nadat de voorbereiding is voltooid, gaat de resourcestatus zonder problemen over naar Verplaatsing starten in behandeling. Na een mislukte verwerking gaat de status over in Voorbereiden mislukt. |
| Stap 4: Verplaatsing initiëren | Het verplaatsingsproces starten. De verplaatsingsmethode is afhankelijk van het resourcetype: - Staatloos: Voor staatloze resources implementeert het verplaatsingsproces doorgaans een geïmporteerde sjabloon in de doelregio. De sjabloon is gebaseerd op de instellingen van de bronresource en op eventuele handmatige wijzigingen die u aan de doelinstellingen aanbrengt. - Stateful: Voor stateful bronnen kan het verplaatsingsproces betrekking hebben op het maken van de bron, of het inschakelen van een kopie, in het doelgebied. Alleen voor stateful resources kan het initiëren van een verplaatsing leiden tot downtime van bronresources. Bijvoorbeeld VM's en SQL. |
Bij het starten van de beweging gaat de status over in Startverplaatsing wordt uitgevoerd. Na een succesvolle initiatie van een verplaatsing verandert de status zonder problemen naar Commit move pending. Na een mislukte verplaatsing gaat de status over in Verplaatsing initiëren mislukt. |
| Stap 5 optie 1: verplaatsing negeren | Na de eerste verhuizing kunt u beslissen of u door wilt gaan met een volledige verhuizing. Als dat niet het geval is, kunt u de verplaatsing negeren. Resource Mover verwijdert de resources die in het doel zijn gemaakt. Het replicatieproces voor stateful resources wordt na het verwijderen voortgezet. Deze optie is handig voor het testen. | Bij het verwijderen van bronnen wijzigt de status naar Verwijderen in Voortgang. Wanneer een weggooiactie succesvol is, wordt de status probleemloos gewijzigd naar Initiëren verplaatsing in behandeling. Als de verwijdering mislukt, gaat de status over in Verwijdering mislukt. |
| Stap 5 optie 2: Verplaatsing doorvoeren | Als u na de eerste verplaatsing wilt doorgaan met een volledige verplaatsing, controleert u de resources in het doelgebied en wanneer u klaar bent, rondt u de verplaatsing af. Alleen voor stateful resources kan het doorvoeren ertoe leiden dat bronresources, zoals VM's of SQL, ontoegankelijk worden. |
Als u de verplaatsing bevestigt, wordt de resourcestatus verplaatst naar Verplaatsing wordt uitgevoerd*. Na een geslaagde commit laat de resourcestatus Commit-verplaatsing voltooid zien, zonder problemen. Bij een mislukte doorvoer gaat de status over in Doorvoerverplaatsing mislukt. |
| Stap 6: Bron verwijderen | Nadat u de verplaatsing hebt doorgevoerd en de resources in de doelregio hebt gecontroleerd, kunt u de bronresource verwijderen. | Nadat de resourcestatus is doorgevoerd, verandert deze naar bronverwijdering in behandeling. Vervolgens kunt u de bronresource selecteren en verwijderen. Alleen bronnen in de status Bron verwijderen die in behandeling zijn kunnen worden verwijderd. Het verwijderen van een resourcegroep of SQL Server in de Resource Mover-portal wordt niet ondersteund. Deze resources kunnen alleen worden verwijderd van de pagina met resource-eigenschappen. |
Regiostaten verplaatsen
Het verplaatsingsproces kent een aantal statussen en problemen die zich tijdens elke status kunnen voordoen. Deze worden in het stroomdiagram opgesomd.
Afhankelijkheidsanalyse
Wanneer u door het verplaatsingsproces gaat, worden afhankelijkheden automatisch gevalideerd als:
- Een resource maakt gebruik van afhankelijke resources die niet in de verzamelmap voor verplaatsingen zijn opgenomen.
- De afhankelijke resource in de verplaatsingsverzameling heeft eigen afhankelijkheden die zich niet in de verplaatsingsverzameling bevinden.
- u de doelinstellingen voor de resource hebt gewijzigd en u afhankelijkheden opnieuw moet valideren.
Resources verwijderen
Als u een resource niet wilt verplaatsen, kunt u deze verwijderen uit de verplaatsingsverzameling. Over het algemeen wordt de resource vervolgens uit de verzameling verwijderd, samen met eventuele gekoppelde acties of objecten, zoals replicaties of opgeslagen sjablonen. Wat er precies gebeurt wanneer u een resource verwijdert, is afhankelijk van het type resource en de status van de resource wanneer u deze verwijdert. Meer informatie.
Impact verplaatsen
De tabel geeft een overzicht van wat er wordt beïnvloed wanneer u tussen verschillende regio's verplaatsingen uitvoert.
| Gedrag | Over regio's |
|---|---|
| Data | Resourcegegevens en metagegevens worden verplaatst. Metagegevens worden tijdelijk opgeslagen om de status van resourceafhankelijkheden en -bewerkingen bij te houden. |
| Resource | De bronresource blijft intact om ervoor te zorgen dat apps blijven werken. Ze kunnen desgewenst na het verplaatsen worden verwijderd. Er wordt een resource in de doelregio gemaakt. |
| Verplaatsingsproces | Proces in meerdere stappen waarvoor handmatige interventie en bewaking is vereist. |
| Testen | Het testen van de verplaatsing is belangrijk, omdat de apps na de verplaatsing in de doelregio moeten blijven werken zoals mag worden verwacht. |
| Uitvaltijd | Er wordt geen gegevensverlies verwacht, maar wel enige downtime om resources te verplaatsen. |
Volgende stappen
- Virtuele Azure-machines naar een andere regio verplaatsen.
- Azure SQL-resources naar een andere regio verplaatsen.