Share via


Agents

In dit artikel worden de belangrijkste concepten achter agents geïntroduceerd, waarom ze belangrijk zijn en hoe ze in werkstromen passen, zodat u aan de slag kunt met het bouwen van agents in .NET.

Wat zijn agents?

Agents zijn systemen die doelstellingen bereiken.

Onderdelen van een agent

Agents worden geschikter wanneer deze zijn uitgerust met het volgende:

  • Redenering en besluitvorming: mogelijk gemaakt door LLM's, zoekalgoritmen of plannings- en besluitvormingssystemen.
  • Hulpprogrammagebruik: Toegang tot MCP-servers (Model Context Protocol), uitvoering van code en externe API's.
  • Contextbewustzijn: Geïnformeerd door chatgeschiedenis, threads, vectorarchieven, bedrijfsgegevens of kennisgrafieken.

Met deze mogelijkheden kunnen agents autonoom, adaptief en intelligenter werken.

Wat zijn werkstromen?

Naarmate de doelstellingen in complexiteit toenemen, moeten ze worden opgesplitst in beheerbare stappen. Daar komen werkstromen binnen.

Werkstromen definiëren de volgorde van de stappen die nodig zijn om een doelstelling te bereiken.

Stel dat u een nieuwe functie op uw bedrijfswebsite start. Als het een eenvoudige update is, kunt u over enkele uren van idee tot productie gaan. Maar voor complexere initiatieven kan het proces het volgende omvatten:

  • Het verzamelen van vereisten
  • Ontwerpen en architectuur
  • Implementation
  • Testing
  • Uitrol

Enkele belangrijke opmerkingen:

  • Elke stap kan subtaken bevatten.
  • Verschillende specialisten kunnen verschillende fasen beheren.
  • Voortgang is niet altijd lineair. Fouten die tijdens het testen zijn aangetroffen, kunnen u terugsturen naar de implementatie.
  • Succes is afhankelijk van planning, indeling en communicatie tussen belanghebbenden.

Agents + werkstromen = agentschapswerkstromen

Voor werkstromen zijn geen agents vereist, maar agents kunnen ze wel verbeteren.

Wanneer agents zijn uitgerust met redenering, hulpprogramma's en context, kunnen ze werkstromen optimaliseren.

Dit is de basis van systemen met meerdere agents, waarbij agents samenwerken binnen werkstromen om complexe doelen te bereiken.

Werkstroomindeling

Agentische werkstromen kunnen op verschillende manieren worden ingedeeld. Hier volgen enkele van de meest voorkomende:

Sequentieel

Agents verwerken taken een na elkaar, waarbij resultaten worden doorgegeven.

Sequentiële agentindeling: Taakinvoer → Agent A → Agent B → Agent C → Definitieve uitvoer

Gelijktijdig

Agents werken parallel, elk met verschillende aspecten van de taak.

Gelijktijdige agentindeling: taakinvoer → agents A, B, C → geaggregeerde resultaten → uiteindelijke uitvoer

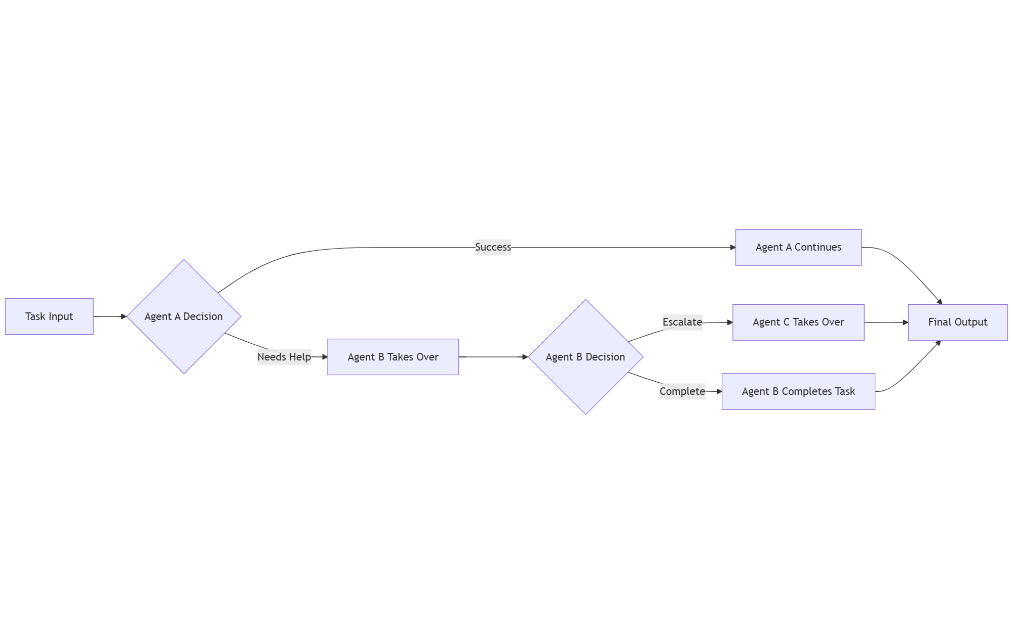
Overdracht

Verantwoordelijkheid verschuift van de ene agent naar de andere op basis van voorwaarden of resultaten.

Handoff orchestratie: Taakinvoer → Agent A Beslissing → Agent B of Agent A → Agent B Beslissing → Agent C of Agent B → Finale Output

Groepschat

Agenten werken samen in een gedeeld gesprek, waarbij inzichten in realtime worden uitgewisseld.

Groepschatindeling: Gebruiker en agents A, B, C werken samen via GroupChat om uiteindelijke uitvoer te produceren

Magnetisch

Een lead-agent stuurt andere agenten.

Hoe kan ik aan de slag met het bouwen van agents in .NET?

De bouwstenen in Microsoft.Extensions.AI en Microsoft.Extensions.VectorData leveren de fundamenten voor agents door modulaire onderdelen te bieden voor AI-modellen, -hulpprogramma's en -gegevens.

Deze onderdelen fungeren als de basis voor Microsoft Agent Framework. Zie Microsoft Agent Framework voor meer informatie.