Share via


Gefragmenteerde NET_BUFFER_LIST structuren

Een NDIS-stuurprogramma kan een gefragmenteerde NET_BUFFER_LIST structuur maken op basis van een bestaande NET_BUFFER_LIST structuur. De gefragmenteerde structuur verwijst naar een set NET_BUFFER structuren die verwijzen naar de oorspronkelijke gegevens; de gegevens zijn echter onderverdeeld in eenheden die niet groter zijn dan een maximale grootte. Dit type structuur kan door stuurprogramma's worden gebruikt om grote buffers efficiënt op te splitsen in kleinere buffers.

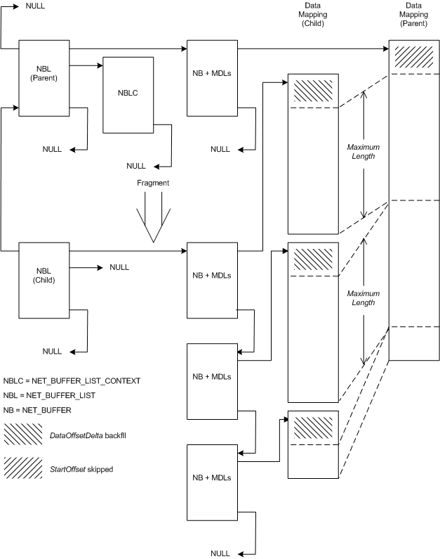
In de volgende afbeelding ziet u de relatie tussen een bovenliggende NET_BUFFER_LIST-structuur en een gefragmenteerd kind.

diagram dat de relatie toont tussen een ouder NET_BUFFER_LIST structuur en de gefragmenteerde kindstructuur.

De voorgaande afbeelding bevat een ouder NET_BUFFER_LIST structuur en een kindstructuur die is afgeleid van die ouder. De bovenliggende structuur heeft één NET_BUFFER_LIST_CONTEXT structuur en één NET_BUFFER structuur waaraan MDL's zijn gekoppeld. De bovenliggende aanwijzer van de bovenliggende structuur is NULL, wat aangeeft dat het geen afgeleide structuur is.

De onderliggende NET_BUFFER_LIST-structuur heeft drie NET_BUFFER-structuren waaraan MDL's zijn gekoppeld. De kind NET_BUFFER_LIST-structuur heeft een aanwijzer naar de ouderstructuur. De aanwezigheid van NULL als NET_BUFFER_LIST_CONTEXT structuurpointer duidt erop dat het kind geen NET_BUFFER_LIST_CONTEXT structuur heeft.

NDIS-stuurprogramma's roepen de functie NdisAllocateFragmentNetBufferList aan om een nieuwe gefragmenteerde NET_BUFFER_LIST structuur te maken die is gebaseerd op de gegevens in een bestaande NET_BUFFER_LIST structuur. NDIS wijst nieuwe NET_BUFFER structuren en MDL's toe voor de gefragmenteerde NET_BUFFER_LIST structuur. NDIS wijst geen NET_BUFFER_LIST_CONTEXT structuur toe voor de gefragmenteerde structuur. De fragmentstructuren NET_BUFFER en MDL's beschrijven dezelfde gegevens als de bovenliggende structuur. De gegevens worden niet gekopieerd.

NdisAllocateFragmentNetBufferList maakt de fragmenten, beginnend vanaf het begin van de gebruikte gegevensruimte in elke bovenliggende NET_BUFFER structuur en offset door de waarde die is opgegeven in de parameter StartOffset.

NdisAllocateFragmentNetBufferList verdeelt de gebruikte gegevensruimte in elke bron NET_BUFFER structuur in fragmenten. De lengte van de gebruikte gegevensruimte van elk fragment is kleiner dan of gelijk aan de waarde die is opgegeven in de parameter MaximumLength. De gebruikte gegevensruimte van het laatste fragment kan kleiner zijn dan MaximumLength-. De gegevensverschuiving van de nieuwe NET_BUFFER structuren wordt teruggetrokken door het aantal bytes dat is opgegeven in de parameter DataOffsetDelta.

Als er meerdere NET_BUFFER structuren zijn in de bovenliggende NET_BUFFER_LIST structuur (niet weergegeven in de afbeelding) is het fragmenteringsproces voor elke NET_BUFFER structuur hetzelfde als voor één structuur. Als het laatste stukje gegevens in een bovenliggende NET_BUFFER structuur bijvoorbeeld kleiner is dan de maximale grootte, combineert NDIS dergelijke gegevens niet met de gegevens aan het begin van de volgende NET_BUFFER structuur.

NDIS-stuurprogramma's roepen de -functie NdisFreeFragmentNetBufferList- aan om een NET_BUFFER_LIST-structuur en alle bijbehorende NET_BUFFER-structuren en MDL-ketens vrij te geven die eerder zijn toegewezen door het aanroepen van de -functie NdisAllocateFragmentNetBufferList-.

Afgeleide NET_BUFFER_LIST Structuren