Notitie
Voor toegang tot deze pagina is autorisatie vereist. U kunt proberen u aan te melden of mappen te wijzigen.
Voor toegang tot deze pagina is autorisatie vereist. U kunt proberen om mappen te wijzigen.
Windows-subsysteem voor Linux (WSL) is nu Open Source.
De code die WSL mogelijk maakt, is beschikbaar op GitHub: microsoft/WSL Releases.
Leer wat dit betekent, hoe u WSL downloadt, bouwt op basis van broncode en overzicht van WSL-onderdelen en meer.
Overzicht van onderdelen
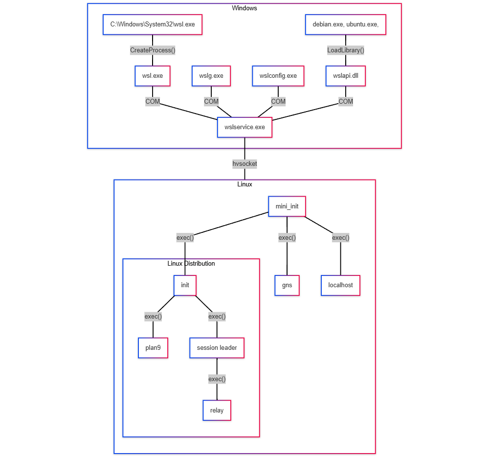
WSL bestaat uit een set distributieonderdelen. Sommige worden uitgevoerd in Windows en sommige worden uitgevoerd in de virtuele WSL 2-machine.
De code van WSL kan worden onderverdeeld in deze hoofdgebieden:
Uitvoerbare opdrachtregels die de toegangspunten zijn om te communiceren met WSL:
wsl.exe,wslconfig.exeenwslg.exe. Dit zijn processen die worden uitgevoerd vanafC:\\Windows\System32\wsl.exe>CreateProcess().De WSL-service die de virtuele WSL-machine (VM) start, start de geïnstalleerde Linux-distributies, koppelt bestandstoegangsshares en meer:
wslservice.exeLinux-init- en daemon-processen, binaire bestanden die worden uitgevoerd in Linux om WSL-functionaliteit te bieden:
initvoor opstarten,gnsvoor netwerken,localhostvoor port forwarding, enzovoort.Linux-bestanden delen op Windows met de Plan 9-serverimplementatie van WSL:
plan9.
Meer informatie over elk onderdeel vindt u op de opensource-site van WSL: wsl.dev.
De WSL-broncode wordt ondersteund door deze aanvullende opensource-onderdelen:
- microsoft/wslg: De ondersteuning van Wayland- en X-servergerelateerde scenario's mogelijk maken binnen het Windows-subsysteem voor Linux: De grafische gebruikersinterface (GUI) om Linux-apps met een visuele interface uit te voeren (niet alleen in de commandoregel).
- microsoft/WSL2-Linux-Kernel: de bron voor de Linux-kernel die wordt gebruikt in het Windows-subsysteem voor Linux 2 (WSL2): de WSL2 Linux-kernel.
De volgende onderdelen maken nog steeds deel uit van de Windows-installatiekopieën en zijn op dit moment niet open source:
-
Lxcore.sys: het stuurprogramma aan de kernelzijde dat WSL 1 aanzet -
P9rdr.sysenp9np.dll: de onderdelen die de omleiding van het\\wsl.localhostbestandssysteem uitvoeren (van Windows naar Linux)
Zie de blogaankondiging van Microsoft Build 2025 voor meer informatie over de geschiedenis en community achter opensourcing WSL: Het Windows-subsysteem voor Linux is nu open source door Pierre Boulay
Ga naar de WSL-opslagplaats op GitHub om bij te dragen: microsoft/WSL.
Windows Subsystem for Linux