Observação
O acesso a essa página exige autorização. Você pode tentar entrar ou alterar diretórios.
O acesso a essa página exige autorização. Você pode tentar alterar os diretórios.
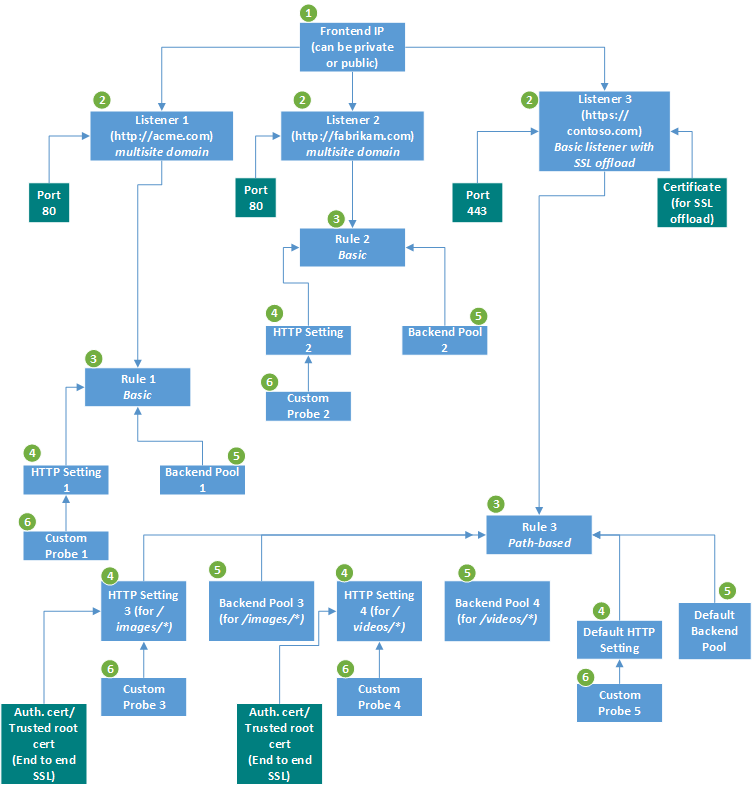
O Gateway de Aplicativo do Azure consiste em vários componentes que podem ser configurados de várias maneiras para cenários diferentes. Este artigo mostra como configurar cada componente.

Esta imagem ilustra um aplicativo que tem três ouvintes. Os dois primeiros são ouvintes de vários sites para http://acme.com/* e http://fabrikam.com/*, respectivamente. Ambos escutam na porta 80. O terceiro é um ouvinte básico que tem terminação de protocolo TLS de ponta a ponta, anteriormente conhecido como terminação de protocolo SSL.
Infraestrutura
A infraestrutura do Gateway de Aplicativo inclui a rede virtual, sub-redes, grupos de segurança de rede e rotas definidas pelo usuário.
Confira mais informações em Configuração da infraestrutura do Gateway de Aplicativo.
Endereço IP de front-end
Você pode configurar o gateway de aplicativo para ter um endereço IP público, um endereço IP privado ou ambos. Um IP público é necessário quando você hospeda um back-end que os clientes devem acessar pela Internet por meio de um VIP (IP virtual) voltado para a Internet.
Para obter mais informações, confira Configuração de endereço IP de front-end do Gateway de Aplicativo.
, ouvintes
Um ouvinte é uma entidade lógica que verifica as solicitações de conexão de entrada usando porta, protocolo, host e endereço IP. Ao configurar o listener, você deve inserir valores para essas entidades que coincidam com os valores correspondentes na solicitação de entrada no gateway.
Confira mais informações em Configuração do ouvinte do Gateway de Aplicativo.
Regras de roteamento de solicitação
Ao criar um gateway de aplicativo usando o portal do Azure, você criará uma regra padrão (rule1). Essa regra associa o ouvinte padrão (appGatewayHttpListener) ao pool de back-end padrão (appGatewayBackendPool) e às configurações HTTP do back-end padrão (appGatewayBackendHttpSettings). Depois de criar o gateway, você pode editar as configurações da regra padrão ou criar novas regras.
Confira mais informações em Regras de roteamento de solicitação do Gateway de Aplicativo.
Configurações de back-end
O gateway de aplicativo encaminha o tráfego para os servidores back-end usando a configuração especificada aqui. Depois de criar uma configuração de back-end, você deve associá-la a uma ou mais regras de roteamento de solicitação.
Para obter mais informações, consulte a Configuração de configurações de back-end do Gateway de Aplicativo.
Pool de back-end
Você pode apontar um pool de back-end para quatro tipos de membros de back-end: uma máquina virtual específica, um conjunto de dimensionamento de máquinas virtuais, um endereço IP/um FQDN ou um serviço de aplicativo.
Depois de criar um pool de back-end, você precisará associá-lo a uma ou mais regras de roteamento de solicitação. Você também precisa configurar investigações de integridade para cada pool de back-end no gateway de aplicativo. Quando uma condição de regra de roteamento de solicitação é atendida, o gateway de aplicativo encaminha o tráfego para os servidores íntegros (conforme determinado pelas investigações de integridade) no pool de back-end correspondente.
Investigações de integridade
Um gateway de aplicativo monitora a integridade de todos os recursos em seu back-end por padrão. No entanto, recomendamos fortemente que você crie uma investigação de integridade personalizada para cada configuração de HTTP de back-end para ter maior controle sobre o monitoramento de integridade. Saiba como configurar uma investigação personalizada em Configurações da investigação de integridade personalizada.
Observação
Depois de criar uma investigação de integridade personalizada, você precisará associá-la a uma configuração de HTTP de back-end. Uma sonda personalizada não monitora a integridade do pool de back-end, a menos que a configuração HTTP correspondente seja explicitamente associada a um ouvinte usando uma regra.
Próximas etapas
Agora que você conhece os componentes do Gateway de Aplicativo, pode: