Compartilhar via


Tutorial: Criar um painel de métricas do Java com o Espaço Gerenciado do Azure para Grafana

Neste tutorial, você aprenderá a configurar um painel de métricas usando o Espaço Gerenciado do Azure para Grafana para monitorar aplicativos Java em execução nos Aplicativos de Contêiner do Azure.

O Grafana é uma ferramenta popular para visualização e monitoramento de métricas centralizados no setor de observabilidade. O Espaço Gerenciado do Azure para Grafana é um serviço do Azure totalmente gerenciado que permite implantar e gerenciar painéis do Grafana com integração perfeita do Azure. Você pode usar o Espaço Gerenciado do Azure para Grafana para visualizar as métricas java expostas pelos Aplicativos de Contêiner do Azure ou integrar as métricas do Java aos seus painéis existentes do Grafana.

Neste tutorial, você:

  • Criará uma instância do Espaço Gerenciado do Azure para Grafana.
  • Crie um painel de métricas do Java no Grafana.
  • Visualize as métricas do Java para Aplicativos de Contêiner do Azure com o Grafana.

Pré-requisitos

Configurar o ambiente

Siga estas etapas para definir variáveis ​​de ambiente e verificar se a extensão do Espaço Gerenciado do Azure para Grafana está atualizada.

  1. Crie variáveis para dar suporte à configuração do Grafana.

    export LOCATION=eastus
    export SUBSCRIPTION_ID={subscription-id}
    export RESOURCE_GROUP=grafana-resource-group
    export GRAFANA_INSTANCE_NAME=grafana-name
    
    Variável Descrição
    LOCATION O local da região do Azure em que você cria sua instância do Espaço Gerenciado do Azure para Grafana.
    SUBSCRIPTION_ID A ID da assinatura que você usa para criar seus Aplicativos de Contêiner do Azure e instância do Espaço Gerenciado do Azure para Grafana.
    RESOURCE_GROUP O nome do grupo de recursos do Azure para sua instância do Espaço Gerenciado do Azure para Grafana.
    GRAFANA_INSTANCE_NAME O nome da instância do Espaço Gerenciado do Azure para Grafana.
  2. Faça logon no Azure com a CLI do Azure.

    az login
    
  3. Crie um grupos de recursos.

    az group create --name $RESOURCE_GROUP --location $LOCATION
    
  4. Use estes comandos para verificar se você tem a versão mais recente das extensões da CLI do Azure para o Espaço Gerenciado do Azure para Grafana.

    az extension add --name amg --upgrade
    

Configure uma instância do Espaço Gerenciado do Azure para Grafana

Primeiro, crie uma instância do Espaço Gerenciado do Azure para Grafana e conceda as atribuições de função necessárias.

  1. Criará uma instância do Espaço Gerenciado do Azure para Grafana.

    az grafana create \
        --name $GRAFANA_INSTANCE_NAME \
        --resource-group $RESOURCE_GROUP \
        --location $LOCATION
    
  2. Conceda a função "Leitor de Monitoramento" da instância do Espaço Gerenciado do Azure para Grafana para ler as métricas do Azure Monitor. Saiba mais sobre a autenticação e as permissões para o Espaço Gerenciado do Azure para Grafana.

    GRAFA_IDDENTITY=$(az grafana show --name $GRAFANA_INSTANCE_NAME --resource-group $RESOURCE_GROUP --query "identity.principalId" --output tsv)
    
    az role assignment create --assignee $GRAFA_IDDENTITY --role "Monitoring Reader" --scope /subscriptions/$SUBSCRIPTION_ID
    

Crie um painel de métricas do Java

Importante

Para adicionar um novo painel no Grafana, você precisa ter a função Grafana Admin ou Grafana Editor, consulte funções do Espaço Gerenciado do Azure para Grafana.

  1. Atribua a função Grafana Admin à sua conta no recurso Espaço Gerenciado do Azure para Grafana.

    Obtenha o ID do recurso para sua instância do Espaço Gerenciado do Azure para Grafana.

    GRAFANA_RESOURCE_ID=$(az grafana show --resource-group $RESOURCE_GROUP --name $GRAFANA_INSTANCE_NAME --query id --output tsv)
    

    Antes de executar esse comando, substitua o espaço reservado <USER_OR_SERVICE_PRINCIPAL_ID> pela sua ID do usuário ou da entidade de serviço.

    az role assignment create \
        --assignee <USER_OR_SERVICE_PRINCIPAL_ID> \
        --role "Grafana Admin" \
        --scope $GRAFANA_RESOURCE_ID
    
  2. Baixe o painel de métrica do Java de exemplo para o arquivo json dos Aplicativos de Contêiner do Azure.

  3. Obtenha o ponto de extremidade do recurso Espaço Gerenciado do Azure para Grafana.

    az grafana show --resource-group $RESOURCE_GROUP \
       --name $GRAFANA_INSTANCE_NAME \
       --query "properties.endpoint" \
       --output tsv
    

    Esse comando retorna a URL que você pode usar para acessar o painel Espaço Gerenciado do Azure para Grafana. Abra seu navegador com URL e logon.

  4. Vá para Dashboard>New ->Import. Carregue o arquivo JSON do painel de exemplo acima e escolha a fonte de dados Azure Monitor interna padrão e clique no botão Import.

    Captura de tela da importação do painel de métricas do Java para Aplicativos de Contêiner do Azure.

Visualize as métricas do Java para Aplicativos de Contêiner do Azure com o Grafana

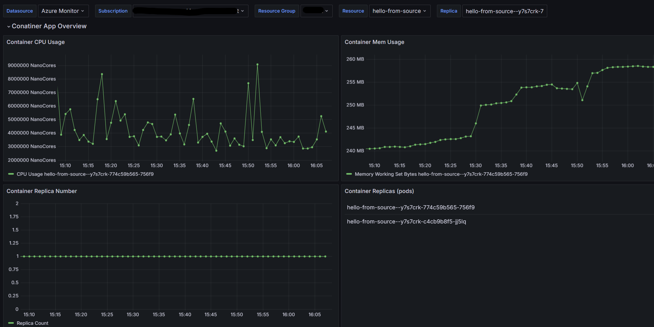
  1. Insira suas informações do recurso nos filtros para seus Aplicativos de Contêiner do Azure. Agora você pode exibir todas as métricas do Java com suporte nos Aplicativos de Contêiner do Azure no painel. O painel de exemplo fornece dados de métrica ao vivo, incluindo

    • Visão geral do aplicativo de contêiner
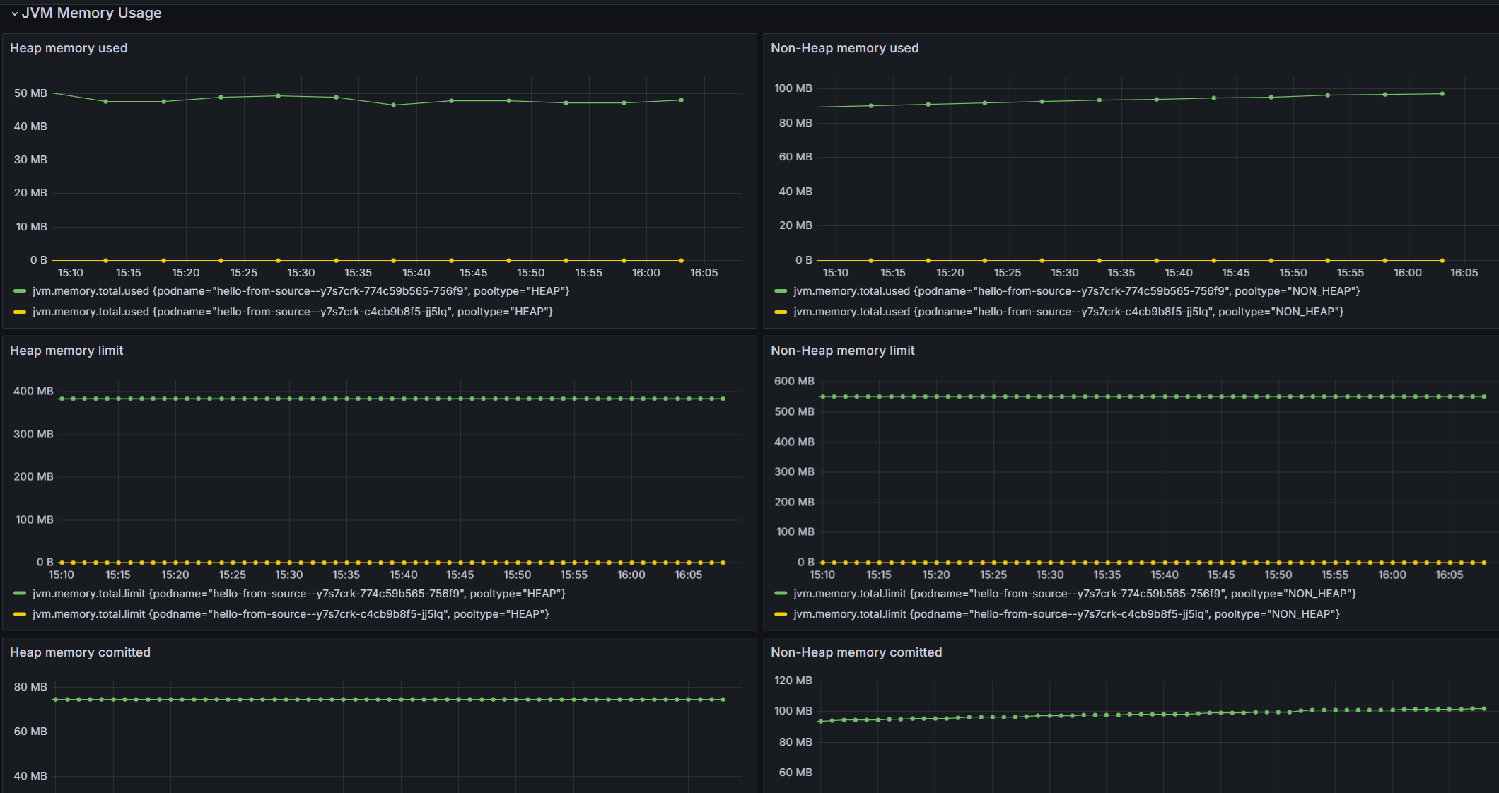
    • Uso de memória da JVM
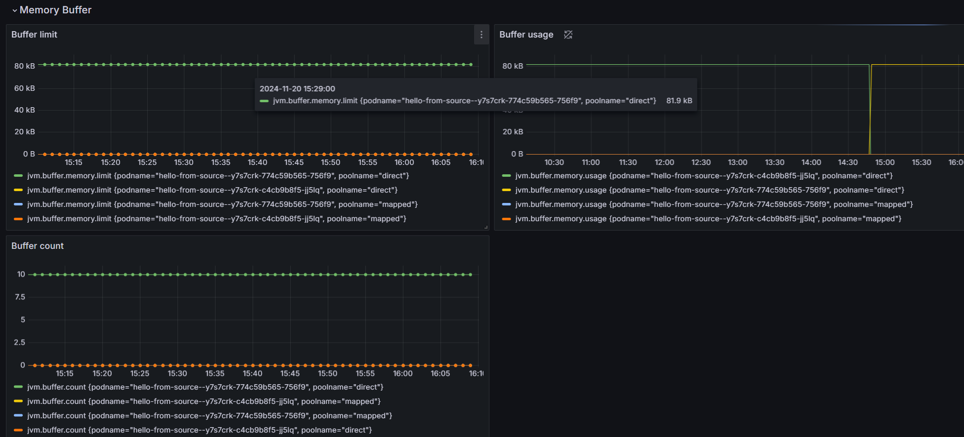
    • Buffer de memória da JVM
    • JVM GC JVM GC
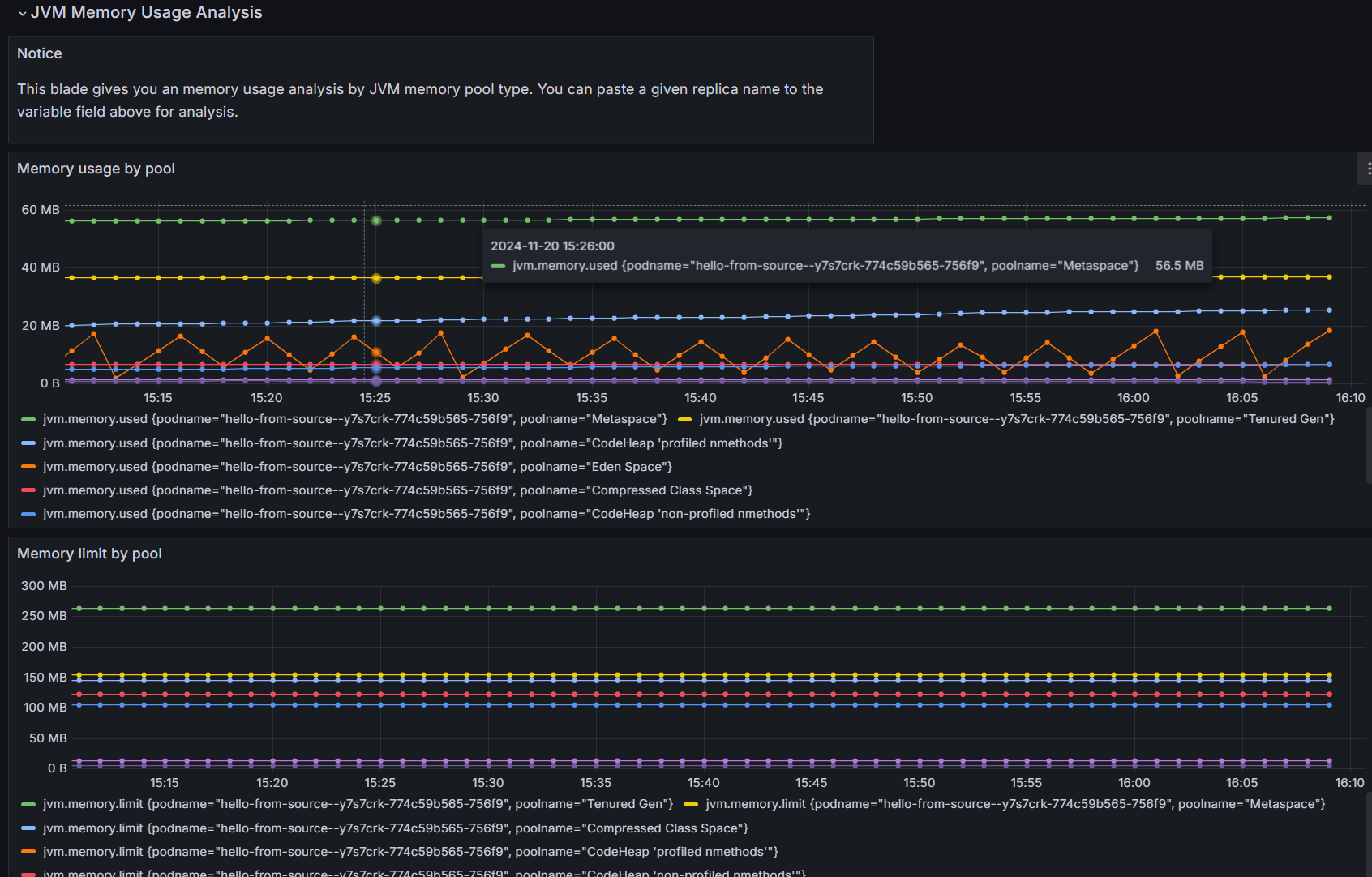
    • Uma análise detalhada de uso de memória da JVM

    Captura de tela da guia Visão geral no Grafana.

    Captura de tela da guia memória da JVM no Grafana.

    Captura de tela da guia memória de buffer da JVM no Grafana.

    Captura de tela da guia JVM GC no Grafana.

    Captura de tela da guia análise de memória da JVM no Grafana.

Você pode usar esse painel como ponto de partida para criar suas próprias visualizações de métrica personalizadas e uma solução de monitoramento.

Limpar os recursos

Os recursos criados neste tutorial têm um efeito na sua fatura do Azure. Se você não usar esses serviços a longo prazo, execute o comando a seguir para remover tudo o que foi criado neste tutorial.

az group delete --resource-group $RESOURCE_GROUP