Compartilhar via


Configurar hubs de eventos com o Microsoft Purview para enviar e receber mensagens de tópicos do Atlas Kafka

Este artigo explica como configurar o Microsoft Purview para poder enviar e receber eventos de tópicos do Atlas Kafka com Hubs de Eventos do Azure.

Se já tiver configurado o seu ambiente, saiba como começar a utilizar a biblioteca .NET Azure.Messaging.EventHubs para enviar e receber mensagens.

Pré-requisitos

Para configurar o seu ambiente, precisa de determinados pré-requisitos:

  • Uma subscrição do Microsoft Azure. Para utilizar os serviços do Azure, incluindo os Hubs de Eventos, precisa de uma subscrição do Azure. Se não tiver uma conta do Azure, pode inscrever-se numa avaliação gratuita ou utilizar os benefícios de subscritor do MSDN quando criar uma conta.
  • Uma conta ativa do Microsoft Purview.

Configurar Hubs de Eventos

Para enviar ou receber mensagens de tópicos do Atlas Kafka, terá de configurar pelo menos um espaço de nomes dos Hubs de Eventos. Você pode:

Observação

Se a sua conta do Microsoft Purview tiver sido criada antes de 15 de dezembro de 2022, poderá já ter um recurso dos Hubs de Eventos gerido associado à sua conta. Pode marcar em Recursos Geridos nas definições na página da sua conta do Microsoft Purview no portal do Azure. Captura de ecrã a mostrar o botão de alternar espaço de nomes dos Hubs de Eventos realçado na página Recursos geridos da página da conta do Microsoft Purview no portal do Azure.

  • Se não vir este recurso ou estiver desativado, siga os passos abaixo para configurar os Hubs de Eventos.

  • Se estiver ativado, pode continuar a utilizar este espaço de nomes dos Hubs de Eventos gerido, se preferir. (Existe um custo associado. Veja a página de preços.) Se quiser gerir a sua própria conta dos Hubs de Eventos, primeiro tem de desativar esta funcionalidade e seguir os passos abaixo. Para manter atualizada a versão do TLS suportada do Hub de Eventos, recomendamos que utilize o Hub de Eventos BYO.Se desativar o recurso dos Hubs de Eventos geridos, não poderá reativar um recurso do Hub de Eventos gerido. Só poderá configurar os seus próprios Hubs de Eventos.

Traga o seu próprio espaço de nomes dos Hubs de Eventos

Pode configurar um espaço de nomes Hubs de Eventos do Azure existente com um Hub de Eventos ou criar um novo para se ligar ao Microsoft Purview.

Permissões dos Hubs de Eventos

Para se autenticar com os Hubs de Eventos, pode utilizar:

  • Identidade gerida do Microsoft Purview (Recomendado)
  • Identidade gerida atribuída pelo utilizador – apenas disponível ao configurar espaços de nomes após a criação da conta e se estiver a utilizar Hubs de Eventos com uma rede aberta.

Estas identidades precisam de, pelo menos, contribuidor permissões nos Hubs de Eventos para poderem configurá-las para serem utilizadas com o Microsoft Purview.

Redes dos Hubs de Eventos

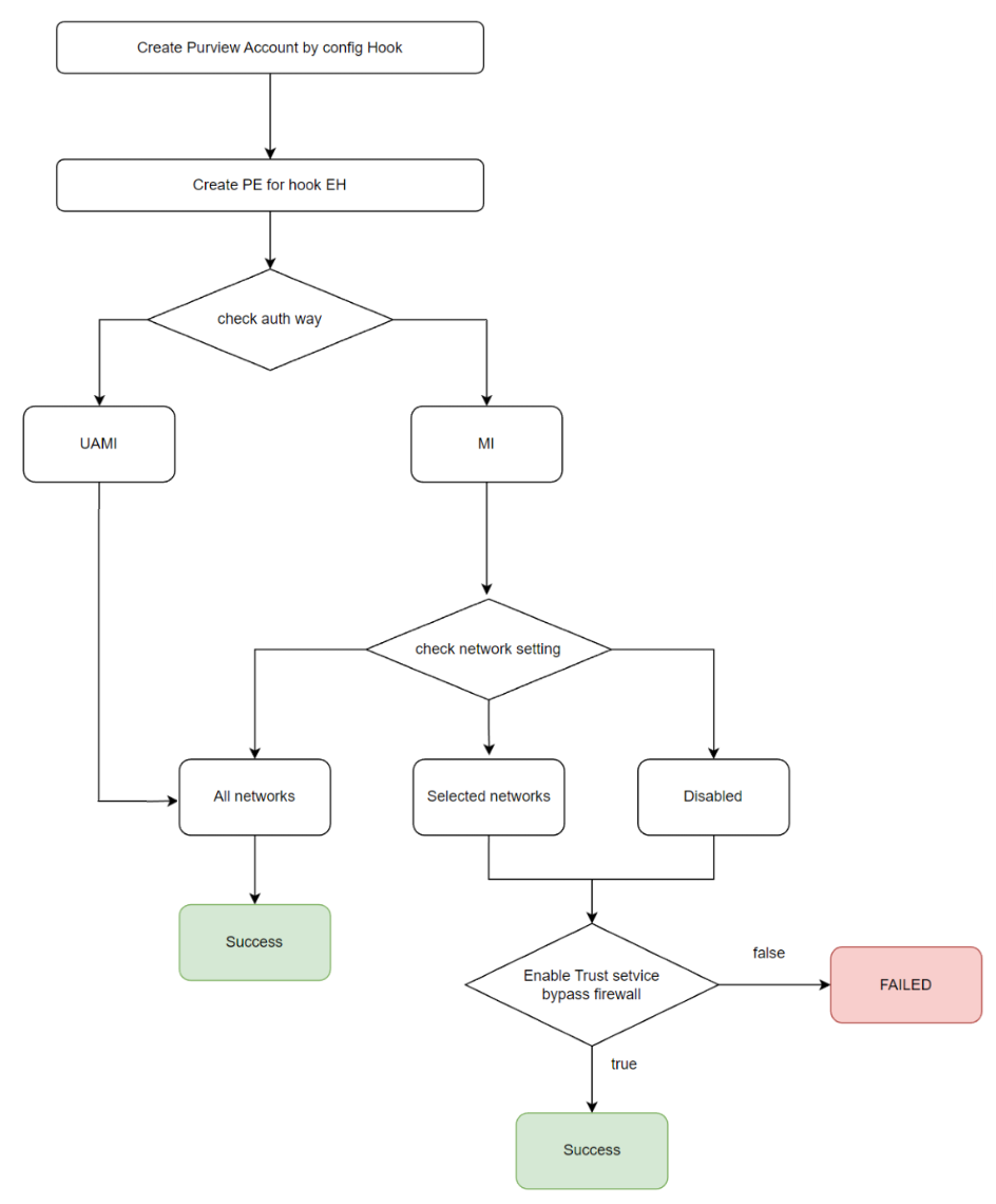
  1. Se a sua conta do Microsoft Purview estiver a utilizar pontos finais privados, configure um ponto final privado de ingestão para ligar aos Hubs de Eventos.

  2. A rede da área de trabalho dos Hubs de Eventos tem de ser configurada de uma de duas formas:

    • Acesso à rede pública definido como Redes selecionadas ou Desativado, Permitir que os serviços Microsoft fidedignos ignorem esta firewall definida como Sim e utilizar a identidade gerida do Microsoft Purview para autenticar.
    • Acesso à rede pública definido como Todas as redes e com a identidade gerida do Microsoft Purview ou uma identidade gerida atribuída pelo utilizador para autenticar.

    O status do Microsoft Purview como um serviço fidedigno significa que, desde que a opção Permitir que os serviços Microsoft fidedignos ignorem esta firewall esteja definida como Sim no recurso dos Hubs de Eventos, os seus hooks ainda podem receber mensagens dos Hubs de Eventos.

Fluxograma de redes dos Hubs de Eventos, que mostra o caminho de êxito através de todas as redes ou da ativação de serviços fidedignos.

Para obter mais informações sobre a rede dos Hubs de Eventos, veja a documentação do Hubs de Eventos do Azure.

Configurar Os Hubs de Eventos para publicar mensagens no Microsoft Purview

  1. Navegue para a configuração do Kafka nas definições na página da sua conta do Microsoft Purview no portal do Azure.

    Captura de ecrã a mostrar a opção de configuração do Kafka no menu do Microsoft Purview no portal do Azure.

  2. Selecione Adicionar configuração e Configuração do hook.

    Observação

    Pode adicionar o número de configurações de hook de que precisar.

    Captura de ecrã a mostrar a página de configuração do Kafka com a configuração adicionar configuração e hook realçada.

  3. Atribua um nome à configuração do hook, selecione a sua subscrição, um espaço de nomes dos Hubs de Eventos existente, um Hub de Eventos existente para o qual enviar as notificações, o grupo de consumidores que pretende utilizar e o tipo de autenticação que pretende utilizar.

    Dica

    Pode utilizar o mesmo espaço de nomes dos Hubs de Eventos mais do que uma vez, mas cada configuração precisará dos seus próprios Hubs de Eventos.

    Captura de ecrã a mostrar a página de configuração do hook, com todos os valores preenchidos.

  4. Selecione Salvar. A conclusão da configuração demora alguns minutos.

  5. Assim que a configuração estiver concluída, pode começar os passos para publicar mensagens no Microsoft Purview.

Configurar os Hubs de Eventos para receber mensagens do Microsoft Purview

  1. Navegue para a configuração do Kafka nas definições na página da sua conta do Microsoft Purview no portal do Azure.

    Captura de ecrã a mostrar a opção de configuração do Kafka no menu do Microsoft Purview no portal do Azure.

  2. Se já existir uma configuração listada como tipo Notificação, os Hubs de Eventos já estão configurados e pode começar os passos para receber mensagens do Microsoft Purview.

    Observação

    Só é possível configurar um Hub de Eventos de Notificação de cada vez.

    Captura de ecrã a mostrar a opção de configuração do Kafka com uma configuração de tipo de notificação pronta.

  3. Se ainda não existir uma Configuração de notificação listada, selecione Adicionar configuração e Configuração de notificação.

    Captura de ecrã a mostrar a página de configuração do Kafka com a configuração de adição de configuração e notificação realçada.

  4. Atribua um nome à configuração de notificação, selecione a sua subscrição, um espaço de nomes dos Hubs de Eventos existente, um Hub de Eventos existente para onde enviar as notificações, as partições que pretende utilizar e o tipo de autenticação que pretende utilizar.

    Dica

    Pode utilizar o mesmo espaço de nomes dos Hubs de Eventos mais do que uma vez, mas cada configuração precisará dos seus próprios Hubs de Eventos.

    Captura de ecrã a mostrar a página de configuração do hub de notificação, com todos os valores preenchidos.

  5. Selecione Salvar. A conclusão da configuração demora alguns minutos.

  6. Assim que a configuração estiver concluída, pode começar os passos para receber mensagens do Microsoft Purview.

Remover Hubs de Eventos configurados

Para remover espaços de nomes dos Hubs de Eventos configurados, pode seguir estes passos:

  1. Procure e abra a sua conta do Microsoft Purview no portal do Azure.

  2. Selecione Configuração do Kafka nas definições na página da sua conta do Microsoft Purview no portal do Azure.

  3. Selecione os Hubs de Eventos que pretende desativar. (Os hubs hook enviam mensagens para o Microsoft Purview. Os hubs de notificação recebem notificações.)

  4. Selecione Remover para guardar a opção e iniciar o processo de desativação. Esta ação pode demorar vários minutos a concluir.

    Captura de ecrã a mostrar a página de configuração do Kafka da página da conta do Microsoft Purview no portal do Azure com o botão remover realçado.

Criar um espaço de nomes gerido

Se preferir ter um espaço de nomes dos Hubs de Eventos gerido, tem de utilizar a API REST para configurar a sua conta.

Pode utilizar o script abaixo (set apiVersion = 2021-12-01) para atualizar uma conta e desta forma só afetará a configuração do hub de eventos:

$body = @{"properties" = @{ "managedEventHubState" = "Enabled" }; "location" = $($location); "identity" = @{ "type"= $($type) } } | ConvertTo-Json
$Token=Get-AzAccessToken
$Headers = @{ "Authorization" = "Bearer $($Token.Token)" }
$Uri = "https://management.azure.com/subscriptions/$($subscription)/resourceGroups/$($rg)/providers/Microsoft.Purview/accounts/$($accountName)?api-version=$($apiVersion)"

Invoke-WebRequest -URI $Uri -Method Put -Body $body -Headers $Headers -ContentType "application/json"

Próximas etapas