Orquestração simultânea

Concluído

O padrão de orquestração simultâneo é apropriado quando você precisa de vários agentes de IA serem executados simultaneamente na mesma tarefa. Você escolhe essa abordagem quando cada agente precisa fornecer análise ou processamento independentes de sua perspectiva ou especialização exclusiva.

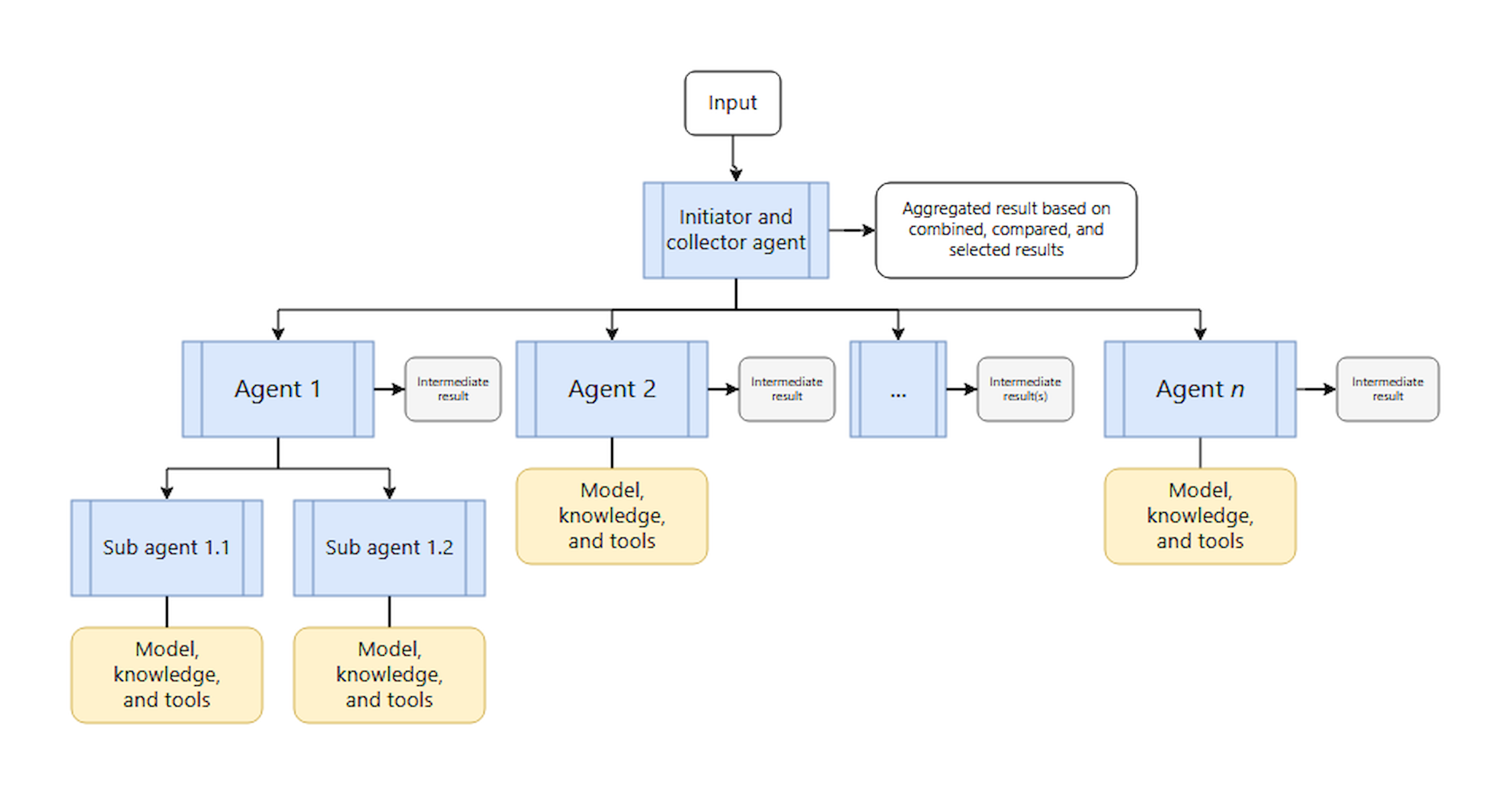
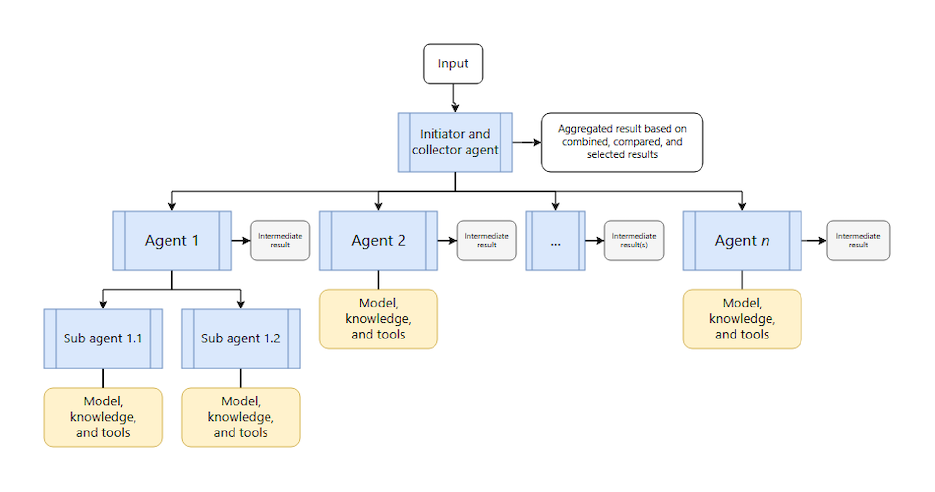
O padrão de orquestração simultânea faz com que todos os agentes trabalhem em paralelo. Cada agente pode produzir independentemente seus próprios resultados dentro da carga de trabalho, como invocar ferramentas para realizar tarefas ou atualizar diferentes armazenamentos de dados em paralelo. Os agentes operam de forma independente e não entregam resultados uns aos outros. Um agente pode invocar agentes extras de IA usando sua própria abordagem de orquestração como parte de seu processamento independente. Os agentes disponíveis devem saber quais agentes estão disponíveis para processamento. Esse padrão dá suporte a chamadas determinísticas a todos os agentes registrados e à seleção dinâmica de quais agentes invocar com base nos requisitos de tarefa.

Um diagrama do padrão de orquestração simultâneo.

Um exemplo de orquestração simultânea é uma empresa de serviços financeiros que precisa de um aplicativo inteligente que use agentes simultâneos especializados em diferentes tipos de análise para avaliar o mesmo estoque simultaneamente. Cada agente contribui com insights de sua perspectiva especializada.

O sistema processa solicitações de análise de ações enviando o mesmo símbolo de ticker para quatro agentes especializados que operam em paralelo.

  • O agente de análise fundamental avalia demonstrações financeiras, tendências de receita e posicionamento competitivo para avaliar o valor intrínseco.
  • O agente de análise técnica examina padrões de preço, indicadores de volume e sinais de impulso para identificar oportunidades de negociação.
  • O agente de análise de sentimento processa artigos de notícias, menções de mídia social e relatórios de analistas para medir o sentimento do mercado e a confiança dos investidores.
  • O agente ambiental, social e de governança (ESG) analisa os relatórios de impacto ambiental, responsabilidade social e prática de governança para avaliar riscos e oportunidades de sustentabilidade.
  • Esses resultados independentes são então combinados em uma recomendação abrangente de investimento, que permite aos gestores de portfólio tomar decisões informadas rapidamente.

Um diagrama de orquestração simultânea no aplicativo de exemplo.

O padrão de orquestração simultâneo é apropriado nos seguintes cenários:

  • Tarefas que você pode executar em paralelo, usando um conjunto fixo de agentes ou escolhendo dinamicamente agentes de IA com base em requisitos específicos de tarefa
  • Tarefas que se beneficiam de várias perspectivas independentes ou especializações diferentes, como abordagens técnicas, comerciais e criativas, que podem contribuir para o mesmo problema. Essa colaboração normalmente ocorre em cenários que apresentam as seguintes técnicas de tomada de decisão de vários agentes: Brainstorming, raciocínio de conjunto, quorum e decisões baseadas em votação
  • Cenários sensíveis ao tempo em que o processamento paralelo reduz a latência

Você deve evitar esse padrão de orquestração nos seguintes cenários:

  • Os agentes precisam se basear no trabalho uns dos outros ou exigir contexto cumulativo em uma sequência específica
  • A tarefa requer uma ordem específica de operações ou resultados determinísticos e reproduzíveis de execução em uma sequência definida
  • Restrições de recurso, como cota de modelo, tornam o processamento paralelo ineficiente ou impossível
  • Os agentes não conseguem coordenar de maneira confiável as alterações em um estado compartilhado ou em sistemas externos enquanto operam simultaneamente.
  • Não há uma estratégia clara de resolução de conflitos para lidar com resultados contraditórios ou conflitantes de cada agente
  • A lógica de agregação de resultados é muito complexa ou reduz a qualidade dos resultados