Combinar ferramentas e soluções para implementações impactantes
Os aplicativos de finanças e operações foram projetados para facilitar a interação com outros aplicativos para criar uma implementação impactante.
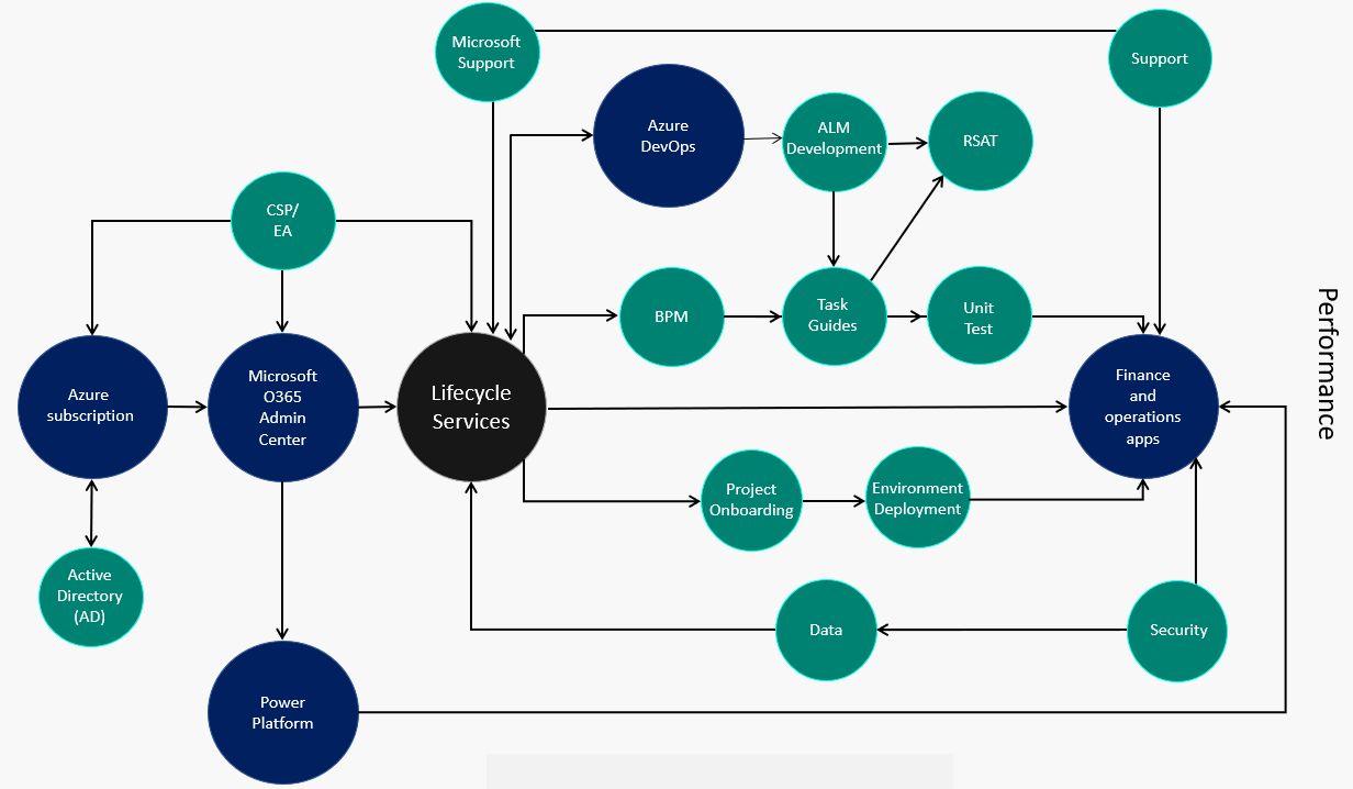
O diagrama a seguir mostra a visão geral da arquitetura. Ele inclui várias ferramentas que podem ser necessárias durante a implementação, como interagem durante cada estágio e como todas estão conectadas. Ele mostra a melhor maneira de ligar os pontos (aplicativos) para obter uma solução eficaz e explica a importância de cada ponto.
Para obter mais informações sobre a arquitetura, você pode analisar a arquitetura do aplicativo de finanças e operações.
