Credenciais e fontes de dados do PolyBase
- 6 minutos
Agora que você entende os princípios da virtualização de dados e do PolyBase, é importante entender a segurança e a conectividade. Esta unidade descreve os objetos e operadores usados com o PolyBase.
Embora o recurso PolyBase esteja habilitado em um nível de instância do SQL Server, objetos e operadores do PolyBase, como OPENROWSET, CET e CETAS, funcionam em um nível de banco de dados. Cada fonte de dados, o formato de arquivo externo e a credencial externa estão vinculados a um banco de dados específico.
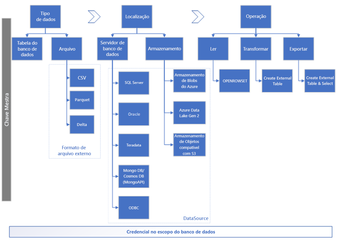
O diagrama a seguir ilustra a relação de banco de dados com objetos PolyBase.
Chave mestra: A DMK (chave mestra do banco de dados) é uma chave simétrica usada para proteger as chaves privadas de certificados e chaves assimétricas presentes no banco de dados. O DMK é um mecanismo de segurança para armazenar com segurança todas as informações da credencial externa e da fonte de dados. Para obter mais informações, confira CREATE MASTER KEY (Transact-SQL).
Credencial no escopo do banco de dados: O comando CREATE DATABASE SCOPED CREDENTIAL cria uma credencial que contém as informações de credencial usadas pela fonte de dados externa. Para obter mais informações, consulte CREATE DATABASE SCOPED CREDENTIAL (Transact-SQL).
Fonte de dados externa: O comando CREATE EXTERNAL DATA SOURCE cria uma fonte de dados que contém as informações necessárias para acessar uma fonte de dados externa. A fonte de dados externa pode ser outro servidor de banco de dados ou um local de armazenamento, como o Armazenamento de Blobs do Azure, o Azure Data Lake Storage ou o armazenamento de objetos compatível com S3. Para obter mais informações, confira CREATE EXTERNAL DATA SOURCE (Transact-SQL).
Tabela externa: O comando CREATE EXTERNAL TABLE cria uma tabela virtual apontando para a fonte de dados externa que é um arquivo ou outra tabela de banco de dados. Sempre que essa tabela é usada, o SQL Server busca os dados da origem. Esse comando concede aos usuários e aplicativos o mesmo nível de flexibilidade que trabalhar com uma tabela regular sem a complexidade de administrar os dados originais. Para obter mais informações, consulte CREATE EXTERNAL TABLE (Transact-SQL).
Formato de arquivo externo: O comando CREATE EXTERNAL FILE FORMAT define como o SQL Server funciona com um tipo de arquivo específico. O formato de arquivo externo determina o tipo de arquivo, terminador de campo, delimitador, compactação e codificação. Para obter mais informações, consulte CREATE EXTERNAL FILE FORMAT (Transact-SQL).
Outra maneira de entender o fluxo de trabalho do PolyBase é por meio do seguinte diagrama:
Fontes de dados do PolyBase com suporte
O prefixo de localização do Conector informa o SQL Server sobre o tipo de ponto de extremidade ao qual você espera se conectar. Por exemplo, se você quiser se conectar a uma conta de Armazenamento de Blobs do Azure, use abs, mas para se conectar a um servidor Oracle, use oracle.
| Fonte de dados externa | Prefixo de localização do conector | Caminho de local | Autenticação |
|---|---|---|---|
| Armazenamento de Blobs do Azure | abs |
abs://<storage_account_name>.blob.core.windows.net/<container_name> |
SAS (assinatura de acesso compartilhado) |
| Azure Data Lake Storage | adls |
adls://<storage_account_name>.dfs.core.windows.net/<container_name> |
SAS |
| SQL Server | sqlserver |
<server_name>[\<instance_name>][:port] |
Apenas autenticação SQL |
| Oráculo | oracle |
<server_name>[:port] |
Apenas autenticação básica |
| Teradata | teradata |
<server_name>[:port] |
Apenas autenticação básica |
| API do MongoDB ou do Azure Cosmos DB para MongoDB | mongodb |
<server_name>[:port] |
Apenas autenticação básica |
| Conectividade genérica de banco de dados aberto (ODBC) | odbc |
<server_name>[:port] |
Apenas autenticação básica |
| Operações em massa | https |
<storage_account>.blob.core.windows.net/<container> |
SAS |
| Armazenamento de objetos compatível com o S3 | s3 |
s3://<server_name>:<port>/ |
Alguns prefixos foram alterados da versão anterior do SQL Server por motivos de compatibilidade. Para obter uma lista completa de fontes de dados e prefixos correspondentes, consulte CREATE EXTERNAL DATA SOURCE.
Formatos de arquivo com suporte para PolyBase
O SQL Server 2025 dá suporte aos seguintes formatos de arquivo:
- CSV
- Parquet
- Texto delimitado
- Delta (somente leitura) O SQL Server pode ler arquivos Delta, mas não pode exportar um resultado de tabela como Delta.
OPENROWSET, CET e CETAS
O PolyBase usa três operadores para consultar ou virtualizar dados. Este módulo de treinamento aborda esses comandos e seus casos de uso.
OPENROWSET é um comando leve que permite que o mecanismo SQL acesse dados fora do SQL Server, seja um arquivo ou outro banco de dados. OPENROWSET é otimizado para execução ad hoc e recomendado para carregar dados ou exploração de dados. Para obter mais informações, confira OPENROWSET (Transact-SQL).
CREATE EXTERNAL TABLE (CET) cria uma tabela em que os dados permanecem em sua localização original fora do SQL Server. Quando a tabela é selecionada, o mecanismo SQL fornece os dados solicitados ao usuário. A tabela externa se beneficia da reutilização e pode usar estatísticas para melhorar o desempenho. Para obter mais informações, consulte CREATE EXTERNAL TABLE (Transact-SQL).
CREATE EXTERNAL TABLE AS SELECT (CETAS) executa uma combinação de operações em um único comando. Primeiro, o CETAS permite que o SQL Server transforme e converta determinados dados armazenados dentro ou fora do banco de dados. Em seguida, o CETAS exporta os dados para um local diferente, seja um local de rede ou o Azure. Por fim, o CETAS cria uma tabela externa direcionada aos dados recém-exportados. Para obter mais informações, consulte CREATE EXTERNAL TABLE AS SELECT (Transact-SQL).
