Observação
O acesso a essa página exige autorização. Você pode tentar entrar ou alterar diretórios.
O acesso a essa página exige autorização. Você pode tentar alterar os diretórios.
O Subsistema do Windows para Linux (WSL) agora é de Software Livre.
O código que alimenta o WSL está disponível no GitHub: versões microsoft/WSL.
Saiba o que isso significa, como baixar o WSL, compilar a partir do código-fonte e visão geral dos componentes do WSL e muito mais.
Visão geral do componente
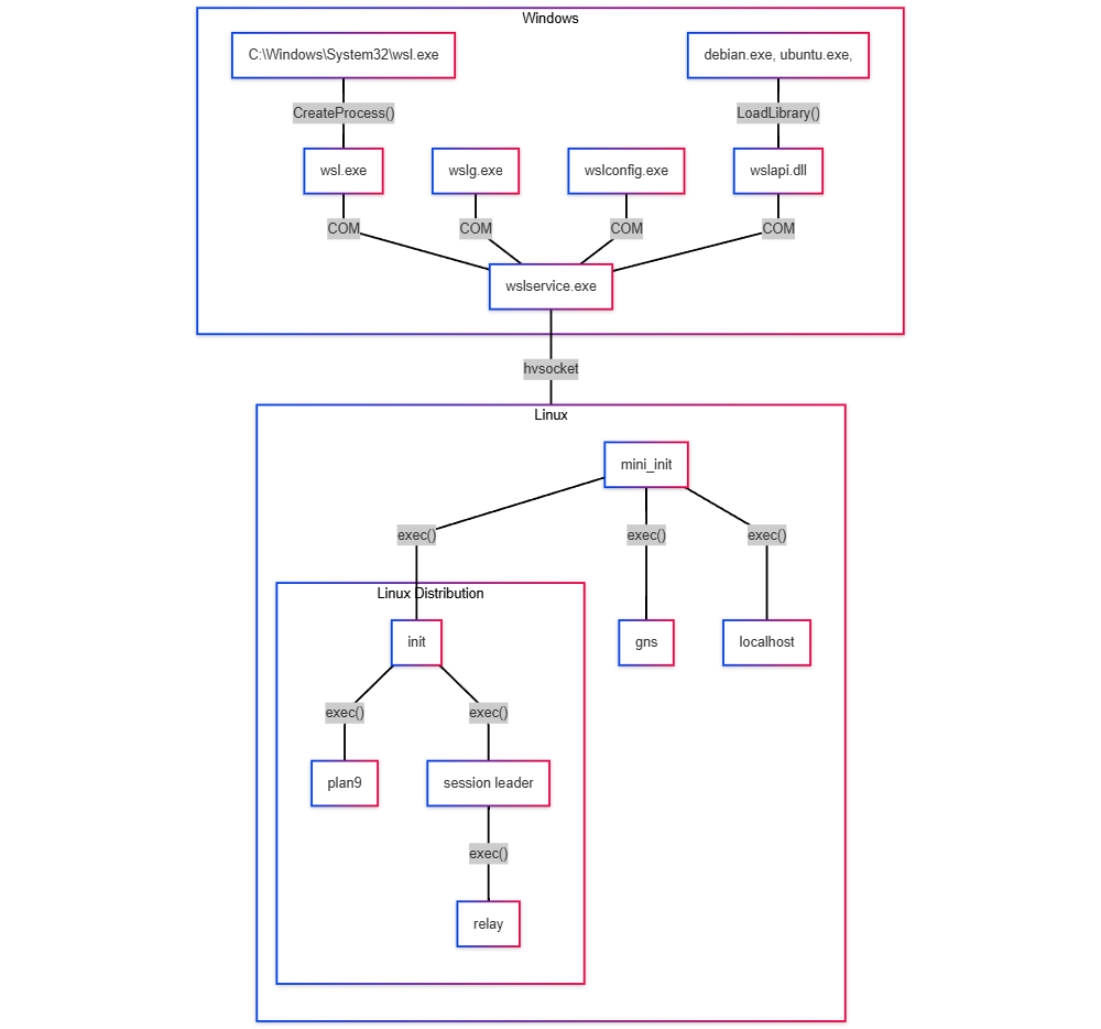
O WSL é feito de um conjunto de componentes de distribuição. Alguns são executados no Windows e outros são executados dentro da máquina virtual WSL 2.
O código do WSL pode ser dividido nessas áreas principais:
Executáveis de linha de comando que são os pontos de entrada para interagir com WSL:
wsl.exe,wslconfig.exeewslg.exe. Esses são processos executados a partir deC:\\Windows\System32\wsl.exe>CreateProcess().O serviço WSL que inicia a VM (Máquina Virtual) do WSL, inicia as distribuições instaladas do Linux, monta compartilhamentos de acesso a arquivos e muito mais:
wslservice.exe.Processos de inicialização e daemon do Linux, binários executados no Linux para fornecer funcionalidade de WSL:
initpara inicialização,gnspara rede,localhostpara encaminhamento de porta etc.Compartilhamento de arquivos do Linux no Windows com a implementação do servidor Plan9 do WSL:
plan9.
Saiba mais sobre cada componente no site de documentos do WSL Open Source: wsl.dev.
O código-fonte WSL é compatível com estes componentes adicionais de software livre:
- microsoft/wslg: habilitando o Subsistema do Windows para Linux, incluindo suporte para cenários relacionados a Wayland e ao servidor X: a GUI (Interface Gráfica do Usuário) para executar aplicativos Linux com uma interface do usuário (não apenas na linha de comando).
- microsoft/WSL2-Linux-Kernel: a origem do kernel do Linux usado no Subsistema do Windows para Linux 2 (WSL2): o kernel do Linux WSL2.
Os seguintes componentes ainda fazem parte da imagem do Windows e não são de software livre no momento:
-
Lxcore.sys: o driver da parte do kernel que suporta o WSL 1 -
P9rdr.sysep9np.dll: os componentes que executam o redirecionamento do\\wsl.localhostsistema de arquivos (do Windows para o Linux)
Para obter mais informações sobre o histórico e a comunidade por trás do WSL de fornecimento aberto, consulte o comunicado do blog do Microsoft Build 2025: O Subsistema do Windows para Linux agora é de software livre por Pierre Boulay
Visite o repositório WSL no GitHub para contribuir: microsoft/WSL.
Windows Subsystem for Linux