Поделиться через


Руководство: по созданию информационной панели метрик Java с помощью управляемого Azure Grafana

В этом руководстве описано, как настроить панель мониторинга метрик с помощью Управляемой Grafana Azure для мониторинга приложений Java, работающих в приложениях контейнеров Azure.

Grafana — это популярное средство для централизованной визуализации метрик и мониторинга в отрасли наблюдаемости. Управляемый Grafana Azure — это полностью управляемая служба Azure, которая позволяет развертывать панели мониторинга Grafana и управлять ими с помощью простой интеграции Azure. С помощью Управляемой Grafana Azure можно визуализировать метрики Java, предоставляемые приложениями контейнеров Azure, или интегрировать метрики Java в существующие панели мониторинга Grafana.

Изучив это руководство, вы:

  • Создайте экземпляр Azure Managed Grafana.
  • Создайте панель мониторинга метрик Java в Grafana.
  • Визуализация метрик Java для приложений контейнеров Azure с помощью Grafana.

Требования

Настройка среды

Выполните следующие действия, чтобы определить переменные среды и убедиться, что расширение Azure Managed Grafana обновлено.

  1. Создайте переменные для поддержки конфигурации Grafana.

    export LOCATION=eastus
    export SUBSCRIPTION_ID={subscription-id}
    export RESOURCE_GROUP=grafana-resource-group
    export GRAFANA_INSTANCE_NAME=grafana-name
    
    «Переменная» Описание
    LOCATION Расположение региона Azure, в котором создается экземпляр Azure Managed Grafana.
    SUBSCRIPTION_ID Идентификатор подписки, используемый для создания приложений контейнеров Azure и экземпляра Azure Managed Grafana.
    RESOURCE_GROUP Имя группы ресурсов Azure для экземпляра Azure Managed Grafana.
    GRAFANA_INSTANCE_NAME Имя экземпляра для экземпляра Управляемого Grafana в Azure.
  2. Войдите в Azure с помощью Azure CLI.

    az login
    
  3. Создать группу ресурсов.

    az group create --name $RESOURCE_GROUP --location $LOCATION
    
  4. Используйте следующую команду, чтобы убедиться, что у вас установлена последняя версия расширений Azure CLI для Azure Managed Grafana.

    az extension add --name amg --upgrade
    

Настроить управляемый экземпляр Grafana в Azure

Сначала создайте экземпляр Azure Managed Grafana и предоставьте необходимые назначения ролей.

  1. Создайте экземпляр Azure Managed Grafana.

    az grafana create \
        --name $GRAFANA_INSTANCE_NAME \
        --resource-group $RESOURCE_GROUP \
        --location $LOCATION
    
  2. Чтобы прочитать метрики из Azure Monitor, необходимо назначить экземпляру Azure Managed Grafana роль Чтение мониторинга. Дополнительные сведения см. в разделе Проверка подлинности и разрешения для управляемой Grafana в Azure.

    GRAFA_IDDENTITY=$(az grafana show --name $GRAFANA_INSTANCE_NAME --resource-group $RESOURCE_GROUP --query "identity.principalId" --output tsv)
    
    az role assignment create --assignee $GRAFA_IDDENTITY --role "Monitoring Reader" --scope /subscriptions/$SUBSCRIPTION_ID
    

Создание панели мониторинга метрик Java

Внимание

Чтобы добавить новую панель в Grafana, вам потребуется роль Grafana Admin или Grafana Editor, см. Azure Managed Grafana роли.

  1. Назначьте своей учетной записи роль в ресурсе Azure Managed Grafana.

    Получите идентификатор ресурса для управляемого экземпляра Grafana Azure.

    GRAFANA_RESOURCE_ID=$(az grafana show --resource-group $RESOURCE_GROUP --name $GRAFANA_INSTANCE_NAME --query id --output tsv)
    

    Перед выполнением этой команды замените заполнитель идентификатором <USER_OR_SERVICE_PRINCIPAL_ID> пользователя или субъекта-службы.

    az role assignment create \
        --assignee <USER_OR_SERVICE_PRINCIPAL_ID> \
        --role "Grafana Admin" \
        --scope $GRAFANA_RESOURCE_ID
    
  2. Скачайте JSON-файл с примером панели мониторинга метрик Java для приложений контейнеров Azure.

  3. Получите конечную точку ресурса Azure Managed Grafana.

    az grafana show --resource-group $RESOURCE_GROUP \
       --name $GRAFANA_INSTANCE_NAME \
       --query "properties.endpoint" \
       --output tsv
    

    Эта команда возвращает URL-адрес, который можно использовать для доступа к панели мониторинга Azure Managed Grafana. Откройте браузер с URL-адресом и войдите в систему.

  4. Перейдите в Dashboard>New раздел и>Import отправьте пример JSON-файла панели мониторинга, скачанный на предыдущем шаге. Выберите встроенный Azure Monitor источник данных по умолчанию, а затем нажмите кнопку Import .

    Снимок экрана: импорт панели мониторинга метрик Java для приложений контейнеров Azure.

Визуализация метрик Java для приложений контейнеров Azure с помощью Grafana

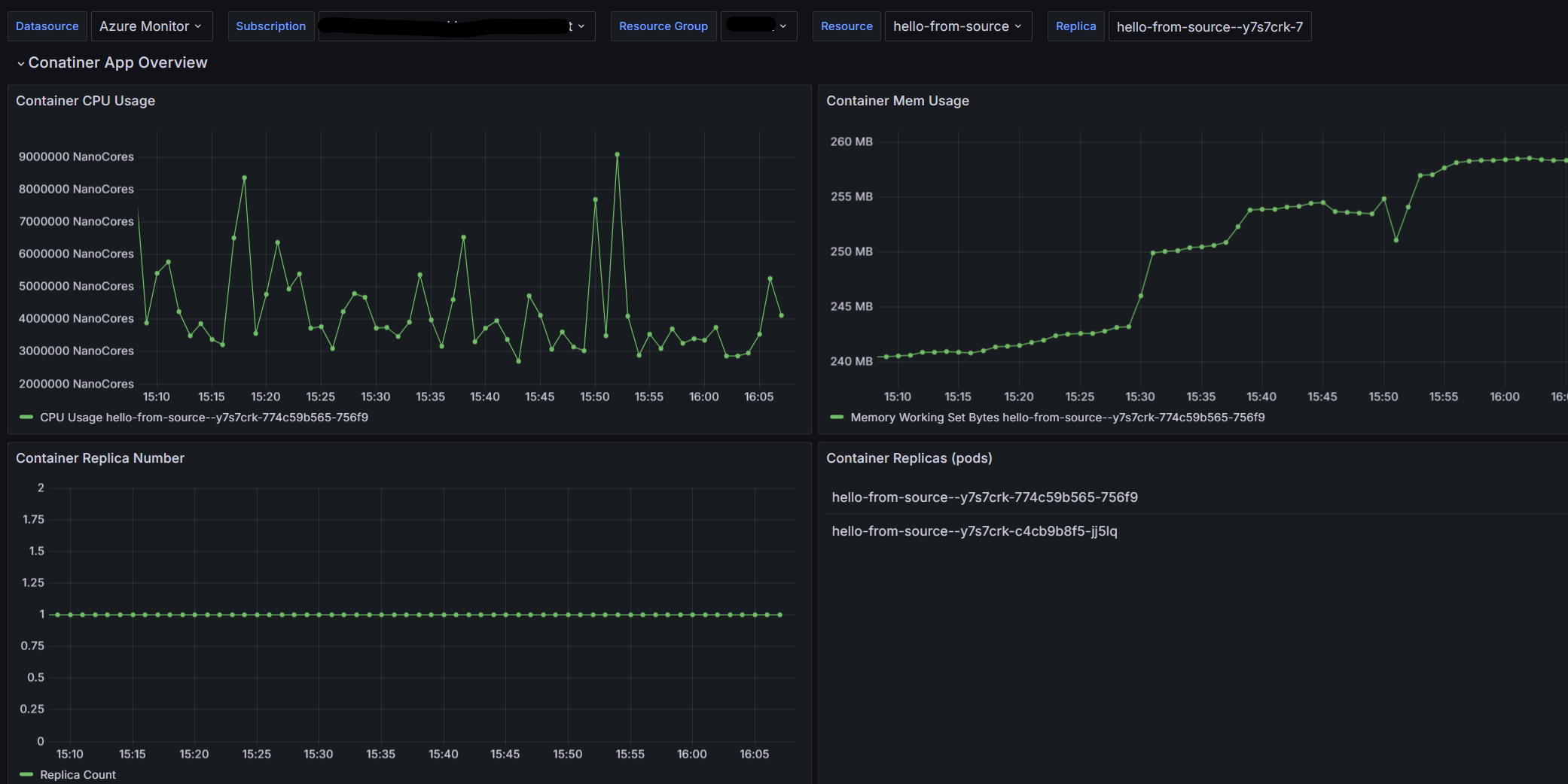
  1. Введите сведения о ресурсе в фильтрах для приложений контейнеров Azure. Теперь вы можете просмотреть все поддерживаемые метрики виртуальной машины Java (JVM) в приложениях контейнеров Azure на панели мониторинга. Пример панели мониторинга предоставляет динамические данные метрик, включая

    • Общие сведения о контейнерном приложении
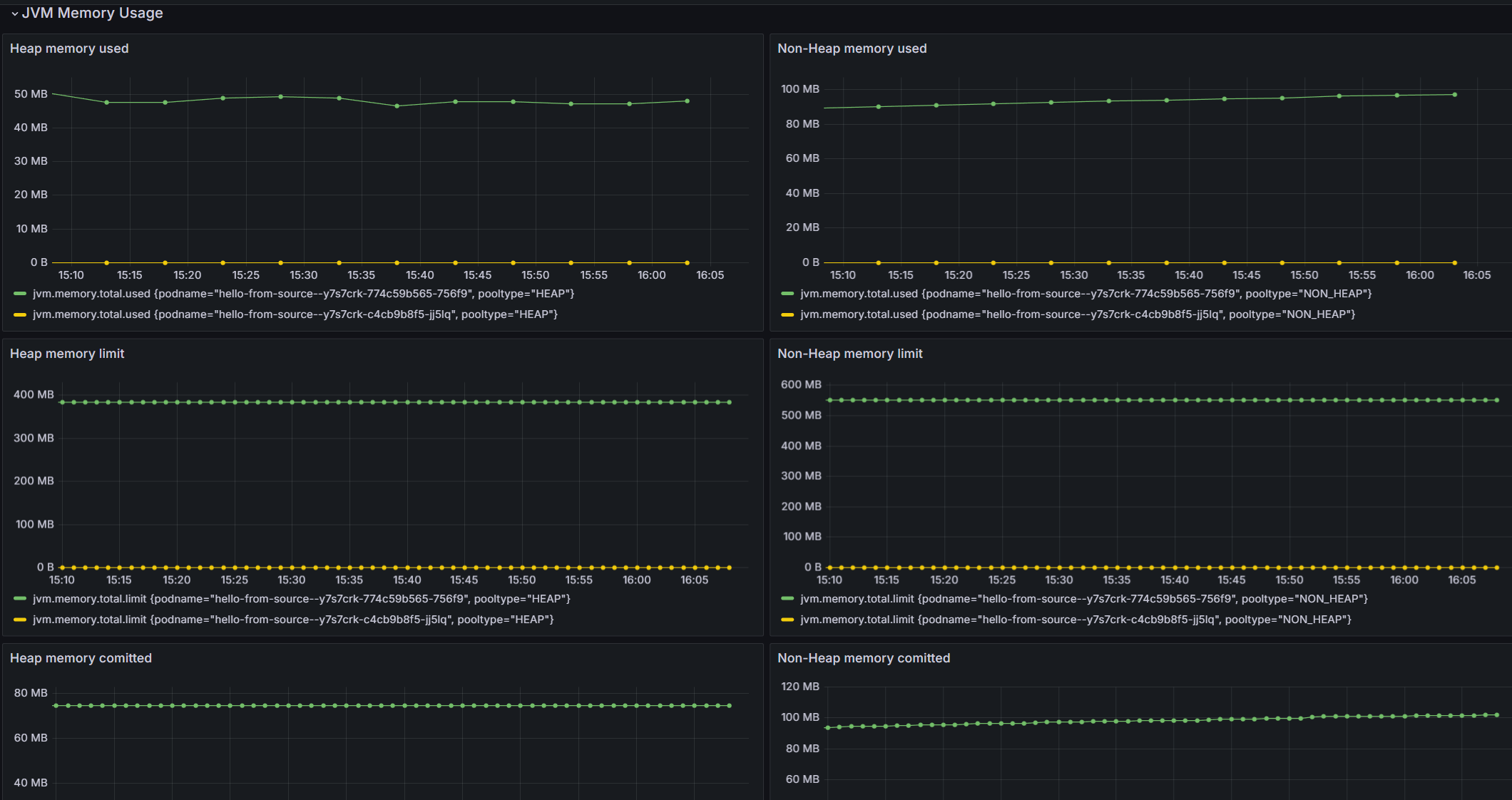
    • Использование памяти JVM
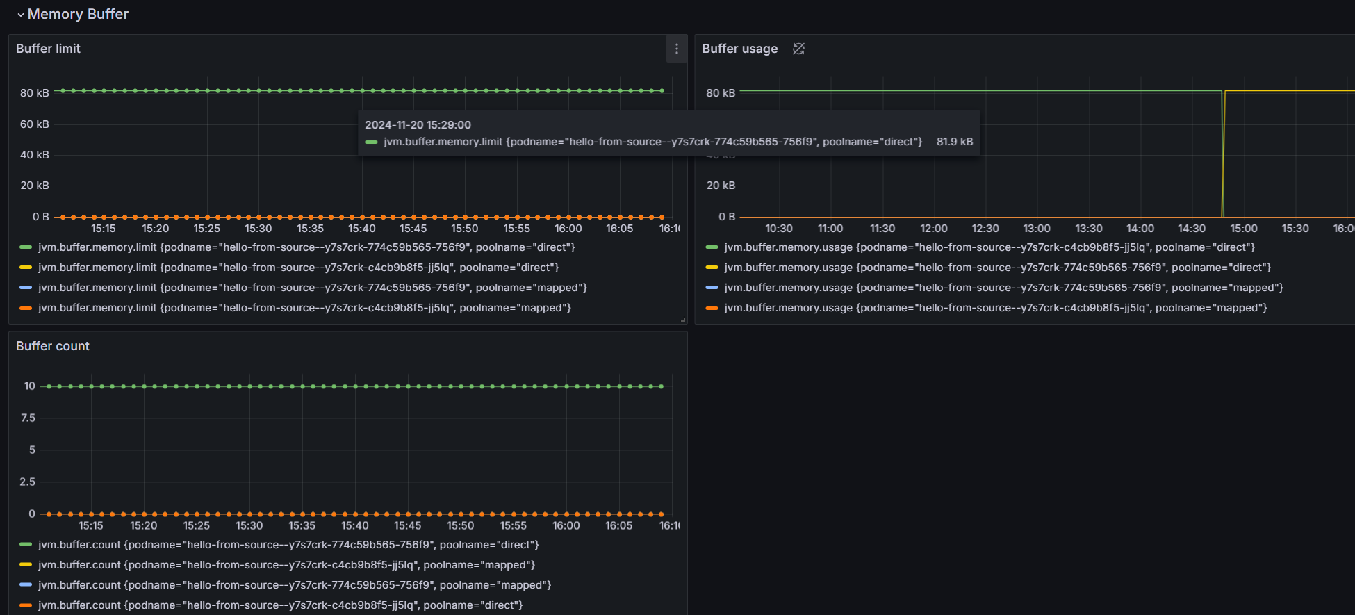
    • Буфер памяти JVM
    • Сборка мусора JVM (GC)
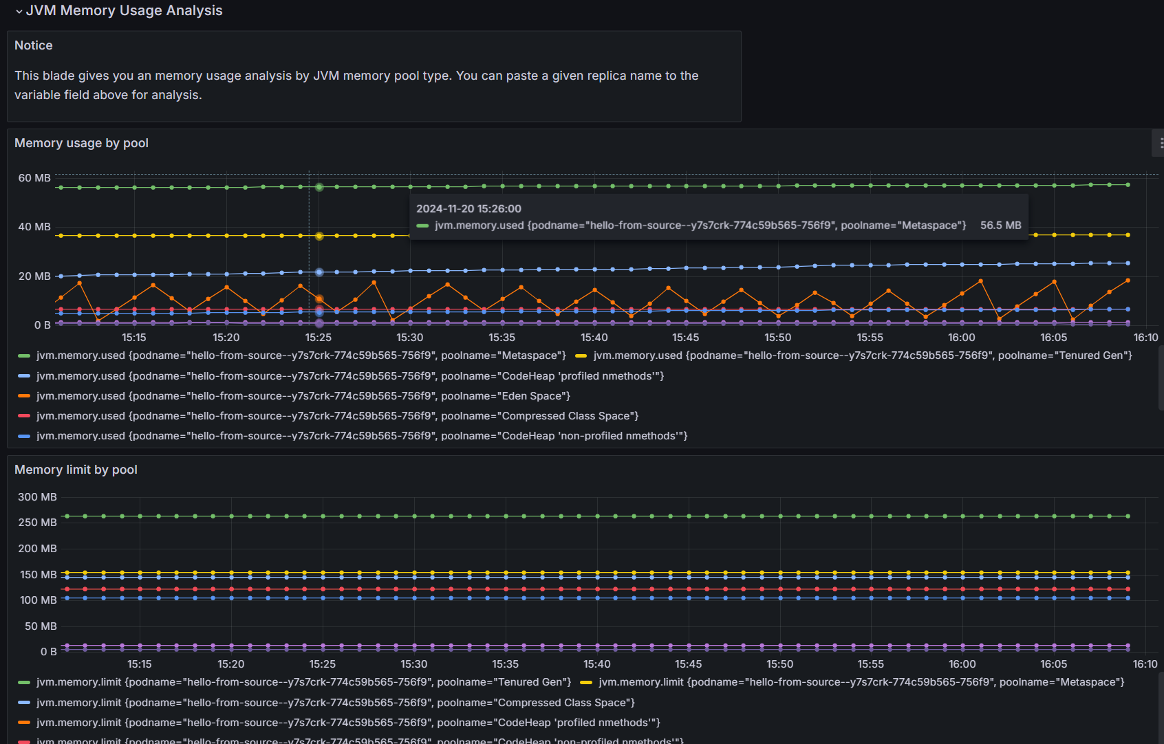
    • Подробный анализ использования памяти JVM

    Снимок экрана: вкладка

    Снимок экрана: вкладка памяти JVM в Grafana.

    Снимок экрана: вкладка памяти буфера JVM в Grafana.

    Снимок экрана: вкладка JVM GC в Grafana.

    Снимок экрана: вкладка

Эту панель мониторинга можно использовать в качестве отправной точки для создания собственных настраиваемых визуализаций метрик и решения мониторинга.

Очистка ресурсов

Ресурсы, созданные в этом руководстве, влияют на счет Azure. Если вы не собираетесь использовать эти службы в долгосрочной перспективе, выполните следующую команду, чтобы удалить все, созданное в этом руководстве.

az group delete --resource-group $RESOURCE_GROUP