Поделиться через


Настройка Центров событий с помощью Microsoft Purview для отправки и получения сообщений в разделах Atlas Kafka

В этой статье объясняется, как настроить Microsoft Purview для отправки и получения событий тем Atlas Kafka с помощью Центры событий Azure.

Если вы уже настроили среду, узнайте, как приступить к работе с библиотекой Azure.Messaging.EventHubs .NET для отправки и получения сообщений.

Предварительные условия

Чтобы настроить среду, необходимо выполнить определенные предварительные требования:

Настройка Центров событий

Чтобы отправлять или получать сообщения тем Atlas Kafka, необходимо настроить по крайней мере одно пространство имен Центров событий. Вы можете:

Примечание.

Если учетная запись Microsoft Purview была создана до 15 декабря 2022 г., возможно, с вашей учетной записью уже связан управляемый ресурс Центров событий. Вы можете проверка в разделе Управляемые ресурсы в разделе Параметры на странице учетной записи Microsoft Purview в портал Azure. Снимок экрана: переключатель пространства имен Центров событий, выделенный на странице Управляемые ресурсы страницы учетной записи Microsoft Purview в портал Azure.

  • Если этот ресурс не отображается или он отключен, выполните приведенные ниже действия, чтобы настроить Центры событий.

  • Если он включен, вы можете продолжать использовать это управляемое пространство имен Центров событий при желании. (Связанные с этим затраты. См. страницу цен.) Если вы хотите управлять собственной учетной записью Центров событий, сначала необходимо отключить эту функцию и выполнить следующие действия. Чтобы поддерживать поддерживаемую версию TLS концентратора событий, рекомендуется использовать концентратор событий BYO.Если вы отключите управляемый ресурс Центров событий, вы не сможете повторно включить управляемый ресурс Концентратора событий. Вы сможете настроить только собственные Центры событий.

Использование собственного пространства имен Центров событий

Вы можете настроить существующее пространство имен Центры событий Azure с помощью Центров событий или создать новое пространство имен для подключения к Microsoft Purview.

Разрешения Центров событий

Для проверки подлинности в Центрах событий можно использовать:

Для настройки этих удостоверений с Microsoft Purview требуются по крайней мере участник разрешения на центры событий.

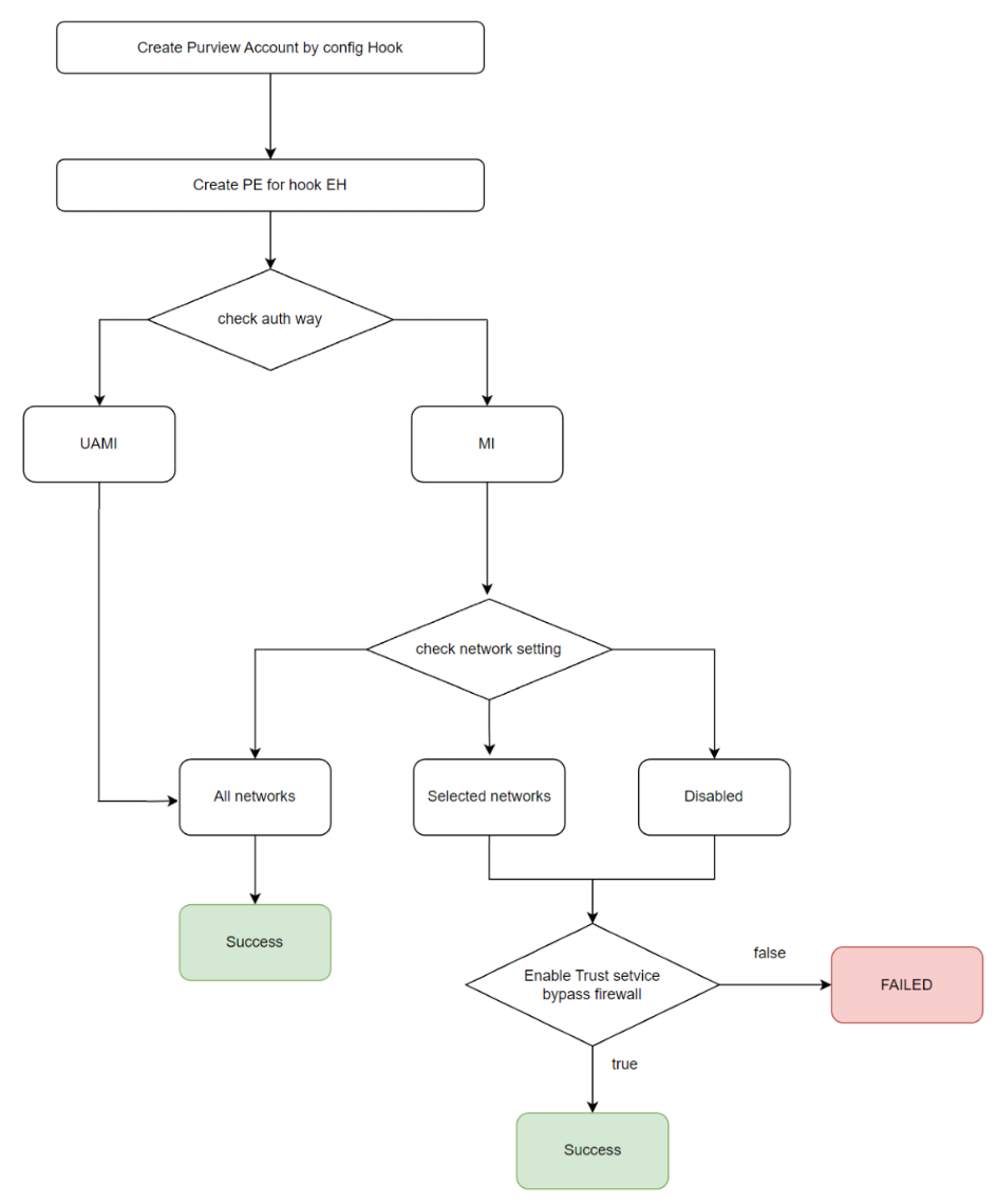
Сеть Центров событий

  1. Если ваша учетная запись Microsoft Purview использует частные конечные точки, настройте частную конечную точку приема для подключения к Центрам событий.

  2. Сеть рабочей области Центров событий необходимо настроить одним из двух способов:

    • Для доступа к общедоступной сетизадано значение Выбранные сети или Отключено, Разрешить доверенным службам Майкрософт обходить этот брандмауэри использовать управляемое удостоверение Microsoft Purview для проверки подлинности.
    • Для доступа к общедоступной сети задано значение Все сети и используется управляемое удостоверение Microsoft Purview или управляемое удостоверение, назначаемое пользователем, для проверки подлинности.

    Состояние Microsoft Purview в качестве доверенной службы означает, что до тех пор, пока разрешено доверенным службам Майкрософт обходить этот брандмауэр , для вашего ресурса Центров событий задано значение Да , ваши перехватчики по-прежнему могут получать сообщения из Центров событий.

Блок-схема сетевых центров событий, показывающая путь успешного выполнения через все сети или включение доверенных служб.

Дополнительные сведения о сети для Центров событий см. в документации по Центры событий Azure.

Настройка Центров событий для публикации сообщений в Microsoft Purview

  1. Перейдите к конфигурации Kafka в разделе Параметры на странице учетной записи Microsoft Purview в портал Azure.

    Снимок экрана: параметр конфигурации Kafka в меню Microsoft Purview в портал Azure.

  2. Выберите Добавить конфигурацию и Конфигурацию перехватчика.

    Примечание.

    Вы можете добавить любое количество конфигураций перехватчиков.

    Снимок экрана: страница конфигурации Kafka с выделенными выделенными параметрами добавления конфигурации и конфигурации перехватчика.

  3. Присвойте имя конфигурации перехватчика, выберите подписку, существующее пространство имен Центров событий, существующие Центры событий для отправки уведомлений, группу потребителей, которую вы хотите использовать, и тип проверки подлинности, которую вы хотите использовать.

    Совет

    Одно и то же пространство имен Центров событий можно использовать несколько раз, но каждой конфигурации потребуются собственные Центры событий.

    Снимок экрана: страница конфигурации перехватчика со всеми заполненными значениями.

  4. Выберите Сохранить. Настройка занимает несколько минут.

  5. После завершения настройки можно приступить к публикации сообщений в Microsoft Purview.

Настройка Центров событий для получения сообщений из Microsoft Purview

  1. Перейдите к конфигурации Kafka в разделе Параметры на странице учетной записи Microsoft Purview в портал Azure.

    Снимок экрана: параметр конфигурации Kafka в меню Microsoft Purview в портал Azure.

  2. Если конфигурация уже указана как тип Уведомления, центры событий уже настроены, и вы можете приступить к получению сообщений Microsoft Purview.

    Примечание.

    Одновременно можно настроить только один концентратор событий уведомлений .

    Снимок экрана: параметр конфигурации Kafka с готовой конфигурацией типа уведомления.

  3. Если конфигурация уведомлений еще не указана, выберите Добавить конфигурацию и конфигурацию уведомлений.

    Снимок экрана: страница конфигурации Kafka с выделенными параметрами добавления конфигурации и уведомлений.

  4. Укажите имя конфигурации уведомлений, выберите подписку, существующее пространство имен Центров событий, существующие Центры событий для отправки уведомлений, разделы, которые вы хотите использовать, и тип проверки подлинности, который вы хотите использовать.

    Совет

    Одно и то же пространство имен Центров событий можно использовать несколько раз, но каждой конфигурации потребуются собственные Центры событий.

    Снимок экрана: страница конфигурации центра уведомлений со всеми значениями.

  5. Выберите Сохранить. Настройка занимает несколько минут.

  6. После завершения настройки можно приступить к получению сообщений Microsoft Purview.

Удаление настроенных Центров событий

Чтобы удалить настроенные пространства имен Центров событий, выполните следующие действия.

  1. Найдите и откройте учетную запись Microsoft Purview в портал Azure.

  2. Выберите Конфигурация Kafka в разделе Параметры на странице учетной записи Microsoft Purview в портал Azure.

  3. Выберите Центры событий, которые нужно отключить. (Центры перехватчиков отправляют сообщения в Microsoft Purview. Центры уведомлений получают уведомления.)

  4. Нажмите кнопку Удалить , чтобы сохранить выбор и начать процесс отключения. Это может занять несколько минут.

    Снимок экрана: страница конфигурации Kafka на странице учетной записи Microsoft Purview в портал Azure с выделенной кнопкой удаления.

Создание управляемого пространства имен

Если вы предпочитаете иметь управляемое пространство имен Центров событий, необходимо использовать REST API для настройки учетной записи.

Для обновления учетной записи можно использовать приведенный ниже скрипт (задайте apiVersion = 2021-12-01). Это повлияет только на конфигурацию концентратора событий:

$body = @{"properties" = @{ "managedEventHubState" = "Enabled" }; "location" = $($location); "identity" = @{ "type"= $($type) } } | ConvertTo-Json
$Token=Get-AzAccessToken
$Headers = @{ "Authorization" = "Bearer $($Token.Token)" }
$Uri = "https://management.azure.com/subscriptions/$($subscription)/resourceGroups/$($rg)/providers/Microsoft.Purview/accounts/$($accountName)?api-version=$($apiVersion)"

Invoke-WebRequest -URI $Uri -Method Put -Body $body -Headers $Headers -ContentType "application/json"

Дальнейшие действия