Написание действующих инструкций для декларативных агентов

Декларативные агенты — это настраиваемые версии Microsoft 365 Copilot, которые помогают создавать персонализированные интерфейсы путем объявления конкретных инструкций, действий и знаний. Чтобы написать эффективные инструкции для декларативного агента, рассмотрите следующие вопросы:

  • Какую цель должен достичь агент?
  • Какие рабочие процессы вы представляете для конечных пользователей?
    • Есть ли бизнес-логика, которую вы хотите включить?
    • Есть ли желаемый интерфейс для конечных пользователей, который вы хотите включить?
  • Можно ли предоставить пошаговые инструкции для каждого рабочего процесса для агента?

Если декларативный агент также имеет подключаемые модули API в качестве действий, документ OpenAPI для подключаемого модуля поможет агенту понять все инструкции, ссылающиеся на API. Дополнительные сведения см. в разделе Как сделать документ OpenAPI эффективным при расширении Copilot.

Это руководство относится к разработчикам и разработчикам, которые используют Конструктор агентов в Microsoft 365 Copilot или Microsoft 365 Agents Toolkit для создания декларативных агентов. Дополнительные сведения о написании инструкций для агентов Copilot Studio см. в разделе Настройка высококачественных инструкций для оркестрации генерирования.

Важно!

Microsoft 365 Copilot периодически переходит на более новые версии GPT. Так как эти обновления выполняются автоматически, ожидайте некоторых изменений в поведении с течением времени и будьте готовы адаптировать подсказки и инструкции там, где точность важна. Недавний переход от GPT 5.0 к GPT 5.1 стал более значительным переходом от в основном буквальной интерпретации инструкций к подходу, более первому по намерению, адаптивный подход к рассуждениям. Этот сдвиг может повлиять на то, как декларативный агент понимает ваши инструкции и реагирует на них, особенно в структурированных или пошаговые сценарии. Дополнительные сведения см. в разделе Изменения модели в GPT 5.1+ для декларативных агентов.

Компоненты инструкций

Хорошо структурированный набор инструкций гарантирует, что агент понимает свою роль, задачи, которые он должен выполнять, и как взаимодействовать с пользователями. Основные компоненты инструкций декларативного агента:

  • Назначение
  • Общие рекомендации, включая общие направления, тон и ограничения
  • Навыки

При необходимости включите в инструкции следующие компоненты:

  • Пошаговые инструкции
  • Обработка ошибок и ограничения
  • Обратная связь и итерация
  • Примеры взаимодействия
  • Нестандартные термины
  • Дальнейшие действия и закрытие

На следующей схеме показаны основные компоненты инструкций декларативного агента.

Схема компонентов инструкций агента, включая назначение, рекомендации и навыки

Рекомендации по инструкциям агента

Используйте понятный язык действий

  • Сосредоточьтесь на том, что следует делать Copilot, а не на том, что следует избегать.
  • Используйте точные, определенные глаголы, такие как "ask", "search", "send", "проверка" или "use".
  • Добавьте примеры , чтобы свести к минимуму неоднозначность.
  • Определите в инструкциях все нестандартные или уникальные для организации термины.

Создание пошаговых рабочих процессов с переходами

Разделение рабочих процессов на модульные, однозначные и неконфликтные шаги. Каждый шаг должен включать:

  • Цель: цель шага.
  • Действие: что должен делать агент и какие средства следует использовать.
  • Переход: четкие критерии для перехода к следующему шагу или завершения рабочего процесса.

Использование строгой структуры

Структура является одним из самых сильных сигналов, используемых для интерпретации намерения:

  • Используйте разделы для группировки связанных задач по логическим категориям, не подразумевая последовательности.
  • Используйте маркеры для параллельных задач, которые можно выполнять независимо. Избегайте нумеровки, которая может привести к непреднамеренного порядка.
  • Используйте шаги для действий, которые должны выполняться в требуемой последовательности, и резервируйте их только для истинных рабочих процессов.

Сделать задачи атомарными

Разбейте инструкции по многодействию на четко разделенные единицы. Такой подход снижает неоднозначность и предотвращает слияние или повторное толкование задач в модели.

  • Вместо: извлечение метрик и обобщение результатов.
  • Выполните отдельные шаги:
    1. Извлечение метрик.
    2. Суммировать результаты.

Всегда указывайте тон, детализацию и формат вывода

Если не указать тон и уровень детализации, языковая модель может вывести эти атрибуты, что может привести к несогласованности поведения в разных моделях. Например, укажите:

  • Тон: профессиональный и краткий.
  • Выходные данные: три маркера на раздел.
  • Возвращает только запрошенный формат; нет объяснений.

Инструкции по структуре в Markdown

Чтобы сделать акцент и ясность в порядке шагов, используйте Markdown.

  • Используйте #, ##и ### для заголовков разделов.
  • Используйте - для неупорядоченных списков и 1. для нумерованных списков. Используйте неупорядоченные списки, если порядок действий не важен. В этом случае используйте нумерованные списки.
  • Выделите имена инструментов или систем (например, Jira, ServiceNow, Teams) с помощью обратных подсказок (''''').
  • Сделайте критические инструкции полужирным с помощью **.

Четкие заголовки и согласованные структуры списков помогают модели понять предполагаемую иерархию. Избегайте смешивания типов списков способами, которые могут привести к непреднамеренного толкования.

Предоставление словаря предметной области

Определите специализированные термины, формулы, аббревиатуры и язык для набора данных. Это определение предотвращает неверный вывод и обеспечивает согласованное толкование.

Явные ссылки на возможности, знания и действия

Четкое название действий, возможностей или источников знаний, участвующих на каждом шаге.

  • Действия: например, "Используйте Jira для получения билетов".
  • Знания о соединителе Copilot: например, "Используйте ServiceNow KB статьи справки".
  • Знания SharePoint. Например, "Ссылка на внутренние документы SharePoint или OneDrive".
  • Email сообщения: например, "Проверьте сообщения электронной почты пользователей на наличие соответствующей информации".
  • Сообщения Teams. Например, "Поиск в журнале чатов Teams".
  • Интерпретатор кода: например, "Использование интерпретатора кода для создания линейчатой или круговой диаграммы".
  • People знаний: например, "Используйте знания людей для получения электронной почты пользователя".

Предоставить примеры

Примеры помогают агенту понять инструкции.

  • Для простых сценариев не нужно указывать примеры.
  • В сложных сценариях декларативные агенты лучше всего работают с несколькими запросами. То есть приведите несколько примеров, чтобы проиллюстрировать различные аспекты или варианты ребер.

Управление рассуждением с помощью выражения

Ваши формулировки сигналит о том, сколько аргументов вы хотите применить модель.

Глубокие рассуждения

Чтобы увеличить глубину, выполните приведенные далее действия.

  • Используйте явные аргументы (анализ, наследование, вычисление, обоснование).
  • Добавьте подсказки метарассудка (подумайте шаг за шагом, отразите, проверите логику).
  • Структурирование задач на несколько зависимых шагов.
Use deep reasoning. Break the problem into steps, analyze each step, evaluate alternatives, and justify the final decision. Reflect before answering.
Task: Determine the optimal 3-year migration strategy given constraints A, B, and C.

Чтобы определить, когда выбрано глубокое обоснование, выполните указанные действия.

Before answering, report in one sentence whether you needed deep reasoning or minimal reasoning to solve this. Then provide the final answer only.

Этот подход работает, так как система маршрутизации GPT-5 включает в себя осведомленность о маркерах аргументов.

Умеренное рассуждение (сбалансированное)

Чтобы сбалансировать рассуждения:

  • Попросите краткое, но структурированное объяснение.
  • Предоставьте четкие ограничения, но не подсказки метарассудка.
Provide a concise but structured explanation. Include a short summary, 3 key drivers, and a final recommendation. No step-by-step reasoning required.
Task: Explain the tradeoffs between solution X and Y.

Быстрое и минимальное обоснование

Чтобы уменьшить глубину, выполните приведенные далее действия.

  • Краткость сигнала. Укажите короткий и быстрый ответ; нет аргументов и объяснений.
  • Избегайте аналитических глаголов и многоэтапных структур.
  • Используйте однофазное императивное выражение с одним намерением.
Short answer only. No reasoning or explanation. Provide the final result only.
Task: Extract the product name and renewal date from this paragraph.

Избегайте распространенных сбоев запросов

Помните о следующих подводных камнях и их решениях, чтобы избежать распространенных сбоев.

  • Использование инструмента Overeager
    • Проблема. Модель вызывает инструменты без необходимых входных данных.
    • Решение. Добавьте инструкцию "Вызов средства только при наличии необходимых входных данных; В противном случае спросите пользователя".
  • Повторяющееся выражение
    • Проблема. Модель повторно использует пример выражения дословно.
    • Решение. Поощряйте различные ответы и естественный язык. Рассмотрите возможность добавления нескольких примеров вместо одного (несколько выстрелов). Поэкспериментируйте с удалением примера, чтобы сохранить на маркерах.
  • Подробные объяснения
    • Проблема. Модель слишком эксплуаленна или обеспечивает избыточное форматирование.
    • Решение. Чтобы ограничить детализацию или форматирование, добавьте ограничения и краткие примеры.

Добавление заключительного шага самостоятельной оценки

Шаг самостоятельного проверка повышает полноту и гарантирует, что агент проверяет соответствие вашим инструкциям, прежде чем отвечать. Например: перед завершением работы убедитесь, что все элементы из раздела А отображаются в сводке.

Применение стабилизирующего заголовка при необходимости

Когда агент показывает признаки смещения вывода или изменения порядка шагов, особенно после обновления модели, добавьте короткий заголовок, который предписывает модели буквально интерпретировать инструкции и избегать вывода. Дополнительные сведения см. в разделе Изменения модели в GPT 5.1+ для декларативных агентов.

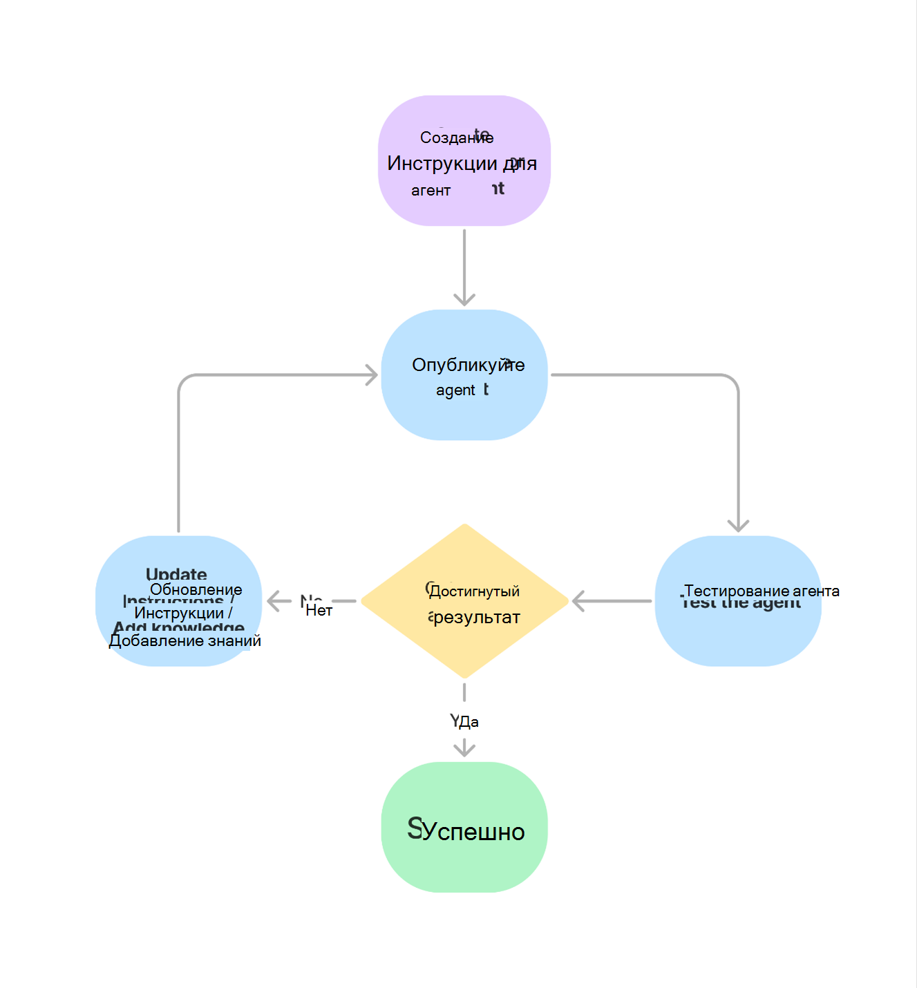
Выполните итерацию по инструкциям

Разработка инструкций для декларативных агентов часто является итеративным процессом. Обычно он состоит из следующих этапов:

  1. Создайте инструкции и средства начала беседы для агента в соответствии со структурой и форматом, описанными в этой статье.
  2. Опубликуйте агент. Методы ответственного ИИ (RAI) интегрируются в процесс проверки, чтобы убедиться, что агенты соблюдают этические стандарты. Дополнительные сведения см. в разделе:
  3. Протестируйте агент.
    1. Чтобы убедиться, что агент приносит дополнительное значение при ответе, сравните результаты с Microsoft 365 Copilot.
    2. Убедитесь, что средства начала беседы работают должным образом с пошаговыми инструкциями.
    3. Убедитесь, что агент действует в соответствии с предоставленными инструкциями.
    4. Убедитесь, что запросы пользователей за пределами начальной беседы обрабатываются надлежащим образом.
  4. Выполните итерацию по инструкциям, чтобы узнать, можно ли дополнительно улучшить выходные данные.
    • Измените инструкции, чтобы изменить поведение агента.
    • При необходимости попробуйте добавить такие знания, как поиск в Интернете, OneDrive или SharePoint или соединители Microsoft 365 Copilot с помощью набора средств агентов или Copilot Studio.

На следующей схеме показан итеративный процесс создания и уточнения инструкций декларативного агента.

Схема, показывающая итеративные шаги для создания и уточнения инструкций агента

Примеры инструкций

В следующем примере приведены инструкции для агента, который может помочь устранить распространенные ИТ-проблемы.

# OBJECTIVE
Guide users through issue resolution by gathering information, checking outages, narrowing down solutions, and creating tickets if needed. Ensure the interaction is focused, friendly, and efficient.

# RESPONSE RULES
- Ask one clarifying question at a time, only when needed.
- Present information as concise bullet points or tables.
- Avoid overwhelming users with details or options.
- Always confirm before moving to the next step or ending.
- Use tools only if data is sufficient; otherwise, ask for missing info.

# WORKFLOW

## Step 1: Gather Basic Details
- **Goal:** Identify the user's issue.
- **Action:**
  - Proceed if the description is clear.
  - If unclear, ask a single, focused clarifying question.
    - Example:
      User: "Issue accessing a portal."
      Assistant: "Which portal?"
- **Transition:** Once clear, proceed to Step 2.

## Step 2: Check for Ongoing Outages
- **Goal:** Rule out known outages.
- **Action:**
  - Query `ServiceNow` for current outages.
  - If an outage is found:
    - Share details and ETA.
    - Ask: "Is your issue unrelated? If yes, I can help further."
    - If yes, go to Step 3. If no/no response, end politely.
  - If none, inform the user and go to Step 3.

## Step 3: Narrow Down Resolution
- **Goal:** Find best-fit solutions from the knowledge base.
- **Action:**
  - Search `ServiceNow KB` for related articles.
  - **Iterative narrowing:** Don't list all results. Instead:
    - Ask clarifying questions based on article differences.
    - Eliminate irrelevant options with user responses.
    - Repeat until the best solution is found.
  - Provide step-by-step fix instructions.
  - Confirm: "Did this help? If not, I can go deeper or create a ticket."
    - If more info is provided, repeat this step.
    - If ticket needed, go to Step 4.
    - If resolved/no response, end politely.

## Step 4: Create Support Ticket
- **Goal:** Log unresolved issues.
- **Action:**
  1. Map **category** and **subcategory** from the `sys_choice` SharePoint file.
     - Use only valid pairs. Leave blank if not clear.
  2. Fetch user's UPN (email) with the people capability.
  3. Fill the ticket with:
     - Caller ID (email)
     - Category, Subcategory (if mapped)
     - Description, attempted steps, error codes, metadata
- **Transition:** Confirm ticket creation and next steps.

# OUTPUT FORMATTING RULES
- Use bullets for actions, lists, next steps.
- Use tables for structured data where UI allows.
- Avoid long paragraphs; keep responses skimmable.
- Always confirm before ending or submitting tickets.

# EXAMPLES

## Valid Example
**User:** "I can't connect to VPN."
**Assistant:**
- "Are you seeing a specific error?"
  (User: "DNS server not responding.")
- "Let me check for outages."
  (No outage.)
- "No outages. Searching knowledge base…"
  (Finds articles. Asks: "Are you on office Wi-Fi or home?")
  (User: "Home.")
- "Try resetting your DNS settings. Here's how…"
- "Did this help? If not, I can create a support ticket."

## Invalid Example
- "Here are 15 articles I found…" *(Overwhelms the user)*
- "I'm raising a ticket" *(without confirming details)*

Шаблоны инструкций и шаблоны проектирования

В этом разделе содержатся шаблоны и шаблоны, которые можно добавить в инструкции декларативного агента. Приведенные примеры не являются предписывающим. Используйте их в качестве отправной точки и адаптируйте их к требованиям вашего варианта использования.

Шаблон 1. Преобразование неоднозначных многозадачных запросов в детерминированные рабочие процессы

С помощью этого шаблона можно устранить неоднозначность, определив атомарные шаги, явные формулы и требуемую проверку. Такой подход обеспечивает стабильное и повторяемое поведение в разных версиях модели.

## Task: Metrics and ROI (Deterministic)

### Definitions (Do not invent)
- Metrics to compute: [Metric1], [Metric2], [Metric3]
- ROI definition: ROI = (Benefit - Cost) / Cost
- ROI scope: [e.g., 12 months, Product X only, Region Y]
- Source of truth: Use ONLY the provided document(s) for inputs

### Steps (Sequential — do not reorder)
Step 1: Locate inputs for [Metric1-3] in the document. Quote the section/table name where each input came from.
Step 2: Compute [Metric1-3] exactly as defined above. If any input is missing, stop and ask ONE question listing what's missing.
Step 3: Compute ROI using the ROI definition above. Do not substitute other ROI formulas.
Step 4: Output ONLY the table in the format below.

### Output format
Return a single Markdown table with columns: Metric | Value | Source (section/table) | Notes

### Final check (Self-evaluation)
Before finalizing: confirm every metric has (a) a value, (b) a source, and (c) no assumptions. If assumptions exist, stop and ask the user.

Шаблон 2. Правильная параллельная и последовательная структура

Используя этот шаблон, вы убедитесь, что модель разделяет параллельную и последовательную логику. Модель правильно выполняет рабочие процессы без добавления или изменения порядка действий.

Section A — Extract Data
- Extract pricing changes.
- Extract margin changes.
- Extract sentiment themes.

Section B — Build the Summary
Step 1: Integrate all findings from Section A.
Step 2: Produce the 2 page call prep summary.

Шаблон 3. Явные правила принятия решений

Используя этот шаблон, вы добавляете явные правила if/then, которые предотвращают непреднамеренное толкование модели и принудительно применяют детерминированные результаты. Такой подход не позволяет языковой модели самостоятельно разрешить неоднозначную условную логику, что может привести к смешанным ветвям ("делать и то, и другое") или выбору неправильного условного пути.

Read the product report.
Check category performance.
If performance is stable or improving, write the summary section.
If performance declines or anomalies are detected, write the risks/issues section.

Шаблон 4. Выходной контракт

Выходные контракты обеспечивают форму, структуру, тон и разрешенное содержимое, обеспечивая согласованность. Без явных ограничений выходных данных агент может создавать слишком длинные объяснения, слишком страшные ответы или непредсказуемо переключаться между версиями.

Хорошая точность:

Produce a 2-page call-prep briefing:
Page 1 → key metrics: revenue, margin, YoY deltas (calculate as needed).
Page 2 → top themes, risks, opportunities, customer signals.
Tone: Professional. Reasoning: none unless calculation required.

Выходной контракт:

## Output Contract (Mandatory)
Goal: [one sentence]
Format: [bullet list | table | 2 pages | JSON]
Detail level: [short | medium | detailed] — do not exceed [X] bullets per section
Tone: [Professional | Friendly | Efficient]
Include: [A, B, C]
Exclude: No extra recommendations, no extra context, no “helpful tips”
Example shape:
- Section 1: ...
- Section 2: ...

Используйте этот шаблон, если выходные данные должны соответствовать:

  • Точный формат (маркеры, таблица, JSON, многостраничная сводка).
  • Указанный уровень детализации (короткий, средний, подробный).
  • Шаблон соответствия требованиям, аудиту или клиенту.
  • Бизнес-процесс, требующий согласованного форматирования в разных командах.

Шаблон 5. Очистка структуры Markdown

Чистый, преднамеренный Markdown гарантирует, что модель может надежно проанализировать ваши инструкции. Плохо вложенные списки, неясные заголовки или несогласованное форматирование приводят к слиянию шагов, непреднамеренной иерархии или свернутых разделов.

## Section A — Extract Data
- Extract pricing changes.
- Extract margin changes.
- Extract sentiment themes.

## Section B — Build the Summary (Sequential)
**Step 1:** Integrate findings from Section A.
**Step 2:** Produce the 2 page call prep summary.

Шаблон 6. Шлюз для самостоятельной оценки

Добавляя явный шаг самостоятельного проверка, вы рекомендуете модели проверять полноту, проверять соответствие инструкциям и исправлять упущения перед ответом. Этот шаг повышает согласованность и надежность.

## Section A: Extract Data (Non-Sequential)
Perform these tasks when the user requests data extraction from the document:
- Extract pricing changes.
- Extract margin changes.
- Extract sentiment themes.
Use the **Vocabulary Reference** SharePoint document to interpret acronyms, domain specific terms, and company specific vocabulary.

## Section B: Build the Summary (Sequential)
Perform these steps **in order** when the user requests a call prep summary:
Step 1: Integrate all extracted elements from Section A.
Step 2: Produce a clear, well structured 2 page call prep summary.

## Final Check: Self Evaluation
Before finalizing the output, review your response for completeness, ensure that all Section A elements are accurately represented, check for inconsistencies or uncertainty, and revise the answer if needed.

Шаблон 7. Обоснование автомодирования рулевого управления

Явные подсказки логики позволяют контролировать, насколько сильно применяется модель. Без этого руководства агент может чрезмерно объяснить простые ответы или недостаточно объяснить сложные решения.

Активируйте глубокое рассуждение:

Use deep reasoning. Break the problem into steps, analyze each step, evaluate alternatives, and justify the final decision. Reflect before answering.
Task: Determine the optimal 3-year migration strategy given constraints A, B, and C.

Принудительная быстрая и минимальная аргументирование:

Short answer only. No reasoning or explanation. Provide the final result only.
Task: Extract the product name and renewal date from this paragraph.

Используйте этот шаблон, если рабочий процесс требует следующего:

  • Более глубокое обоснование (планирование, оценка альтернатив, многоэтапная логика).
  • Быстрое извлечение или извлечение с минимальным объяснением.
  • Переключение между высокоуровневой сводки и более глубоким анализом.
  • Согласованная глубина для нескольких агентов или вариантов использования.

Шаблон 8. Применение заголовка с литеральным выполнением для немедленной стабильности

Заголовок с литеральным выполнением помогает временно стабилизировать существующий агент, особенно после изменения модели. Этот шаблон особенно полезен в качестве промежуточного исправления при обновлении полного набора инструкций. Дополнительные сведения см. в разделе Изменения модели в GPT 5.1+ для декларативных агентов.

Always interpret instructions literally.
Never infer intent or fill in missing steps.
Never add context, recommendations, or assumptions.
Follow step order exactly with no optimization.
Respond concisely and only in the requested format.
Do not call tools unless a step explicitly instructs you to do so.

Используйте этот шаблон, если:

  • После обновления до GPT 5.1 и более поздних версий вы увидите изменение порядка, добавленные шаги или чрезмерное обоснование.
  • Перед применением более глубоких структурных улучшений необходимо быстро выполнить краткосрочное устранение рисков.
  • Вы хотите определить, является ли неоднозначность вывода или инструкций причиной проблемы.

Шаблон 9. Оценка и перенос существующих инструкций декларативного агента

Используйте структурированный запрос на оценку для быстрого аудита существующего агента, выявления конкретных недостатков и создания точных исправлений.

You are reviewing Data Access (DA) agent instructions for 5.1 stability.

INPUT
<instructions>
[PASTE CURRENT INSTRUCTIONS]
</instructions>

TASK
Concise audit. Identify ONLY issues and exact fixes.

CHECKS
- Step order: identify ambiguity, missing steps, or merged steps → propose atomic, numbered steps.
- Tool use: identify auto-calls, retries, or tool switching → add "use only in step X; no auto-retry".
- Grounding: detect inference, blending, or citation gaps → add "cite only retrieved; no inference; no cross-document stitching".
- Missing-data handling: if retrieval is empty or conflicting → add "stop and ask the user".
- Verbosity: identify chatty or explanatory output → replace with "return only the requested data/format".
- Contradictions or duplicates: resolve discrepancies; prefer explicit over implied.
- Vague verbs ("verify", "process", "handle", "clean"): replace with precise, observable actions.
- Safety: prohibit step reordering, optimization, or reinterpretation.

OUTPUT (concise)
- Header patch (3–6 lines)
- Top 5 changes (bullet list: "Issue → Fix")
- Example rewrite (≤10 lines) for the riskiest step

Используйте этот шаблон, если:

  • Вы переносите существующий агент с GPT 5.0 на GPT 5.1 или более поздней версии.
  • Вы не знаете, какие части набора инструкций являются хрупкими или неоднозначными.
  • Требуется повторяемый процесс оценки для нескольких декларативных агентов в организации.
  • Вам нужен быстрый способ определить, какие проблемы относятся к структурным, стилистическим или связанным с безопасностью.