Примечание.
Для доступа к этой странице требуется авторизация. Вы можете попробовать войти или изменить каталоги.
Для доступа к этой странице требуется авторизация. Вы можете попробовать изменить каталоги.
Применимо к: SQL Server 2025 (17.x)
SQL Server 2025 (17.x) строится на предыдущих выпусках для роста SQL Server как платформы, которая предоставляет выбор языков разработки, типов данных, локальных или облачных сред и операционных систем.
В этой статье приведены новые возможности и усовершенствования SQL Server 2025 (17.x).
Получение SQL Server 2025
Обзор:
Для лучшего взаимодействия с SQL Server 2025 (17.x) используйте последние средства.
Изменения в выпуске
Выпуск Standard
Увеличение ограничений емкости для выпуска SQL Server 2025 (17.x) Standard:
- Максимальная емкость вычислений, используемая одним экземпляром: ограничена менее 4 сокетами или 32 ядрами.
- Максимальная память для буферного пула на экземпляр SQL Server 2025 (17.x): 256 ГБ.
Теперь регулятор ресурсов доступен в выпусках Standard и Standard Developer с той же функциональностью, что и в выпуске Enterprise.
Веб-выпуск
- Веб-выпуск прекращен. Дополнительные сведения см. в разделе "Изменения продукта" в записи блога SQL Server 2025 GA.
Экспресс-выпуск
Увеличение ограничений емкости для выпуска SQL Server 2025 (17.x) Express:
- Максимальный размер реляционной базы данных: 50 ГБ.
- Выпуск Express с расширенными службами (SQLEXPRADV) прекращен.
- Выпуск Express теперь включает все функции, ранее доступные в выпуске Express с расширенными службами.
Новые редакции для разработчиков
Следующие бесплатные выпуски предназначены для предоставления всех функций соответствующих платных выпусков. Их можно использовать для разработки приложений SQL Server, не требуя платной лицензии.
Сведения о функциях по выпускам, ознакомьтесь с выпусками и поддерживаемыми функциями SQL Server 2025.
Выпуск Standard Developer
Выпуск SQL Server 2025 Standard Developer — это бесплатный выпуск, лицензированный для разработки. Она включает все функции выпуска SQL Server Standard.
Разработайте новые приложения для издания Standard.
Настройте промежуточную среду для сертификации обновления существующего приложения с выпуска Standard до выпуска SQL Server 2025 Standard перед развертыванием в рабочей среде.
Выпуск Enterprise Developer
SQL Server 2025 Enterprise Developer edition включает все возможности выпуска SQL Server Enterprise.
- Разработайте новые приложения для редакции Enterprise.
Функционально эквивалентен версии Developer в предыдущих версиях.
Основные сведения о функциях
В следующих разделах определены функции, которые улучшены или представлены в SQL Server 2025 (17.x).
- Искусственный интеллект
- Разработчик
- аналитика
- Доступность
- Безопасность
- Ядро СУБД.
- хранилище запросов и интеллектуальная обработка запросов
- Язык
- Инструменты
- Microsoft Fabric
Искусственный интеллект
| Новые функции или обновления | Сведения |
|---|---|
| GitHub Copilot в SQL Server Management Studio | Задавайте вопросы. Получите ответы от ваших данных. |
| Векторный тип данных | Хранение векторных данных, оптимизированных для операций, таких как поиск сходства и приложения машинного обучения. Векторы хранятся в оптимизированном двоичном формате, но предоставляются в виде массивов JSON для удобства. Каждый элемент вектора может храниться в виде числа с плавающей запятой одинарной точности (4 байта) или половинной точности (2 байта). |
| Векторные функции | Новые скалярные функции выполняют операции с векторами в двоичном формате, позволяя приложениям хранить и управлять векторами в ядре СУБД SQL. |
| Векторный индекс | Создайте приблизительные индексы векторов и управляйте ими, чтобы быстро и эффективно найти аналогичные векторы с заданным ссылочным вектором. Индексы вектора запросов из sys.vector_indexes. Требуется конфигурация базы данных PREVIEW_FEATURES с областью базы данных. |
| Управление внешними моделями ИИ | Управление объектами внешней модели ИИ для внедрения задач (создание векторных массивов) с доступом к конечным точкам вывода REST AI. |
разработчик.
| Новые функции или обновления | Сведения |
|---|---|
| Изменение потоковой передачи событий | Запись и публикация добавочных изменений DML данных (например, обновлений, вставок и удалений) в режиме реального времени. Потоковая передача изменений отправляет сведения об изменениях данных, таких как схема, предыдущие значения и новые значения, в Центры событий Azure в формате CloudEvent, сериализованном либо в собственный JSON, либо в Avro Binary. Требуется конфигурация базы данных PREVIEW_FEATURES с областью базы данных. |
| Сопоставление нечеткой строки | Проверьте, похожи ли две строки, и вычислите разницу между двумя строками. Требуется конфигурация базы данных PREVIEW_FEATURES с областью базы данных. |
| регулярных выражений | Определите шаблон поиска для текста с последовательностью символов. Выполнение запроса в SQL Server с использованием регулярных выражений для поиска, замены или проверки текстовых данных. |
| Функции регулярных выражений | Сопоставление сложных шаблонов и управление данными в SQL Server с регулярными выражениями. |
| Вызов внешней конечной точки REST | При вызове системной хранимой процедуры sp_invoke_external_rest_endpoint можно: — вызов конечных точек REST/GraphQL из других служб Azure — обработка данных с помощью функции Azure — обновление панели мониторинга Power BI — вызов локальной конечной точки REST — обратитесь к службам Azure OpenAI |
| Данные JSON в SQL Server | Используйте встроенные функции и операторы SQL Server с данными JSON, хранящимися в собственном двоичном формате: — анализ текста JSON и чтение или изменение значений. — преобразование массивов объектов JSON в формат таблицы. — выполните любой запрос Transact-SQL для преобразованных объектов JSON. — Форматирование результатов запросов Transact-SQL в формате JSON. — Дополнительные сведения и примеры см. в разделе "Тип данных JSON". |
| Оптимизация пакетного режима для встроенных функций | Улучшения производительности для следующих встроенных функций: - Математические функции - DATETRUNC |
| Новые китайские колляции | Версия 160 для поддержки стандарта GB18030-2022. |
Аналитика
| Новые функции или обновления | Сведения |
|---|---|
| Подключение к источникам данных ODBC с помощью PolyBase на SQL Server в Linux | Поддерживает источники данных ODBC для SQL Server в Linux. |
| Встроенная поддержка определенных типов источников | Службы PolyBase больше не требуются для parquet, Delta или CSV. |
| Поддержка TDS 8.0 для PolyBase | При использовании функций драйвера Microsoft ODBC для SQL Server в Windows для PolyBase TDS 8.0 доступно для SQL Server в качестве внешнего источника данных. |
| Поддержка PolyBase для управляемого удостоверения | Используйте управляемую идентификацию для взаимодействия с хранилищем объектов блобов Microsoft Azure и Microsoft Azure Data Lake Storage. |
Доступность и аварийное восстановление
| Новые функции или обновления | Сведения |
|---|---|
| Группы доступности AlwaysOn | |
| Улучшение асинхронной отправки запросов страниц в группе доступности | Выполняйте асинхронные запросы страниц и в пакетах во время восстановления отработки отказа. Включено по умолчанию. |
| Разрешить базе данных переключаться на разрешение состояния | После сбоя считывания сохраненных данных конфигурации из-за прерывания сетевой службы. |
| Настройка ожидания подтверждения транзакции группы доступности в миллисекундах | Установите availability group commit time в миллисекундах для реплики группы доступности, чтобы транзакции отправлялись во вторичную реплику быстрее. |
| Управление потоком обмена данными для групп доступности | Новый sp_configure параметр позволяет первичной реплике определить, отстает ли вторичная реплика. С помощью нового параметра конфигурации можно оптимизировать взаимодействие между конечными точками HADR. |
| Поддержка распределенной группы доступности для автономной группы доступности | Настройте распределенную группу доступности между двумя изолированными группами доступности. |
| Улучшения синхронизации группы доступности с распределенной архитектурой | Повышает производительность синхронизации, уменьшая насыщенность сети, когда глобальные первичные и переадресаторные реплики находятся в асинхронном режиме фиксации. |
| Быстрая отработка отказа для устойчивых проблем с работоспособностью AG |
RestartThreshold Задайте для группы доступности AlwaysOn значение 0, которое сообщает кластеру отработки отказа Windows Server (WSFC), чтобы выполнить отработку отказа ресурса группы доступности немедленно при обнаружении постоянной проблемы работоспособности. |
| Улучшенная диагностика времени ожидания проверки работоспособности | Повышает производительность синхронизации, уменьшая насыщенность сети, когда глобальные первичные и переадресаторные реплики находятся в асинхронном режиме фиксации. Это изменение включено по умолчанию и не требует какой-либо конфигурации. |
| УДАЛЕНИЕ IP-адреса прослушивателя | Новый параметр в команде ALTER AVAILABILITY GROUP Transact-SQL позволяет удалить IP-адрес из прослушивателя без удаления прослушивателя. |
Настройка NONE маршрутизации только для чтения или записи |
При настройке READ_WRITE_ROUTING_URL и READ_ONLY_ROUTING_URL можно установить NONE для восстановления указанной маршрутизации путем использования команды ALTER AVAILABILITY GROUP Transact-SQL для автоматического перенаправления трафика в основную реплику. |
| Настройка шифрования TLS 1.3 с помощью TDS 8.0 | Настройте шифрование TLS 1.3 для взаимодействия между WSFC и репликой группы доступности AlwaysOn с поддержкой TDS 8.0 . |
| Экземпляр отказоустойчивого кластера AlwaysOn | |
| Настройка шифрования TLS 1.3 с помощью TDS 8.0 | Настройте шифрование TLS 1.3 для взаимодействия между экземпляром отказоустойчивого кластера WSFC и AlwaysOn с поддержкой TDS 8.0 . |
| Backups | |
| Резервное копирование в неизменяемое хранилище BLOB-объектов | Доступно при резервном копировании по URL-адресу. |
| Резервное копирование вторичных реплик | Помимо резервных копий только для копирования, теперь можно выполнять полные и разностные резервные копии на любой вторичной реплике. |
| Перенос логов | |
| Настройка шифрования TLS 1.3 с помощью TDS 8.0 | Настройте шифрование TLS 1.3 для обмена данными между серверами в топологии доставки журналов. |
Безопасность
| Новые функции или обновления | Сведения |
|---|---|
| Улучшения кэша безопасности | Аннулирует кэши только для конкретного логина. Если записи кэша безопасности недопустимы, затрагиваются только те записи, принадлежащие к затронутому имени входа. Это улучшение сводит к минимуму влияние проверки разрешений, не связанных с кэшем, для пользователей, на которых это не влияет. |
| Поддержка режима заполнения OAEP для шифрования RSA | Поддержка сертификатов и асимметричных ключей, добавление уровней безопасности в процессы шифрования и расшифровки. |
| PBKDF для хешей паролей включен по умолчанию | Использует PBKDF2 для хэшей паролей по умолчанию, повышая безопасность паролей и помогая клиентам соблюдать NIST SP 800-63b. |
| Управляемая идентификация с аутентификацией в Microsoft Entra | Может использовать управляемое удостоверение сервера с поддержкой Arc для исходящих подключений, чтобы взаимодействовать с ресурсами Azure, и для входящих подключений, чтобы внешние пользователи могли подключаться к SQL Server. Требуется SQL Server с поддержкой Azure Arc. |
| Резервное копирование на/восстановление из URL-адреса с помощью управляемого удостоверения | Создание резервной копии на URL-адрес или восстановление из него с помощью управляемого удостоверения. Требуется SQL Server с поддержкой Azure Arc. |
| Поддержка управляемых удостоверений для расширяемого управления ключами в Azure Key Vault | Поддерживается для EKM с AKV и управляемых модулей аппаратной безопасности (HSM). Требуется SQL Server с поддержкой Azure Arc. |
| Создание имен входа и пользователей Microsoft Entra с неуниками отображаемых имен | Поддержка синтаксиса WITH OBJECT_ID T-SQL при использовании инструкции CREATE LOGIN или CREATE USER . |
| Поддержка пользовательской политики паролей в Linux | Обеспечить применение настраиваемой политики паролей для учетных записей аутентификации на SQL Server в Linux. |
| Настройка шифрования TLS 1.3 с поддержкой TDS 8.0 | Шифрование TLS 1.3, добавленное с TDS 8 для следующих функций: - Агент SQL Server - служебная программа sqlcmd - Служебная программа BCP - Служба записи SQL - Настройка сбора данных об использовании и диагностике для SQL Server (CEIP) - Виртуализация данных с помощью PolyBase в SQL Server - Группы доступности AlwaysOn - Экземпляры отказоустойчивого кластера AlwaysOn (FCI) - Связанные серверы - Репликация транзакций - Репликация слиянием - Одноранговая сеть - Репликация моментальных снимков - Доставка журналов Просмотрите критические изменения. |
Движок базы данных
| Новые функции или обновления | Сведения |
|---|---|
| Оптимизированная блокировка | Уменьшает задержки и потребление памяти во время блокировки, а также предотвращает эскалацию блокировки. |
| Управление ресурсами пространства tempdb | Повышает надежность и предотвращает сбои, предотвращая неконтролируемое потребление рабочих нагрузок, занимающих большое количество места в tempdb. |
| Ускорение восстановления базы данных в tempdb | Предоставляет преимущества ускоренного восстановления базы данных для транзакций в tempdb базе данных, таких как транзакции, использующие временные таблицы. |
| Сохраняемая статистика для доступных для чтения вторичных файлов | Создает сохраняемую статистику для читаемых вторичных реплик, чтобы оптимизировать рабочие нагрузки, выполняемые на вторичных репликах. |
| Улучшения отслеживания изменений | Адаптивная неглубкая очистка повышает производительность автоматической очистки отслеживания изменений. |
| Улучшения столбцового хранилища | Несколько улучшений в индексах columnstore: — Упорядоченные некластеризованные индексы columnstore — сборка индекса в Сети и улучшенная сортировка для упорядоченных индексов columnstore — Улучшены операции сжатия при наличии кластеризованных индексов columnstore |
| Удаление оптимизированных для памяти контейнеров и файловой группы | Поддерживает удаление оптимизированных для памяти контейнеров и файловых групп при удалении всех In-Memory объектов OLTP. |
| Поддержка tmpfs для tempdb в Linux | Включите и запустите tempdb на tmpfs для SQL Server на Linux. |
| Алгоритм сжатия резервных копий ZSTD | SQL Server 2025 (17.x) добавляет более быстрый и эффективный алгоритм сжатия резервных копий — ZSTD. |
| Оптимизированный sp_executesql | Эффективно снижать воздействие бурь компиляции. Шторм компиляции — это ситуация, когда одновременно компилируется большое количество запросов, что приводит к проблемам производительности и проблемам с ресурсами. Включите эту функцию, чтобы вызовы sp_executesql вели себя как объекты, такие как хранимые процедуры и триггеры, с точки зрения компиляции.Позволяет пакетам, которые используют sp_executesql для сериализации процесса компиляции, снижает влияние штормов компиляции. |
| Расширенные сеансы событий с привязкой к времени | Автоматически останавливает сеанс расширенных событий после истечения срока действия. Это помогает избежать ситуаций, когда сеансы могут выполняться неограниченное время по ошибке, потребляя ресурсы и потенциально создавая большой объем данных. |
| PREVIEW_FEATURES | Конфигурация с областью базы данных позволяет включить функции, запланированные для обеспечения общедоступной доступности после этой версии выпусков SQL Server для общедоступной доступности. Просмотрите эти функции в заметках о выпуске. |
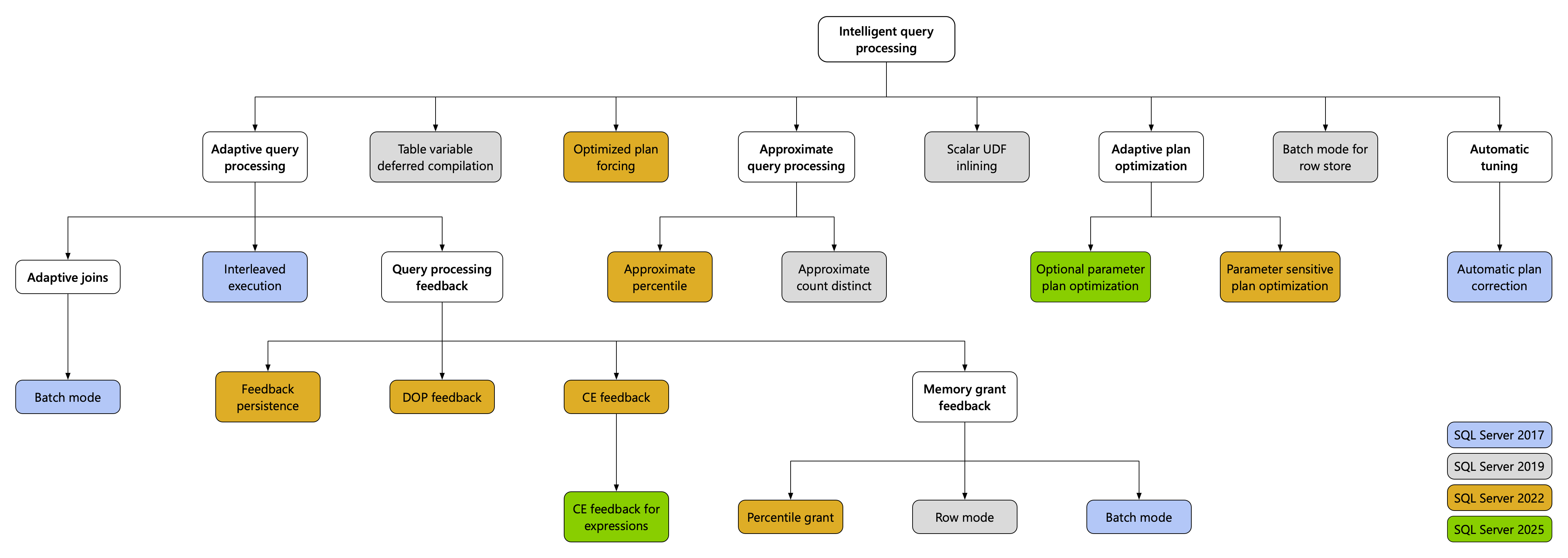
Хранилище запросов и интеллектуальная обработка запросов
Семейство функций интеллектуальной обработки запросов (IQP) включает функции, которые повышают производительность существующих рабочих нагрузок с минимальными усилиями по реализации.
| Новые функции или обновления | Сведения |
|---|---|
| Обратная связь по оцениванию кардинальности выражений | Извлекает уроки из предыдущих выполнений выражений в запросах. Находит соответствующий выбор модели оценки кардинальности (CE) и применяет его к будущим выполнениям этих выражений. |
| Дополнительная оптимизация плана параметров (OPPO) | Использует инфраструктуру оптимизации адаптивного плана (Multiplan), которая была представлена вместе с улучшением оптимизации плана, чувствительной к параметрам (PSPO), и позволяет генерировать несколько планов из одного запроса. Это позволяет функции делать различные предположения в зависимости от значений параметров, используемых в запросе. |
| Обратная связь по степени параллелизма (DOP) | Теперь по умолчанию. |
| Хранилище запросов для доступных для чтения вторичных файлов | Теперь по умолчанию. |
| подсказка запроса ABORT_QUERY_EXECUTION | Блокирует будущие выполнения известных проблемных запросов, например необязательных запросов, влияющих на рабочие нагрузки приложений. |
Язык
| Новые функции или обновления | Сведения |
|---|---|
| Искусственный интеллект | |
| VECTOR_DISTANCE | Вычисляет расстояние между двумя векторами с помощью указанной метрики расстояния. |
| VECTOR_NORM | Возвращает норму вектора (которая является мерой его длины или величины). |
| VECTOR_NORMALIZE | Возвращает нормализованный вектор. |
| VECTORPROPERTY | Возвращает определенные свойства заданного вектора. |
| СОЗДАТЬ ВЕКТОРНЫЙ ИНДЕКС | Создайте приблизительный индекс в столбце векторов, чтобы повысить производительность поиска ближайших соседей. Требуется конфигурация базы данных PREVIEW_FEATURES с областью базы данных. |
| VECTOR_SEARCH. | Поиск векторов, аналогичных заданным векторам запроса, с помощью приблизительного алгоритма поиска ближайших соседей. Требуется конфигурация базы данных PREVIEW_FEATURES с областью базы данных. |
| СОЗДАНИЕ ВНЕШНЕЙ МОДЕЛИ | Создает внешний объект модели, содержащий расположение, метод проверки подлинности и назначение конечной точки вывода модели ИИ. |
| ИЗМЕНИТЬ ВНЕШНЮЮ МОДЕЛЬ | Изменяет объект внешней модели. |
| УДАЛЕНИЕ ВНЕШНЕЙ МОДЕЛИ | Удаляет объект внешней модели. |
| AI_GENERATE_CHUNKS | Создает блоки или фрагменты текста на основе типа, размера и исходного выражения. |
| AI_GENERATE_EMBEDDINGS | Создает эмбеддинги (векторные массивы) с помощью заранее созданного определение модели искусственного интеллекта, которое хранится в базе данных. |
| регулярных выражений | |
| REGEXP_LIKE | Указывает, соответствует ли шаблон регулярного выражения строке. |
| REGEXP_REPLACE | Возвращает измененную исходную строку, замененную строкой замены, в которой было найдено вхождение шаблона регулярного выражения. Если совпадения не найдены, функция возвращает исходную строку. |
| REGEXP_SUBSTR | Возвращает одно вхождение подстроки строки, которая соответствует шаблону регулярного выражения. Если совпадение не найдено, возвращается NULL. |
| REGEXP_INSTR | Возвращает начальную или конечную позицию соответствующей подстроки в зависимости от значения аргумента return_option. |
| REGEXP_COUNT | Подсчитывает количество совпадений шаблона регулярного выражения в строке. |
| REGEXP_MATCHES | Возвращает табличные результаты, содержащие подстроки, полученные в результате сопоставления шаблона регулярного выражения со строкой. Если совпадение не найдено, функция не возвращает строку. |
| REGEXP_SPLIT_TO_TABLE | Возвращает строки, разделенные шаблоном regex. Если шаблон не соответствует, функция возвращает целое строковое выражение. |
| JSON | |
| JSON_OBJECTAGG | Создайте объект JSON из агрегата. |
| JSON_ARRAYAGG | Сформируйте массив JSON из агрегации. |
| Другие дополнения и улучшения | |
| ПОДСТРОКА | Длина теперь является необязательной, по умолчанию используется длина выражения . Это изменение соответствует стандарту ANSI. |
| DATEADD | число поддерживает тип bigint . |
| UNISTR | Укажите значения кодировки Юникода. Возвращает символы Юникода. |
| ПРОДУКТ | Агрегатная PRODUCT() функция вычисляет продукт набора значений. |
| CURRENT_DATE | Возвращает текущую дату системы базы данных в качестве значения даты. |
| EDIT_DISTANCE | Вычисляет количество вставок, удалений, подстановок и транспозиций, необходимых для преобразования одной строки в другую. Требуется конфигурация базы данных PREVIEW_FEATURES с областью базы данных. |
| Схожесть по редакционному расстоянию | Вычисляет значение сходства от 0 (указывающее отсутствие совпадения) до 100 (указывающее полное совпадение). Требуется конфигурация базы данных PREVIEW_FEATURES с областью базы данных. |
| Расстояние Яро-Винклера | Вычисляет расстояние редактирования между двумя строками, предоставляя предпочтение строкам, которые соответствуют началу для заданной длины префикса. Возвращает float. Требуется конфигурация базы данных PREVIEW_FEATURES с областью базы данных. |
| Схожесть по Jaro-Winkler | Вычисляет значение сходства от 0 (указывающее отсутствие совпадения) до 100 (указывающее полное совпадение). Возвращает int. Требуется PREVIEW_FEATURES конфигурации базы данных с областью действия. |
|
-
BASE64_ENCODE - BASE64_DECODE |
Преобразуйте двоичные данные в текстовый формат, безопасный для передачи в различных системах. Его можно использовать различными способами, так как это гарантирует, что двоичные данные, такие как изображения или файлы, остаются неизменными во время передачи, даже при передаче через текстовые системы. |
| || (Объединение строк) | Конкатенируйте выражения с expression || expression. |
| PREVIEW_FEATURES конфигурации базы данных с заданной областью | Активирует функции, которые не предназначены для публичного использования на момент выпуска этой версии SQL Server. Просмотрите эти функции в заметках о выпуске. |
Линукс
- Поддержка TLS 1.3
- Поддержка Red Hat 10 в предварительной версии
- Поддержка Ubuntu 24.04 в предварительной версии
Инструменты
| Новые функции или обновления | Сведения |
|---|---|
| Служебная программа bcp | Улучшения проверки подлинности |
| служебная программа sqlcmd | Улучшения проверки подлинности |
Microsoft Fabric
| Новые функции или обновления | Сведения |
|---|---|
| Зеркальное отображение в Fabric | Непрерывно реплицируйте данные в Microsoft Fabric из локальной среды SQL Server 2025. Microsoft Fabric уже включает зеркальное отображение из различных источников, включая Базу данных SQL Azure и Управляемый экземпляр SQL Azure. Дополнительные сведения о зеркальном отображении баз данных SQL Server 2025 в Fabric см. в разделе Зеркальные базы данных SQL Server в Microsoft Fabric. |
Зеркальное отображение структуры для SQL Server 2025
Регулятор ресурсов SQL Server можно настроить для управления использованием ресурсов для зеркального отображения в Fabric для SQL Server 2025 (17.x). Каждая группа рабочей нагрузки предназначена для определенного этапа зеркального отображения.
Пример и начало работы см. в разделе "Настройка регулятора ресурсов для зеркального отображения Структуры". Дополнительные сведения см. в разделе "Группа рабочей нагрузки регулятора ресурсов".
Вы можете включить и настроить функцию автоматического отображения для зеркального отображения Fabric, чтобы предотвратить заполнение журнала транзакций в SQL Server 2025 (17.x).
Пример и начало работы см. в разделе "Настройка автоматического повторного изменения".
Можно настроить максимальную и нижнюю границу транзакций для обработки зеркальным отображением Fabric в SQL Server 2025 (17.x).
Пример и начало работы см. в разделе "Настройка производительности проверки элемента управления".
SQL Server Analysis Services
Службы SQL Server Analysis Services не выполняются в отказоустойчивом кластере при настройке с помощью локальной учетной записи. Службы Analysis Services должны быть настроены с помощью учетной записи домена.
Если вы используете локальную учетную запись в отказоустойчивом кластере, в средстве просмотра событий Windows появится следующая ошибка:
Server Gen2 cryptokey is not present, but server assembly object System is set to use server gen2 cryptokey. Terminating server.
Сведения о конкретных обновлениях см. в статье Новые возможности в SQL Server Analysis Services.
Сервер отчетов Power BI
Начиная с SQL Server 2025 (17.x), локальные службы отчетов объединяются под сервером отчетов Power BI. Дополнительные сведения см. в статье "Часто задаваемые вопросы о консолидации служб Reporting Services".
SQL Server Integration Services
Сведения об изменениях, связанных со службами SQL Server Integration Services, см. в статье "Новые возможности sql Server 2025 Integration Services".
Прекращенные службы и неподдерживаемые функции
Службы качества данных (DQS) прекращены в этой версии SQL Server. Мы продолжаем поддерживать DQS в SQL Server 2022 (16.x) и более ранних версиях. Дополнительные сведения, включая удаление DQS во время обновления, см. в разделе известных проблем SQL Server 2025.
Службы Master Data Services (MDS) не поддерживаются в этой версии SQL Server. Мы продолжаем поддерживать MDS в SQL Server 2022 (16.x) и более ранних версиях.
Synapse Link прекращена в этой версии SQL Server. Вместо этого используйте зеркальное отображение в Fabric . Дополнительные сведения см. в статье "Зеркальное отображение" в Fabric — новые возможности.
Политики доступа Purview (политики DevOps и политики владельца данных) прекращены в этой версии SQL Server. Вместо этого используйте фиксированные роли сервера .
Вместо действия политики мониторинга производительности SQL Purview используйте
##MS_ServerPerformanceStateReader##и/или##MS_PerformanceDefinitionReader##предопределенную роль сервера.Вместо действия политики аудита безопасности SQL Purview используйте фиксированные серверные роли
##MS_ServerSecurityStateReader##и/или##MS_SecurityDefinitionReader##.##MS_DatabaseConnector##Используйте роль сервера с существующими именами входа, чтобы подключиться к базе данных без необходимости создать пользователя в этой базе данных.
Функция горячего добавления ЦП устарела в этой версии SQL Server и планируется удалить в будущей версии.
Параметр конфигурации упрощенного пула и соответствующая функция режима волокон устарела в этой версии SQL Server и планируется удалить в будущей версии.
Критические изменения
SQL Server 2025 (17.x) представляет критические изменения в некоторых компонентах ядра СУБД SQL Server, таких как связанные серверы, репликация, доставка журналов и PolyBase.
Дополнительные сведения см. в статье о критических изменениях функций ядра СУБД в SQL Server 2025.
Связанный контент
- Модуль SqlServer PowerShell
- SQL Server PowerShell
- Семинары по SQL Server
- Заметки о выпуске SQL Server 2025
- Известные проблемы SQL Server 2025
Получите помощь
- Идеи для SQL: есть предложения по улучшению SQL Server?
- Вопросы и ответы по продуктам Майкрософт (SQL Server)
- DBA Stack Exchange (тег sql-server): вопросы о SQL Server
- Stack Overflow (тег sql-server): ответы на вопросы о разработке SQL
- Условия лицензии и информация о Microsoft SQL Server
- Варианты поддержки для бизнес-пользователей
- Дополнительные справки и отзывы о SQL Server
Примите участие в разработке документации по SQL
Знаете ли вы, что содержимое SQL можно изменить самостоятельно? При этом вы не только помогаете улучшить нашу документацию, но и получаете признание в качестве участника страницы.
Дополнительные сведения см. в разделе Редактирование документации Microsoft Learn.