Локализация драйвера принтера версии 4

Внимание

Современная платформа печати — это предпочтительный способ взаимодействия с принтерами Windows. Рекомендуется использовать драйвер класса "Входящие" Microsoft IPP вместе с приложениями поддержки печати (PSA), чтобы настроить возможности печати в Windows 10 и 11 для разработки устройств принтера.

Дополнительные сведения см. в руководстве по проектированию приложений поддержки печати версии 1 и версии 2.

Windows предоставляет стандартные локализованные строки отображения для поддержки разработки расширений принтера и приложений устройств UWP, предоставляемых с помощью объектов IPrintSchemaCapabilities.

В следующей таблице показаны функции, которые Windows может локализовать со стандартными строками отображения:

Функция Стандартные параметры
Входные ячейки Job/Document/PageInputBin
Типы мультимедиа PageMediaType
Дуплексирование JobDuplexAllDocumentsContiguously
Параметры сортировки DocumentCollate
Цвет вывода PageOutputColor
Ориентация PageOrientation
N-up JobNUpAllDocumentsContiguously
Пробивание отверстий JobHolePunch

DocumentHolePunch
Сшивание JobStapleAllDocuments

DocumentStaple
Привязка JobBindAllDocuments

DocumentBinding
Качество выходных данных PageOutputQuality
Размер носителя PageMediaSize

Кроме того, эти строки доступны в XML-формах PrintCapabilities, при условии, что драйвер не указывает отображаемое имя с помощью библиотеки DLL ресурсов для функции или параметра. Если драйвер указывает отображаемое имя с помощью библиотеки DLL ресурсов, он будет предоставлен в XML, а также устаревший ПОЛЬЗОВАТЕЛЬСКИЙ интерфейс COMPSTUI печати, используемый в предыдущих версиях Windows.

В разных пользовательских интерфейсах и API отображаемые имена различаются. Используйте следующие три блок-схемы, чтобы просмотреть общие сведения о ожидаемом поведении локализации для данного сценария.

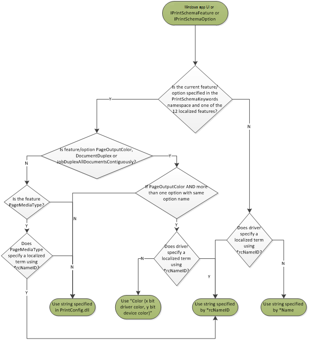
В следующей блок-схеме показано ожидаемое поведение локализации в приложениях UWP, а также в семействах объектов IPrintSchemaFeature и IPrintSchemaOption.

localization behavior flowchart for Windows apps, iprintschemafeature or iprintschemaoption.Блок-схема поведения локализации для приложений Windows, iprintschemafeature или iprintschemaoption.

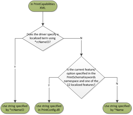
В следующей блок-схеме показано ожидаемое поведение локализации в XML-документах PrintCapabilities .

localization behavior flowchart for printcapabilities xml documents.Блок-схема поведения локализации для xml-документов printcapabilities.

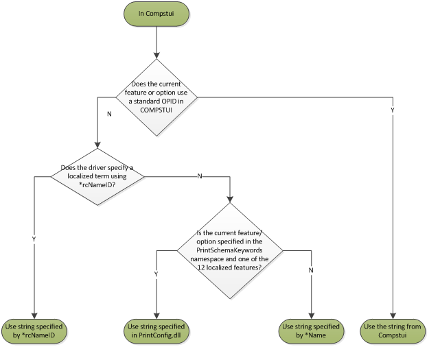
Следующая блок-схема показывает ожидаемое поведение локализации в стандартном диалоговом окне настроек печати на основе Compstui.

localization behavior flowchart for compstui-based dialog .Блок-схема поведения локализации для диалогового окна на основе compstui.

Чтобы использовать локализованные корпорацией Майкрософт имена отображения, следуйте инструкциям в этой таблице, чтобы правильно изменить файлы конфигурации GPD или PPD.

Тип файла Instructions
GPD Укажите запись "Имя" для функции или параметра GPD.

Не указывайте запись rcNameID .

Для следующих функций или параметров также необходимо указать PrintSchemaKeywordMap для сопоставления функций или параметров GPD с соответствующими функциями или параметрами схемы печати, если они не указаны как стандартные функции. Сведения о том, как использовать PrintSchemaKeywordMap для сопоставления функций, см. в разделах GPD/PPD-Description Feature Description Changes

JobHolePunch, DocumentHolePunch

JobStapleAllDocuments, DocumentStaple

СвязатьВсеДокументы, СвязываниеДокументов

PageOutputQuality

PageMediaType

Для N-Up не используйте PrintSchemaKeywordMap для значений параметров.
PPD Используйте PrintSchemaKeywordMap для сопоставления функций или параметров PPD с соответствующими функциями или параметрами, определенными схемой печати. Сведения о том, как использовать PrintSchemaKeywordMap для сопоставления функций, см. в разделах GPD/PPD-Description Feature Description Changes

Для N-Up не используйте PrintSchemaKeywordMap для значений параметров.

Локализация драйверов на основе PPD

Драйверы на основе PPD не поддерживают библиотеки DLL ресурсов. В результате может потребоваться предоставить несколько PPD-файлов. Корпорация Майкрософт рекомендует использовать драйверы печати версии 4, использующие файлы конфигурации PPD, используйте методы, описанные в этом разделе, чтобы включить один PPD-файл на языковой стандарт.

IPrintSchemaCapabilities

IPrintSchemaFeature

IPrintSchemaOption

Изменения описания функций на основе GPD/PPD

Стандартные функции