Aracılığıyla paylaş


İş Akışı Hizmeti Ana Bilgisayar İçleri

WorkflowServiceHost iş akışı hizmetleri için bir barındırma hizmeti sunar. Gelen iletileri dinlemekten ve uygun iş akışı hizmeti örneğine yönlendirmekten sorumludur; boşta kalan iş akışlarının kaldırılmasını ve kalıcı olmasını ve daha fazlasını denetler. Bu konu başlığında WorkflowServiceHost'un gelen iletileri nasıl işlediği açıklanmaktadır.

WorkflowServiceHost'a Genel Bakış

WorkflowServiceHost sınıfı iş akışı hizmetlerini barındırmak için kullanılır. Gelen iletileri dinler ve uygun hizmet örneğine yönlendirir, yeni örnekler oluşturur veya gerektiğinde dayanıklı depolamadan mevcut örnekleri yükler. Aşağıdaki diyagramda yüksek düzeyde nasıl WorkflowServiceHost çalıştığı gösterilmektedir:

İş Akışı Hizmeti Konağı'na genel bir bakış gösteren diyagram.

Bu diyagram, WorkflowServiceHost iş akışı hizmet tanımlarını .xamlx dosyalarından ve yapılandırma bilgilerini yapılandırma dosyasından yüklediğini gösterir. Ayrıca izleme profilinden izleme yapılandırmasını yükler. WorkflowServiceHost , denetim işlemlerini iş akışı örneklerine göndermenizi sağlayan bir iş akışı denetim uç noktasını kullanıma sunar. Daha fazla bilgi için bkz . İş Akışı Denetimi Uç Noktası örneği.

WorkflowServiceHost ayrıca gelen uygulama iletilerini dinleyen uygulama uç noktalarını da kullanıma sunar. Gelen bir ileti geldiğinde uygun iş akışı hizmeti örneğine gönderilir (şu anda yüklüyse). Gerekirse yeni bir iş akışı örneği oluşturulur. Veya mevcut bir örnek kalıcı hale getirilmişse, kalıcılık deposundan yüklenir.

WorkflowServiceHost Ayrıntıları

Aşağıdaki diyagramda iletilerin nasıl WorkflowServiceHost işleneceğini biraz daha ayrıntılı olarak gösterilmektedir:

İş Akışı Hizmeti Ana Bilgisayarı ileti akışını gösteren diyagram.

Bu diyagramda üç farklı uç nokta, bir uygulama uç noktası, bir iş akışı denetim uç noktası ve bir iş akışı barındırma uç noktası gösterilir. Uygulama uç noktası, belirli bir iş akışı örneğine bağlı iletiler alır. İş akışı denetim uç noktası denetim işlemlerini dinler. İş akışı barındırma uç noktası, hizmet dışı iş akışlarının yüklenmesine ve yürütülmesine neden WorkflowServiceHost olan iletileri dinler. Diyagramda gösterildiği gibi tüm iletiler WCF çalışma zamanı aracılığıyla işlenir. İş akışı hizmeti örneğinin sınırlanması, MaxConcurrentInstances özelliği kullanılarak gerçekleştirilir. Bu özellik eşzamanlı iş akışı hizmeti örneklerinin sayısını sınırlandıracaktır. Bu kısıtlama aşıldığında, yeni iş akışı hizmeti örneklerine yönelik ek istekler veya kalıcı iş akışı örneklerini etkinleştirme istekleri kuyruğa alınır. Kuyruğa alınan istekler, yeni bir örnek için istek mi yoksa çalışan, kalıcı bir örnek mi olduğuna bakılmaksızın FIFO sırasına göre işlenir. Konak ilkesi bilgileri yüklenir, bu bilgiler işlenmeyen özel durumların nasıl yönetildiğini ve boşta iş akışı hizmetlerinin nasıl kaldırıldığını ve korunduğunu belirler. Bu konular hakkında daha fazla bilgi için bkz . Nasıl yapılır: WorkflowServiceHost ile İş Akışı İşlenmemiş Özel Durum Davranışını Yapılandırma ve Nasıl yapılır: WorkflowServiceHost ile Boşta Kalma Davranışını Yapılandırma. İş akışı örnekleri konak ilkelerine göre kalıcıdır ve gerektiğinde yeniden yüklenir. İş akışı kalıcılığı hakkında daha fazla bilgi için bkz. Nasıl yapılır: WorkflowServiceHost ile Kalıcılığı Yapılandırma, Uzun Süre Çalışan İş Akışı Hizmeti Oluşturma ve İş Akışı Kalıcılığı.

Aşağıdaki çizimde WorkflowServiceHost.Open çağrıldığında akış gösterilmektedir:

WorkflowServiceHost.Open çağrıldığında akışı gösteren diyagram.

İş akışı XAML'den yüklenir ve etkinlik ağacı oluşturulur. WorkflowServiceHost etkinlik ağacını gezinir ve hizmet açıklamasını oluşturur. Yapılandırma sunucuya uygulanır. Son olarak sunucu gelen iletileri dinlemeye başlar.

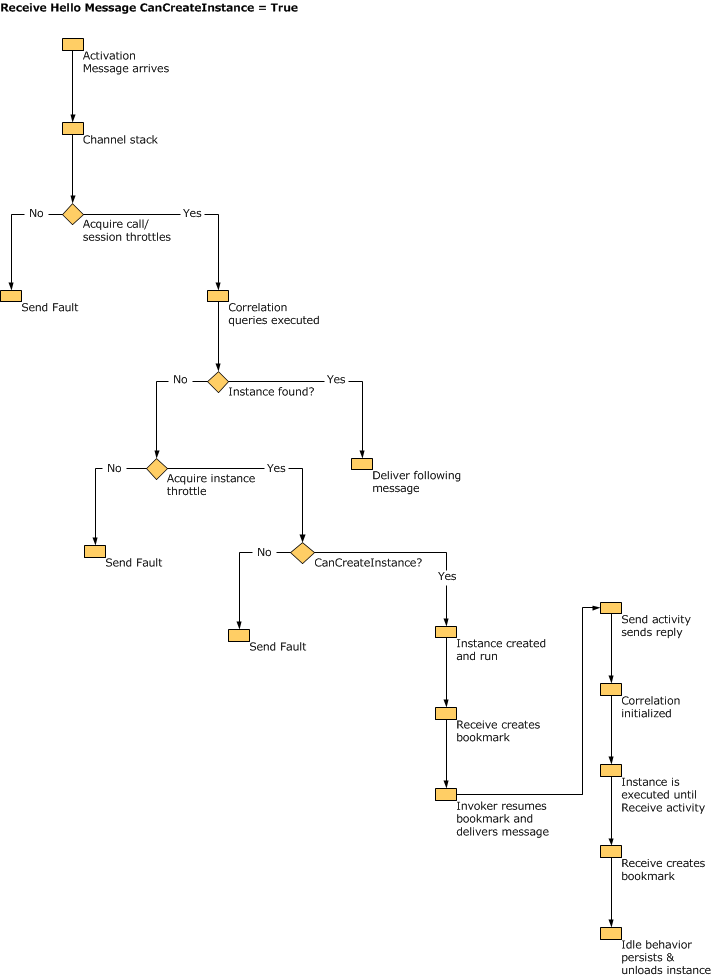
Aşağıdaki çizimde WorkflowServiceHost , CanCreateInstance olarak ayarlanmış truebir Receive etkinliğine bağlı bir ileti aldığında öğesinin ne yaptığı gösterilmektedir:

WFS Konağı'nın bir ileti aldığında ve CanCreateInstance doğru değerine sahip olduğunda kullandığı karar ağacı.

İleti ulaşır ve WCF kanal yığını tarafından işlenir. Boğucular denetlenir ve bağıntı sorguları yürütülür. İleti mevcut bir örneğe bağlıysa ileti teslim edilir. Yeni bir örneğin oluşturulması gerekiyorsa Receive etkinliğinin CanCreateInstance özelliği denetlendi. True olarak ayarlanırsa yeni bir örnek oluşturulur ve ileti teslim edilir.

Aşağıdaki çizim, CanCreateInstance değeri false olarak ayarlanmış bir Receive etkinliğine bağlı bir ileti aldığında WorkflowServiceHost'nin ne yaptığını göstermektedir.

WFS Konağı tarafından, bir ileti aldığında ve CanCreateInstance yanlış olduğunda kullanılan karar ağacı.

İleti ulaşır ve WCF kanal yığını tarafından işlenir. Boğucular denetlenir ve bağıntı sorguları yürütülür. İleti, var olan bir instance'a bağlıdır (CanCreateInstance false olduğundan), bu nedenle instance kalıcılık deposundan yüklenir, yer işareti yeniden başlatılır ve iş akışı yürütülmeye devam eder.

Uyarı

SQL Server yalnızca NamedPipe protokolünde dinleyecek şekilde yapılandırılmışsa İş Akışı Hizmeti Ana Bilgisayarı açılamaz.

Ayrıca bakınız