Aracılığıyla paylaş


Copilot Studio Kit testi için Microsoft kimlik doğrulamasını ayarlama

Bu makalede aracı test çerçevesine genel bir bakış ve Aracı Test Çalıştırıcısı Power Apps Bileşen Çerçevesi 'ni (PCF) kullanarak Copilot Studio aracılarını test etmek için Microsoft kimlik doğrulamasını ayarlamaya yönelik adım adım yönergeler sağlanır.

Architecture

Microsoft kimlik doğrulaması, test senaryoları için optimize edilmiş, sadeleştirilmiş bir tarayıcı-aracı SDK mimarisi sağlar. Bu yaklaşım, ek kimlik doğrulama altyapısı gerektirmeden test ortamınızla Copilot Studio aracıları arasında güvenli iletişim sağlar.

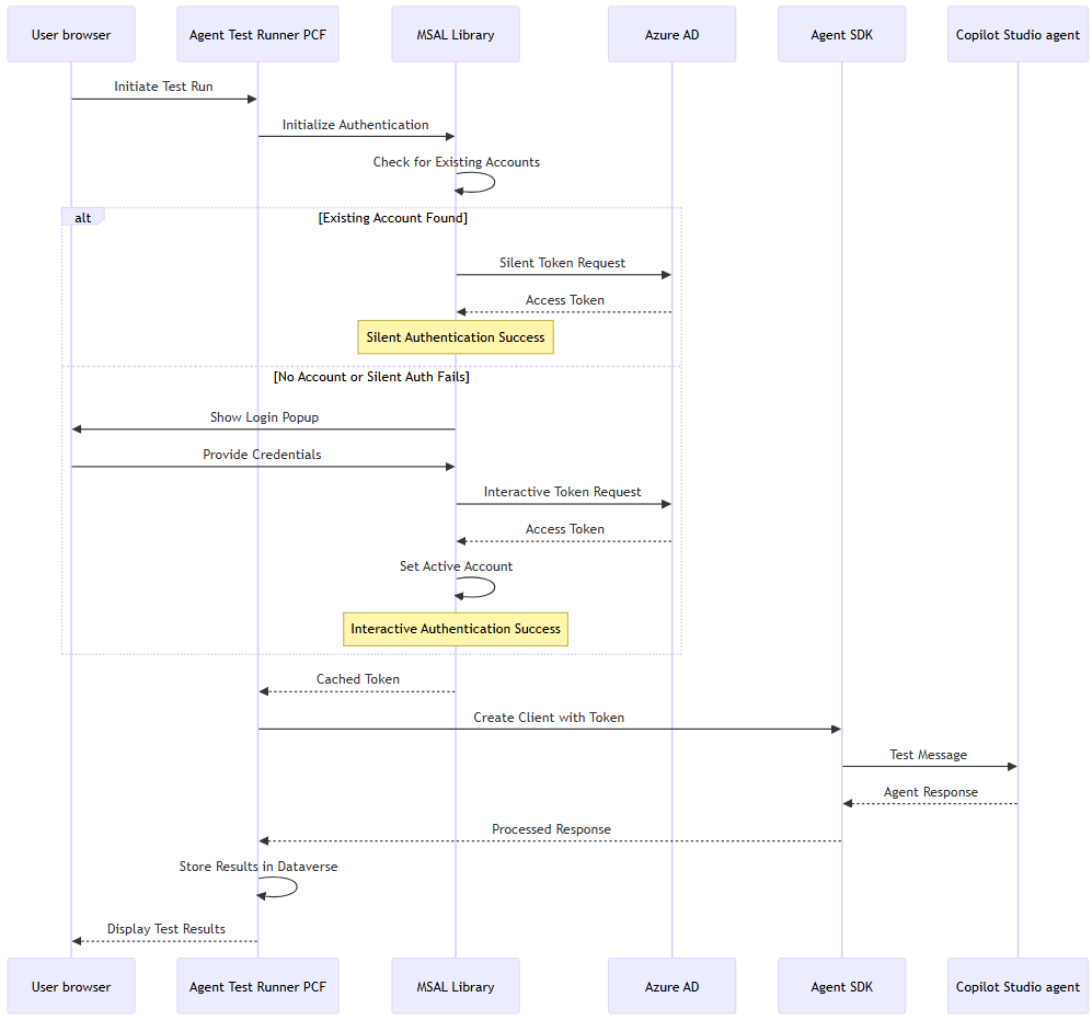
Akış mimarisi

Aşağıdaki sıralı diyagramda kimlik doğrulaması ve test yürütme akışı gösterilmektedir.

Kimlik doğrulaması ve test için tarayıcıdan Aracıya SDK mimarisini gösteren diyagram.

Bileşen mimarisi

Aşağıdaki diyagramda, Aracı Test Çalıştırıcısı için Microsoft kimlik doğrulama akışında yer alan temel bileşenler gösterilmektedir.

Tarayıcı ortamı, Power Platform hizmetleri ve kimlik doğrulama hizmetleri dahil olmak üzere test akışında yer alan temel bileşenleri gösteren diyagram.

Microsoft kimlik doğrulamayı ayarlama

Kurulum işlemi Azure Active Directory uygulama kaydını yapılandırmayı, Copilot Studio'dan aracı tanımlayıcılarını almayı ve Dataverse'de bir yapılandırma kaydı oluşturmayı içerir.

Azure portalı

Azure portalında bir uygulama kaydı oluşturun, yeniden yönlendirme URL'sini ekleyin ve API izinlerini yapılandırın.

Uyarı

Kiracı yönetim haklarına sahipseniz API izinlerini yapılandırabilirsiniz. Aksi takdirde, sizin için kiracı yöneticinizden bunu yapmasını istemeniz gerekir.

  1. Azure portalında bir uygulama kaydı oluşturun.

    Hem Uygulama (istemci) kimliğini hem de Dizin (kiracı) kimliğini kopyaladığınızdan emin olun. Bu değerleri Genel Bakış sayfasından alabilirsiniz.

  2. Azure portalında API izinlerini yapılandırma:

    1. Uygulama kaydınızda API izinleri'ne gidin.

    2. İzin ekle'yi seçin.

    3. Kuruluşumun kullandığı API'ler sekmesini seçin.

    4. Power Platform API'sini arayın.

      Uyarı

      Listede Power Platform API'sini görmüyorsanız API'yi kiracınıza eklemeniz gerekir. Power Platform API Kimlik Doğrulaması Adım 2'deki yönergeleri izleyin.

    5. Atanan izinler'i seçin.

    6. CopilotStudio altında CopilotStudio.Copilots.Invoke öğesini seçin.

    7. İzinler ekle'yi seçin.

    8. Kuruluşunuz için yönetici onayı ver'i seçerek yönetici onayı verin.<> Düğme kullanılamıyorsa, kiracı yöneticisinden sizin için bunu yapmasını istemeniz gerekebilir.

  3. Azure portalında belirteç ayarlarını yapılandırma dahil olmak üzere yeniden yönlendirme URL'sini ekleyin:

    1. Uygulama kaydınızda Kimlik doğrulaması'na gidin.

    2. Platform yapılandırmaları'nın altında Platform ekle'yi seçin.

    3. Tek sayfalı uygulama'ya tıklayın.

    4. Şu biçimi kullanarak Ortam URL'nizi girin: https://[your-org].crm.dynamics.com

    5. Hem Access belirteçlerini (örtük akışlar için kullanılır) hem de kimlik belirteçlerini (örtük ve karma akışlar için kullanılır) seçin.

    6. 'i seçin ve'i yapılandırın.

    7. Desteklenen hesap türlerininyalnızca bu kuruluş dizinindeki Hesaplar olarak ayarlandığını onaylayın.

Copilot Studio ve Dataverse

Copilot Studio'da, Dataverse'de aracı yapılandırma kaydı oluşturmak için aracınızın Ortam Kimliği ve Aracı Tanımlayıcısını alın.

  1. Copilot Studio'da:

    1. Doğru ortamda olduğunuzu doğrulayın.

    2. Test etmek istediğiniz aracıyı seçin ve yayımlandığından emin olun.

    3. Ayarlar'dan GelişmişMeta> seçin.

    4. Ortam Kimliği ve Şema adı değerlerini kopyalayın. Şema adı Aracı Tanımlayıcınızdır ve biçimini cr123_agentnamekullanır.

  2. Önceki adımlardaki değerlerle Dataverse'de bir Aracı Yapılandırma kaydı oluşturun:

    Alan Değer Example
    Kullanıcı Kimlik Doğrulaması Microsoft Kimlik Doğrulaması
    Müşteri Kimliği Azure portalı altındaki 1. adımdan uygulama (istemci) kimliği. 12345678-1234-1234-1234-123456789012
    Kiracı Kimlik Azure portalı altında 1. adımdan dizin (kiracı) kimliği. 87654321-4321-4321-4321-210987654321
    Ortam Kimliği Önceki adımdan gelen ortam kimliği. 11111111-2222-3333-4444-555555555555
    Aracı Tanımlayıcısı Önceki adımdaki şema adı. cr123_testagent

Sorun giderme

Bu bölümde karşılaşabileceğiniz yaygın hatalar için sorun giderme adımları sağlanır.

Kimlik doğrulama hataları

Hata: "AADSTS50011: İstekte belirtilen yanıt URL'si eşleşmiyor"

  • Neden: Azure Uygulama kaydında yönlendirme URI uyuşmazlığı.

  • Çözüm:

    1. Azure portalında Uygulama kayıtları'na gidin veKimlik Doğrulamasını> seçin.
    2. Yeniden Yönlendirme URI'sinin Ortam URL'nizle tam olarak eşleştiğinden emin olun.
    3. Şu biçimi kullanın: https://[your-org].crm.dynamics.com

Hata: "AADSTS65001: Kullanıcı veya yönetici onay vermemiş"

  • Neden: Eksik API izinleri veya yönetici onayı.

  • Çözüm:

    1. Azure portalında Uygulama kayıtları'na gidin veAPI izinlerini> seçin.
    2. CopilotStudio.Copilots.Invoke izninin eklendiğinden emin olun.
    3. Yönetici onayı ver öğesini seçin.

Oturum açma açılır penceresi her seferinde görüntülenir

  • Neden: Hesap önbelleğe alınmıyor veya tarayıcı ayarları belirteç depolamasını engelliyor.

  • Çözüm:

    1. Tarayıcınızın Dynamics etki alanınız için açılır pencerelere izin verdiğinden emin olun.
    2. Tarayıcınızın gizli veya özel modda olduğunu doğrulayın.
    3. Tarayıcınızın üçüncü taraf tanımlama bilgilerini engellemediğini doğrulayın.
    4. Tarayıcı önbelleğini temizleyin ve yeniden deneyin.
    5. Kuruluş ilkelerinin yeniden kimlik doğrulamayı zorladığını denetleyin.

Hata: Tarayıcı konsolunda "InteractionRequiredAuthError"

  • Neden: Sessiz kimlik doğrulaması başarısız olduğunda ve etkileşimli oturum açma tetiklendiğinde normal davranış.

  • Beklenen davranış:

    • Sessiz kimlik doğrulaması başarısız olduğunda bu hata oluşur.
    • Sistem otomatik olarak oturum açma açılır penceresini görüntüler.
  • Eylem Gerekli: Yok.

Aracı SDK hataları

Hata: "404 Bulunamadı - Aracı bulunamadı"

  • Neden: Yanlış Aracı Tanımlayıcısı veya Ortam Kimliği.

  • Çözüm:

    1. Copilot Studio'da Ayarlar > Gelişmiş > Meta Veriler'in altında Aracı Tanımlayıcısı'nı (Şema adı) doğrulayın.
    2. Environment ID'nin agentin yayımlandığı ortamla eşleştiğinden emin olun.
    3. Ajanınızın yayımlandığını ve erişilebilir olduğunu onaylayın.

Hata: "401 Yetkisiz"

  • Neden: Kimlik doğrulama belirteci sorunları.

  • Çözüm:

    1. Kullanıcının Copilot Studio ortamına erişimi olup olmadığını denetleyin.
    2. Azure uygulama kaydı izinlerini doğrulayın.
    3. Tarayıcı önbelleğini temizleyin ve kimlik doğrulamasını yeniden deneyin.

Hata: "403 Yasak"

  • Neden: Aracıya erişmek için yeterli izin yok.

  • Çözüm:

    1. Kullanıcının Dataverse'de uygun güvenlik rollerine sahip olduğundan emin olun.
    2. Aracın kullanıcının güvenlik rolünü destekleyip desteklemediğini kontrol edin.
    3. Ortam izinlerini doğrulayın.

Aracı Test Çalıştırıcısı denetim hataları

Hata: "Kimlik doğrulama hizmeti başlatılamadı"

  • Neden: Aracı Yapılandırması kaydında geçersiz yapılandırma.

  • Çözüm:

    1. Dört yapılandırma değerinin de doğru olduğunu doğrulayın:
      • Müşteri Kimliği
      • Kiracı Kimliği
      • Ortam kimliği
      • Ajan Tanımlayıcı
    2. Fazladan boşluk veya geçersiz karakter olup olmadığını denetleyin.

Hata: "Dış hizmet çağrısı engellendi"

  • Neden: Eksik dış hizmet kullanımı.

  • Çözüm:

    • Model temelli uygulamalarda son kullanıcılar için:
      • Bu hata genellikle bir dağıtım veya yapılandırma sorununu gösterir.
      • Sistem yöneticinize veya geliştiricinize başvurun.
      • Yönetici veya geliştirici müdahalesi gerektirdiği için hiçbir kullanıcı eylemi bu sorunu çözemez.
    • Sistem yöneticileri için:
      • Kuruluş güvenlik ilkelerinin dış çağrıları engellenip engellemediğini denetleyin.
      • Güvenlik duvarı ve ara sunucu ayarlarının gerekli Microsoft etki alanlarına bağlantılara izin vermesi gerektiğinden emin olun.

Ağ ve CORS hataları

Hata: "CORS politikası: 'Access-Control-Allow-Origin' başlığı yok"

  • Neden: Çapraz kaynak isteği engellendi.

  • Çözüm:

    1. Azure'da yönlendirme URI'sinin tam olarak etki alanıyla eşleştiğinden emin olun.
    2. Tüm URL'ler için HTTPS kullanın.
    3. Karma içerik (HTTP/HTTPS) sorunu olmadığını doğrulayın.

Hata: "Getirme Başarısız"

  • Neden: Ağ bağlantısı veya güvenlik duvarı sorunları.

  • Çözüm:

    1. Ağ bağlantısını denetleyin:
      • login.microsoftonline.com
      • api.powerplatform.com
    2. Güvenlik duvarının giden HTTPS trafiğine izin verdiğinden emin olun.
    3. Varsa ara sunucu ayarlarını denetleyin.

Test yürütme hataları

Hata: "Test yürütme zaman aşımı"

  • Neden: Temsilcinin yanıt vermesi çok uzun sürüyor.

  • Çözüm:

    1. Copilot Studio'da ajan performansını denetleyin.
    2. Aracının yayımlandığını ve çalıştığını doğrulayın.

Hata: "Konuşma oluşturulamadı"

  • Neden: Aracı SDK'sı başlatılamadı.

  • Çözüm:

    1. Aracının yayımlandığını doğrulayın.
    2. Copilot Studio'da ajan konfigürasyonunu denetleyin.
    3. Ajanın test senaryosunu desteklediğinden emin olun.

Hata ayıklama ipuçları

  1. Tarayıcı geliştirici araçlarını etkinleştirme:

    • Geliştirici araçlarını açmak için F12 tuşuna basın.
    • JavaScript hataları için Konsol sekmesine bakın.
    • Başarısız istekler için Ağ sekmesini denetleyin.
  2. Kimlik doğrulama akışını denetleyin:

    • Oturum açma sırasında Ağ sekmesini izleyin.
    • login.microsoftonline.com içinden 200 yanıt arayın.
    • Konsol günlüklerinde token edinimini kontrol edin.
  3. Yapılandırmayı doğrulama:

    • Tüm GUID'leri ve tanımlayıcıları denetleyin.
    • Fazladan boşluk veya özel karakter olmadığından emin olun.
    • Ortam ve aracı erişilebilirliğini doğrulayın.
  4. Yalıtımlı test:

    • Ajanı doğrudan Copilot Studio'da deneyin.